TNMTumorClassificatie-v4.0(2024NL)
Inhoud
- 1 Algemeen
- 2 Metadata
- 3 Revision History
- 4 Concept
- 5 Purpose
- 6 Patient Population
- 7 Information Model
- 8 Example Instances
- 9 Instructions
- 10 Issues
- 11 References
- 12 Valuesets
- 12.1 aM_AfstandsMetastasenCodelijst
- 12.2 aM_AfstandsMetastasenSnomedCodelijst
- 12.3 aN_RegionaleLymfeklierenCodelijst
- 12.4 aN_RegionaleLymfeklierenSnomedCodelijst
- 12.5 AnatomischStadiumCodelijst
- 12.6 AnatomischStadiumSnomedCodelijst
- 12.7 aT_PrimaireTumorCodelijst
- 12.8 aT_PrimaireTumorSnomedCodelijst
- 12.9 cN_RegionaleLymfeklierenCodelijst
- 12.10 cN_RegionaleLymfeklierenSnomedCodelijst
- 12.11 cpM_AfstandsMetastasenCodelijst
- 12.12 cpM_AfstandsMetastasenSnomedCodelijst
- 12.13 cT_PrimaireTumorCodelijst
- 12.14 cT_PrimaireTumorSnomedCodelijst
- 12.15 G_DifferentiatiegraadTumorCodelijst
- 12.16 G_DifferentiatiegraadTumorSnomedCodelijst
- 12.17 IsPrimaireTumorCodelijst
- 12.18 L_LymfatischeInvasieCodelijst
- 12.19 L_LymfatischeInvasieSnomedCodelijst
- 12.20 LocatieCodelijst
- 12.21 LocatieICD-O-3Codelijst
- 12.22 m_AantalPrimaireTumorenCodelijst
- 12.23 MorfologieCodelijst
- 12.24 Pn_PerineuraleInvasieCodelijst
- 12.25 Pn_PerineuraleInvasieSnomedCodelijst
- 12.26 pN_RegionaleLymfeklierenCodelijst
- 12.27 pN_RegionaleLymfeklierenSnomedCodelijst
- 12.28 PrognostischStadiumCodelijst
- 12.29 PrognostischStadiumSnomedCodelijst
- 12.30 pT_PrimaireTumorCodelijst
- 12.31 pT_PrimaireTumorSnomedCodelijst
- 12.32 R_ResidueleTumorCodelijst
- 12.33 R_ResidueleTumorSnomedCodelijst
- 12.34 rcN_RegionaleLymfeklierenCodelijst
- 12.35 rcN_RegionaleLymfeklierenSnomedCodelijst
- 12.36 rcrpM_AfstandsMetastasenCodelijst
- 12.37 rcrpM_AfstandsMetastasenSnomedCodelijst
- 12.38 rcT_PrimaireTumorCodelijst
- 12.39 rcT_PrimaireTumorSnomedCodelijst
- 12.40 rpN_RegionaleLymfeklierenCodelijst
- 12.41 rpN_RegionaleLymfeklierenSnomedcodelijst
- 12.42 rpT_PrimaireTumorCodelijst
- 12.43 rpT_PrimaireTumorSnomedCodelijst
- 12.44 TNMVersieCodelijst
- 12.45 V_VeneuzeInvasieCodelijst
- 12.46 V_VeneuzeInvasieSnomedCodelijst
- 12.47 ycN_RegionaleLymfeklierenCodelijst
- 12.48 ycN_RegionaleLymfeklierenSnomedCodelijst
- 12.49 ycT_PrimaireTumorCodelijst
- 12.50 ycT_PrimaireTumorSnomedCodelijst
- 12.51 ypN_RegionaleLymfeklierenCodelijst
- 12.52 ypN_RegionaleLymfeklierenSnomedCodelijst
- 12.53 ypT_PrimaireTumorCodelijst
- 12.54 ypT_PrimaireTumorSnomedCodelijst
- 13 Deze bouwsteen in overige publicaties
- 14 Bouwsteen verwijzingen
- 15 Technische specificaties in HL7v3 CDA en HL7 FHIR
- 16 Downloads
- 17 Over deze informatie
Algemeen
Naam: nl.zorg.TNMTumorClassificatie ![]()
Versie: 4.0
ZIB Status:Draft
Publicatie: 2024
Publicatie status: Prepublished
Publicatie datum: 15-4-2024
Metadata
| DCM::CoderList | * |
| DCM::ContactInformation.Address | * |
| DCM::ContactInformation.Name | * |
| DCM::ContactInformation.Telecom | * |
| DCM::ContentAuthorList | * |
| DCM::CreationDate | 15/05/2020 |
| DCM::DeprecatedDate | |
| DCM::DescriptionLanguage | nl |
| DCM::EndorsingAuthority.Address | |
| DCM::EndorsingAuthority.Name | * |
| DCM::EndorsingAuthority.Telecom | |
| DCM::Id | 2.16.840.1.113883.2.4.3.11.60.40.3.4.27 |
| DCM::KeywordList | |
| DCM::LifecycleStatus | Draft |
| DCM::ModelerList | * |
| DCM::Name | nl.zorg.TNMTumorClassificatie |
| DCM::PublicationDate | 15-4-2024 |
| DCM::PublicationStatus | Prepublished |
| DCM::ReviewerList | |
| DCM::RevisionDate | 09-04-2024 |
| DCM::Supersedes | nl.zorg.TNMTumorClassificatie-v3.0 |
| DCM::Version | 4.0 |
| HCIM::PublicationLanguage | NL |
Revision History
Publicatieversie 1.0 (01-09-2020)
Publicatieversie 2.0 (01-12-2021)
| ZIB-1224 | Fout in ycN_RegionaleLymfeklierenCodelijst omschrijvingen |
| ZIB-1227 | aanpassen example instance |
| ZIB-1244 | verwijderen overbodige containers uit informatiemodel |
| ZIB-1246 | Naamgeving concepten die naar de zib AnatomischeLocatie verwijzen is niet correct |
| ZIB-1284 | Foutieve koppeling van observable entity termen aan container(s) |
| ZIB-1285 | TNM zib: Tekstuele aanpassing omschrijving van mAantalprimairetumoren |
| ZIB-1287 | TNM zib: Aanvullende waarden voor prognostisch stadium |
| ZIB-1384 | Codesysteem OID range moet gewijzigd worden |
| ZIB-1412 | zib Visus - code 'Anders, specificeer' |
| ZIB-1528 | TNMzib: Beschrijving R_ResidueleTumor aanpassen |
| ZIB-1529 | TNMzib: beschrijving Toelichting aanpassen |
| ZIB-1530 | TNMzib: beschrijving DatumTNMClassificatie aanpassen |
Publicatieversie 2.0.1 (10-06-2022)
| ZIB-1426 | locatie primaire tumor ontbreekt in TNMTumorClassificatie |
| ZIB-1531 | TNM classificatie prefix 'TL_'? |
Publicatieversie 3.0 (15-10-2023)
| ZIB-1741 | Omschrijving DatumTNMClassificatie aanpassen |
| ZIB-2119 | Aanpassen definitie code Primaire Tumor, vanwege deprecated SNOMED code |
Publicatieversie 4.0 (nn-nn-nnnn)
| ZIB-1804 | TNMTumorClassificatie zib voorzien van Snomed CT codes |
| ZIB-2129 | 2023-1 Terminologieissues gevonden bij import |
| ZIB-2141 | 2023-1 CodeSystem "2.16.840.1.113883.6.43.1" heeft meerdere namen |
| ZIB-2273 | Definitiecode Bevinding betreffende M-categorie van TNM-classificatie - TNMTumorClassificatie |
Concept
TNM Classificatie van Maligne Tumoren (TNM) is het systeem voor de stadiëring van kanker dat is ontwikkeld door de Union Internationale Contre le Cancer of International Union Against Cancer (UICC). De TNM-classificatie wordt ook gebruikt door de American Joint Committee on Cancer (AJCC) en de International Federation of Gynecology and Obstetrics (FIGO). In 1987 werden de TNM-classificaties van de UICC en de AJCC tot één systeem gecombineerd met dezelfde definities. Desondanks zitten er nog altijd verschillen tussen beide systemen.
De TNM-classificatie is ontwikkeld voor solide tumoren (waaronder carcinomen en sarcomen); niet-solide tumoren (bijvoorbeeld lymfomen en gliomen) kennen een ander systeem voor stadiëring. De algemene opzet is als volgt: De T staat voor tumor en beschrijft de grootte van de tumor en de lokale uitbreiding, de N staat voor lymfekliermetastasering (Engels: node) en de M staat voor metastase op afstand (uitbreiding van de kanker van één locatie in het lichaam naar een andere. Naast T, N en M bevat de classificatie nog een aantal andere parameters.
Purpose
TNM-classificatie is een belangrijke bepalende factor voor de juiste behandeling en prognose. Het stadium is een steeds belangrijker onderdeel van kankersurveillance en kankerbestrijding en een eindpunt voor de evaluatie van populatie screening en vroege detectie.
Het TNM-stadiëringssysteem is de gemeenschappelijke taal waarin zorgprofessionals in de oncologie kunnen communiceren over de uitbreiding en verspreiding van kanker bij individuele patiënten als basis voor besluitvorming over behandeling en individuele prognose. Het kan ook worden gebruikt voor het opstellen en evalueren van behandelrichtlijnen, nationale beleid t.a.v. zorgplanning en onderzoek.
De doelstellingen van de TNM-classificatie zijn:
- Hulp bij het plannen van de behandeling.
- Het geven van een indicatie van prognose op basis van historische gegevens over uitkomsten.
- Ondersteuning bij de evaluatie van behandelresultaten.
- De uitwisseling van informatie tussen behandelcentra vergemakkelijken.
- Bijdragen aan doorlopend onderzoek naar kanker.
- Ondersteuning van kankerbestrijding, onder meer via kankerregisters.
De TNM-classificatie is een uniforme standaard. Het doel is breder dan alleen de toepassing binnen het primaire zorgproces en zorgt voor essentiële informatie voor beleidsmakers die kankerbestrijdings- en preventieplannen ontwikkelen of uitvoeren.
Patient Population
Volwassen patiënten met een solide tumor waarop een TNM-classificatie kan worden toegepast.
Information Model




| Type | Id | Concept | Card. | Definitie | DefinitieCode | Verwijzing | ||||||||||
| NL-CM:4.27.1 | Rootconcept van de bouwsteen TNMTumorClassificatie. Dit rootconcept bevat alle gegevenselementen van de bouwsteen TNMTumorClassificatie. |
|
||||||||||||||
| NL-CM:4.27.25 | 0..1 | Container van het concept AfstandsMetastasen. Deze container bevat alle gegevenselementen van het concept AfstandsMetastasen. |
|
|||||||||||||
| NL-CM:4.27.26 | 0..1 | Uitkomst van stadiëring van de aan- of afwezigheid van metastasen op afstand, de M-categorie van de TNM classificatie. |
|
|||||||||||||
| NL-CM:4.27.28 | 1..* | Het betreft de lokalisatie(s) van de afstandsmetastasen, die aangedaan zijn door de primaire tumor. |
|
| ||||||||||||
| NL-CM:4.27.21 | 0..1 | Container van het concept RegionaleLymfeklieren. Deze container bevat alle gegevenselementen van het concept RegionaleLymfeklieren. |
|
|||||||||||||
| NL-CM:20.7.4 | Locatie van de lymfeklier |
|
| |||||||||||||
| NL-CM:4.27.22 | 0..1 | Uitkomst van stadiëring van de aan- of afwezigheid en omvang regionale lymfekliermetastase, de N-categorie van de TNM classificatie. |
|
|||||||||||||
| NL-CM:4.27.24 | 1..* | Het betreft de lokalisatie(s) van de aangedane regionale lymfeklieren door de primaire tumor. |
|
| ||||||||||||
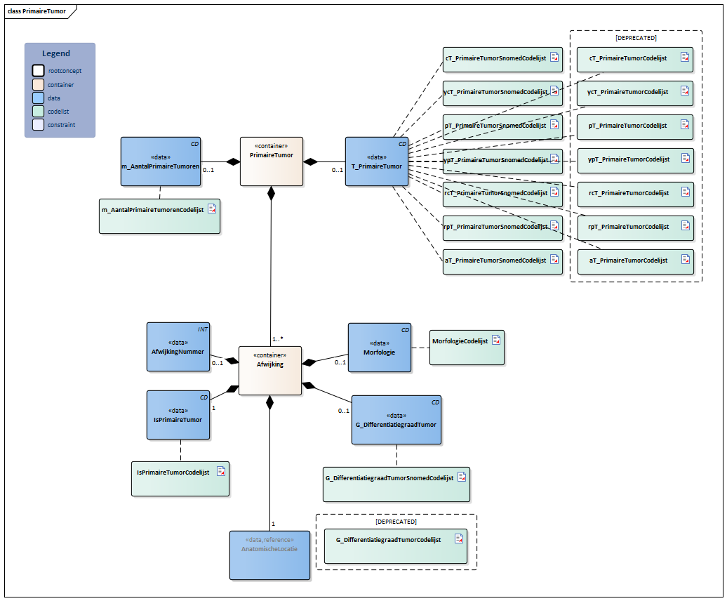
| NL-CM:4.27.12 | 0..1 | Container van het concept PrimaireTumor. Deze container bevat alle gegevenselementen van het concept PrimaireTumor. |
|
|||||||||||||
| NL-CM:4.27.29 | 1 | Geeft aan of deze afwijking binnen de criteria van de TNM-classificatie valt en dus gedefinieerd wordt als (onderdeel van de) primaire tumor en meegenomen in de stadiëring van de omvang van de primaire tumor, de T-categorie. |
|
| ||||||||||||
| NL-CM:4.27.13 | 0..1 | Het aantal primaire tumoren. Indien er meerdere primaire tumoren in één orgaan aanwezig zijn wordt de afwijking met de hoogste T-categorie geclassificeerd en de multipliciteit of het aantal primaire tumoren uitgedrukt in een aanvulling op de T-categorie in de vorm van (m) of een (<getal>), bijv. T2(m) of T2(2). Bij één primaire tumor wordt m weggelaten uit de ‘GeintegreerdeTNMWaarde'. |
|
| ||||||||||||
| NL-CM:4.27.14 | 0..1 | Uitkomst van stadiëring van de omvang van de primaire tumor, de T-categorie inclusief prefix en suffix. |
|
|||||||||||||
| NL-CM:4.27.15 | 1..* | Container van het concept Afwijking. Deze container bevat alle gegevenselementen van het concept Afwijking. |
|
|||||||||||||
| NL-CM:4.27.16 | 0..1 | Het aan de afwijking toegewezen nummer, noodzakelijk om bij verschillende onderzoeken eenduidig aan te kunnen geven op welke afwijking de informatie betrekking heeft .
Bij meerdere afwijkingen in één orgaan wordt de afwijking met de hoogste T-categorie geclassificeerd. |
||||||||||||||
| NL-CM:4.27.17 | 0..1 | Gedrag van de tumor en het celtype van de tumor uitgedrukt in de ICD-O-3 morfologie code. Beschrijft het celtype of histologie van de tumor als ook het gedrag van die cel (maligne of benigne).
Deze wordt door een patholoog bepaald. |
|
| ||||||||||||
| NL-CM:4.27.18 | 0..1 | Uitkomst van stadiëring van de G-categorie, de differentiatiegraad van de tumor, die door een patholoog wordt bepaald. |
|
| ||||||||||||
| NL-CM:4.27.20 | 1 | Het betreft de lokalisatie van de primaire tumor(en), welke (o.a.) bepalend is voor het toekennen van de TNM-classificatie aan de tumor. |
|
| ||||||||||||
| NL-CM:4.27.2 | 0..1 | De datum waarop de TNM-Classificatie (de waarde) is vastgesteld. Dit kan een latere datum zijn dan de datum/data van onderzoek(en) waarop de classificatie is bepaald. | ||||||||||||||
| NL-CM:4.27.3 | 0..1 | TNM-classificatie versie (AJCC of UICC) en de gebruikte editie (7e, 8e etc.). |
|
| ||||||||||||
| NL-CM:4.27.4 | 0..1 | De vastgestelde TNM-classificatie (de waarde), op basis van elke T-, N- en M-categorie (evt. incl. het aantal primaire tumoren (m) en/of de lokalisatie van M). |
|
|||||||||||||
| NL-CM:4.27.5 | 0..1 | Toelichting met betrekking tot de interpretatie van de TNMTumorClassificatie. |
|
|||||||||||||
| NL-CM:4.27.6 | 0..1 | De aan- of afwezigheid van lymfatische invasie, de L-categorie. Het betreft een additionele beschrijving binnen de TNM-classificatie die door een patholoog wordt bepaald. |
|
| ||||||||||||
| NL-CM:4.27.7 | 0..1 | De aan- of afwezigheid van perineurale invasie, de Pn-categorie. Het betreft een additionele beschrijving binnen de TNM-classificatie die door een patholoog wordt bepaald. |
|
| ||||||||||||
| NL-CM:4.27.8 | 0..1 | De aan- of afwezigheid van veneuze invasie, de V-categorie. Het betreft een additionele beschrijving binnen de TNM-classificatie die door een patholoog wordt bepaald. |
|
| ||||||||||||
| NL-CM:4.27.9 | 0..1 | Het stadium van de ziekte is de groepering op basis van de anatomische uitbreiding en verspreiding van de ziekte (de T, N en M categorieën). |
|
| ||||||||||||
| NL-CM:4.27.10 | 0..1 | Het prognostisch stadium van de ziekte. Hierin wordt in de groepering naast de anatomische uitbreiding en verspreiding van de ziekte ook additionele prognostische factoren meegenomen. |
|
| ||||||||||||
| NL-CM:4.27.11 | 0..1 | De aan- of afwezigheid van residuele tumor na behandeling, de R-categorie.
<i>Deze kan betrekking hebben op de primaire tumor en zijn lokale of regionale uitbreiding, maar ook de afstandsmetastasen omvatten. Dit onderscheid dient bij gebruik van de "R" te worden aangegeve<SPAN style="color: #000000">n in het toelichtingsveld d</span>oor de gebruiker.</i> |
|
| ||||||||||||
Kolommen Concept en DefinitieCode: houdt de muis boven de waarde voor meer informatie
Voor uitleg over de gebruikte symbolen, zie de legenda pagina
Example Instances
| TNMTumorClassificatie | ||
| datumTNMClassificatie | TNMVersie | Geintegreerde TNMWaarde |
| 01/08/2020 | AJCC 8e editie | cT3N2M1 |
| AnatomischStadium | PrognostischStadium | R_ResidueleTumor |
| Stage IV | Stage IV | -- |
| Toelichting | HER2 negatief, ER negatief, PR negatief | |
| L_LymfatischeInvasie | Pn_PerineuraleInvasie | V_VeneuzeInvasie |
| -- | -- | -- |
| Primaire Tumor | ||
| m_PrimaireTumorAantal | T_tumor | G_DifferentiatiegraadTumor |
| 1 | cT3 | G2 |
| Afwijking | ||
| AfwijkingNummer | Morfologie (ICD-O-3) | |
| 1 | Infiltrerend ductaal carcinoom, (8500/3) | |
| AnatomischeLocatie | ||
| Locatie ICD-O-3 | Locatie SNOMED CT | Lateraliteit |
| (C50.5) Laterale onderkwadrant van borst | structuur van laterale onderkwadrant van mamma (33564002) | Rechts |
| AfwijkingNummer | Morfologie (ICD-O-3) | |
| 2 | Fibroadenoom (9010/0) | |
| AnatomischeLocatie | ||
| Locatie ICD-O-3 | Locatie SNOMED CT | Lateraliteit |
| (C50.5) Laterale onderkwadrant van borst | structuur van laterale onderkwadrant van mamma (33564002) | Rechts |
| Regionale Lymfeklieren | ||
| N_RegionaleLymfeklieren | cN2 | |
| AnatomischeLocatie | ||
| Locatie ICD-O-3 | Locatie | Lateraliteit |
| C77.3 Infraclaviculaire lymfeklier | structuur van infraclaviculaire lymfeklier (9659009) | Rechts |
| AnatomischeLocatie | ||
| Locatie ICD-O-3 | Locatie | Lateraliteit |
| C77.3 Axillaire lymfeklier | structuur van nodus lymphoideus axillaris (68171009) | Rechts |
| AfstandsMetastasen | ||
| M_Afstandsmetastasen | cM1 | |
| AnatomischeLocatie | ||
| Locatie (ICD-O-3) | Locatie | Lateraliteit |
| C34.1 Bovenkwab van long | Structuur van lobus superior pulmonis (45653009) | Rechts |
Instructions
Van een generieke TNM classificatie naar een ziekte specifieke TNM classificatie
Bij het uitwerken van een tumor specifieke TNM-bouwsteen of implementatie moet gekeken worden hoe de waardelijsten kunnen worden ingeperkt, toegepast of uitgebreid.
Inperken wil zeggen dat items in een codelijst worden weggelaten of specifiek worden gemaakt door binnen het voorgeschreven code systeem andere termen te kiezen. Het is de bedoeling dat in de toekomst kant en klare codelijsten per kankeraandoening beschikbaar worden gemaakt (zie ook issues).
Codesystemen
In deze zib worden 2 internationale codesystemen gebruikt:
- SNOMED CT (beheerder international SNOMED international, Nederlands beheer door Nictiz)
- International Classification of Diseases for Oncology, version 3 (ICD-O-3) beheerd door de WHO.
Waar toepassing van één van deze codesystemen niet zinvol werd geacht of mogelijk was is gekozen voor beheer ervan als onderdeel van het beheer van de zibs. Wanneer er een eenduidige internationale verwijzing mogelijk is naar de TNM standaard zelf als codesysteem met waardelijsten kunnen deze worden aangepast in een volgende versie van de zib.
Uitgangspunten vanuit de TNM standaard
- Eén TNM-classificatie per orgaan, maar in geval van gepaarde organen is er één classificatie per zijde. Bijvoorbeeld bij borstkanker met in iedere borst een primaire tumor zijn er dan dus ook twee instantiaties van de zib, waarbij de ene lateraliteit links en de andere lateraliteit rechts heeft (beiderzijds is niet toegestaan bij gepaarde organen).
- Niet alleen de uitkomst van de TNM, maar ook de exacte lokalisatie van de primaire tumor(en), positieve lymfeklieren en metastasen kan worden aangeduid.
- In het geval van meerdere primaire tumoren in één orgaan, moet de tumor met de hoogste T-categorie worden geclassificeerd en moet de veelvoud of het aantal tumoren tussen haakjes worden vermeld, bijvoorbeeld T2 (m) of T2 (5).De afwijking met de hoogste T-categorie bepaalt de classificatie van de tumor. Om het onderscheid hierin te maken en alle afwijkingen te kunnen weergeven bestaat de container ‘afwijking’ in de zib. Elke afwijking heeft een nummer. Welke afwijking (b.v. 1, 2 of 4) de hoogste t-categorie heeft wordt niet in de zib aangegeven. Dit is logische want dit is pas duidelijk na de inschatting van de zorgverlener o.b.v. de pathologie dan wel beeldvorming.
Gebruikte versie van de UICC (<a href="$inet://http://www.uicc.org/resources/tnm">http://www.uicc.org/resources/tnm</a>) / AJCC (<a href="$inet://http://cancerstaging.org/references-tools/deskreferences/Pages/default.aspx">http://cancerstaging.org/references-tools/deskreferences/Pages/default.aspx</a> ) TNM Classification of Malignant Tumours.
- Hoewel er geen verschillen in definities en verwoordingen tussen AJCC en UICC TNM classificaties zouden mogen voorkomen zijn er helaas wel enkele verschillen ingeslopen (bijvoorbeeld bij de definitie van regionale lymfeklieren bij slokdarm- en endometriumcarcinomen). Daarom kan in deze zib gekozen worden tussen de UICC en AJCC versie. Criteria die in het TNM-classificatiesysteem worden gebruikt, zijn in de loop van de jaren veranderd en er zijn verschillende edities uitgebracht. Als gevolg hiervan kan een bepaalde stagering een heel andere prognose hebben, afhankelijk van welke editie wordt gebruikt. Verder is een belangrijke overweging het effect van een verbeterde behandeling in de tijd
- Naast de stagering via UICC of AJCC classificaties is er ook ‘Essential TNM’. Dit is een versimpelde vorm van TNM die is gemaakt voor het weergeven van het voorkomen van kanker in lage lonen landen. In deze landen zijn vaak de middelen voor vroege diagnose niet aanwezig en het gebruik van TNM beperkt (kanker wordt in de regel in deze landen pas in een zeer laat stadium ontdekt). Deze speciale TNM is niet meegenomen in de uitwerking van deze zib. Overigens wordt deze speciale TNM meestal alleen gebruikt voor het kunnen betrekken van deze landen in de statistiek over het voorkomen van bepaalde kankers in deze landen.
Prefix en suffix zijn geïntegreerd in codelijsten.
Alhoewel het mogelijk zou zijn om voor de mogelijke voor en achtervoegsels op zowel de T, N en M losse codelijsten te maken is voor het eenvoudig toepassen ervan gekozen om deze te integreren in de codelijsten. Dit is besloten omdat de huidige inzichten zijn dat hiermee het maken van verkeerde combinaties wordt voorkomen
Prefix
- c: Klinische classificatie, gebaseerd op gegevens vóór behandeling, zoals klinisch onderzoek, beeldvorming, endoscopie, biopten, chirurgische exploratie of onderzoek onder narcose, en andere onderzoeken.
- yc: Classificatie uitgevoerd tijdens of na een initiële multimodaliteitsbehandeling (zijnde niet- chirurgisch).
- p: De post-chirurgische histologische pathologische classificatie. Dit is gebaseerd op de gegevens van voor de behandeling, aangevuld met pathologisch onderzoek na een heelkundige behandeling.
- yp: Classificatie uitgevoerd tijdens of na een initiële multimodaliteitsbehandeling (waaronder ook chirurgische behandeling).
- rc: Klinische classificatie in geval van een recidiverende tumor (na een ziektevrij interval).
- rp: Post-operatieve pathologische classificatie in geval van een recidiverende tumor (na een ziektevrij interval).
- a: Classificatie vastgesteld tijdens autopsie
Suffix
- (mi): Gevallen met alleen micrometastase
- (sn): Gevallen waarbij schildwachtklier onderzoek heeft plaatsgevonden.
- (f): Gevallen waarbij FNA of biopsie heeft plaatsgevonden op de regionale lymfeklieren
- (i-): negatieve morfologische bevindingen voor geïsoleerde tumorcellen
- (i+): positieve morfologische bevindingen voor geïsoleerde tumorcellen
- (mol-): negatieve niet-morfologische bevindingen voor geïsoleerde tumorcellen
- (mol+): positieve niet- morfologische bevindingen voor geïsoleerde tumorcellen
- (0): zonder verhoogd lactaatdehydrogenase (LDH)
- (1): met verhoogd lactaatdehydrogenase (LDH)
Issues
Bruikbaarheid van deze zib als ook de ziekte specifieke codelijsten worden gemaakt in de eerste proeftuin(en), gepland in de zomer van 2020. Gedurende dit project zal IKNL het beheer voor deze codelijsten verzorgen. Wanneer deze proeftuin(en) zijn afgerond worden de bevindingen meegenomen als wijzigingsverzoeken in het reguliere beheerproces van het zib centrum.
References
- TNM Classification of Malignant Tumours, 8th Edition - James D. Brierley (Editor), Mary K. Gospodarowicz (Editor), Christian Wittekind (Editor)- International Union Against Cancer (UICC)- ISBN: 9781119263562 (epub)
- https://www.uicc.org/resources/tnm [ONLINE geraadpleegd: 04 mei 2020]
- International Classification of diseases for oncology (ICD-O) – 3rd edition, 1st revision – April Frits, Constance Percy, Andrew Jack, Kanagaratnam Shanmugaratnam, Leslie Sobin, D Max Parkin, Sharon Whelan – World Health Organisation – WHO library cataloguing – ISBN 978 92 4 069212 1 (PDF)
- ICD-O Internationale Classificatie an Ziekten voor Oncologie - derde editie - Vlaams Kankerregistratienetwerk https://www.rivm.nl/media/WHO-FIC/ICD-O-3.pdf [ONLINE geraadpleegd: 08 april 2024]
Valuesets
aM_AfstandsMetastasenCodelijst
| Valueset OID: 2.16.840.1.113883.2.4.3.11.60.40.2.4.27.25 | Binding: Deprecated |
| Conceptnaam | Conceptcode | Codestelselnaam | Codesysteem OID | Omschrijving |
| aM0 [DEPRECATED] | aM0 | M_Afstandsmetastase | 2.16.840.1.113883.2.4.3.11.60.40.4.10.3 | aM0 |
| aM0(i+) [DEPRECATED] | aM0(i+) | M_Afstandsmetastase | 2.16.840.1.113883.2.4.3.11.60.40.4.10.3 | aM0(i+) |
| aM0(mol+) [DEPRECATED] | aM0(mol+) | M_Afstandsmetastase | 2.16.840.1.113883.2.4.3.11.60.40.4.10.3 | aM0(mol+) |
| aM1 [DEPRECATED] | aM1 | M_Afstandsmetastase | 2.16.840.1.113883.2.4.3.11.60.40.4.10.3 | aM1 |
| aM1a [DEPRECATED] | aM1a | M_Afstandsmetastase | 2.16.840.1.113883.2.4.3.11.60.40.4.10.3 | aM1a |
| aM1a(0) [DEPRECATED] | aM1a(0) | M_Afstandsmetastase | 2.16.840.1.113883.2.4.3.11.60.40.4.10.3 | aM1a(0) |
| aM1a(1) [DEPRECATED] | aM1a(1) | M_Afstandsmetastase | 2.16.840.1.113883.2.4.3.11.60.40.4.10.3 | aM1a(1) |
| aM1b [DEPRECATED] | aM1b | M_Afstandsmetastase | 2.16.840.1.113883.2.4.3.11.60.40.4.10.3 | aM1b |
| aM1b(0) [DEPRECATED] | aM1b(0) | M_Afstandsmetastase | 2.16.840.1.113883.2.4.3.11.60.40.4.10.3 | aM1b(0) |
| aM1b(1) [DEPRECATED] | aM1b(1) | M_Afstandsmetastase | 2.16.840.1.113883.2.4.3.11.60.40.4.10.3 | aM1b(1) |
| aM1c [DEPRECATED] | aM1c | M_Afstandsmetastase | 2.16.840.1.113883.2.4.3.11.60.40.4.10.3 | aM1c |
| aM1c(0) [DEPRECATED] | aM1c(0) | M_Afstandsmetastase | 2.16.840.1.113883.2.4.3.11.60.40.4.10.3 | aM1c(0) |
| aM1c(1) [DEPRECATED] | aM1c(1) | M_Afstandsmetastase | 2.16.840.1.113883.2.4.3.11.60.40.4.10.3 | aM1c(1) |
| aM1d [DEPRECATED] | aM1d | M_Afstandsmetastase | 2.16.840.1.113883.2.4.3.11.60.40.4.10.3 | aM1d |
| aM1d(0) [DEPRECATED] | aM1d(0) | M_Afstandsmetastase | 2.16.840.1.113883.2.4.3.11.60.40.4.10.3 | aM1d(0) |
| aM1d(1) [DEPRECATED] | aM1d(1) | M_Afstandsmetastase | 2.16.840.1.113883.2.4.3.11.60.40.4.10.3 | aM1d(1) |
Opm.: Deze waardelijst is niet langer een geldige keuze en komt in de volgende publicatie te vervallen.
aM_AfstandsMetastasenSnomedCodelijst
| Valueset OID: 2.16.840.1.113883.2.4.3.11.60.40.2.4.27.48 | Binding: Extensible |
| Conceptnaam | Codestelselnaam | Codesysteem OID |
| tbd | SNOMED CT | 2.16.840.1.113883.6.96 |
aN_RegionaleLymfeklierenCodelijst
| Valueset OID: 2.16.840.1.113883.2.4.3.11.60.40.2.4.27.24 | Binding: Deprecated |
| Conceptnaam | Conceptcode | Codestelselnaam | Codesysteem OID | Omschrijving |
| aNX [DEPRECATED] | aNX | N_RegionaleLymfeklieren | 2.16.840.1.113883.2.4.3.11.60.40.4.10.11 | aNX |
| aNX(f) [DEPRECATED] | aNX(f) | N_RegionaleLymfeklieren | 2.16.840.1.113883.2.4.3.11.60.40.4.10.11 | aNX(f) |
| aNX(sn) [DEPRECATED] | aNX(sn) | N_RegionaleLymfeklieren | 2.16.840.1.113883.2.4.3.11.60.40.4.10.11 | aNX(sn) |
| aN0 [DEPRECATED] | aN0 | N_RegionaleLymfeklieren | 2.16.840.1.113883.2.4.3.11.60.40.4.10.11 | aN0 |
| aN0(f) [DEPRECATED] | aN0(f) | N_RegionaleLymfeklieren | 2.16.840.1.113883.2.4.3.11.60.40.4.10.11 | aN0(f) |
| aN0(sn) [DEPRECATED] | aN0(sn) | N_RegionaleLymfeklieren | 2.16.840.1.113883.2.4.3.11.60.40.4.10.11 | aN0(sn) |
| aN0(i-) [DEPRECATED] | aN0(i-) | N_RegionaleLymfeklieren | 2.16.840.1.113883.2.4.3.11.60.40.4.10.11 | aN0(i-) |
| aN0(i-)(sn) [DEPRECATED] | aN0(i-)(sn) | N_RegionaleLymfeklieren | 2.16.840.1.113883.2.4.3.11.60.40.4.10.11 | aN0(i-)(sn) |
| aN0(i+) [DEPRECATED] | aN0(i+) | N_RegionaleLymfeklieren | 2.16.840.1.113883.2.4.3.11.60.40.4.10.11 | aN0(i+) |
| aN0(i+)(sn) [DEPRECATED] | aN0(i+)(sn) | N_RegionaleLymfeklieren | 2.16.840.1.113883.2.4.3.11.60.40.4.10.11 | aN0(i+)(sn) |
| aN0(mol-) [DEPRECATED] | aN0(mol-) | N_RegionaleLymfeklieren | 2.16.840.1.113883.2.4.3.11.60.40.4.10.11 | aN0(mol-) |
| aN0(mol-)(sn) [DEPRECATED] | aN0(mol-)(sn) | N_RegionaleLymfeklieren | 2.16.840.1.113883.2.4.3.11.60.40.4.10.11 | aN0(mol-)(sn) |
| aN0(mol+) [DEPRECATED] | aN0(mol+) | N_RegionaleLymfeklieren | 2.16.840.1.113883.2.4.3.11.60.40.4.10.11 | aN0(mol+) |
| aN0(mol+)(sn) [DEPRECATED] | aN0(mol+)(sn) | N_RegionaleLymfeklieren | 2.16.840.1.113883.2.4.3.11.60.40.4.10.11 | aN0(mol+)(sn) |
| aN1 [DEPRECATED] | aN1 | N_RegionaleLymfeklieren | 2.16.840.1.113883.2.4.3.11.60.40.4.10.11 | aN1 |
| aN1(f) [DEPRECATED] | aN1(f) | N_RegionaleLymfeklieren | 2.16.840.1.113883.2.4.3.11.60.40.4.10.11 | aN1(f) |
| aN1(sn) [DEPRECATED] | aN1(sn) | N_RegionaleLymfeklieren | 2.16.840.1.113883.2.4.3.11.60.40.4.10.11 | aN1(sn) |
| aN1mi [DEPRECATED] | aN1mi | N_RegionaleLymfeklieren | 2.16.840.1.113883.2.4.3.11.60.40.4.10.11 | aN1mi |
| aN1mi(f) [DEPRECATED] | aN1mi(f) | N_RegionaleLymfeklieren | 2.16.840.1.113883.2.4.3.11.60.40.4.10.11 | aN1mi(f) |
| aN1mi(sn) [DEPRECATED] | aN1mi(sn) | N_RegionaleLymfeklieren | 2.16.840.1.113883.2.4.3.11.60.40.4.10.11 | aN1mi(sn) |
| aN1a [DEPRECATED] | aN1a | N_RegionaleLymfeklieren | 2.16.840.1.113883.2.4.3.11.60.40.4.10.11 | aN1a |
| aN1a(f) [DEPRECATED] | aN1a(f) | N_RegionaleLymfeklieren | 2.16.840.1.113883.2.4.3.11.60.40.4.10.11 | aN1a(f) |
| aN1a(sn) [DEPRECATED] | aN1a(sn) | N_RegionaleLymfeklieren | 2.16.840.1.113883.2.4.3.11.60.40.4.10.11 | aN1a(sn) |
| aN1b [DEPRECATED] | aN1b | N_RegionaleLymfeklieren | 2.16.840.1.113883.2.4.3.11.60.40.4.10.11 | aN1b |
| aN1b(f) [DEPRECATED] | aN1b(f) | N_RegionaleLymfeklieren | 2.16.840.1.113883.2.4.3.11.60.40.4.10.11 | aN1b(f) |
| aN1b(sn) [DEPRECATED] | aN1b(sn) | N_RegionaleLymfeklieren | 2.16.840.1.113883.2.4.3.11.60.40.4.10.11 | aN1b(sn) |
| aN1c [DEPRECATED] | aN1c | N_RegionaleLymfeklieren | 2.16.840.1.113883.2.4.3.11.60.40.4.10.11 | aN1c |
| aN1c(f) [DEPRECATED] | aN1c(f) | N_RegionaleLymfeklieren | 2.16.840.1.113883.2.4.3.11.60.40.4.10.11 | aN1c(f) |
| aN1c(sn) [DEPRECATED] | aN1c(sn) | N_RegionaleLymfeklieren | 2.16.840.1.113883.2.4.3.11.60.40.4.10.11 | aN1c(sn) |
| aN2 [DEPRECATED] | aN2 | N_RegionaleLymfeklieren | 2.16.840.1.113883.2.4.3.11.60.40.4.10.11 | aN2 |
| aN2(f) [DEPRECATED] | aN2(f) | N_RegionaleLymfeklieren | 2.16.840.1.113883.2.4.3.11.60.40.4.10.11 | aN2(f) |
| aN2(sn) [DEPRECATED] | aN2(sn) | N_RegionaleLymfeklieren | 2.16.840.1.113883.2.4.3.11.60.40.4.10.11 | aN2(sn) |
| aN2a [DEPRECATED] | aN2a | N_RegionaleLymfeklieren | 2.16.840.1.113883.2.4.3.11.60.40.4.10.11 | aN2a |
| aN2a(f) [DEPRECATED] | aN2a(f) | N_RegionaleLymfeklieren | 2.16.840.1.113883.2.4.3.11.60.40.4.10.11 | aN2a(f) |
| aN2a(sn) [DEPRECATED] | aN2a(sn) | N_RegionaleLymfeklieren | 2.16.840.1.113883.2.4.3.11.60.40.4.10.11 | aN2a(sn) |
| aN2b [DEPRECATED] | aN2b | N_RegionaleLymfeklieren | 2.16.840.1.113883.2.4.3.11.60.40.4.10.11 | aN2b |
| aN2b(f) [DEPRECATED] | aN2b(f) | N_RegionaleLymfeklieren | 2.16.840.1.113883.2.4.3.11.60.40.4.10.11 | aN2b(f) |
| aN2b(sn) [DEPRECATED] | aN2b(sn) | N_RegionaleLymfeklieren | 2.16.840.1.113883.2.4.3.11.60.40.4.10.11 | aN2b(sn) |
| aN2c [DEPRECATED] | aN2c | N_RegionaleLymfeklieren | 2.16.840.1.113883.2.4.3.11.60.40.4.10.11 | aN2c |
| aN2c(f) [DEPRECATED] | aN2c(f) | N_RegionaleLymfeklieren | 2.16.840.1.113883.2.4.3.11.60.40.4.10.11 | aN2c(f) |
| aN2c(sn) [DEPRECATED] | aN2c(sn) | N_RegionaleLymfeklieren | 2.16.840.1.113883.2.4.3.11.60.40.4.10.11 | aN2c(sn) |
| aN3 [DEPRECATED] | aN3 | N_RegionaleLymfeklieren | 2.16.840.1.113883.2.4.3.11.60.40.4.10.11 | aN3 |
| aN3(f) [DEPRECATED] | aN3(f) | N_RegionaleLymfeklieren | 2.16.840.1.113883.2.4.3.11.60.40.4.10.11 | aN3(f) |
| aN3(sn) [DEPRECATED] | aN3(sn) | N_RegionaleLymfeklieren | 2.16.840.1.113883.2.4.3.11.60.40.4.10.11 | aN3(sn) |
| aN3a [DEPRECATED] | aN3a | N_RegionaleLymfeklieren | 2.16.840.1.113883.2.4.3.11.60.40.4.10.11 | aN3a |
| aN3a(f) [DEPRECATED] | aN3a(f) | N_RegionaleLymfeklieren | 2.16.840.1.113883.2.4.3.11.60.40.4.10.11 | aN3a(f) |
| aN3a(sn) [DEPRECATED] | aN3a(sn) | N_RegionaleLymfeklieren | 2.16.840.1.113883.2.4.3.11.60.40.4.10.11 | aN3a(sn) |
| aN3b [DEPRECATED] | aN3b | N_RegionaleLymfeklieren | 2.16.840.1.113883.2.4.3.11.60.40.4.10.11 | aN3b |
| aN3b(f) [DEPRECATED] | aN3b(f) | N_RegionaleLymfeklieren | 2.16.840.1.113883.2.4.3.11.60.40.4.10.11 | aN3b(f) |
| aN3b(sn) [DEPRECATED] | aN3b(sn) | N_RegionaleLymfeklieren | 2.16.840.1.113883.2.4.3.11.60.40.4.10.11 | aN3b(sn) |
| aN3c [DEPRECATED] | aN3c | N_RegionaleLymfeklieren | 2.16.840.1.113883.2.4.3.11.60.40.4.10.11 | aN3c |
| aN3c(f) [DEPRECATED] | aN3c(f) | N_RegionaleLymfeklieren | 2.16.840.1.113883.2.4.3.11.60.40.4.10.11 | aN3c(f) |
| aN3c(sn) [DEPRECATED] | aN3c(sn) | N_RegionaleLymfeklieren | 2.16.840.1.113883.2.4.3.11.60.40.4.10.11 | aN3c(sn) |
Opm.: Deze waardelijst is niet langer een geldige keuze en komt in de volgende publicatie te vervallen.
aN_RegionaleLymfeklierenSnomedCodelijst
| Valueset OID: 2.16.840.1.113883.2.4.3.11.60.40.2.4.27.32 | Binding: Extensible |
| Conceptnaam | Codestelselnaam | Codesysteem OID |
| SNOMED CT: TBD | SNOMED CT | 2.16.840.1.113883.6.96 |
AnatomischStadiumCodelijst
| Valueset OID: 2.16.840.1.113883.2.4.3.11.60.40.2.4.27.1 | Binding: Deprecated |
| Conceptnaam | Conceptcode | Codestelselnaam | Codesysteem OID | Omschrijving |
| Stadium 0 | Stage0 | AnatomischStadium | 2.16.840.1.113883.2.4.3.11.60.40.4.10.6 | Stadium 0 |
| Stadium I | StageI | AnatomischStadium | 2.16.840.1.113883.2.4.3.11.60.40.4.10.6 | Stadium I |
| Stadium IA | StageIA | AnatomischStadium | 2.16.840.1.113883.2.4.3.11.60.40.4.10.6 | Stadium IA |
| Stadium IA1 | StageIA1 | AnatomischStadium | 2.16.840.1.113883.2.4.3.11.60.40.4.10.6 | Stadium IA1 |
| Stadium IA2 | StageIA2 | AnatomischStadium | 2.16.840.1.113883.2.4.3.11.60.40.4.10.6 | Stadium IA2 |
| Stadium IA3 | StageIA3 | AnatomischStadium | 2.16.840.1.113883.2.4.3.11.60.40.4.10.6 | Stadium IA3 |
| Stadium IC | StageIC | AnatomischStadium | 2.16.840.1.113883.2.4.3.11.60.40.4.10.6 | Stadium IC |
| Stadium IB | StageIB | AnatomischStadium | 2.16.840.1.113883.2.4.3.11.60.40.4.10.6 | Stadium IB |
| Stadium IB1 | StageIB1 | AnatomischStadium | 2.16.840.1.113883.2.4.3.11.60.40.4.10.6 | Stadium IB1 |
| Stadium IB2 | StageIB2 | AnatomischStadium | 2.16.840.1.113883.2.4.3.11.60.40.4.10.6 | Stadium IB2 |
| Stadium IS | StageIs | AnatomischStadium | 2.16.840.1.113883.2.4.3.11.60.40.4.10.6 | Stadium IS |
| Stadium II | StageII | AnatomischStadium | 2.16.840.1.113883.2.4.3.11.60.40.4.10.6 | Stadium II |
| Stadium IIA | StageIIA | AnatomischStadium | 2.16.840.1.113883.2.4.3.11.60.40.4.10.6 | Stadium IIA |
| Stadium IIA1 | StageIIA1 | AnatomischStadium | 2.16.840.1.113883.2.4.3.11.60.40.4.10.6 | Stadium IIA1 |
| Stadium IIA2 | StageIIA2 | AnatomischStadium | 2.16.840.1.113883.2.4.3.11.60.40.4.10.6 | Stadium IIA2 |
| Stadium IIB | StageIIB | AnatomischStadium | 2.16.840.1.113883.2.4.3.11.60.40.4.10.6 | Stadium IIB |
| Stadium IIC | StageIIC | AnatomischStadium | 2.16.840.1.113883.2.4.3.11.60.40.4.10.6 | Stadium IIC |
| Stadium III | StageIII | AnatomischStadium | 2.16.840.1.113883.2.4.3.11.60.40.4.10.6 | Stadium III |
| Stadium IIIA | StageIIIA | AnatomischStadium | 2.16.840.1.113883.2.4.3.11.60.40.4.10.6 | Stadium IIIA |
| Stadium IIIA1 | StageIIIA1 | AnatomischStadium | 2.16.840.1.113883.2.4.3.11.60.40.4.10.6 | Stadium IIIA1 |
| Stadium IIIA2 | StageIIIA2 | AnatomischStadium | 2.16.840.1.113883.2.4.3.11.60.40.4.10.6 | Stadium IIIA2 |
| Stadium IIIB | StageIIIB | AnatomischStadium | 2.16.840.1.113883.2.4.3.11.60.40.4.10.6 | Stadium IIIB |
| Stadium IIIC | StageIIIC | AnatomischStadium | 2.16.840.1.113883.2.4.3.11.60.40.4.10.6 | Stadium IIIC |
| Stadium IIIC1 | StageIIIC1 | AnatomischStadium | 2.16.840.1.113883.2.4.3.11.60.40.4.10.6 | Stadium IIIC1 |
| Stadium IIIC2 | StageIIIC2 | AnatomischStadium | 2.16.840.1.113883.2.4.3.11.60.40.4.10.6 | Stadium IIIC2 |
| Stadium IIID | StageIIID | AnatomischStadium | 2.16.840.1.113883.2.4.3.11.60.40.4.10.6 | Stadium IIID |
| Stadium IV | StageIV | AnatomischStadium | 2.16.840.1.113883.2.4.3.11.60.40.4.10.6 | Stadium IV |
| Stadium IVA | StageIVA | AnatomischStadium | 2.16.840.1.113883.2.4.3.11.60.40.4.10.6 | Stadium IVA |
| Stadium IVB | StageIVB | AnatomischStadium | 2.16.840.1.113883.2.4.3.11.60.40.4.10.6 | Stadium IVB |
| Stadium IVC | StageIVC | AnatomischStadium | 2.16.840.1.113883.2.4.3.11.60.40.4.10.6 | Stadium IVC |
Opm.: Deze waardelijst is niet langer een geldige keuze en komt in de volgende publicatie te vervallen.
AnatomischStadiumSnomedCodelijst
| Valueset OID: 2.16.840.1.113883.2.4.3.11.60.40.2.4.27.50 | Binding: Extensible |
| Conceptnaam | Codestelselnaam | Codesysteem OID |
| SNOMED CT: <1222593009|Door 'AJCC toegestane waarde voor pathologisch stadium| | SNOMED CT | 2.16.840.1.113883.6.96 |
| SNOMED CT: <1222592004|Door AJCC toegestane waarde voor klinisch stadium| | SNOMED CT | 2.16.840.1.113883.6.96 |
| SNOMED CT: <1222594003|'American Joint Committee on Cancer' toegestane waarde voor yp-stadium| | SNOMED CT | 2.16.840.1.113883.6.96 |
| SNOMED CT: TBD UICC toegestane waarden | SNOMED CT | 2.16.840.1.113883.6.96 |
aT_PrimaireTumorCodelijst
| Valueset OID: 2.16.840.1.113883.2.4.3.11.60.40.2.4.27.15 | Binding: Deprecated |
| Conceptnaam | Conceptcode | Codestelselnaam | Codesysteem OID | Omschrijving |
| aTx [DEPRECATED] | aTx | T_PrimaireTumor | 2.16.840.1.113883.2.4.3.11.60.40.4.10.10 | aTx |
| aT0 [DEPRECATED] | aT0 | T_PrimaireTumor | 2.16.840.1.113883.2.4.3.11.60.40.4.10.10 | aT0 |
| aTa [DEPRECATED] | aTa | T_PrimaireTumor | 2.16.840.1.113883.2.4.3.11.60.40.4.10.10 | aTa |
| aTis [DEPRECATED] | aTis | T_PrimaireTumor | 2.16.840.1.113883.2.4.3.11.60.40.4.10.10 | aTis |
| aTis (DCIS) | aTis(DCIS) | T_PrimaireTumor | 2.16.840.1.113883.2.4.3.11.60.40.4.10.10 | aTis (DCIS) |
| aTis (LAMN) | aTis(LAMN) | T_PrimaireTumor | 2.16.840.1.113883.2.4.3.11.60.40.4.10.10 | aTis (LAMN) |
| aTis (LCIS) | aTis(LCIS) | T_PrimaireTumor | 2.16.840.1.113883.2.4.3.11.60.40.4.10.10 | aTis (LCIS) |
| aTis (Paget) | aTis(Paget) | T_PrimaireTumor | 2.16.840.1.113883.2.4.3.11.60.40.4.10.10 | aTis (Paget) |
| aTis pu | aTispu | T_PrimaireTumor | 2.16.840.1.113883.2.4.3.11.60.40.4.10.10 | aTis pu |
| aT1 [DEPRECATED] | aT1 | T_PrimaireTumor | 2.16.840.1.113883.2.4.3.11.60.40.4.10.10 | aT1 |
| aT1mi [DEPRECATED] | aT1mi | T_PrimaireTumor | 2.16.840.1.113883.2.4.3.11.60.40.4.10.10 | aT1mi |
| aT1a [DEPRECATED] | aT1a | T_PrimaireTumor | 2.16.840.1.113883.2.4.3.11.60.40.4.10.10 | aT1a |
| aT1a1 [DEPRECATED] | aT1a1 | T_PrimaireTumor | 2.16.840.1.113883.2.4.3.11.60.40.4.10.10 | aT1a1 |
| aT1a2 [DEPRECATED] | aT1a2 | T_PrimaireTumor | 2.16.840.1.113883.2.4.3.11.60.40.4.10.10 | aT1a2 |
| aT1b [DEPRECATED] | aT1b | T_PrimaireTumor | 2.16.840.1.113883.2.4.3.11.60.40.4.10.10 | aT1b |
| aT1b1 [DEPRECATED] | aT1b1 | T_PrimaireTumor | 2.16.840.1.113883.2.4.3.11.60.40.4.10.10 | aT1b1 |
| aT1b2 [DEPRECATED] | aT1b2 | T_PrimaireTumor | 2.16.840.1.113883.2.4.3.11.60.40.4.10.10 | aT1b2 |
| aT1c [DEPRECATED] | aT1c | T_PrimaireTumor | 2.16.840.1.113883.2.4.3.11.60.40.4.10.10 | aT1c |
| aT1c1 [DEPRECATED] | aT1c1 | T_PrimaireTumor | 2.16.840.1.113883.2.4.3.11.60.40.4.10.10 | aT1c1 |
| aT1c2 [DEPRECATED] | aT1c2 | T_PrimaireTumor | 2.16.840.1.113883.2.4.3.11.60.40.4.10.10 | aT1c2 |
| aT1c3 [DEPRECATED] | aT1c3 | T_PrimaireTumor | 2.16.840.1.113883.2.4.3.11.60.40.4.10.10 | aT1c3 |
| aT1d [DEPRECATED] | aT1d | T_PrimaireTumor | 2.16.840.1.113883.2.4.3.11.60.40.4.10.10 | aT1d |
| aT2 [DEPRECATED] | aT2 | T_PrimaireTumor | 2.16.840.1.113883.2.4.3.11.60.40.4.10.10 | aT2 |
| aT2a [DEPRECATED] | aT2a | T_PrimaireTumor | 2.16.840.1.113883.2.4.3.11.60.40.4.10.10 | aT2a |
| aT2a1 [DEPRECATED] | aT2a1 | T_PrimaireTumor | 2.16.840.1.113883.2.4.3.11.60.40.4.10.10 | aT2a1 |
| aT2a2 [DEPRECATED] | aT2a2 | T_PrimaireTumor | 2.16.840.1.113883.2.4.3.11.60.40.4.10.10 | aT2a2 |
| aT2b [DEPRECATED] | aT2b | T_PrimaireTumor | 2.16.840.1.113883.2.4.3.11.60.40.4.10.10 | aT2b |
| aT2c [DEPRECATED] | aT2c | T_PrimaireTumor | 2.16.840.1.113883.2.4.3.11.60.40.4.10.10 | aT2c |
| aT2d [DEPRECATED] | aT2d | T_PrimaireTumor | 2.16.840.1.113883.2.4.3.11.60.40.4.10.10 | aT2d |
| aT3 [DEPRECATED] | aT3 | T_PrimaireTumor | 2.16.840.1.113883.2.4.3.11.60.40.4.10.10 | aT3 |
| aT3a [DEPRECATED] | aT3a | T_PrimaireTumor | 2.16.840.1.113883.2.4.3.11.60.40.4.10.10 | aT3a |
| aT3b [DEPRECATED] | aT3b | T_PrimaireTumor | 2.16.840.1.113883.2.4.3.11.60.40.4.10.10 | aT3b |
| aT3c [DEPRECATED] | aT3c | T_PrimaireTumor | 2.16.840.1.113883.2.4.3.11.60.40.4.10.10 | aT3c |
| aT3d [DEPRECATED] | aT3d | T_PrimaireTumor | 2.16.840.1.113883.2.4.3.11.60.40.4.10.10 | aT3d |
| aT3e [DEPRECATED] | aT3e | T_PrimaireTumor | 2.16.840.1.113883.2.4.3.11.60.40.4.10.10 | aT3e |
| aT4 [DEPRECATED] | aT4 | T_PrimaireTumor | 2.16.840.1.113883.2.4.3.11.60.40.4.10.10 | aT4 |
| aT4a [DEPRECATED] | aT4a | T_PrimaireTumor | 2.16.840.1.113883.2.4.3.11.60.40.4.10.10 | aT4a |
| aT4b [DEPRECATED] | aT4b | T_PrimaireTumor | 2.16.840.1.113883.2.4.3.11.60.40.4.10.10 | aT4b |
| aT4c [DEPRECATED] | aT4c | T_PrimaireTumor | 2.16.840.1.113883.2.4.3.11.60.40.4.10.10 | aT4c |
| aT4d [DEPRECATED] | aT4d | T_PrimaireTumor | 2.16.840.1.113883.2.4.3.11.60.40.4.10.10 | aT4d |
| aT4e [DEPRECATED] | aT4e | T_PrimaireTumor | 2.16.840.1.113883.2.4.3.11.60.40.4.10.10 | aT4e |
Opm.: Deze waardelijst is niet langer een geldige keuze en komt in de volgende publicatie te vervallen.
aT_PrimaireTumorSnomedCodelijst
| Valueset OID: 2.16.840.1.113883.2.4.3.11.60.40.2.4.27.44 | Binding: Extensible |
| Conceptnaam | Codestelselnaam | Codesysteem OID |
| tbd | SNOMED CT | 2.16.840.1.113883.6.96 |
cN_RegionaleLymfeklierenCodelijst
| Valueset OID: 2.16.840.1.113883.2.4.3.11.60.40.2.4.27.18 | Binding: Deprecated |
| Conceptnaam | Conceptcode | Codestelselnaam | Codesysteem OID | Omschrijving |
| cNX [DEPRECATED] | cNX | N_RegionaleLymfeklieren | 2.16.840.1.113883.2.4.3.11.60.40.4.10.11 | cNX |
| cNX(f) [DEPRECATED] | cNX(f) | N_RegionaleLymfeklieren | 2.16.840.1.113883.2.4.3.11.60.40.4.10.11 | cNX(f) |
| cNX(sn) [DEPRECATED] | cNX(sn) | N_RegionaleLymfeklieren | 2.16.840.1.113883.2.4.3.11.60.40.4.10.11 | cNX(sn) |
| cN0 [DEPRECATED] | cN0 | N_RegionaleLymfeklieren | 2.16.840.1.113883.2.4.3.11.60.40.4.10.11 | cN0 |
| cN0(f) [DEPRECATED] | cN0(f) | N_RegionaleLymfeklieren | 2.16.840.1.113883.2.4.3.11.60.40.4.10.11 | cN0(f) |
| cN0(sn) [DEPRECATED] | cN0(sn) | N_RegionaleLymfeklieren | 2.16.840.1.113883.2.4.3.11.60.40.4.10.11 | cN0(sn) |
| cN0(i-) [DEPRECATED] | cN0(i-) | N_RegionaleLymfeklieren | 2.16.840.1.113883.2.4.3.11.60.40.4.10.11 | cN0(i-) |
| cN0(i-)(sn) [DEPRECATED] | cN0(i-)(sn) | N_RegionaleLymfeklieren | 2.16.840.1.113883.2.4.3.11.60.40.4.10.11 | cN0(i-)(sn) |
| cN0(i+) [DEPRECATED] | cN0(i+) | N_RegionaleLymfeklieren | 2.16.840.1.113883.2.4.3.11.60.40.4.10.11 | cN0(i+) |
| cN0(i+)(sn) [DEPRECATED] | cN0(i+)(sn) | N_RegionaleLymfeklieren | 2.16.840.1.113883.2.4.3.11.60.40.4.10.11 | cN0(i+)(sn) |
| cN0(mol-) [DEPRECATED] | cN0(mol-) | N_RegionaleLymfeklieren | 2.16.840.1.113883.2.4.3.11.60.40.4.10.11 | cN0(mol-) |
| cN0(mol-)(sn) [DEPRECATED] | cN0(mol-)(sn) | N_RegionaleLymfeklieren | 2.16.840.1.113883.2.4.3.11.60.40.4.10.11 | cN0(mol-)(sn) |
| cN0(mol+) [DEPRECATED] | cN0(mol+) | N_RegionaleLymfeklieren | 2.16.840.1.113883.2.4.3.11.60.40.4.10.11 | cN0(mol+) |
| cN0(mol+)(sn) [DEPRECATED] | cN0(mol+)(sn) | N_RegionaleLymfeklieren | 2.16.840.1.113883.2.4.3.11.60.40.4.10.11 | cN0(mol+)(sn) |
| cN1 [DEPRECATED] | cN1 | N_RegionaleLymfeklieren | 2.16.840.1.113883.2.4.3.11.60.40.4.10.11 | cN1 |
| cN1(f) [DEPRECATED] | cN1(f) | N_RegionaleLymfeklieren | 2.16.840.1.113883.2.4.3.11.60.40.4.10.11 | cN1(f) |
| cN1(sn) [DEPRECATED] | cN1(sn) | N_RegionaleLymfeklieren | 2.16.840.1.113883.2.4.3.11.60.40.4.10.11 | cN1(sn) |
| cN1mi [DEPRECATED] | cN1mi | N_RegionaleLymfeklieren | 2.16.840.1.113883.2.4.3.11.60.40.4.10.11 | cN1mi |
| cN1mi(f) [DEPRECATED] | cN1mi(f) | N_RegionaleLymfeklieren | 2.16.840.1.113883.2.4.3.11.60.40.4.10.11 | cN1mi(f) |
| cN1mi(sn) [DEPRECATED] | cN1mi(sn) | N_RegionaleLymfeklieren | 2.16.840.1.113883.2.4.3.11.60.40.4.10.11 | cN1mi(sn) |
| cN1a [DEPRECATED] | cN1a | N_RegionaleLymfeklieren | 2.16.840.1.113883.2.4.3.11.60.40.4.10.11 | cN1a |
| cN1a(f) [DEPRECATED] | cN1a(f) | N_RegionaleLymfeklieren | 2.16.840.1.113883.2.4.3.11.60.40.4.10.11 | cN1a(f) |
| cN1a(sn) [DEPRECATED] | cN1a(sn) | N_RegionaleLymfeklieren | 2.16.840.1.113883.2.4.3.11.60.40.4.10.11 | cN1a(sn) |
| cN1b [DEPRECATED] | cN1b | N_RegionaleLymfeklieren | 2.16.840.1.113883.2.4.3.11.60.40.4.10.11 | cN1b |
| cN1b(f) [DEPRECATED] | cN1b(f) | N_RegionaleLymfeklieren | 2.16.840.1.113883.2.4.3.11.60.40.4.10.11 | cN1b(f) |
| cN1b(sn) [DEPRECATED] | cN1b(sn) | N_RegionaleLymfeklieren | 2.16.840.1.113883.2.4.3.11.60.40.4.10.11 | cN1b(sn) |
| cN1c [DEPRECATED] | cN1c | N_RegionaleLymfeklieren | 2.16.840.1.113883.2.4.3.11.60.40.4.10.11 | cN1c |
| cN1c(f) [DEPRECATED] | cN1c(f) | N_RegionaleLymfeklieren | 2.16.840.1.113883.2.4.3.11.60.40.4.10.11 | cN1c(f) |
| cN1c(sn) [DEPRECATED] | cN1c(sn) | N_RegionaleLymfeklieren | 2.16.840.1.113883.2.4.3.11.60.40.4.10.11 | cN1c(sn) |
| cN2 [DEPRECATED] | cN2 | N_RegionaleLymfeklieren | 2.16.840.1.113883.2.4.3.11.60.40.4.10.11 | cN2 |
| cN2(f) [DEPRECATED] | cN2(f) | N_RegionaleLymfeklieren | 2.16.840.1.113883.2.4.3.11.60.40.4.10.11 | cN2(f) |
| cN2(sn) [DEPRECATED] | cN2(sn) | N_RegionaleLymfeklieren | 2.16.840.1.113883.2.4.3.11.60.40.4.10.11 | cN2(sn) |
| cN2a [DEPRECATED] | cN2a | N_RegionaleLymfeklieren | 2.16.840.1.113883.2.4.3.11.60.40.4.10.11 | cN2a |
| cN2a(f) [DEPRECATED] | cN2a(f) | N_RegionaleLymfeklieren | 2.16.840.1.113883.2.4.3.11.60.40.4.10.11 | cN2a(f) |
| cN2a(sn) [DEPRECATED] | cN2a(sn) | N_RegionaleLymfeklieren | 2.16.840.1.113883.2.4.3.11.60.40.4.10.11 | cN2a(sn) |
| cN2b [DEPRECATED] | cN2b | N_RegionaleLymfeklieren | 2.16.840.1.113883.2.4.3.11.60.40.4.10.11 | cN2b |
| cN2b(f) [DEPRECATED] | cN2b(f) | N_RegionaleLymfeklieren | 2.16.840.1.113883.2.4.3.11.60.40.4.10.11 | cN2b(f) |
| cN2b(sn) [DEPRECATED] | cN2b(sn) | N_RegionaleLymfeklieren | 2.16.840.1.113883.2.4.3.11.60.40.4.10.11 | cN2b(sn) |
| cN2c [DEPRECATED] | cN2c | N_RegionaleLymfeklieren | 2.16.840.1.113883.2.4.3.11.60.40.4.10.11 | cN2c |
| cN2c(f) [DEPRECATED] | cN2c(f) | N_RegionaleLymfeklieren | 2.16.840.1.113883.2.4.3.11.60.40.4.10.11 | cN2c(f) |
| cN2c(sn) [DEPRECATED] | cN2c(sn) | N_RegionaleLymfeklieren | 2.16.840.1.113883.2.4.3.11.60.40.4.10.11 | cN2c(sn) |
| cN3 [DEPRECATED] | cN3 | N_RegionaleLymfeklieren | 2.16.840.1.113883.2.4.3.11.60.40.4.10.11 | cN3 |
| cN3(f) [DEPRECATED] | cN3(f) | N_RegionaleLymfeklieren | 2.16.840.1.113883.2.4.3.11.60.40.4.10.11 | cN3(f) |
| cN3(sn) [DEPRECATED] | cN3(sn) | N_RegionaleLymfeklieren | 2.16.840.1.113883.2.4.3.11.60.40.4.10.11 | cN3(sn) |
| cN3a [DEPRECATED] | cN3a | N_RegionaleLymfeklieren | 2.16.840.1.113883.2.4.3.11.60.40.4.10.11 | cN3a |
| cN3a(f) [DEPRECATED] | cN3a(f) | N_RegionaleLymfeklieren | 2.16.840.1.113883.2.4.3.11.60.40.4.10.11 | cN3a(f) |
| cN3a(sn) [DEPRECATED] | cN3a(sn) | N_RegionaleLymfeklieren | 2.16.840.1.113883.2.4.3.11.60.40.4.10.11 | cN3a(sn) |
| cN3b [DEPRECATED] | cN3b | N_RegionaleLymfeklieren | 2.16.840.1.113883.2.4.3.11.60.40.4.10.11 | cN3b |
| cN3b(f) [DEPRECATED] | cN3b(f) | N_RegionaleLymfeklieren | 2.16.840.1.113883.2.4.3.11.60.40.4.10.11 | cN3b(f) |
| cN3b(sn) [DEPRECATED] | cN3b(sn) | N_RegionaleLymfeklieren | 2.16.840.1.113883.2.4.3.11.60.40.4.10.11 | cN3b(sn) |
| cN3c [DEPRECATED] | cN3c | N_RegionaleLymfeklieren | 2.16.840.1.113883.2.4.3.11.60.40.4.10.11 | cN3c |
| cN3c(f) [DEPRECATED] | cN3c(f) | N_RegionaleLymfeklieren | 2.16.840.1.113883.2.4.3.11.60.40.4.10.11 | cN3c(f) |
| cN3c(sn) [DEPRECATED] | cN3c(sn) | N_RegionaleLymfeklieren | 2.16.840.1.113883.2.4.3.11.60.40.4.10.11 | cN3c(sn) |
Opm.: Deze waardelijst is niet langer een geldige keuze en komt in de volgende publicatie te vervallen.
cN_RegionaleLymfeklierenSnomedCodelijst
| Valueset OID: 2.16.840.1.113883.2.4.3.11.60.40.2.4.27.33 | Binding: Extensible |
| Conceptnaam | Codestelselnaam | Codesysteem OID |
| SNOMED CT: <1222588006|'American Joint Committee on Cancer' toegestane waarde voor klinische N-categorie| | SNOMED CT | 2.16.840.1.113883.6.96 |
| SNOMED CT: TBD UICC toegestane waarden | SNOMED CT | 2.16.840.1.113883.6.96 |
cpM_AfstandsMetastasenCodelijst
| Valueset OID: 2.16.840.1.113883.2.4.3.11.60.40.2.4.27.28 | Binding: Deprecated |
| Conceptnaam | Conceptcode | Codestelselnaam | Codesysteem OID | Omschrijving |
| cM0 [DEPRECATED] | cM0 | M_Afstandsmetastase | 2.16.840.1.113883.2.4.3.11.60.40.4.10.3 | cM0 |
| cM0(i+) [DEPRECATED] | cM0(i+) | M_Afstandsmetastase | 2.16.840.1.113883.2.4.3.11.60.40.4.10.3 | cM0(i+) |
| cM0(mol+) [DEPRECATED] | cM0(mol+) | M_Afstandsmetastase | 2.16.840.1.113883.2.4.3.11.60.40.4.10.3 | cM0(mol+) |
| cM1 [DEPRECATED] | cM1 | M_Afstandsmetastase | 2.16.840.1.113883.2.4.3.11.60.40.4.10.3 | cM1 |
| cM1a [DEPRECATED] | cM1a | M_Afstandsmetastase | 2.16.840.1.113883.2.4.3.11.60.40.4.10.3 | cM1a |
| cM1a(0) [DEPRECATED] | cM1a(0) | M_Afstandsmetastase | 2.16.840.1.113883.2.4.3.11.60.40.4.10.3 | cM1a(0) |
| cM1a(1) [DEPRECATED] | cM1a(1) | M_Afstandsmetastase | 2.16.840.1.113883.2.4.3.11.60.40.4.10.3 | cM1a(1) |
| cM1b [DEPRECATED] | cM1b | M_Afstandsmetastase | 2.16.840.1.113883.2.4.3.11.60.40.4.10.3 | cM1b |
| cM1b(0) [DEPRECATED] | cM1b(0) | M_Afstandsmetastase | 2.16.840.1.113883.2.4.3.11.60.40.4.10.3 | cM1b(0) |
| cM1b(1) [DEPRECATED] | cM1b(1) | M_Afstandsmetastase | 2.16.840.1.113883.2.4.3.11.60.40.4.10.3 | cM1b(1) |
| cM1c [DEPRECATED] | cM1c | M_Afstandsmetastase | 2.16.840.1.113883.2.4.3.11.60.40.4.10.3 | cM1c |
| cM1c(0) [DEPRECATED] | cM1c(0) | M_Afstandsmetastase | 2.16.840.1.113883.2.4.3.11.60.40.4.10.3 | cM1c(0) |
| cM1c(1) [DEPRECATED] | cM1c(1) | M_Afstandsmetastase | 2.16.840.1.113883.2.4.3.11.60.40.4.10.3 | cM1c(1) |
| cM1d [DEPRECATED] | cM1d | M_Afstandsmetastase | 2.16.840.1.113883.2.4.3.11.60.40.4.10.3 | cM1d |
| cM1d(0) [DEPRECATED] | cM1d(0) | M_Afstandsmetastase | 2.16.840.1.113883.2.4.3.11.60.40.4.10.3 | cM1d(0) |
| cM1d(1) [DEPRECATED] | cM1d(1) | M_Afstandsmetastase | 2.16.840.1.113883.2.4.3.11.60.40.4.10.3 | cM1d(1) |
| pM1 [DEPRECATED] | pM1 | M_Afstandsmetastase | 2.16.840.1.113883.2.4.3.11.60.40.4.10.3 | pM1 |
| pM1a [DEPRECATED] | pM1a | M_Afstandsmetastase | 2.16.840.1.113883.2.4.3.11.60.40.4.10.3 | pM1a |
| pM1a(0) [DEPRECATED] | pM1a(0) | M_Afstandsmetastase | 2.16.840.1.113883.2.4.3.11.60.40.4.10.3 | pM1a(0) |
| pM1a(1) [DEPRECATED] | pM1a(1) | M_Afstandsmetastase | 2.16.840.1.113883.2.4.3.11.60.40.4.10.3 | pM1a(1) |
| pM1b [DEPRECATED] | pM1b | M_Afstandsmetastase | 2.16.840.1.113883.2.4.3.11.60.40.4.10.3 | pM1b |
| pM1b(0) [DEPRECATED] | pM1b(0) | M_Afstandsmetastase | 2.16.840.1.113883.2.4.3.11.60.40.4.10.3 | pM1b(0) |
| pM1b(1) [DEPRECATED] | pM1b(1) | M_Afstandsmetastase | 2.16.840.1.113883.2.4.3.11.60.40.4.10.3 | pM1b(1) |
| pM1c [DEPRECATED] | pM1c | M_Afstandsmetastase | 2.16.840.1.113883.2.4.3.11.60.40.4.10.3 | pM1c |
| pM1c(0) [DEPRECATED] | pM1c(0) | M_Afstandsmetastase | 2.16.840.1.113883.2.4.3.11.60.40.4.10.3 | pM1c(0) |
| pM1c(1) [DEPRECATED] | pM1c(1) | M_Afstandsmetastase | 2.16.840.1.113883.2.4.3.11.60.40.4.10.3 | pM1c(1) |
| pM1d [DEPRECATED] | pM1d | M_Afstandsmetastase | 2.16.840.1.113883.2.4.3.11.60.40.4.10.3 | pM1d |
| pM1d(0) [DEPRECATED] | pM1d(0) | M_Afstandsmetastase | 2.16.840.1.113883.2.4.3.11.60.40.4.10.3 | pM1d(0) |
| pM1d(1) [DEPRECATED] | pM1d(1) | M_Afstandsmetastase | 2.16.840.1.113883.2.4.3.11.60.40.4.10.3 | pM1d(1) |
Opm.: Deze waardelijst is niet langer een geldige keuze en komt in de volgende publicatie te vervallen.
cpM_AfstandsMetastasenSnomedCodelijst
| Valueset OID: 2.16.840.1.113883.2.4.3.11.60.40.2.4.27.46 | Binding: Extensible |
| Conceptnaam | Codestelselnaam | Codesysteem OID |
| SNOMED CT: <1222587001|'American Joint Committee on Cancer' toegestane waarde voor klinische M-categorie| | SNOMED CT | 2.16.840.1.113883.6.96 |
| SNOMED CT: <1222591006|'American Joint Committee on Cancer' toegestane waarde voor pathologische M-categorie| | SNOMED CT | 2.16.840.1.113883.6.96 |
| SNOMED CT: TBD UICC toegestane waarden | SNOMED CT | 2.16.840.1.113883.6.96 |
cT_PrimaireTumorCodelijst
| Valueset OID: 2.16.840.1.113883.2.4.3.11.60.40.2.4.27.9 | Binding: Deprecated |
| Conceptnaam | Conceptcode | Codestelselnaam | Codesysteem OID | Omschrijving |
| cTx [DEPRECATED] | cTx | T_PrimaireTumor | 2.16.840.1.113883.2.4.3.11.60.40.4.10.10 | cTx |
| cT0 [DEPRECATED] | cT0 | T_PrimaireTumor | 2.16.840.1.113883.2.4.3.11.60.40.4.10.10 | cT0 |
| cTa [DEPRECATED] | cTa | T_PrimaireTumor | 2.16.840.1.113883.2.4.3.11.60.40.4.10.10 | cTa |
| cTis [DEPRECATED] | cTis | T_PrimaireTumor | 2.16.840.1.113883.2.4.3.11.60.40.4.10.10 | cTis |
| cTis (DCIS) | cTis(DCIS) | T_PrimaireTumor | 2.16.840.1.113883.2.4.3.11.60.40.4.10.10 | cTis (DCIS) |
| cTis (LAMN) | cTis(LAMN) | T_PrimaireTumor | 2.16.840.1.113883.2.4.3.11.60.40.4.10.10 | cTis (LAMN) |
| cTis (LCIS) | cTis(LCIS) | T_PrimaireTumor | 2.16.840.1.113883.2.4.3.11.60.40.4.10.10 | cTis (LCIS) |
| cTis (Paget) | cTis(Paget) | T_PrimaireTumor | 2.16.840.1.113883.2.4.3.11.60.40.4.10.10 | cTis (Paget) |
| cTis pu | cTispu | T_PrimaireTumor | 2.16.840.1.113883.2.4.3.11.60.40.4.10.10 | cTis pu |
| cT1 [DEPRECATED] | cT1 | T_PrimaireTumor | 2.16.840.1.113883.2.4.3.11.60.40.4.10.10 | cT1 |
| cT1mi [DEPRECATED] | cT1mi | T_PrimaireTumor | 2.16.840.1.113883.2.4.3.11.60.40.4.10.10 | cT1mi |
| cT1a [DEPRECATED] | cT1a | T_PrimaireTumor | 2.16.840.1.113883.2.4.3.11.60.40.4.10.10 | cT1a |
| cT1a1 [DEPRECATED] | cT1a1 | T_PrimaireTumor | 2.16.840.1.113883.2.4.3.11.60.40.4.10.10 | cT1a1 |
| cT1a2 [DEPRECATED] | cT1a2 | T_PrimaireTumor | 2.16.840.1.113883.2.4.3.11.60.40.4.10.10 | cT1a2 |
| cT1b [DEPRECATED] | cT1b | T_PrimaireTumor | 2.16.840.1.113883.2.4.3.11.60.40.4.10.10 | cT1b |
| cT1b1 [DEPRECATED] | cT1b1 | T_PrimaireTumor | 2.16.840.1.113883.2.4.3.11.60.40.4.10.10 | cT1b1 |
| cT1b2 [DEPRECATED] | cT1b2 | T_PrimaireTumor | 2.16.840.1.113883.2.4.3.11.60.40.4.10.10 | cT1b2 |
| cT1c [DEPRECATED] | cT1c | T_PrimaireTumor | 2.16.840.1.113883.2.4.3.11.60.40.4.10.10 | cT1c |
| cT1c1 [DEPRECATED] | cT1c1 | T_PrimaireTumor | 2.16.840.1.113883.2.4.3.11.60.40.4.10.10 | cT1c1 |
| cT1c2 [DEPRECATED] | cT1c2 | T_PrimaireTumor | 2.16.840.1.113883.2.4.3.11.60.40.4.10.10 | cT1c2 |
| cT1c3 [DEPRECATED] | cT1c3 | T_PrimaireTumor | 2.16.840.1.113883.2.4.3.11.60.40.4.10.10 | cT1c3 |
| cT1d [DEPRECATED] | cT1d | T_PrimaireTumor | 2.16.840.1.113883.2.4.3.11.60.40.4.10.10 | cT1d |
| cT2 [DEPRECATED] | cT2 | T_PrimaireTumor | 2.16.840.1.113883.2.4.3.11.60.40.4.10.10 | cT2 |
| cT2a [DEPRECATED] | cT2a | T_PrimaireTumor | 2.16.840.1.113883.2.4.3.11.60.40.4.10.10 | cT2a |
| cT2a1 [DEPRECATED] | cT2a1 | T_PrimaireTumor | 2.16.840.1.113883.2.4.3.11.60.40.4.10.10 | cT2a1 |
| cT2a2 [DEPRECATED] | cT2a2 | T_PrimaireTumor | 2.16.840.1.113883.2.4.3.11.60.40.4.10.10 | cT2a2 |
| cT2b [DEPRECATED] | cT2b | T_PrimaireTumor | 2.16.840.1.113883.2.4.3.11.60.40.4.10.10 | cT2b |
| cT2c [DEPRECATED] | cT2c | T_PrimaireTumor | 2.16.840.1.113883.2.4.3.11.60.40.4.10.10 | cT2c |
| cT2d [DEPRECATED] | cT2d | T_PrimaireTumor | 2.16.840.1.113883.2.4.3.11.60.40.4.10.10 | cT2d |
| cT3 [DEPRECATED] | cT3 | T_PrimaireTumor | 2.16.840.1.113883.2.4.3.11.60.40.4.10.10 | cT3 |
| cT3a [DEPRECATED] | cT3a | T_PrimaireTumor | 2.16.840.1.113883.2.4.3.11.60.40.4.10.10 | cT3a |
| cT3b [DEPRECATED] | cT3b | T_PrimaireTumor | 2.16.840.1.113883.2.4.3.11.60.40.4.10.10 | cT3b |
| cT3c [DEPRECATED] | cT3c | T_PrimaireTumor | 2.16.840.1.113883.2.4.3.11.60.40.4.10.10 | cT3c |
| cT3d [DEPRECATED] | cT3d | T_PrimaireTumor | 2.16.840.1.113883.2.4.3.11.60.40.4.10.10 | cT3d |
| cT3e [DEPRECATED] | cT3e | T_PrimaireTumor | 2.16.840.1.113883.2.4.3.11.60.40.4.10.10 | cT3e |
| cT4 [DEPRECATED] | cT4 | T_PrimaireTumor | 2.16.840.1.113883.2.4.3.11.60.40.4.10.10 | cT4 |
| cT4a [DEPRECATED] | cT4a | T_PrimaireTumor | 2.16.840.1.113883.2.4.3.11.60.40.4.10.10 | cT4a |
| cT4b [DEPRECATED] | cT4b | T_PrimaireTumor | 2.16.840.1.113883.2.4.3.11.60.40.4.10.10 | cT4b |
| cT4c [DEPRECATED] | cT4c | T_PrimaireTumor | 2.16.840.1.113883.2.4.3.11.60.40.4.10.10 | cT4c |
| cT4d [DEPRECATED] | cT4d | T_PrimaireTumor | 2.16.840.1.113883.2.4.3.11.60.40.4.10.10 | cT4d |
| cT4e [DEPRECATED] | cT4e | T_PrimaireTumor | 2.16.840.1.113883.2.4.3.11.60.40.4.10.10 | cT4e |
Opm.: Deze waardelijst is niet langer een geldige keuze en komt in de volgende publicatie te vervallen.
cT_PrimaireTumorSnomedCodelijst
| Valueset OID: 2.16.840.1.113883.2.4.3.11.60.40.2.4.27.39 | Binding: Extensible |
| Conceptnaam | Codestelselnaam | Codesysteem OID |
| SNOMED CT: <1222585009|'American Joint Committee on Cancer' toegestane waarde voor klinische T-categorie| | SNOMED CT | 2.16.840.1.113883.6.96 |
| SNOMED CT: TBD UICC toegestane waarden | SNOMED CT | 2.16.840.1.113883.6.96 |
G_DifferentiatiegraadTumorCodelijst
| Valueset OID: 2.16.840.1.113883.2.4.3.11.60.40.2.4.27.17 | Binding: Deprecated |
| Conceptnaam | Conceptcode | Codestelselnaam | Codesysteem OID | Omschrijving |
| GX [DEPRECATED] | GX | G_DifferentiatiegraadTumor | 2.16.840.1.113883.2.4.3.11.60.40.4.10.5 | Differentiatiegraad kan niet beoordeeld worden. |
| G1 [DEPRECATED] | G1 | G_DifferentiatiegraadTumor | 2.16.840.1.113883.2.4.3.11.60.40.4.10.5 | Goed gedifferentieerd. |
| G2 [DEPRECATED] | G2 | G_DifferentiatiegraadTumor | 2.16.840.1.113883.2.4.3.11.60.40.4.10.5 | Matig gedifferentieerd. |
| G3 [DEPRECATED] | G3 | G_DifferentiatiegraadTumor | 2.16.840.1.113883.2.4.3.11.60.40.4.10.5 | Slecht gedifferentieerd. |
| G3-4 [DEPRECATED] | G3-4 | G_DifferentiatiegraadTumor | 2.16.840.1.113883.2.4.3.11.60.40.4.10.5 | Slecht gedifferentieerd of ongedifferentieerd. |
| G4 [DEPRECATED] | G4 | G_DifferentiatiegraadTumor | 2.16.840.1.113883.2.4.3.11.60.40.4.10.5 | Ongedifferentieerd. |
| G5 [DEPRECATED] | G5 | G_DifferentiatiegraadTumor | 2.16.840.1.113883.2.4.3.11.60.40.4.10.5 | Differentiatiegraad groep 5 (Gleason score: 9-10) |
| LowMitoticRate [DEPRECATED] | LowMitoticRate | G_DifferentiatiegraadTumor | 2.16.840.1.113883.2.4.3.11.60.40.4.10.5 | Lage mitotische rato |
| HighMitoticRate [DEPRECATED] | HighMitoticRate | G_DifferentiatiegraadTumor | 2.16.840.1.113883.2.4.3.11.60.40.4.10.5 | Hoge mitotische rato |
Opm.: Deze waardelijst is niet langer een geldige keuze en komt in de volgende publicatie te vervallen.
G_DifferentiatiegraadTumorSnomedCodelijst
| Valueset OID: 2.16.840.1.113883.2.4.3.11.60.40.2.4.27.49 | Binding: Extensible |
| Conceptnaam | Codestelselnaam | Codesysteem OID |
| SNOMED CT: <1222599008|Door 'AJCC toegestane waarde voor pathologische graad| | SNOMED CT | 2.16.840.1.113883.6.96 |
| SNOMED CT: <1222598000|Door AJCC toegestane waarde voor klinische graad| | SNOMED CT | 2.16.840.1.113883.6.96 |
| SNOMED CT: <1222600006|'American Joint Committee on Cancer' toegestane waarde voor yp-differentiatiegraad| | SNOMED CT | 2.16.840.1.113883.6.96 |
| SNOMED CT: TBD UICC toegestane waarden | SNOMED CT | 2.16.840.1.113883.6.96 |
IsPrimaireTumorCodelijst
| Valueset OID: 2.16.840.1.113883.2.4.3.11.60.40.2.4.27.30 | Binding: Required |
| Conceptnaam | Conceptcode | Codestelselnaam | Codesysteem OID | Omschrijving |
| Verdachte massa positief voor primaire maligne neoplasma | 160981000146103 | SNOMED CT | 2.16.840.1.113883.6.96 | Ja, is (onderdeel van) de primaire tumor |
| Verdachte massa negatief voor primaire maligne neoplasma | 160971000146100 | SNOMED CT | 2.16.840.1.113883.6.96 | Nee, is geen (onderdeel van) de primaire tumor |
| Verdachte massa niet beoordeelbaar voor primaire maligne neoplasma | 180251000146102 | SNOMED CT | 2.16.840.1.113883.6.96 | Onbekend of het (onderdeel is van) de primaire tumor maligne tumor |
L_LymfatischeInvasieCodelijst
| Valueset OID: 2.16.840.1.113883.2.4.3.11.60.40.2.4.27.2 | Binding: Deprecated |
| Conceptnaam | Conceptcode | Codestelselnaam | Codesysteem OID | Omschrijving |
| LX [DEPRECATED] | LX | L_LymfatischeInvasie | 2.16.840.1.113883.2.4.3.11.60.40.4.10.9 | Aanwezigheid van Lymfatische invasie kan niet beoordeeld worden |
| L0 [DEPRECATED] | L0 | L_LymfatischeInvasie | 2.16.840.1.113883.2.4.3.11.60.40.4.10.9 | Geen Lymfatische invasie |
| L1 [DEPRECATED] | L1 | L_LymfatischeInvasie | 2.16.840.1.113883.2.4.3.11.60.40.4.10.9 | Lymfatische invasie |
Opm.: Deze waardelijst is niet langer een geldige keuze en komt in de volgende publicatie te vervallen.
L_LymfatischeInvasieSnomedCodelijst
| Valueset OID: 2.16.840.1.113883.2.4.3.11.60.40.2.4.27.53 | Binding: Extensible |
| Conceptnaam | Codestelselnaam | Codesysteem OID |
| tbd | SNOMED CT | 2.16.840.1.113883.6.96 |
LocatieCodelijst
| Valueset OID: 2.16.840.1.113883.2.4.3.11.60.40.2.4.27.29 | Binding: Required |
| Conceptnaam | Codestelselnaam | Codesysteem OID |
| SNOMED CT: <59441001|Structuur van lymfeklier| | SNOMED CT | 2.16.840.1.113883.6.96 |
LocatieICD-O-3Codelijst
| Valueset OID: 2.16.840.1.113883.2.4.3.11.60.40.2.4.27.31 | Binding: Required |
| Conceptnaam | Conceptcode | Codestelselnaam | Codesysteem OID | Omschrijving |
| Lymfeklieren van hoofd, aangezicht en hals | C77.0 | ICD-O-3 | 2.16.840.1.113883.6.43.1 | Lymfeklieren van hoofd, aangezicht en hals |
| Intrathoracale lymfeklieren | C77.1 | ICD-O-3 | 2.16.840.1.113883.6.43.1 | Intrathoracale lymfeklieren |
| Intra-abdominale lymfeklieren | C77.2 | ICD-O-3 | 2.16.840.1.113883.6.43.1 | Intra-abdominale lymfeklieren |
| Lymfeklieren van oksel en bovenste extremiteit | C77.3 | ICD-O-3 | 2.16.840.1.113883.6.43.1 | Lymfeklieren van oksel en bovenste extremiteit |
| Lymfeklieren van lies en onderste extremiteit | C77.4 | ICD-O-3 | 2.16.840.1.113883.6.43.1 | Lymfeklieren van lies en onderste extremiteit |
| Lymfeklieren van bekken | C77.5 | ICD-O-3 | 2.16.840.1.113883.6.43.1 | Lymfeklieren van bekken |
| Lymfeklieren verspreid over meer regio’s | C77.8 | ICD-O-3 | 2.16.840.1.113883.6.43.1 | Lymfeklieren verspreid over meer regio’s |
| Lymfeklieren, NNO | C77.9 | ICD-O-3 | 2.16.840.1.113883.6.43.1 | Lymfeklieren, NNO |
m_AantalPrimaireTumorenCodelijst
| Valueset OID: 2.16.840.1.113883.2.4.3.11.60.40.2.4.27.8 | Binding: Extensible |
| Conceptnaam | Conceptcode | Codestelselnaam | Codesysteem OID | Omschrijving |
| (m) | (m) | m_AantalPrimaireTumoren | 2.16.840.1.113883.2.4.3.11.60.40.4.10.12 | Meerdere primaire tumoren |
| (1) | (1) | m_AantalPrimaireTumoren | 2.16.840.1.113883.2.4.3.11.60.40.4.10.12 | 1 primaire tumor |
| (2) | (2) | m_AantalPrimaireTumoren | 2.16.840.1.113883.2.4.3.11.60.40.4.10.12 | 2 primaire tumoren |
| (3) | (3) | m_AantalPrimaireTumoren | 2.16.840.1.113883.2.4.3.11.60.40.4.10.12 | 3 primaire tumoren |
| (4) | (4) | m_AantalPrimaireTumoren | 2.16.840.1.113883.2.4.3.11.60.40.4.10.12 | 4 primaire tumoren |
| (5) | (5) | m_AantalPrimaireTumoren | 2.16.840.1.113883.2.4.3.11.60.40.4.10.12 | 5 primaire tumoren |
| (6) | (6) | m_AantalPrimaireTumoren | 2.16.840.1.113883.2.4.3.11.60.40.4.10.12 | 6 primaire tumoren |
| (7) | (7) | m_AantalPrimaireTumoren | 2.16.840.1.113883.2.4.3.11.60.40.4.10.12 | 7 primaire tumoren |
| (8) | (8) | m_AantalPrimaireTumoren | 2.16.840.1.113883.2.4.3.11.60.40.4.10.12 | 8 primaire tumoren |
| (9) | (9) | m_AantalPrimaireTumoren | 2.16.840.1.113883.2.4.3.11.60.40.4.10.12 | 9 primaire tumoren |
| (10) | (10) | m_AantalPrimaireTumoren | 2.16.840.1.113883.2.4.3.11.60.40.4.10.12 | 10 primaire tumoren |
| Other | OTH | NullFlavor | 2.16.840.1.113883.5.1008 | Anders |
MorfologieCodelijst
| Valueset OID: 2.16.840.1.113883.2.4.3.11.60.40.2.4.27.16 | Binding: Extensible |
| Conceptnaam | Codestelselnaam | Codesysteem OID |
| International Classification of Diseases for Oncology, version 3 (Morphology codes) | ICD-O-3 | 2.16.840.1.113883.6.43.1 |
Pn_PerineuraleInvasieCodelijst
| Valueset OID: 2.16.840.1.113883.2.4.3.11.60.40.2.4.27.3 | Binding: Deprecated |
| Conceptnaam | Conceptcode | Codestelselnaam | Codesysteem OID | Omschrijving |
| PnX [DEPRECATED] | PnX | Pn_PerineuraleInvasie | 2.16.840.1.113883.2.4.3.11.60.40.4.10.13 | Aanwezigheid van Perineurale invasie kan niet beoordeeld worden |
| Pn0 [DEPRECATED] | Pn0 | Pn_PerineuraleInvasie | 2.16.840.1.113883.2.4.3.11.60.40.4.10.13 | Geen Perineurale invasie |
| Pn1 [DEPRECATED] | Pn1 | Pn_PerineuraleInvasie | 2.16.840.1.113883.2.4.3.11.60.40.4.10.13 | Perineurale invasie |
Opm.: Deze waardelijst is niet langer een geldige keuze en komt in de volgende publicatie te vervallen.
Pn_PerineuraleInvasieSnomedCodelijst
| Valueset OID: 2.16.840.1.113883.2.4.3.11.60.40.2.4.27.54 | Binding: Extensible |
| Conceptnaam | Codestelselnaam | Codesysteem OID |
| tbd | SNOMED CT | 2.16.840.1.113883.6.96 |
pN_RegionaleLymfeklierenCodelijst
| Valueset OID: 2.16.840.1.113883.2.4.3.11.60.40.2.4.27.20 | Binding: Deprecated |
| Conceptnaam | Conceptcode | Codestelselnaam | Codesysteem OID | Omschrijving |
| pNX [DEPRECATED] | pNX | N_RegionaleLymfeklieren | 2.16.840.1.113883.2.4.3.11.60.40.4.10.11 | pNX |
| pNX(f) [DEPRECATED] | pNX(f) | N_RegionaleLymfeklieren | 2.16.840.1.113883.2.4.3.11.60.40.4.10.11 | pNX(f) |
| pNX(sn) [DEPRECATED] | pNX(sn) | N_RegionaleLymfeklieren | 2.16.840.1.113883.2.4.3.11.60.40.4.10.11 | pNX(sn) |
| pN0 [DEPRECATED] | pN0 | N_RegionaleLymfeklieren | 2.16.840.1.113883.2.4.3.11.60.40.4.10.11 | pN0 |
| pN0(f) [DEPRECATED] | pN0(f) | N_RegionaleLymfeklieren | 2.16.840.1.113883.2.4.3.11.60.40.4.10.11 | pN0(f) |
| pN0(sn) [DEPRECATED] | pN0(sn) | N_RegionaleLymfeklieren | 2.16.840.1.113883.2.4.3.11.60.40.4.10.11 | pN0(sn) |
| pN0(i-) [DEPRECATED] | pN0(i-) | N_RegionaleLymfeklieren | 2.16.840.1.113883.2.4.3.11.60.40.4.10.11 | pN0(i-) |
| pN0(i-)(sn) [DEPRECATED] | pN0(i-)(sn) | N_RegionaleLymfeklieren | 2.16.840.1.113883.2.4.3.11.60.40.4.10.11 | pN0(i-)(sn) |
| pN0(i+) [DEPRECATED] | pN0(i+) | N_RegionaleLymfeklieren | 2.16.840.1.113883.2.4.3.11.60.40.4.10.11 | pN0(i+) |
| pN0(i+)(sn) [DEPRECATED] | pN0(i+)(sn) | N_RegionaleLymfeklieren | 2.16.840.1.113883.2.4.3.11.60.40.4.10.11 | pN0(i+)(sn) |
| pN0(mol-) [DEPRECATED] | pN0(mol-) | N_RegionaleLymfeklieren | 2.16.840.1.113883.2.4.3.11.60.40.4.10.11 | pN0(mol-) |
| pN0(mol-)(sn) [DEPRECATED] | pN0(mol-)(sn) | N_RegionaleLymfeklieren | 2.16.840.1.113883.2.4.3.11.60.40.4.10.11 | pN0(mol-)(sn) |
| pN0(mol+) [DEPRECATED] | pN0(mol+) | N_RegionaleLymfeklieren | 2.16.840.1.113883.2.4.3.11.60.40.4.10.11 | pN0(mol+) |
| pN0(mol+)(sn) [DEPRECATED] | pN0(mol+)(sn) | N_RegionaleLymfeklieren | 2.16.840.1.113883.2.4.3.11.60.40.4.10.11 | pN0(mol+)(sn) |
| pN1 [DEPRECATED] | pN1 | N_RegionaleLymfeklieren | 2.16.840.1.113883.2.4.3.11.60.40.4.10.11 | pN1 |
| pN1(f) [DEPRECATED] | pN1(f) | N_RegionaleLymfeklieren | 2.16.840.1.113883.2.4.3.11.60.40.4.10.11 | pN1(f) |
| pN1(sn) [DEPRECATED] | pN1(sn) | N_RegionaleLymfeklieren | 2.16.840.1.113883.2.4.3.11.60.40.4.10.11 | pN1(sn) |
| pN1mi [DEPRECATED] | pN1mi | N_RegionaleLymfeklieren | 2.16.840.1.113883.2.4.3.11.60.40.4.10.11 | pN1mi |
| pN1mi(f) [DEPRECATED] | pN1mi(f) | N_RegionaleLymfeklieren | 2.16.840.1.113883.2.4.3.11.60.40.4.10.11 | pN1mi(f) |
| pN1mi(sn) [DEPRECATED] | pN1mi(sn) | N_RegionaleLymfeklieren | 2.16.840.1.113883.2.4.3.11.60.40.4.10.11 | pN1mi(sn) |
| pN1a [DEPRECATED] | pN1a | N_RegionaleLymfeklieren | 2.16.840.1.113883.2.4.3.11.60.40.4.10.11 | pN1a |
| pN1a(f) [DEPRECATED] | pN1a(f) | N_RegionaleLymfeklieren | 2.16.840.1.113883.2.4.3.11.60.40.4.10.11 | pN1a(f) |
| pN1a(sn) [DEPRECATED] | pN1a(sn) | N_RegionaleLymfeklieren | 2.16.840.1.113883.2.4.3.11.60.40.4.10.11 | pN1a(sn) |
| pN1b [DEPRECATED] | pN1b | N_RegionaleLymfeklieren | 2.16.840.1.113883.2.4.3.11.60.40.4.10.11 | pN1b |
| pN1b(f) [DEPRECATED] | pN1b(f) | N_RegionaleLymfeklieren | 2.16.840.1.113883.2.4.3.11.60.40.4.10.11 | pN1b(f) |
| pN1b(sn) [DEPRECATED] | pN1b(sn) | N_RegionaleLymfeklieren | 2.16.840.1.113883.2.4.3.11.60.40.4.10.11 | pN1b(sn) |
| pN1c [DEPRECATED] | pN1c | N_RegionaleLymfeklieren | 2.16.840.1.113883.2.4.3.11.60.40.4.10.11 | pN1c |
| pN1c(f) [DEPRECATED] | pN1c(f) | N_RegionaleLymfeklieren | 2.16.840.1.113883.2.4.3.11.60.40.4.10.11 | pN1c(f) |
| pN1c(sn) [DEPRECATED] | pN1c(sn) | N_RegionaleLymfeklieren | 2.16.840.1.113883.2.4.3.11.60.40.4.10.11 | pN1c(sn) |
| pN2 [DEPRECATED] | pN2 | N_RegionaleLymfeklieren | 2.16.840.1.113883.2.4.3.11.60.40.4.10.11 | pN2 |
| pN2(f) [DEPRECATED] | pN2(f) | N_RegionaleLymfeklieren | 2.16.840.1.113883.2.4.3.11.60.40.4.10.11 | pN2(f) |
| pN2(sn) [DEPRECATED] | pN2(sn) | N_RegionaleLymfeklieren | 2.16.840.1.113883.2.4.3.11.60.40.4.10.11 | pN2(sn) |
| pN2a [DEPRECATED] | pN2a | N_RegionaleLymfeklieren | 2.16.840.1.113883.2.4.3.11.60.40.4.10.11 | pN2a |
| pN2a(f) [DEPRECATED] | pN2a(f) | N_RegionaleLymfeklieren | 2.16.840.1.113883.2.4.3.11.60.40.4.10.11 | pN2a(f) |
| pN2a(sn) [DEPRECATED] | pN2a(sn) | N_RegionaleLymfeklieren | 2.16.840.1.113883.2.4.3.11.60.40.4.10.11 | pN2a(sn) |
| pN2b [DEPRECATED] | pN2b | N_RegionaleLymfeklieren | 2.16.840.1.113883.2.4.3.11.60.40.4.10.11 | pN2b |
| pN2b(f) [DEPRECATED] | pN2b(f) | N_RegionaleLymfeklieren | 2.16.840.1.113883.2.4.3.11.60.40.4.10.11 | pN2b(f) |
| pN2b(sn) [DEPRECATED] | pN2b(sn) | N_RegionaleLymfeklieren | 2.16.840.1.113883.2.4.3.11.60.40.4.10.11 | pN2b(sn) |
| pN2c [DEPRECATED] | pN2c | N_RegionaleLymfeklieren | 2.16.840.1.113883.2.4.3.11.60.40.4.10.11 | pN2c |
| pN2c(f) [DEPRECATED] | pN2c(f) | N_RegionaleLymfeklieren | 2.16.840.1.113883.2.4.3.11.60.40.4.10.11 | pN2c(f) |
| pN2c(sn) [DEPRECATED] | pN2c(sn) | N_RegionaleLymfeklieren | 2.16.840.1.113883.2.4.3.11.60.40.4.10.11 | pN2c(sn) |
| pN3 [DEPRECATED] | pN3 | N_RegionaleLymfeklieren | 2.16.840.1.113883.2.4.3.11.60.40.4.10.11 | pN3 |
| pN3(f) [DEPRECATED] | pN3(f) | N_RegionaleLymfeklieren | 2.16.840.1.113883.2.4.3.11.60.40.4.10.11 | pN3(f) |
| pN3(sn) [DEPRECATED] | pN3(sn) | N_RegionaleLymfeklieren | 2.16.840.1.113883.2.4.3.11.60.40.4.10.11 | pN3(sn) |
| pN3a [DEPRECATED] | pN3a | N_RegionaleLymfeklieren | 2.16.840.1.113883.2.4.3.11.60.40.4.10.11 | pN3a |
| pN3a(f) [DEPRECATED] | pN3a(f) | N_RegionaleLymfeklieren | 2.16.840.1.113883.2.4.3.11.60.40.4.10.11 | pN3a(f) |
| pN3a(sn) [DEPRECATED] | pN3a(sn) | N_RegionaleLymfeklieren | 2.16.840.1.113883.2.4.3.11.60.40.4.10.11 | pN3a(sn) |
| pN3b [DEPRECATED] | pN3b | N_RegionaleLymfeklieren | 2.16.840.1.113883.2.4.3.11.60.40.4.10.11 | pN3b |
| pN3b(f) [DEPRECATED] | pN3b(f) | N_RegionaleLymfeklieren | 2.16.840.1.113883.2.4.3.11.60.40.4.10.11 | pN3b(f) |
| pN3b(sn) [DEPRECATED] | pN3b(sn) | N_RegionaleLymfeklieren | 2.16.840.1.113883.2.4.3.11.60.40.4.10.11 | pN3b(sn) |
| pN3c [DEPRECATED] | pN3c | N_RegionaleLymfeklieren | 2.16.840.1.113883.2.4.3.11.60.40.4.10.11 | pN3c |
| pN3c(f) [DEPRECATED] | pN3c(f) | N_RegionaleLymfeklieren | 2.16.840.1.113883.2.4.3.11.60.40.4.10.11 | pN3c(f) |
| pN3c(sn) [DEPRECATED] | pN3c(sn) | N_RegionaleLymfeklieren | 2.16.840.1.113883.2.4.3.11.60.40.4.10.11 | pN3c(sn) |
Opm.: Deze waardelijst is niet langer een geldige keuze en komt in de volgende publicatie te vervallen.
pN_RegionaleLymfeklierenSnomedCodelijst
| Valueset OID: 2.16.840.1.113883.2.4.3.11.60.40.2.4.27.35 | Binding: Extensible |
| Conceptnaam | Codestelselnaam | Codesysteem OID |
| SNOMED CT: <1222590007|'American Joint Committee on Cancer' toegestane waarde voor pathologische N-categorie| | SNOMED CT | 2.16.840.1.113883.6.96 |
| SNOMED CT: TBD UICC toegestane waarden | SNOMED CT | 2.16.840.1.113883.6.96 |
PrognostischStadiumCodelijst
| Valueset OID: 2.16.840.1.113883.2.4.3.11.60.40.2.4.27.4 | Binding: Deprecated |
| Conceptnaam | Conceptcode | Codestelselnaam | Codesysteem OID | Omschrijving |
| Stadium 0 | Stage0 | PrognostischStadium | 2.16.840.1.113883.2.4.3.11.60.40.4.10.7 | Stadium 0 |
| Stadium I | StageI | PrognostischStadium | 2.16.840.1.113883.2.4.3.11.60.40.4.10.7 | Stadium I |
| Stadium IA | StageIA | PrognostischStadium | 2.16.840.1.113883.2.4.3.11.60.40.4.10.7 | Stadium IA |
| Stadium IA1 | StageIA1 | PrognostischStadium | 2.16.840.1.113883.2.4.3.11.60.40.4.10.7 | Stadium IA1 |
| Stadium IA2 | StageIA2 | PrognostischStadium | 2.16.840.1.113883.2.4.3.11.60.40.4.10.7 | Stadium IA2 |
| Stadium IA3 | StageIA3 | PrognostischStadium | 2.16.840.1.113883.2.4.3.11.60.40.4.10.7 | Stadium IA3 |
| Stadium IC | StageIC | PrognostischStadium | 2.16.840.1.113883.2.4.3.11.60.40.4.10.7 | Stadium IC |
| Stadium IB | StageIB | PrognostischStadium | 2.16.840.1.113883.2.4.3.11.60.40.4.10.7 | Stadium IB |
| Stadium IB1 | StageIB1 | PrognostischStadium | 2.16.840.1.113883.2.4.3.11.60.40.4.10.7 | Stadium IB1 |
| Stadium IB2 | StageIB2 | PrognostischStadium | 2.16.840.1.113883.2.4.3.11.60.40.4.10.7 | Stadium IB2 |
| Stadium IS | StageIS | PrognostischStadium | 2.16.840.1.113883.2.4.3.11.60.40.4.10.7 | Stadium IS |
| Stadium II | StageII | PrognostischStadium | 2.16.840.1.113883.2.4.3.11.60.40.4.10.7 | Stadium II |
| Stadium IIA | StageIIA | PrognostischStadium | 2.16.840.1.113883.2.4.3.11.60.40.4.10.7 | Stadium IIA |
| Stadium IIA1 | StageIIA1 | PrognostischStadium | 2.16.840.1.113883.2.4.3.11.60.40.4.10.7 | Stadium IIA1 |
| Stadium IIA2 | StageIIA2 | PrognostischStadium | 2.16.840.1.113883.2.4.3.11.60.40.4.10.7 | Stadium IIA2 |
| Stadium IIB | StageIIB | PrognostischStadium | 2.16.840.1.113883.2.4.3.11.60.40.4.10.7 | Stadium IIB |
| Stadium IIC | StageIIC | PrognostischStadium | 2.16.840.1.113883.2.4.3.11.60.40.4.10.7 | Stadium IIC |
| Stadium III | StageIII | PrognostischStadium | 2.16.840.1.113883.2.4.3.11.60.40.4.10.7 | Stadium III |
| Stadium IIIA | StageIIIA | PrognostischStadium | 2.16.840.1.113883.2.4.3.11.60.40.4.10.7 | Stadium IIIA |
| Stadium IIIA1 | StageIIIA1 | PrognostischStadium | 2.16.840.1.113883.2.4.3.11.60.40.4.10.7 | Stadium IIIA1 |
| Stadium IIIA2 | StageIIIA2 | PrognostischStadium | 2.16.840.1.113883.2.4.3.11.60.40.4.10.7 | Stadium IIIA2 |
| Stadium IIIB | StageIIIB | PrognostischStadium | 2.16.840.1.113883.2.4.3.11.60.40.4.10.7 | Stadium IIIB |
| Stadium IIIC | StageIIIC | PrognostischStadium | 2.16.840.1.113883.2.4.3.11.60.40.4.10.7 | Stadium IIIC |
| Stadium IIIC1 | StageIIIC1 | PrognostischStadium | 2.16.840.1.113883.2.4.3.11.60.40.4.10.7 | Stadium IIIC1 |
| Stadium IIIC2 | StageIIIC2 | PrognostischStadium | 2.16.840.1.113883.2.4.3.11.60.40.4.10.7 | Stadium IIIC2 |
| Stadium IIID | StageIIID | PrognostischStadium | 2.16.840.1.113883.2.4.3.11.60.40.4.10.7 | Stadium IIID |
| Stadium IV | StageIV | PrognostischStadium | 2.16.840.1.113883.2.4.3.11.60.40.4.10.7 | Stadium IV |
| Stadium IVA | StageIVA | PrognostischStadium | 2.16.840.1.113883.2.4.3.11.60.40.4.10.7 | Stadium IVA |
| Stadium IVB | StageIVB | PrognostischStadium | 2.16.840.1.113883.2.4.3.11.60.40.4.10.7 | Stadium IVB |
| Stadium IVC | StageIVC | PrognostischStadium | 2.16.840.1.113883.2.4.3.11.60.40.4.10.7 | Stadium IVC |
| I: 0 | I:0 | PrognostischStadium | 2.16.840.1.113883.2.4.3.11.60.40.4.10.7 | I:0 |
| I: 1 | I:1 | PrognostischStadium | 2.16.840.1.113883.2.4.3.11.60.40.4.10.7 | I:1 |
| I: 2 | I:2 | PrognostischStadium | 2.16.840.1.113883.2.4.3.11.60.40.4.10.7 | I:2 |
| I: 3 | I:3 | PrognostischStadium | 2.16.840.1.113883.2.4.3.11.60.40.4.10.7 | I:3 |
| I: 4 | I:4 | PrognostischStadium | 2.16.840.1.113883.2.4.3.11.60.40.4.10.7 | I:4 |
| I: 5 | I:5 | PrognostischStadium | 2.16.840.1.113883.2.4.3.11.60.40.4.10.7 | I:5 |
| I: 6 | I:6 | PrognostischStadium | 2.16.840.1.113883.2.4.3.11.60.40.4.10.7 | I:6 |
| I: 7 | I:7 | PrognostischStadium | 2.16.840.1.113883.2.4.3.11.60.40.4.10.7 | I:7 |
| I: 8 | I:8 | PrognostischStadium | 2.16.840.1.113883.2.4.3.11.60.40.4.10.7 | I:8 |
| I: 9 | I:9 | PrognostischStadium | 2.16.840.1.113883.2.4.3.11.60.40.4.10.7 | I:9 |
| I: 10 | I:10 | PrognostischStadium | 2.16.840.1.113883.2.4.3.11.60.40.4.10.7 | I:10 |
| I: 11 | I:11 | PrognostischStadium | 2.16.840.1.113883.2.4.3.11.60.40.4.10.7 | I:11 |
| I: 12 | I:12 | PrognostischStadium | 2.16.840.1.113883.2.4.3.11.60.40.4.10.7 | I:12 |
| I: 13 | I:13 | PrognostischStadium | 2.16.840.1.113883.2.4.3.11.60.40.4.10.7 | I:13 |
| I: 14 | I:14 | PrognostischStadium | 2.16.840.1.113883.2.4.3.11.60.40.4.10.7 | I:14 |
| I: 15 | I:15 | PrognostischStadium | 2.16.840.1.113883.2.4.3.11.60.40.4.10.7 | I:15 |
| I: 16 | I:16 | PrognostischStadium | 2.16.840.1.113883.2.4.3.11.60.40.4.10.7 | I:16 |
| I: 17 | I:17 | PrognostischStadium | 2.16.840.1.113883.2.4.3.11.60.40.4.10.7 | I:17 |
| I: 18 | I:18 | PrognostischStadium | 2.16.840.1.113883.2.4.3.11.60.40.4.10.7 | I:18 |
| I: 19 | I:19 | PrognostischStadium | 2.16.840.1.113883.2.4.3.11.60.40.4.10.7 | I:19 |
| I: 20 | I:20 | PrognostischStadium | 2.16.840.1.113883.2.4.3.11.60.40.4.10.7 | I:20 |
| I: 21 | I:21 | PrognostischStadium | 2.16.840.1.113883.2.4.3.11.60.40.4.10.7 | I:21 |
| I: 22 | I:22 | PrognostischStadium | 2.16.840.1.113883.2.4.3.11.60.40.4.10.7 | I:22 |
| I: 23 | I:23 | PrognostischStadium | 2.16.840.1.113883.2.4.3.11.60.40.4.10.7 | I:23 |
| I: 24 | I:24 | PrognostischStadium | 2.16.840.1.113883.2.4.3.11.60.40.4.10.7 | I:24 |
| I: 25 | I:25 | PrognostischStadium | 2.16.840.1.113883.2.4.3.11.60.40.4.10.7 | I:25 |
| II: 0 | II:0 | PrognostischStadium | 2.16.840.1.113883.2.4.3.11.60.40.4.10.7 | II:0 |
| II: 1 | II:1 | PrognostischStadium | 2.16.840.1.113883.2.4.3.11.60.40.4.10.7 | II:1 |
| II: 2 | II:2 | PrognostischStadium | 2.16.840.1.113883.2.4.3.11.60.40.4.10.7 | II:2 |
| II: 3 | II:3 | PrognostischStadium | 2.16.840.1.113883.2.4.3.11.60.40.4.10.7 | II:3 |
| II: 4 | II:4 | PrognostischStadium | 2.16.840.1.113883.2.4.3.11.60.40.4.10.7 | II:4 |
| II: 5 | II:5 | PrognostischStadium | 2.16.840.1.113883.2.4.3.11.60.40.4.10.7 | II:5 |
| II: 6 | II:6 | PrognostischStadium | 2.16.840.1.113883.2.4.3.11.60.40.4.10.7 | II:6 |
| II: 7 | II:7 | PrognostischStadium | 2.16.840.1.113883.2.4.3.11.60.40.4.10.7 | II:7 |
| II: 8 | II:8 | PrognostischStadium | 2.16.840.1.113883.2.4.3.11.60.40.4.10.7 | II:8 |
| II: 9 | II:9 | PrognostischStadium | 2.16.840.1.113883.2.4.3.11.60.40.4.10.7 | II:9 |
| II: 10 | II:10 | PrognostischStadium | 2.16.840.1.113883.2.4.3.11.60.40.4.10.7 | II:10 |
| II: 11 | II:11 | PrognostischStadium | 2.16.840.1.113883.2.4.3.11.60.40.4.10.7 | II:11 |
| II: 12 | II:12 | PrognostischStadium | 2.16.840.1.113883.2.4.3.11.60.40.4.10.7 | II:12 |
| II: 13 | II:13 | PrognostischStadium | 2.16.840.1.113883.2.4.3.11.60.40.4.10.7 | II:13 |
| II: 14 | II:14 | PrognostischStadium | 2.16.840.1.113883.2.4.3.11.60.40.4.10.7 | II:14 |
| II: 15 | II:15 | PrognostischStadium | 2.16.840.1.113883.2.4.3.11.60.40.4.10.7 | II:15 |
| II: 16 | II:16 | PrognostischStadium | 2.16.840.1.113883.2.4.3.11.60.40.4.10.7 | II:16 |
| II: 17 | II:17 | PrognostischStadium | 2.16.840.1.113883.2.4.3.11.60.40.4.10.7 | II:17 |
| II: 18 | II:18 | PrognostischStadium | 2.16.840.1.113883.2.4.3.11.60.40.4.10.7 | II:18 |
| II: 19 | II:19 | PrognostischStadium | 2.16.840.1.113883.2.4.3.11.60.40.4.10.7 | II:19 |
| II: 20 | II:20 | PrognostischStadium | 2.16.840.1.113883.2.4.3.11.60.40.4.10.7 | II:20 |
| II: 21 | II:21 | PrognostischStadium | 2.16.840.1.113883.2.4.3.11.60.40.4.10.7 | II:21 |
| II: 22 | II:22 | PrognostischStadium | 2.16.840.1.113883.2.4.3.11.60.40.4.10.7 | II:22 |
| II: 23 | II:23 | PrognostischStadium | 2.16.840.1.113883.2.4.3.11.60.40.4.10.7 | II:23 |
| II: 24 | II:24 | PrognostischStadium | 2.16.840.1.113883.2.4.3.11.60.40.4.10.7 | II:24 |
| II: 25 | II:25 | PrognostischStadium | 2.16.840.1.113883.2.4.3.11.60.40.4.10.7 | II:25 |
| III: 0 | III:0 | PrognostischStadium | 2.16.840.1.113883.2.4.3.11.60.40.4.10.7 | III:0 |
| III: 1 | III:1 | PrognostischStadium | 2.16.840.1.113883.2.4.3.11.60.40.4.10.7 | III:1 |
| III: 2 | III:2 | PrognostischStadium | 2.16.840.1.113883.2.4.3.11.60.40.4.10.7 | III:2 |
| III: 3 | III:3 | PrognostischStadium | 2.16.840.1.113883.2.4.3.11.60.40.4.10.7 | III:3 |
| III: 4 | III:4 | PrognostischStadium | 2.16.840.1.113883.2.4.3.11.60.40.4.10.7 | III:4 |
| III: 5 | III:5 | PrognostischStadium | 2.16.840.1.113883.2.4.3.11.60.40.4.10.7 | III:5 |
| III: 6 | III:6 | PrognostischStadium | 2.16.840.1.113883.2.4.3.11.60.40.4.10.7 | III:6 |
| III: 7 | III:7 | PrognostischStadium | 2.16.840.1.113883.2.4.3.11.60.40.4.10.7 | III:7 |
| III: 8 | III:8 | PrognostischStadium | 2.16.840.1.113883.2.4.3.11.60.40.4.10.7 | III:8 |
| III: 9 | III:9 | PrognostischStadium | 2.16.840.1.113883.2.4.3.11.60.40.4.10.7 | III:9 |
| III: 10 | III:10 | PrognostischStadium | 2.16.840.1.113883.2.4.3.11.60.40.4.10.7 | III:10 |
| III: 11 | III:11 | PrognostischStadium | 2.16.840.1.113883.2.4.3.11.60.40.4.10.7 | III:11 |
| III: 12 | IIII:12 | PrognostischStadium | 2.16.840.1.113883.2.4.3.11.60.40.4.10.7 | IIII:12 |
| III: 13 | III:13 | PrognostischStadium | 2.16.840.1.113883.2.4.3.11.60.40.4.10.7 | III:13 |
| III: 14 | III:14 | PrognostischStadium | 2.16.840.1.113883.2.4.3.11.60.40.4.10.7 | III:14 |
| III: 15 | III:15 | PrognostischStadium | 2.16.840.1.113883.2.4.3.11.60.40.4.10.7 | III:15 |
| III: 16 | III:16 | PrognostischStadium | 2.16.840.1.113883.2.4.3.11.60.40.4.10.7 | III:16 |
| III: 17 | III:17 | PrognostischStadium | 2.16.840.1.113883.2.4.3.11.60.40.4.10.7 | III:17 |
| III: 18 | III:18 | PrognostischStadium | 2.16.840.1.113883.2.4.3.11.60.40.4.10.7 | III:18 |
| III: 19 | III:19 | PrognostischStadium | 2.16.840.1.113883.2.4.3.11.60.40.4.10.7 | III:19 |
| III: 20 | III:20 | PrognostischStadium | 2.16.840.1.113883.2.4.3.11.60.40.4.10.7 | III:20 |
| III: 21 | III:21 | PrognostischStadium | 2.16.840.1.113883.2.4.3.11.60.40.4.10.7 | III:21 |
| III: 22 | III:22 | PrognostischStadium | 2.16.840.1.113883.2.4.3.11.60.40.4.10.7 | III:22 |
| III: 23 | III:23 | PrognostischStadium | 2.16.840.1.113883.2.4.3.11.60.40.4.10.7 | III:23 |
| III: 24 | III:24 | PrognostischStadium | 2.16.840.1.113883.2.4.3.11.60.40.4.10.7 | III:24 |
| III: 25 | III:25 | PrognostischStadium | 2.16.840.1.113883.2.4.3.11.60.40.4.10.7 | III:25 |
| IV: 0 | IV:0 | PrognostischStadium | 2.16.840.1.113883.2.4.3.11.60.40.4.10.7 | IV:0 |
| IV: 1 | IV:1 | PrognostischStadium | 2.16.840.1.113883.2.4.3.11.60.40.4.10.7 | IV:1 |
| IV: 2 | IV:2 | PrognostischStadium | 2.16.840.1.113883.2.4.3.11.60.40.4.10.7 | IV:2 |
| IV: 3 | IV:3 | PrognostischStadium | 2.16.840.1.113883.2.4.3.11.60.40.4.10.7 | IV:3 |
| IV: 4 | IV:4 | PrognostischStadium | 2.16.840.1.113883.2.4.3.11.60.40.4.10.7 | IV:4 |
| IV: 5 | IV:5 | PrognostischStadium | 2.16.840.1.113883.2.4.3.11.60.40.4.10.7 | IV:5 |
| IV: 6 | IV:6 | PrognostischStadium | 2.16.840.1.113883.2.4.3.11.60.40.4.10.7 | IV:6 |
| IV: 7 | IV:7 | PrognostischStadium | 2.16.840.1.113883.2.4.3.11.60.40.4.10.7 | IV:7 |
| IV: 8 | IV:8 | PrognostischStadium | 2.16.840.1.113883.2.4.3.11.60.40.4.10.7 | IV:8 |
| IV: 9 | IV:9 | PrognostischStadium | 2.16.840.1.113883.2.4.3.11.60.40.4.10.7 | IV:9 |
| IV: 10 | IV:10 | PrognostischStadium | 2.16.840.1.113883.2.4.3.11.60.40.4.10.7 | IV:10 |
| IV: 11 | IV:11 | PrognostischStadium | 2.16.840.1.113883.2.4.3.11.60.40.4.10.7 | IV:11 |
| IV: 12 | IV:12 | PrognostischStadium | 2.16.840.1.113883.2.4.3.11.60.40.4.10.7 | IV:12 |
| IV: 13 | IV:13 | PrognostischStadium | 2.16.840.1.113883.2.4.3.11.60.40.4.10.7 | IV:13 |
| IV: 14 | IV:14 | PrognostischStadium | 2.16.840.1.113883.2.4.3.11.60.40.4.10.7 | IV:14 |
| IV: 15 | IV:15 | PrognostischStadium | 2.16.840.1.113883.2.4.3.11.60.40.4.10.7 | IV:15 |
| IV: 16 | IV:16 | PrognostischStadium | 2.16.840.1.113883.2.4.3.11.60.40.4.10.7 | IV:16 |
| IV: 17 | IV:17 | PrognostischStadium | 2.16.840.1.113883.2.4.3.11.60.40.4.10.7 | IV:17 |
| IV: 18 | IV:18 | PrognostischStadium | 2.16.840.1.113883.2.4.3.11.60.40.4.10.7 | IV:18 |
| IV: 19 | IV:19 | PrognostischStadium | 2.16.840.1.113883.2.4.3.11.60.40.4.10.7 | IV:19 |
| IV: 20 | IV:20 | PrognostischStadium | 2.16.840.1.113883.2.4.3.11.60.40.4.10.7 | IV:20 |
| IV: 21 | IV:21 | PrognostischStadium | 2.16.840.1.113883.2.4.3.11.60.40.4.10.7 | IV:21 |
| IV: 22 | IV:22 | PrognostischStadium | 2.16.840.1.113883.2.4.3.11.60.40.4.10.7 | IV:22 |
| IV: 23 | IV:23 | PrognostischStadium | 2.16.840.1.113883.2.4.3.11.60.40.4.10.7 | IV:23 |
| IV: 24 | IV:24 | PrognostischStadium | 2.16.840.1.113883.2.4.3.11.60.40.4.10.7 | IV:24 |
| IV: 25 | IV:25 | PrognostischStadium | 2.16.840.1.113883.2.4.3.11.60.40.4.10.7 | IV:25 |
Opm.: Deze waardelijst is niet langer een geldige keuze en komt in de volgende publicatie te vervallen.
PrognostischStadiumSnomedCodelijst
| Valueset OID: 2.16.840.1.113883.2.4.3.11.60.40.2.4.27.51 | Binding: Extensible |
| Conceptnaam | Codestelselnaam | Codesysteem OID |
| SNOMED CT: <1222592004|Door AJCC toegestane waarde voor klinisch stadium| | SNOMED CT | 2.16.840.1.113883.6.96 |
| SNOMED CT: <1222593009|Door 'AJCC toegestane waarde voor pathologisch stadium| | SNOMED CT | 2.16.840.1.113883.6.96 |
| SNOMED CT: <1222594003|'American Joint Committee on Cancer' toegestane waarde voor yp-stadium| | SNOMED CT | 2.16.840.1.113883.6.96 |
| SNOMED CT: TBD UICC toegestane waarden | SNOMED CT | 2.16.840.1.113883.6.96 |
pT_PrimaireTumorCodelijst
| Valueset OID: 2.16.840.1.113883.2.4.3.11.60.40.2.4.27.11 | Binding: Deprecated |
| Conceptnaam | Conceptcode | Codestelselnaam | Codesysteem OID | Omschrijving |
| pTx [DEPRECATED] | pTx | T_PrimaireTumor | 2.16.840.1.113883.2.4.3.11.60.40.4.10.10 | pTx |
| pT0 [DEPRECATED] | pT0 | T_PrimaireTumor | 2.16.840.1.113883.2.4.3.11.60.40.4.10.10 | pT0 |
| pTa [DEPRECATED] | pTa | T_PrimaireTumor | 2.16.840.1.113883.2.4.3.11.60.40.4.10.10 | pTa |
| pTis [DEPRECATED] | pTis | T_PrimaireTumor | 2.16.840.1.113883.2.4.3.11.60.40.4.10.10 | pTis |
| pTis (DCIS) | pTis(DCIS) | T_PrimaireTumor | 2.16.840.1.113883.2.4.3.11.60.40.4.10.10 | pTis (DCIS) |
| pTis (LAMN) | pTis(LAMN) | T_PrimaireTumor | 2.16.840.1.113883.2.4.3.11.60.40.4.10.10 | pTis (LAMN) |
| pTis (LCIS) | pTis(LCIS) | T_PrimaireTumor | 2.16.840.1.113883.2.4.3.11.60.40.4.10.10 | pTis (LCIS) |
| pTis (Paget) | pTis(Paget) | T_PrimaireTumor | 2.16.840.1.113883.2.4.3.11.60.40.4.10.10 | pTis (Paget) |
| pTis pu | pTispu | T_PrimaireTumor | 2.16.840.1.113883.2.4.3.11.60.40.4.10.10 | pTis pu |
| pT1 [DEPRECATED] | pT1 | T_PrimaireTumor | 2.16.840.1.113883.2.4.3.11.60.40.4.10.10 | pT1 |
| pT1mi [DEPRECATED] | pT1mi | T_PrimaireTumor | 2.16.840.1.113883.2.4.3.11.60.40.4.10.10 | pT1mi |
| pT1a [DEPRECATED] | pT1a | T_PrimaireTumor | 2.16.840.1.113883.2.4.3.11.60.40.4.10.10 | pT1a |
| pT1a1 [DEPRECATED] | pT1a1 | T_PrimaireTumor | 2.16.840.1.113883.2.4.3.11.60.40.4.10.10 | pT1a1 |
| pT1a2 [DEPRECATED] | pT1a2 | T_PrimaireTumor | 2.16.840.1.113883.2.4.3.11.60.40.4.10.10 | pT1a2 |
| pT1b [DEPRECATED] | pT1b | T_PrimaireTumor | 2.16.840.1.113883.2.4.3.11.60.40.4.10.10 | pT1b |
| pT1b1 [DEPRECATED] | pT1b1 | T_PrimaireTumor | 2.16.840.1.113883.2.4.3.11.60.40.4.10.10 | pT1b1 |
| pT1b2 [DEPRECATED] | pT1b2 | T_PrimaireTumor | 2.16.840.1.113883.2.4.3.11.60.40.4.10.10 | pT1b2 |
| pT1c [DEPRECATED] | pT1c | T_PrimaireTumor | 2.16.840.1.113883.2.4.3.11.60.40.4.10.10 | pT1c |
| pT1c1 [DEPRECATED] | pT1c1 | T_PrimaireTumor | 2.16.840.1.113883.2.4.3.11.60.40.4.10.10 | pT1c1 |
| pT1c2 [DEPRECATED] | pT1c2 | T_PrimaireTumor | 2.16.840.1.113883.2.4.3.11.60.40.4.10.10 | pT1c2 |
| pT1c3 [DEPRECATED] | pT1c3 | T_PrimaireTumor | 2.16.840.1.113883.2.4.3.11.60.40.4.10.10 | pT1c3 |
| pT1d [DEPRECATED] | pT1d | T_PrimaireTumor | 2.16.840.1.113883.2.4.3.11.60.40.4.10.10 | pT1d |
| pT2 [DEPRECATED] | pT2 | T_PrimaireTumor | 2.16.840.1.113883.2.4.3.11.60.40.4.10.10 | pT2 |
| pT2a [DEPRECATED] | pT2a | T_PrimaireTumor | 2.16.840.1.113883.2.4.3.11.60.40.4.10.10 | pT2a |
| pT2a1 [DEPRECATED] | pT2a1 | T_PrimaireTumor | 2.16.840.1.113883.2.4.3.11.60.40.4.10.10 | pT2a1 |
| pT2a2 [DEPRECATED] | pT2a2 | T_PrimaireTumor | 2.16.840.1.113883.2.4.3.11.60.40.4.10.10 | pT2a2 |
| pT2b [DEPRECATED] | pT2b | T_PrimaireTumor | 2.16.840.1.113883.2.4.3.11.60.40.4.10.10 | pT2b |
| pT2c [DEPRECATED] | pT2c | T_PrimaireTumor | 2.16.840.1.113883.2.4.3.11.60.40.4.10.10 | pT2c |
| pT2d [DEPRECATED] | pT2d | T_PrimaireTumor | 2.16.840.1.113883.2.4.3.11.60.40.4.10.10 | pT2d |
| pT3 [DEPRECATED] | pT3 | T_PrimaireTumor | 2.16.840.1.113883.2.4.3.11.60.40.4.10.10 | pT3 |
| pT3a [DEPRECATED] | pT3a | T_PrimaireTumor | 2.16.840.1.113883.2.4.3.11.60.40.4.10.10 | pT3a |
| pT3b [DEPRECATED] | pT3b | T_PrimaireTumor | 2.16.840.1.113883.2.4.3.11.60.40.4.10.10 | pT3b |
| pT3c [DEPRECATED] | pT3c | T_PrimaireTumor | 2.16.840.1.113883.2.4.3.11.60.40.4.10.10 | pT3c |
| pT3d [DEPRECATED] | pT3d | T_PrimaireTumor | 2.16.840.1.113883.2.4.3.11.60.40.4.10.10 | pT3d |
| pT4 [DEPRECATED] | pT4 | T_PrimaireTumor | 2.16.840.1.113883.2.4.3.11.60.40.4.10.10 | pT4 |
| pT4a [DEPRECATED] | pT4a | T_PrimaireTumor | 2.16.840.1.113883.2.4.3.11.60.40.4.10.10 | pT4a |
| pT4b [DEPRECATED] | pT4b | T_PrimaireTumor | 2.16.840.1.113883.2.4.3.11.60.40.4.10.10 | pT4b |
| pT4c [DEPRECATED] | pT4c | T_PrimaireTumor | 2.16.840.1.113883.2.4.3.11.60.40.4.10.10 | pT4c |
| pT4d [DEPRECATED] | pT4d | T_PrimaireTumor | 2.16.840.1.113883.2.4.3.11.60.40.4.10.10 | pT4d |
| pT4e [DEPRECATED] | pT4e | T_PrimaireTumor | 2.16.840.1.113883.2.4.3.11.60.40.4.10.10 | pT4e |
Opm.: Deze waardelijst is niet langer een geldige keuze en komt in de volgende publicatie te vervallen.
pT_PrimaireTumorSnomedCodelijst
| Valueset OID: 2.16.840.1.113883.2.4.3.11.60.40.2.4.27.41 | Binding: Extensible |
| Conceptnaam | Codestelselnaam | Codesysteem OID |
| SNOMED CT: <1222589003|'American Joint Committee on Cancer' toegestane waarde voor pathologische T-categorie| | SNOMED CT | 2.16.840.1.113883.6.96 |
| SNOMED CT: TBD UICC toegestane waarden | SNOMED CT | 2.16.840.1.113883.6.96 |
R_ResidueleTumorCodelijst
| Valueset OID: 2.16.840.1.113883.2.4.3.11.60.40.2.4.27.5 | Binding: Deprecated |
| Conceptnaam | Conceptcode | Codestelselnaam | Codesysteem OID | Omschrijving |
| RX [DEPRECATED] | RX | R_ResidueleTumor | 2.16.840.1.113883.2.4.3.11.60.40.4.10.4 | Aanwezigheid van residuele tumor kan niet beoordeeld worden |
| R0 [DEPRECATED] | R0 | R_ResidueleTumor | 2.16.840.1.113883.2.4.3.11.60.40.4.10.4 | Geen residuele tumor |
| R1 [DEPRECATED] | R1 | R_ResidueleTumor | 2.16.840.1.113883.2.4.3.11.60.40.4.10.4 | Microscopische residuele tumor |
| R2 [DEPRECATED] | R2 | R_ResidueleTumor | 2.16.840.1.113883.2.4.3.11.60.40.4.10.4 | Macroscopische residuele tumor |
Opm.: Deze waardelijst is niet langer een geldige keuze en komt in de volgende publicatie te vervallen.
R_ResidueleTumorSnomedCodelijst
| Valueset OID: 2.16.840.1.113883.2.4.3.11.60.40.2.4.27.52 | Binding: Extensible |
| Conceptnaam | Codestelselnaam | Codesysteem OID |
| SNOMED CT:<1222601005|'American Joint Committee on Cancer' toegestane waarde voor residuele tumor| | SNOMED CT | 2.16.840.1.113883.6.96 |
| SNOMED CT: TBD UICC toegestane waarden | SNOMED CT | 2.16.840.1.113883.6.96 |
rcN_RegionaleLymfeklierenCodelijst
| Valueset OID: 2.16.840.1.113883.2.4.3.11.60.40.2.4.27.22 | Binding: Deprecated |
| Conceptnaam | Conceptcode | Codestelselnaam | Codesysteem OID | Omschrijving |
| rcNX [DEPRECATED] | rcNX | N_RegionaleLymfeklieren | 2.16.840.1.113883.2.4.3.11.60.40.4.10.11 | rcNX |
| rcNX(f) [DEPRECATED] | rcNX(f) | N_RegionaleLymfeklieren | 2.16.840.1.113883.2.4.3.11.60.40.4.10.11 | rcNX(f) |
| rcNX(sn) [DEPRECATED] | rcNX(sn) | N_RegionaleLymfeklieren | 2.16.840.1.113883.2.4.3.11.60.40.4.10.11 | rcNX(sn) |
| rcN0 [DEPRECATED] | rcN0 | N_RegionaleLymfeklieren | 2.16.840.1.113883.2.4.3.11.60.40.4.10.11 | rcN0 |
| rcN0(f) [DEPRECATED] | rcN0(f) | N_RegionaleLymfeklieren | 2.16.840.1.113883.2.4.3.11.60.40.4.10.11 | rcN0(f) |
| rcN0(sn) [DEPRECATED] | rcN0(sn) | N_RegionaleLymfeklieren | 2.16.840.1.113883.2.4.3.11.60.40.4.10.11 | rcN0(sn) |
| rcN0(i-) [DEPRECATED] | rcN0(i-) | N_RegionaleLymfeklieren | 2.16.840.1.113883.2.4.3.11.60.40.4.10.11 | rcN0(i-) |
| rcN0(i-)(sn) [DEPRECATED] | rcN0(i-)(sn) | N_RegionaleLymfeklieren | 2.16.840.1.113883.2.4.3.11.60.40.4.10.11 | rcN0(i-)(sn) |
| rcN0(i+) [DEPRECATED] | rcN0(i+) | N_RegionaleLymfeklieren | 2.16.840.1.113883.2.4.3.11.60.40.4.10.11 | rcN0(i+) |
| rcN0(i+)(sn) [DEPRECATED] | rcN0(i+)(sn) | N_RegionaleLymfeklieren | 2.16.840.1.113883.2.4.3.11.60.40.4.10.11 | rcN0(i+)(sn) |
| rcN0(mol-) [DEPRECATED] | rcN0(mol-) | N_RegionaleLymfeklieren | 2.16.840.1.113883.2.4.3.11.60.40.4.10.11 | rcN0(mol-) |
| rcN0(mol-)(sn) [DEPRECATED] | rcN0(mol-)(sn) | N_RegionaleLymfeklieren | 2.16.840.1.113883.2.4.3.11.60.40.4.10.11 | rcN0(mol-)(sn) |
| rcN0(mol+) [DEPRECATED] | rcN0(mol+) | N_RegionaleLymfeklieren | 2.16.840.1.113883.2.4.3.11.60.40.4.10.11 | rcN0(mol+) |
| rcN0(mol+)(sn) [DEPRECATED] | rcN0(mol+)(sn) | N_RegionaleLymfeklieren | 2.16.840.1.113883.2.4.3.11.60.40.4.10.11 | rcN0(mol+)(sn) |
| rcN1 [DEPRECATED] | rcN1 | N_RegionaleLymfeklieren | 2.16.840.1.113883.2.4.3.11.60.40.4.10.11 | rcN1 |
| rcN1(f) [DEPRECATED] | rcN1(f) | N_RegionaleLymfeklieren | 2.16.840.1.113883.2.4.3.11.60.40.4.10.11 | rcN1(f) |
| rcN1(sn) [DEPRECATED] | rcN1(sn) | N_RegionaleLymfeklieren | 2.16.840.1.113883.2.4.3.11.60.40.4.10.11 | rcN1(sn) |
| rcN1mi [DEPRECATED] | rcN1mi | N_RegionaleLymfeklieren | 2.16.840.1.113883.2.4.3.11.60.40.4.10.11 | rcN1mi |
| rcN1mi(f) [DEPRECATED] | rcN1mi(f) | N_RegionaleLymfeklieren | 2.16.840.1.113883.2.4.3.11.60.40.4.10.11 | rcN1mi(f) |
| rcN1mi(sn) [DEPRECATED] | rcN1mi(sn) | N_RegionaleLymfeklieren | 2.16.840.1.113883.2.4.3.11.60.40.4.10.11 | rcN1mi(sn) |
| rcN1a [DEPRECATED] | rcN1a | N_RegionaleLymfeklieren | 2.16.840.1.113883.2.4.3.11.60.40.4.10.11 | rcN1a |
| rcN1a(f) [DEPRECATED] | rcN1a(f) | N_RegionaleLymfeklieren | 2.16.840.1.113883.2.4.3.11.60.40.4.10.11 | rcN1a(f) |
| rcN1a(sn) [DEPRECATED] | rcN1a(sn) | N_RegionaleLymfeklieren | 2.16.840.1.113883.2.4.3.11.60.40.4.10.11 | rcN1a(sn) |
| rcN1b [DEPRECATED] | rcN1b | N_RegionaleLymfeklieren | 2.16.840.1.113883.2.4.3.11.60.40.4.10.11 | rcN1b |
| rcN1b(f) [DEPRECATED] | rcN1b(f) | N_RegionaleLymfeklieren | 2.16.840.1.113883.2.4.3.11.60.40.4.10.11 | rcN1b(f) |
| rcN1b(sn) [DEPRECATED] | rcN1b(sn) | N_RegionaleLymfeklieren | 2.16.840.1.113883.2.4.3.11.60.40.4.10.11 | rcN1b(sn) |
| rcN1c [DEPRECATED] | rcN1c | N_RegionaleLymfeklieren | 2.16.840.1.113883.2.4.3.11.60.40.4.10.11 | rcN1c |
| rcN1c(f) [DEPRECATED] | rcN1c(f) | N_RegionaleLymfeklieren | 2.16.840.1.113883.2.4.3.11.60.40.4.10.11 | rcN1c(f) |
| rcN1c(sn) [DEPRECATED] | rcN1c(sn) | N_RegionaleLymfeklieren | 2.16.840.1.113883.2.4.3.11.60.40.4.10.11 | rcN1c(sn) |
| rcN2 [DEPRECATED] | rcN2 | N_RegionaleLymfeklieren | 2.16.840.1.113883.2.4.3.11.60.40.4.10.11 | rcN2 |
| rcN2(f) [DEPRECATED] | rcN2(f) | N_RegionaleLymfeklieren | 2.16.840.1.113883.2.4.3.11.60.40.4.10.11 | rcN2(f) |
| rcN2(sn) [DEPRECATED] | rcN2(sn) | N_RegionaleLymfeklieren | 2.16.840.1.113883.2.4.3.11.60.40.4.10.11 | rcN2(sn) |
| rcN2a [DEPRECATED] | rcN2a | N_RegionaleLymfeklieren | 2.16.840.1.113883.2.4.3.11.60.40.4.10.11 | rcN2a |
| rcN2a(f) [DEPRECATED] | rcN2a(f) | N_RegionaleLymfeklieren | 2.16.840.1.113883.2.4.3.11.60.40.4.10.11 | rcN2a(f) |
| rcN2a(sn) [DEPRECATED] | rcN2a(sn) | N_RegionaleLymfeklieren | 2.16.840.1.113883.2.4.3.11.60.40.4.10.11 | rcN2a(sn) |
| rcN2b [DEPRECATED] | rcN2b | N_RegionaleLymfeklieren | 2.16.840.1.113883.2.4.3.11.60.40.4.10.11 | rcN2b |
| rcN2b(f) [DEPRECATED] | rcN2b(f) | N_RegionaleLymfeklieren | 2.16.840.1.113883.2.4.3.11.60.40.4.10.11 | rcN2b(f) |
| rcN2b(sn) [DEPRECATED] | rcN2b(sn) | N_RegionaleLymfeklieren | 2.16.840.1.113883.2.4.3.11.60.40.4.10.11 | rcN2b(sn) |
| rcN2c [DEPRECATED] | rcN2c | N_RegionaleLymfeklieren | 2.16.840.1.113883.2.4.3.11.60.40.4.10.11 | rcN2c |
| rcN2c(f) [DEPRECATED] | rcN2c(f) | N_RegionaleLymfeklieren | 2.16.840.1.113883.2.4.3.11.60.40.4.10.11 | rcN2c(f) |
| rcN2c(sn) [DEPRECATED] | rcN2c(sn) | N_RegionaleLymfeklieren | 2.16.840.1.113883.2.4.3.11.60.40.4.10.11 | rcN2c(sn) |
| rcN3 [DEPRECATED] | rcN3 | N_RegionaleLymfeklieren | 2.16.840.1.113883.2.4.3.11.60.40.4.10.11 | rcN3 |
| rcN3(f) [DEPRECATED] | rcN3(f) | N_RegionaleLymfeklieren | 2.16.840.1.113883.2.4.3.11.60.40.4.10.11 | rcN3(f) |
| rcN3(sn) [DEPRECATED] | rcN3(sn) | N_RegionaleLymfeklieren | 2.16.840.1.113883.2.4.3.11.60.40.4.10.11 | rcN3(sn) |
| rcN3a [DEPRECATED] | rcN3a | N_RegionaleLymfeklieren | 2.16.840.1.113883.2.4.3.11.60.40.4.10.11 | rcN3a |
| rcN3a(f) [DEPRECATED] | rcN3a(f) | N_RegionaleLymfeklieren | 2.16.840.1.113883.2.4.3.11.60.40.4.10.11 | rcN3a(f) |
| rcN3a(sn) [DEPRECATED] | rcN3a(sn) | N_RegionaleLymfeklieren | 2.16.840.1.113883.2.4.3.11.60.40.4.10.11 | rcN3a(sn) |
| rcN3b [DEPRECATED] | rcN3b | N_RegionaleLymfeklieren | 2.16.840.1.113883.2.4.3.11.60.40.4.10.11 | rcN3b |
| rcN3b(f) [DEPRECATED] | rcN3b(f) | N_RegionaleLymfeklieren | 2.16.840.1.113883.2.4.3.11.60.40.4.10.11 | rcN3b(f) |
| rcN3b(sn) [DEPRECATED] | rcN3b(sn) | N_RegionaleLymfeklieren | 2.16.840.1.113883.2.4.3.11.60.40.4.10.11 | rcN3b(sn) |
| rcN3c [DEPRECATED] | rcN3c | N_RegionaleLymfeklieren | 2.16.840.1.113883.2.4.3.11.60.40.4.10.11 | rcN3c |
| rcN3c(f) [DEPRECATED] | rcN3c(f) | N_RegionaleLymfeklieren | 2.16.840.1.113883.2.4.3.11.60.40.4.10.11 | rcN3c(f) |
| rcN3c(sn) [DEPRECATED] | rcN3c(sn) | N_RegionaleLymfeklieren | 2.16.840.1.113883.2.4.3.11.60.40.4.10.11 | rcN3c(sn) |
Opm.: Deze waardelijst is niet langer een geldige keuze en komt in de volgende publicatie te vervallen.
rcN_RegionaleLymfeklierenSnomedCodelijst
| Valueset OID: 2.16.840.1.113883.2.4.3.11.60.40.2.4.27.37 | Binding: Extensible |
| Conceptnaam | Codestelselnaam | Codesysteem OID |
| SNOMED CT: <1279799007|'American Joint Committee on Cancer' toegestane waarde voor rcN-categorie| | SNOMED CT | 2.16.840.1.113883.6.96 |
| SNOMED CT: TBD UICC toegestane waarden | SNOMED CT | 2.16.840.1.113883.6.96 |
rcrpM_AfstandsMetastasenCodelijst
| Valueset OID: 2.16.840.1.113883.2.4.3.11.60.40.2.4.27.27 | Binding: Deprecated |
| Conceptnaam | Conceptcode | Codestelselnaam | Codesysteem OID | Omschrijving |
| rcM0 [DEPRECATED] | rcM0 | M_Afstandsmetastase | 2.16.840.1.113883.2.4.3.11.60.40.4.10.3 | rcM0 |
| rcM0(i+) [DEPRECATED] | rcM0(i+) | M_Afstandsmetastase | 2.16.840.1.113883.2.4.3.11.60.40.4.10.3 | rcM0(i+) |
| rcM0(mol+) [DEPRECATED] | rcM0(mol+) | M_Afstandsmetastase | 2.16.840.1.113883.2.4.3.11.60.40.4.10.3 | rcM0(mol+) |
| rcM1 [DEPRECATED] | rcM1 | M_Afstandsmetastase | 2.16.840.1.113883.2.4.3.11.60.40.4.10.3 | rcM1 |
| rcM1a [DEPRECATED] | rcM1a | M_Afstandsmetastase | 2.16.840.1.113883.2.4.3.11.60.40.4.10.3 | rcM1a |
| rcM1a(0) [DEPRECATED] | rcM1a(0) | M_Afstandsmetastase | 2.16.840.1.113883.2.4.3.11.60.40.4.10.3 | rcM1a(0) |
| rcM1a(1) [DEPRECATED] | rcM1a(1) | M_Afstandsmetastase | 2.16.840.1.113883.2.4.3.11.60.40.4.10.3 | rcM1a(1) |
| rcM1b [DEPRECATED] | rcM1b | M_Afstandsmetastase | 2.16.840.1.113883.2.4.3.11.60.40.4.10.3 | rcM1b |
| rcM1b(0) [DEPRECATED] | rcM1b(0) | M_Afstandsmetastase | 2.16.840.1.113883.2.4.3.11.60.40.4.10.3 | rcM1b(0) |
| rcM1b(1) [DEPRECATED] | rcM1b(1) | M_Afstandsmetastase | 2.16.840.1.113883.2.4.3.11.60.40.4.10.3 | rcM1b(1) |
| rcM1c [DEPRECATED] | rcM1c | M_Afstandsmetastase | 2.16.840.1.113883.2.4.3.11.60.40.4.10.3 | rcM1c |
| rcM1c(0) [DEPRECATED] | rcM1c(0) | M_Afstandsmetastase | 2.16.840.1.113883.2.4.3.11.60.40.4.10.3 | rcM1c(0) |
| rcM1c(1) [DEPRECATED] | rcM1c(1) | M_Afstandsmetastase | 2.16.840.1.113883.2.4.3.11.60.40.4.10.3 | rcM1c(1) |
| rcM1d [DEPRECATED] | rcM1d | M_Afstandsmetastase | 2.16.840.1.113883.2.4.3.11.60.40.4.10.3 | rcM1d |
| rcM1d(0) [DEPRECATED] | rcM1d(0) | M_Afstandsmetastase | 2.16.840.1.113883.2.4.3.11.60.40.4.10.3 | rcM1d(0) |
| rcM1d(1) [DEPRECATED] | rcM1d(1) | M_Afstandsmetastase | 2.16.840.1.113883.2.4.3.11.60.40.4.10.3 | rcM1d(1) |
| rpM1 [DEPRECATED] | rpM1 | M_Afstandsmetastase | 2.16.840.1.113883.2.4.3.11.60.40.4.10.3 | rpM1 |
| rpM1a [DEPRECATED] | rpM1a | M_Afstandsmetastase | 2.16.840.1.113883.2.4.3.11.60.40.4.10.3 | rpM1a |
| rpM1a(0) [DEPRECATED] | rpM1a(0) | M_Afstandsmetastase | 2.16.840.1.113883.2.4.3.11.60.40.4.10.3 | rpM1a(0) |
| rpM1a(1) [DEPRECATED] | rpM1a(1) | M_Afstandsmetastase | 2.16.840.1.113883.2.4.3.11.60.40.4.10.3 | rpM1a(1) |
| rpM1b [DEPRECATED] | rpM1b | M_Afstandsmetastase | 2.16.840.1.113883.2.4.3.11.60.40.4.10.3 | rpM1b |
| rpM1b(0) [DEPRECATED] | rpM1b(0) | M_Afstandsmetastase | 2.16.840.1.113883.2.4.3.11.60.40.4.10.3 | rpM1b(0) |
| rpM1b(1) [DEPRECATED] | rpM1b(1) | M_Afstandsmetastase | 2.16.840.1.113883.2.4.3.11.60.40.4.10.3 | rpM1b(1) |
| rpM1c [DEPRECATED] | rpM1c | M_Afstandsmetastase | 2.16.840.1.113883.2.4.3.11.60.40.4.10.3 | rpM1c |
| rpM1c(0) [DEPRECATED] | rpM1c(0) | M_Afstandsmetastase | 2.16.840.1.113883.2.4.3.11.60.40.4.10.3 | rpM1c(0) |
| rpM1c(1) [DEPRECATED] | rpM1c(1) | M_Afstandsmetastase | 2.16.840.1.113883.2.4.3.11.60.40.4.10.3 | rpM1c(1) |
| rpM1d [DEPRECATED] | rpM1d | M_Afstandsmetastase | 2.16.840.1.113883.2.4.3.11.60.40.4.10.3 | rpM1d |
| rpM1d(0) [DEPRECATED] | rpM1d(0) | M_Afstandsmetastase | 2.16.840.1.113883.2.4.3.11.60.40.4.10.3 | rpM1d(0) |
| rpM1d(1) [DEPRECATED] | rpM1d(1) | M_Afstandsmetastase | 2.16.840.1.113883.2.4.3.11.60.40.4.10.3 | rpM1d(1) |
Opm.: Deze waardelijst is niet langer een geldige keuze en komt in de volgende publicatie te vervallen.
rcrpM_AfstandsMetastasenSnomedCodelijst
| Valueset OID: 2.16.840.1.113883.2.4.3.11.60.40.2.4.27.47 | Binding: Extensible |
| Conceptnaam | Codestelselnaam | Codesysteem OID |
| SNOMED CT: <1281794006|'American Joint Committee on Cancer' toegestane waarde voor rcM-categorie| | SNOMED CT | 2.16.840.1.113883.6.96 |
| SNOMED CT: <1281795007|'American Joint Committee on Cancer' toegestane waarde voor rpM-categorie| | SNOMED CT | 2.16.840.1.113883.6.96 |
| SNOMED CT: TBD UICC toegestane waarden | SNOMED CT | 2.16.840.1.113883.6.96 |
rcT_PrimaireTumorCodelijst
| Valueset OID: 2.16.840.1.113883.2.4.3.11.60.40.2.4.27.13 | Binding: Deprecated |
| Conceptnaam | Conceptcode | Codestelselnaam | Codesysteem OID | Omschrijving |
| rcTx [DEPRECATED] | rcTx | T_PrimaireTumor | 2.16.840.1.113883.2.4.3.11.60.40.4.10.10 | rcTx |
| rcT0 [DEPRECATED] | rcT0 | T_PrimaireTumor | 2.16.840.1.113883.2.4.3.11.60.40.4.10.10 | rcT0 |
| rcTa [DEPRECATED] | rcTa | T_PrimaireTumor | 2.16.840.1.113883.2.4.3.11.60.40.4.10.10 | rcTa |
| rcTis [DEPRECATED] | rcTis | T_PrimaireTumor | 2.16.840.1.113883.2.4.3.11.60.40.4.10.10 | rcTis |
| rcTis (DCIS) | rcTis(DCIS) | T_PrimaireTumor | 2.16.840.1.113883.2.4.3.11.60.40.4.10.10 | rcTis (DCIS) |
| rcTis (LAMN) | rcTis(LAMN) | T_PrimaireTumor | 2.16.840.1.113883.2.4.3.11.60.40.4.10.10 | rcTis (LAMN) |
| rcTis (LCIS) | rcTis(LCIS) | T_PrimaireTumor | 2.16.840.1.113883.2.4.3.11.60.40.4.10.10 | rcTis (LCIS) |
| rcTis (Paget) | rcTis(Paget) | T_PrimaireTumor | 2.16.840.1.113883.2.4.3.11.60.40.4.10.10 | rcTis (Paget) |
| rcTis pu | rcTispu | T_PrimaireTumor | 2.16.840.1.113883.2.4.3.11.60.40.4.10.10 | rcTis pu |
| rcT1 [DEPRECATED] | rcT1 | T_PrimaireTumor | 2.16.840.1.113883.2.4.3.11.60.40.4.10.10 | rcT1 |
| rcT1mi [DEPRECATED] | rcT1mi | T_PrimaireTumor | 2.16.840.1.113883.2.4.3.11.60.40.4.10.10 | rcT1mi |
| rcT1a [DEPRECATED] | rcT1a | T_PrimaireTumor | 2.16.840.1.113883.2.4.3.11.60.40.4.10.10 | rcT1a |
| rcT1a1 [DEPRECATED] | rcT1a1 | T_PrimaireTumor | 2.16.840.1.113883.2.4.3.11.60.40.4.10.10 | rcT1a1 |
| rcT1a2 [DEPRECATED] | rcT1a2 | T_PrimaireTumor | 2.16.840.1.113883.2.4.3.11.60.40.4.10.10 | rcT1a2 |
| rcT1b [DEPRECATED] | rcT1b | T_PrimaireTumor | 2.16.840.1.113883.2.4.3.11.60.40.4.10.10 | rcT1b |
| rcT1b1 [DEPRECATED] | rcT1b1 | T_PrimaireTumor | 2.16.840.1.113883.2.4.3.11.60.40.4.10.10 | rcT1b1 |
| rcT1b2 [DEPRECATED] | rcT1b2 | T_PrimaireTumor | 2.16.840.1.113883.2.4.3.11.60.40.4.10.10 | rcT1b2 |
| rcT1c [DEPRECATED] | rcT1c | T_PrimaireTumor | 2.16.840.1.113883.2.4.3.11.60.40.4.10.10 | rcT1c |
| rcT1c1 [DEPRECATED] | rcT1c1 | T_PrimaireTumor | 2.16.840.1.113883.2.4.3.11.60.40.4.10.10 | rcT1c1 |
| rcT1c2 [DEPRECATED] | rcT1c2 | T_PrimaireTumor | 2.16.840.1.113883.2.4.3.11.60.40.4.10.10 | rcT1c2 |
| rcT1c3 [DEPRECATED] | rcT1c3 | T_PrimaireTumor | 2.16.840.1.113883.2.4.3.11.60.40.4.10.10 | rcT1c3 |
| rcT1d [DEPRECATED] | rcT1d | T_PrimaireTumor | 2.16.840.1.113883.2.4.3.11.60.40.4.10.10 | rcT1d |
| rcT2 [DEPRECATED] | rcT2 | T_PrimaireTumor | 2.16.840.1.113883.2.4.3.11.60.40.4.10.10 | rcT2 |
| rcT2a [DEPRECATED] | rcT2a | T_PrimaireTumor | 2.16.840.1.113883.2.4.3.11.60.40.4.10.10 | rcT2a |
| rcT2a1 [DEPRECATED] | rcT2a1 | T_PrimaireTumor | 2.16.840.1.113883.2.4.3.11.60.40.4.10.10 | rcT2a1 |
| rcT2a2 [DEPRECATED] | rcT2a2 | T_PrimaireTumor | 2.16.840.1.113883.2.4.3.11.60.40.4.10.10 | rcT2a2 |
| rcT2b [DEPRECATED] | rcT2b | T_PrimaireTumor | 2.16.840.1.113883.2.4.3.11.60.40.4.10.10 | rcT2b |
| rcT2c [DEPRECATED] | rcT2c | T_PrimaireTumor | 2.16.840.1.113883.2.4.3.11.60.40.4.10.10 | rcT2c |
| rcT2d [DEPRECATED] | rcT2d | T_PrimaireTumor | 2.16.840.1.113883.2.4.3.11.60.40.4.10.10 | rcT2d |
| rcT3 [DEPRECATED] | rcT3 | T_PrimaireTumor | 2.16.840.1.113883.2.4.3.11.60.40.4.10.10 | rcT3 |
| rcT3a [DEPRECATED] | rcT3a | T_PrimaireTumor | 2.16.840.1.113883.2.4.3.11.60.40.4.10.10 | rcT3a |
| rcT3b [DEPRECATED] | rcT3b | T_PrimaireTumor | 2.16.840.1.113883.2.4.3.11.60.40.4.10.10 | rcT3b |
| rcT3c [DEPRECATED] | rcT3c | T_PrimaireTumor | 2.16.840.1.113883.2.4.3.11.60.40.4.10.10 | rcT3c |
| rcT3d [DEPRECATED] | rcT3d | T_PrimaireTumor | 2.16.840.1.113883.2.4.3.11.60.40.4.10.10 | rcT3d |
| rcT3e [DEPRECATED] | rcT3e | T_PrimaireTumor | 2.16.840.1.113883.2.4.3.11.60.40.4.10.10 | rcT3e |
| rcT4 [DEPRECATED] | rcT4 | T_PrimaireTumor | 2.16.840.1.113883.2.4.3.11.60.40.4.10.10 | rcT4 |
| rcT4a [DEPRECATED] | rcT4a | T_PrimaireTumor | 2.16.840.1.113883.2.4.3.11.60.40.4.10.10 | rcT4a |
| rcT4b [DEPRECATED] | rcT4b | T_PrimaireTumor | 2.16.840.1.113883.2.4.3.11.60.40.4.10.10 | rcT4b |
| rcT4c [DEPRECATED] | rcT4c | T_PrimaireTumor | 2.16.840.1.113883.2.4.3.11.60.40.4.10.10 | rcT4c |
| rcT4d [DEPRECATED] | rcT4d | T_PrimaireTumor | 2.16.840.1.113883.2.4.3.11.60.40.4.10.10 | rcT4d |
| rcT4e [DEPRECATED] | rcT4e | T_PrimaireTumor | 2.16.840.1.113883.2.4.3.11.60.40.4.10.10 | rcT4e |
Opm.: Deze waardelijst is niet langer een geldige keuze en komt in de volgende publicatie te vervallen.
rcT_PrimaireTumorSnomedCodelijst
| Valueset OID: 2.16.840.1.113883.2.4.3.11.60.40.2.4.27.45 | Binding: Extensible |
| Conceptnaam | Codestelselnaam | Codesysteem OID |
| SNOMED CT: <1279573003|'American Joint Committee on Cancer' toegestane waarde voor rcT-categorie| | SNOMED CT | 2.16.840.1.113883.6.96 |
| SNOMED CT: TBD UICC toegestane waarden | SNOMED CT | 2.16.840.1.113883.6.96 |
rpN_RegionaleLymfeklierenCodelijst
| Valueset OID: 2.16.840.1.113883.2.4.3.11.60.40.2.4.27.23 | Binding: Deprecated |
| Conceptnaam | Conceptcode | Codestelselnaam | Codesysteem OID | Omschrijving |
| rpNX [DEPRECATED] | rpNX | N_RegionaleLymfeklieren | 2.16.840.1.113883.2.4.3.11.60.40.4.10.11 | rpNX |
| rpNX(f) [DEPRECATED] | rpNX(f) | N_RegionaleLymfeklieren | 2.16.840.1.113883.2.4.3.11.60.40.4.10.11 | rpNX(f) |
| rpNX(sn) [DEPRECATED] | rpNX(sn) | N_RegionaleLymfeklieren | 2.16.840.1.113883.2.4.3.11.60.40.4.10.11 | rpNX(sn) |
| rpN0 [DEPRECATED] | rpN0 | N_RegionaleLymfeklieren | 2.16.840.1.113883.2.4.3.11.60.40.4.10.11 | rpN0 |
| rpN0(f) [DEPRECATED] | rpN0(f) | N_RegionaleLymfeklieren | 2.16.840.1.113883.2.4.3.11.60.40.4.10.11 | rpN0(f) |
| rpN0(sn) [DEPRECATED] | rpN0(sn) | N_RegionaleLymfeklieren | 2.16.840.1.113883.2.4.3.11.60.40.4.10.11 | rpN0(sn) |
| rpN0(i-) [DEPRECATED] | rpN0(i-) | N_RegionaleLymfeklieren | 2.16.840.1.113883.2.4.3.11.60.40.4.10.11 | rpN0(i-) |
| rpN0(i-)(sn) [DEPRECATED] | rpN0(i-)(sn) | N_RegionaleLymfeklieren | 2.16.840.1.113883.2.4.3.11.60.40.4.10.11 | rpN0(i-)(sn) |
| rpN0(i+) [DEPRECATED] | rpN0(i+) | N_RegionaleLymfeklieren | 2.16.840.1.113883.2.4.3.11.60.40.4.10.11 | rpN0(i+) |
| rpN0(i+)(sn) [DEPRECATED] | rpN0(i+)(sn) | N_RegionaleLymfeklieren | 2.16.840.1.113883.2.4.3.11.60.40.4.10.11 | rpN0(i+)(sn) |
| rpN0(mol-) [DEPRECATED] | rpN0(mol-) | N_RegionaleLymfeklieren | 2.16.840.1.113883.2.4.3.11.60.40.4.10.11 | rpN0(mol-) |
| rpN0(mol-)(sn) [DEPRECATED] | rpN0(mol-)(sn) | N_RegionaleLymfeklieren | 2.16.840.1.113883.2.4.3.11.60.40.4.10.11 | rpN0(mol-)(sn) |
| rpN0(mol+) [DEPRECATED] | rpN0(mol+) | N_RegionaleLymfeklieren | 2.16.840.1.113883.2.4.3.11.60.40.4.10.11 | rpN0(mol+) |
| rpN0(mol+)(sn) [DEPRECATED] | rpN0(mol+)(sn) | N_RegionaleLymfeklieren | 2.16.840.1.113883.2.4.3.11.60.40.4.10.11 | rpN0(mol+)(sn) |
| rpN1 [DEPRECATED] | rpN1 | N_RegionaleLymfeklieren | 2.16.840.1.113883.2.4.3.11.60.40.4.10.11 | rpN1 |
| rpN1(f) [DEPRECATED] | rpN1(f) | N_RegionaleLymfeklieren | 2.16.840.1.113883.2.4.3.11.60.40.4.10.11 | rpN1(f) |
| rpN1(sn) [DEPRECATED] | rpN1(sn) | N_RegionaleLymfeklieren | 2.16.840.1.113883.2.4.3.11.60.40.4.10.11 | rpN1(sn) |
| rpN1mi [DEPRECATED] | rpN1mi | N_RegionaleLymfeklieren | 2.16.840.1.113883.2.4.3.11.60.40.4.10.11 | rpN1mi |
| rpN1mi(f) [DEPRECATED] | rpN1mi(f) | N_RegionaleLymfeklieren | 2.16.840.1.113883.2.4.3.11.60.40.4.10.11 | rpN1mi(f) |
| rpN1mi(sn) [DEPRECATED] | rpN1mi(sn) | N_RegionaleLymfeklieren | 2.16.840.1.113883.2.4.3.11.60.40.4.10.11 | rpN1mi(sn) |
| rpN1a [DEPRECATED] | rpN1a | N_RegionaleLymfeklieren | 2.16.840.1.113883.2.4.3.11.60.40.4.10.11 | rpN1a |
| rpN1a(f) [DEPRECATED] | rpN1a(f) | N_RegionaleLymfeklieren | 2.16.840.1.113883.2.4.3.11.60.40.4.10.11 | rpN1a(f) |
| rpN1a(sn) [DEPRECATED] | rpN1a(sn) | N_RegionaleLymfeklieren | 2.16.840.1.113883.2.4.3.11.60.40.4.10.11 | rpN1a(sn) |
| rpN1b [DEPRECATED] | rpN1b | N_RegionaleLymfeklieren | 2.16.840.1.113883.2.4.3.11.60.40.4.10.11 | rpN1b |
| rpN1b(f) [DEPRECATED] | rpN1b(f) | N_RegionaleLymfeklieren | 2.16.840.1.113883.2.4.3.11.60.40.4.10.11 | rpN1b(f) |
| rpN1b(sn) [DEPRECATED] | rpN1b(sn) | N_RegionaleLymfeklieren | 2.16.840.1.113883.2.4.3.11.60.40.4.10.11 | rpN1b(sn) |
| rpN1c [DEPRECATED] | rpN1c | N_RegionaleLymfeklieren | 2.16.840.1.113883.2.4.3.11.60.40.4.10.11 | rpN1c |
| rpN1c(f) [DEPRECATED] | rpN1c(f) | N_RegionaleLymfeklieren | 2.16.840.1.113883.2.4.3.11.60.40.4.10.11 | rpN1c(f) |
| rpN1c(sn) [DEPRECATED] | rpN1c(sn) | N_RegionaleLymfeklieren | 2.16.840.1.113883.2.4.3.11.60.40.4.10.11 | rpN1c(sn) |
| rpN2 [DEPRECATED] | rpN2 | N_RegionaleLymfeklieren | 2.16.840.1.113883.2.4.3.11.60.40.4.10.11 | rpN2 |
| rpN2(f) [DEPRECATED] | rpN2(f) | N_RegionaleLymfeklieren | 2.16.840.1.113883.2.4.3.11.60.40.4.10.11 | rpN2(f) |
| rpN2(sn) [DEPRECATED] | rpN2(sn) | N_RegionaleLymfeklieren | 2.16.840.1.113883.2.4.3.11.60.40.4.10.11 | rpN2(sn) |
| rpN2a [DEPRECATED] | rpN2a | N_RegionaleLymfeklieren | 2.16.840.1.113883.2.4.3.11.60.40.4.10.11 | rpN2a |
| rpN2a(f) [DEPRECATED] | rpN2a(f) | N_RegionaleLymfeklieren | 2.16.840.1.113883.2.4.3.11.60.40.4.10.11 | rpN2a(f) |
| rpN2a(sn) [DEPRECATED] | rpN2a(sn) | N_RegionaleLymfeklieren | 2.16.840.1.113883.2.4.3.11.60.40.4.10.11 | rpN2a(sn) |
| rpN2b [DEPRECATED] | rpN2b | N_RegionaleLymfeklieren | 2.16.840.1.113883.2.4.3.11.60.40.4.10.11 | rpN2b |
| rpN2b(f) [DEPRECATED] | rpN2b(f) | N_RegionaleLymfeklieren | 2.16.840.1.113883.2.4.3.11.60.40.4.10.11 | rpN2b(f) |
| rpN2b(sn) [DEPRECATED] | rpN2b(sn) | N_RegionaleLymfeklieren | 2.16.840.1.113883.2.4.3.11.60.40.4.10.11 | rpN2b(sn) |
| rpN2c [DEPRECATED] | rpN2c | N_RegionaleLymfeklieren | 2.16.840.1.113883.2.4.3.11.60.40.4.10.11 | rpN2c |
| rpN2c(f) [DEPRECATED] | rpN2c(f) | N_RegionaleLymfeklieren | 2.16.840.1.113883.2.4.3.11.60.40.4.10.11 | rpN2c(f) |
| rpN2c(sn) [DEPRECATED] | rpN2c(sn) | N_RegionaleLymfeklieren | 2.16.840.1.113883.2.4.3.11.60.40.4.10.11 | rpN2c(sn) |
| rpN3 [DEPRECATED] | rpN3 | N_RegionaleLymfeklieren | 2.16.840.1.113883.2.4.3.11.60.40.4.10.11 | rpN3 |
| rpN3(f) [DEPRECATED] | rpN3(f) | N_RegionaleLymfeklieren | 2.16.840.1.113883.2.4.3.11.60.40.4.10.11 | rpN3(f) |
| rpN3(sn) [DEPRECATED] | rpN3(sn) | N_RegionaleLymfeklieren | 2.16.840.1.113883.2.4.3.11.60.40.4.10.11 | rpN3(sn) |
| rpN3a [DEPRECATED] | rpN3a | N_RegionaleLymfeklieren | 2.16.840.1.113883.2.4.3.11.60.40.4.10.11 | rpN3a |
| rpN3a(f) [DEPRECATED] | rpN3a(f) | N_RegionaleLymfeklieren | 2.16.840.1.113883.2.4.3.11.60.40.4.10.11 | rpN3a(f) |
| rpN3a(sn) [DEPRECATED] | rpN3a(sn) | N_RegionaleLymfeklieren | 2.16.840.1.113883.2.4.3.11.60.40.4.10.11 | rpN3a(sn) |
| rpN3b [DEPRECATED] | rpN3b | N_RegionaleLymfeklieren | 2.16.840.1.113883.2.4.3.11.60.40.4.10.11 | rpN3b |
| rpN3b(f) [DEPRECATED] | rpN3b(f) | N_RegionaleLymfeklieren | 2.16.840.1.113883.2.4.3.11.60.40.4.10.11 | rpN3b(f) |
| rpN3b(sn) [DEPRECATED] | rpN3b(sn) | N_RegionaleLymfeklieren | 2.16.840.1.113883.2.4.3.11.60.40.4.10.11 | rpN3b(sn) |
| rpN3c [DEPRECATED] | rpN3c | N_RegionaleLymfeklieren | 2.16.840.1.113883.2.4.3.11.60.40.4.10.11 | rpN3c |
| rpN3c(f) [DEPRECATED] | rpN3c(f) | N_RegionaleLymfeklieren | 2.16.840.1.113883.2.4.3.11.60.40.4.10.11 | rpN3c(f) |
| rpN3c(sn) [DEPRECATED] | rpN3c(sn) | N_RegionaleLymfeklieren | 2.16.840.1.113883.2.4.3.11.60.40.4.10.11 | rpN3c(sn) |
Opm.: Deze waardelijst is niet langer een geldige keuze en komt in de volgende publicatie te vervallen.
rpN_RegionaleLymfeklierenSnomedcodelijst
| Valueset OID: 2.16.840.1.113883.2.4.3.11.60.40.2.4.27.38 | Binding: Extensible |
| Conceptnaam | Codestelselnaam | Codesysteem OID |
| SNOMED CT: <1279850004|'American Joint Committee on Cancer' toegestane waarde voor rpN-categorie| | SNOMED CT | 2.16.840.1.113883.6.96 |
| SNOMED CT: TBD UICC toegestane waarden | SNOMED CT | 2.16.840.1.113883.6.96 |
rpT_PrimaireTumorCodelijst
| Valueset OID: 2.16.840.1.113883.2.4.3.11.60.40.2.4.27.14 | Binding: Deprecated |
| Conceptnaam | Conceptcode | Codestelselnaam | Codesysteem OID | Omschrijving |
| rpTx [DEPRECATED] | rpTx | T_PrimaireTumor | 2.16.840.1.113883.2.4.3.11.60.40.4.10.10 | rpTx |
| rpT0 [DEPRECATED] | rpT0 | T_PrimaireTumor | 2.16.840.1.113883.2.4.3.11.60.40.4.10.10 | rpT0 |
| rpTa [DEPRECATED] | rpTa | T_PrimaireTumor | 2.16.840.1.113883.2.4.3.11.60.40.4.10.10 | rpTa |
| rpTis [DEPRECATED] | rpTis | T_PrimaireTumor | 2.16.840.1.113883.2.4.3.11.60.40.4.10.10 | rpTis |
| rpTis (DCIS) | rpTis(DCIS) | T_PrimaireTumor | 2.16.840.1.113883.2.4.3.11.60.40.4.10.10 | rpTis (DCIS) |
| rpTis (LAMN) | rpTis(LAMN) | T_PrimaireTumor | 2.16.840.1.113883.2.4.3.11.60.40.4.10.10 | rpTis (LAMN) |
| rpTis (LCIS) | rpTis(LCIS) | T_PrimaireTumor | 2.16.840.1.113883.2.4.3.11.60.40.4.10.10 | rpTis (LCIS) |
| rpTis (Paget) | rpTis(Paget) | T_PrimaireTumor | 2.16.840.1.113883.2.4.3.11.60.40.4.10.10 | rpTis (Paget) |
| rpTis pu | rpTispu | T_PrimaireTumor | 2.16.840.1.113883.2.4.3.11.60.40.4.10.10 | rpTis pu |
| rpT1 [DEPRECATED] | rpT1 | T_PrimaireTumor | 2.16.840.1.113883.2.4.3.11.60.40.4.10.10 | rpT1 |
| rpT1mi [DEPRECATED] | rpT1mi | T_PrimaireTumor | 2.16.840.1.113883.2.4.3.11.60.40.4.10.10 | rpT1mi |
| rpT1a [DEPRECATED] | rpT1a | T_PrimaireTumor | 2.16.840.1.113883.2.4.3.11.60.40.4.10.10 | rpT1a |
| rpT1a1 [DEPRECATED] | rpT1a1 | T_PrimaireTumor | 2.16.840.1.113883.2.4.3.11.60.40.4.10.10 | rpT1a1 |
| rpT1a2 [DEPRECATED] | rpT1a2 | T_PrimaireTumor | 2.16.840.1.113883.2.4.3.11.60.40.4.10.10 | rpT1a2 |
| rpT1b [DEPRECATED] | rpT1b | T_PrimaireTumor | 2.16.840.1.113883.2.4.3.11.60.40.4.10.10 | rpT1b |
| rpT1b1 [DEPRECATED] | rpT1b1 | T_PrimaireTumor | 2.16.840.1.113883.2.4.3.11.60.40.4.10.10 | rpT1b1 |
| rpT1b2 [DEPRECATED] | rpT1b2 | T_PrimaireTumor | 2.16.840.1.113883.2.4.3.11.60.40.4.10.10 | rpT1b2 |
| rpT1c [DEPRECATED] | rpT1c | T_PrimaireTumor | 2.16.840.1.113883.2.4.3.11.60.40.4.10.10 | rpT1c |
| rpT1c1 [DEPRECATED] | rpT1c1 | T_PrimaireTumor | 2.16.840.1.113883.2.4.3.11.60.40.4.10.10 | rpT1c1 |
| rpT1c2 [DEPRECATED] | rpT1c2 | T_PrimaireTumor | 2.16.840.1.113883.2.4.3.11.60.40.4.10.10 | rpT1c2 |
| rpT1c3 [DEPRECATED] | rpT1c3 | T_PrimaireTumor | 2.16.840.1.113883.2.4.3.11.60.40.4.10.10 | rpT1c3 |
| rpT1d [DEPRECATED] | rpT1d | T_PrimaireTumor | 2.16.840.1.113883.2.4.3.11.60.40.4.10.10 | rpT1d |
| rpT2 [DEPRECATED] | rpT2 | T_PrimaireTumor | 2.16.840.1.113883.2.4.3.11.60.40.4.10.10 | rpT2 |
| rpT2a [DEPRECATED] | rpT2a | T_PrimaireTumor | 2.16.840.1.113883.2.4.3.11.60.40.4.10.10 | rpT2a |
| rpT2a1 [DEPRECATED] | rpT2a1 | T_PrimaireTumor | 2.16.840.1.113883.2.4.3.11.60.40.4.10.10 | rpT2a1 |
| rpT2a2 [DEPRECATED] | rpT2a2 | T_PrimaireTumor | 2.16.840.1.113883.2.4.3.11.60.40.4.10.10 | rpT2a2 |
| rpT2b [DEPRECATED] | rpT2b | T_PrimaireTumor | 2.16.840.1.113883.2.4.3.11.60.40.4.10.10 | rpT2b |
| rpT2c [DEPRECATED] | rpT2c | T_PrimaireTumor | 2.16.840.1.113883.2.4.3.11.60.40.4.10.10 | rpT2c |
| rpT2d [DEPRECATED] | rpT2d | T_PrimaireTumor | 2.16.840.1.113883.2.4.3.11.60.40.4.10.10 | rpT2d |
| rpT3 [DEPRECATED] | rpT3 | T_PrimaireTumor | 2.16.840.1.113883.2.4.3.11.60.40.4.10.10 | rpT3 |
| rpT3a [DEPRECATED] | rpT3a | T_PrimaireTumor | 2.16.840.1.113883.2.4.3.11.60.40.4.10.10 | rpT3a |
| rpT3b [DEPRECATED] | rpT3b | T_PrimaireTumor | 2.16.840.1.113883.2.4.3.11.60.40.4.10.10 | rpT3b |
| rpT3c [DEPRECATED] | rpT3c | T_PrimaireTumor | 2.16.840.1.113883.2.4.3.11.60.40.4.10.10 | rpT3c |
| rpT3d [DEPRECATED] | rpT3d | T_PrimaireTumor | 2.16.840.1.113883.2.4.3.11.60.40.4.10.10 | rpT3d |
| rpT4 [DEPRECATED] | rpT4 | T_PrimaireTumor | 2.16.840.1.113883.2.4.3.11.60.40.4.10.10 | rpT4 |
| rpT4a [DEPRECATED] | rpT4a | T_PrimaireTumor | 2.16.840.1.113883.2.4.3.11.60.40.4.10.10 | rpT4a |
| rpT4b [DEPRECATED] | rpT4b | T_PrimaireTumor | 2.16.840.1.113883.2.4.3.11.60.40.4.10.10 | rpT4b |
| rpT4c [DEPRECATED] | rpT4c | T_PrimaireTumor | 2.16.840.1.113883.2.4.3.11.60.40.4.10.10 | rpT4c |
| rpT4d [DEPRECATED] | rpT4d | T_PrimaireTumor | 2.16.840.1.113883.2.4.3.11.60.40.4.10.10 | rpT4d |
| rpT4e [DEPRECATED] | rpT4e | T_PrimaireTumor | 2.16.840.1.113883.2.4.3.11.60.40.4.10.10 | rpT4e |
Opm.: Deze waardelijst is niet langer een geldige keuze en komt in de volgende publicatie te vervallen.
rpT_PrimaireTumorSnomedCodelijst
| Valueset OID: 2.16.840.1.113883.2.4.3.11.60.40.2.4.27.43 | Binding: Extensible |
| Conceptnaam | Codestelselnaam | Codesysteem OID |
| SNOMED CT: <1279738002|'American Joint Committee on Cancer' toegestane waarde voor rpT-categorie| | SNOMED CT | 2.16.840.1.113883.6.96 |
| SNOMED CT: TBD UICC toegestane waarden | SNOMED CT | 2.16.840.1.113883.6.96 |
TNMVersieCodelijst
| Valueset OID: 2.16.840.1.113883.2.4.3.11.60.40.2.4.27.6 | Binding: Extensible |
| Conceptnaam | Conceptcode | Codestelselnaam | Codesysteem OID | Omschrijving |
| AJCC 1ste editie | AJCCTNM1 | TNMVersie | 2.16.840.1.113883.2.4.3.11.60.40.4.10.8 | AJCC TNM 1ste editie |
| AJCC 2e editie | AJCCTNM2 | TNMVersie | 2.16.840.1.113883.2.4.3.11.60.40.4.10.8 | AJCC TNM 2e editie |
| AJCC 3e editie | AJCCTNM3 | TNMVersie | 2.16.840.1.113883.2.4.3.11.60.40.4.10.8 | AJCC TNM 3e editie |
| AJCC 4e editie | AJCCTNM4 | TNMVersie | 2.16.840.1.113883.2.4.3.11.60.40.4.10.8 | AJCC TNM 4e editie |
| AJCC 5e editie | AJCCTNM5 | TNMVersie | 2.16.840.1.113883.2.4.3.11.60.40.4.10.8 | AJCC TNM 5e editie |
| AJCC 6e editie | AJCCTNM6 | TNMVersie | 2.16.840.1.113883.2.4.3.11.60.40.4.10.8 | AJCC TNM 6e editie |
| AJCC 7e editie | AJCCTNM7 | TNMVersie | 2.16.840.1.113883.2.4.3.11.60.40.4.10.8 | AJCC TNM 7e editie |
| AJCC 8e editie | AJCCTNM8 | TNMVersie | 2.16.840.1.113883.2.4.3.11.60.40.4.10.8 | AJCC TNM 8e editie |
| AJCC 9e editie | AJCCTNM9 | TNMVersie | 2.16.840.1.113883.2.4.3.11.60.40.4.10.8 | AJCC TNM 9e editie |
| UICC 1ste editie | UICCTNM1 | TNMVersie | 2.16.840.1.113883.2.4.3.11.60.40.4.10.8 | UICC TNM 1ste editie |
| UICC 2e editie | UICCTNM2 | TNMVersie | 2.16.840.1.113883.2.4.3.11.60.40.4.10.8 | UICC TNM 2e editie |
| UICC 3e editie | UICCTNM3 | TNMVersie | 2.16.840.1.113883.2.4.3.11.60.40.4.10.8 | UICC TNM 3e editie |
| UICC 4e editie | UICCTNM4 | TNMVersie | 2.16.840.1.113883.2.4.3.11.60.40.4.10.8 | UICC TNM 4e editie |
| UICC 5e editie | UICCTNM5 | TNMVersie | 2.16.840.1.113883.2.4.3.11.60.40.4.10.8 | UICC TNM 5e editie |
| UICC 6e editie | UICCTNM6 | TNMVersie | 2.16.840.1.113883.2.4.3.11.60.40.4.10.8 | UICC TNM 6e editie |
| UICC 7e editie | UICCTNM7 | TNMVersie | 2.16.840.1.113883.2.4.3.11.60.40.4.10.8 | UICC TNM 7e editie |
| UICC 8e editie | UICCTNM8 | TNMVersie | 2.16.840.1.113883.2.4.3.11.60.40.4.10.8 | UICC TNM 8e editie |
V_VeneuzeInvasieCodelijst
| Valueset OID: 2.16.840.1.113883.2.4.3.11.60.40.2.4.27.7 | Binding: Deprecated |
| Conceptnaam | Conceptcode | Codestelselnaam | Codesysteem OID | Omschrijving |
| VX [DEPRECATED] | VX | V_VeneuzeInvasie | 2.16.840.1.113883.2.4.3.11.60.40.4.10.14 | Aanwezigheid van veneuze invasie kan niet beoordeeld worden |
| V0 [DEPRECATED] | V0 | V_VeneuzeInvasie | 2.16.840.1.113883.2.4.3.11.60.40.4.10.14 | Geen veneuze invasie |
| V1 [DEPRECATED] | V1 | V_VeneuzeInvasie | 2.16.840.1.113883.2.4.3.11.60.40.4.10.14 | Microscopische veneuze invasie |
| V2 [DEPRECATED] | V2 | V_VeneuzeInvasie | 2.16.840.1.113883.2.4.3.11.60.40.4.10.14 | Macroscopische veneuze invasie |
Opm.: Deze waardelijst is niet langer een geldige keuze en komt in de volgende publicatie te vervallen.
V_VeneuzeInvasieSnomedCodelijst
| Valueset OID: 2.16.840.1.113883.2.4.3.11.60.40.2.4.27.55 | Binding: Extensible |
| Conceptnaam | Codestelselnaam | Codesysteem OID |
| tbd | SNOMED CT | 2.16.840.1.113883.6.96 |
ycN_RegionaleLymfeklierenCodelijst
| Valueset OID: 2.16.840.1.113883.2.4.3.11.60.40.2.4.27.19 | Binding: Deprecated |
| Conceptnaam | Conceptcode | Codestelselnaam | Codesysteem OID | Omschrijving |
| ycNX [DEPRECATED] | ycNX | N_RegionaleLymfeklieren | 2.16.840.1.113883.2.4.3.11.60.40.4.10.11 | ycNX |
| ycNX(f) [DEPRECATED] | ycNX(f) | N_RegionaleLymfeklieren | 2.16.840.1.113883.2.4.3.11.60.40.4.10.11 | ycNX(f) |
| ycNX(sn) [DEPRECATED] | ycNX(sn) | N_RegionaleLymfeklieren | 2.16.840.1.113883.2.4.3.11.60.40.4.10.11 | ycNX(sn) |
| ycN0 [DEPRECATED] | ycN0 | N_RegionaleLymfeklieren | 2.16.840.1.113883.2.4.3.11.60.40.4.10.11 | ycN0 |
| ycN0(f) [DEPRECATED] | ycN0(f) | N_RegionaleLymfeklieren | 2.16.840.1.113883.2.4.3.11.60.40.4.10.11 | ycN0(f) |
| ycN0(sn) [DEPRECATED] | ycN0(sn) | N_RegionaleLymfeklieren | 2.16.840.1.113883.2.4.3.11.60.40.4.10.11 | ycN0(sn) |
| ycN0(i-) [DEPRECATED] | ycN0(i-) | N_RegionaleLymfeklieren | 2.16.840.1.113883.2.4.3.11.60.40.4.10.11 | ycN0(i-) |
| ycN0(i-)(sn) [DEPRECATED] | ycN0(i-)(sn) | N_RegionaleLymfeklieren | 2.16.840.1.113883.2.4.3.11.60.40.4.10.11 | ycN0(i-)(sn) |
| ycN0(i+) [DEPRECATED] | ycN0(i+) | N_RegionaleLymfeklieren | 2.16.840.1.113883.2.4.3.11.60.40.4.10.11 | ycN0(i+) |
| ycN0(i+)(sn) [DEPRECATED] | ycN0(i+)(sn) | N_RegionaleLymfeklieren | 2.16.840.1.113883.2.4.3.11.60.40.4.10.11 | ycN0(i+)(sn) |
| ycN0(mol-) [DEPRECATED] | ycN0(mol-) | N_RegionaleLymfeklieren | 2.16.840.1.113883.2.4.3.11.60.40.4.10.11 | ycN0(mol-) |
| ycN0(mol-)(sn) [DEPRECATED] | ycN0(mol-)(sn) | N_RegionaleLymfeklieren | 2.16.840.1.113883.2.4.3.11.60.40.4.10.11 | ycN0(mol-)(sn) |
| ycN0(mol+) [DEPRECATED] | ycN0(mol+) | N_RegionaleLymfeklieren | 2.16.840.1.113883.2.4.3.11.60.40.4.10.11 | ycN0(mol+) |
| ycN0(mol+)(sn) [DEPRECATED] | ycN0(mol+)(sn) | N_RegionaleLymfeklieren | 2.16.840.1.113883.2.4.3.11.60.40.4.10.11 | ycN0(mol+)(sn) |
| ycN1 [DEPRECATED] | ycN1 | N_RegionaleLymfeklieren | 2.16.840.1.113883.2.4.3.11.60.40.4.10.11 | ycN1 |
| ycN1(f) [DEPRECATED] | ycN1(f) | N_RegionaleLymfeklieren | 2.16.840.1.113883.2.4.3.11.60.40.4.10.11 | ycN1(f) |
| ycN1(sn) [DEPRECATED] | ycN1(sn) | N_RegionaleLymfeklieren | 2.16.840.1.113883.2.4.3.11.60.40.4.10.11 | ycN1(sn) |
| ycN1mi [DEPRECATED] | ycN1mi | N_RegionaleLymfeklieren | 2.16.840.1.113883.2.4.3.11.60.40.4.10.11 | ycN1mi |
| ycN1mi(f) [DEPRECATED] | ycN1mi(f) | N_RegionaleLymfeklieren | 2.16.840.1.113883.2.4.3.11.60.40.4.10.11 | ycN1mi(f) |
| ycN1mi(sn) [DEPRECATED] | ycN1mi(sn) | N_RegionaleLymfeklieren | 2.16.840.1.113883.2.4.3.11.60.40.4.10.11 | ycN1mi(sn) |
| ycN1a [DEPRECATED] | ycN1a | N_RegionaleLymfeklieren | 2.16.840.1.113883.2.4.3.11.60.40.4.10.11 | ycN1a |
| ycN1a(f) [DEPRECATED] | ycN1a(f) | N_RegionaleLymfeklieren | 2.16.840.1.113883.2.4.3.11.60.40.4.10.11 | ycN1a(f) |
| ycN1a(sn) [DEPRECATED] | ycN1a(sn) | N_RegionaleLymfeklieren | 2.16.840.1.113883.2.4.3.11.60.40.4.10.11 | ycN1a(sn) |
| ycN1b [DEPRECATED] | ycN1b | N_RegionaleLymfeklieren | 2.16.840.1.113883.2.4.3.11.60.40.4.10.11 | ycN1b |
| ycN1b(f) [DEPRECATED] | ycN1b(f) | N_RegionaleLymfeklieren | 2.16.840.1.113883.2.4.3.11.60.40.4.10.11 | ycN1b(f) |
| ycN1b(sn) [DEPRECATED] | ycN1b(sn) | N_RegionaleLymfeklieren | 2.16.840.1.113883.2.4.3.11.60.40.4.10.11 | ycN1b(sn) |
| ycN1c [DEPRECATED] | ycN1c | N_RegionaleLymfeklieren | 2.16.840.1.113883.2.4.3.11.60.40.4.10.11 | ycN1c |
| ycN1c(f) [DEPRECATED] | ycN1c(f) | N_RegionaleLymfeklieren | 2.16.840.1.113883.2.4.3.11.60.40.4.10.11 | ycN1c(f) |
| ycN1c(sn) [DEPRECATED] | ycN1c(sn) | N_RegionaleLymfeklieren | 2.16.840.1.113883.2.4.3.11.60.40.4.10.11 | ycN1c(sn) |
| ycN2 [DEPRECATED] | ycN2 | N_RegionaleLymfeklieren | 2.16.840.1.113883.2.4.3.11.60.40.4.10.11 | ycN2 |
| ycN2(f) [DEPRECATED] | ycN2(f) | N_RegionaleLymfeklieren | 2.16.840.1.113883.2.4.3.11.60.40.4.10.11 | ycN2(f) |
| ycN2(sn) [DEPRECATED] | ycN2(sn) | N_RegionaleLymfeklieren | 2.16.840.1.113883.2.4.3.11.60.40.4.10.11 | ycN2(sn) |
| ycN2a [DEPRECATED] | ycN2a | N_RegionaleLymfeklieren | 2.16.840.1.113883.2.4.3.11.60.40.4.10.11 | ycN2a |
| ycN2a(f) [DEPRECATED] | ycN2a(f) | N_RegionaleLymfeklieren | 2.16.840.1.113883.2.4.3.11.60.40.4.10.11 | ycN2a(f) |
| ycN2a(sn) [DEPRECATED] | ycN2a(sn) | N_RegionaleLymfeklieren | 2.16.840.1.113883.2.4.3.11.60.40.4.10.11 | ycN2a(sn) |
| ycN2b [DEPRECATED] | ycN2b | N_RegionaleLymfeklieren | 2.16.840.1.113883.2.4.3.11.60.40.4.10.11 | ycN2b |
| ycN2b(f) [DEPRECATED] | ycN2b(f) | N_RegionaleLymfeklieren | 2.16.840.1.113883.2.4.3.11.60.40.4.10.11 | ycN2b(f) |
| ycN2b(sn) [DEPRECATED] | ycN2b(sn) | N_RegionaleLymfeklieren | 2.16.840.1.113883.2.4.3.11.60.40.4.10.11 | ycN2b(sn) |
| ycN2c [DEPRECATED] | ycN2c | N_RegionaleLymfeklieren | 2.16.840.1.113883.2.4.3.11.60.40.4.10.11 | ycN2c |
| ycN2c(f) [DEPRECATED] | ycN2c(f) | N_RegionaleLymfeklieren | 2.16.840.1.113883.2.4.3.11.60.40.4.10.11 | ycN2c(f) |
| ycN2c(sn) [DEPRECATED] | ycN2c(sn) | N_RegionaleLymfeklieren | 2.16.840.1.113883.2.4.3.11.60.40.4.10.11 | ycN2c(sn) |
| ycN3 [DEPRECATED] | ycN3 | N_RegionaleLymfeklieren | 2.16.840.1.113883.2.4.3.11.60.40.4.10.11 | ycN3 |
| ycN3(f) [DEPRECATED] | ycN3(f) | N_RegionaleLymfeklieren | 2.16.840.1.113883.2.4.3.11.60.40.4.10.11 | ycN3(f) |
| ycN3(sn) [DEPRECATED] | ycN3(sn) | N_RegionaleLymfeklieren | 2.16.840.1.113883.2.4.3.11.60.40.4.10.11 | ycN3(sn) |
| ycN3a [DEPRECATED] | ycN3a | N_RegionaleLymfeklieren | 2.16.840.1.113883.2.4.3.11.60.40.4.10.11 | ycN3a |
| ycN3a(f) [DEPRECATED] | ycN3a(f) | N_RegionaleLymfeklieren | 2.16.840.1.113883.2.4.3.11.60.40.4.10.11 | ycN3a(f) |
| ycN3a(sn) [DEPRECATED] | ycN3a(sn) | N_RegionaleLymfeklieren | 2.16.840.1.113883.2.4.3.11.60.40.4.10.11 | ycN3a(sn) |
| ycN3b [DEPRECATED] | ycN3b | N_RegionaleLymfeklieren | 2.16.840.1.113883.2.4.3.11.60.40.4.10.11 | ycN3b |
| ycN3b(f) [DEPRECATED] | ycN3b(f) | N_RegionaleLymfeklieren | 2.16.840.1.113883.2.4.3.11.60.40.4.10.11 | ycN3b(f) |
| ycN3b(sn) [DEPRECATED] | ycN3b(sn) | N_RegionaleLymfeklieren | 2.16.840.1.113883.2.4.3.11.60.40.4.10.11 | ycN3b(sn) |
| ycN3c [DEPRECATED] | ycN3c | N_RegionaleLymfeklieren | 2.16.840.1.113883.2.4.3.11.60.40.4.10.11 | ycN3c |
| ycN3c(f) [DEPRECATED] | ycN3c(f) | N_RegionaleLymfeklieren | 2.16.840.1.113883.2.4.3.11.60.40.4.10.11 | ycN3c(f) |
| ycN3c(sn) [DEPRECATED] | ycN3c(sn) | N_RegionaleLymfeklieren | 2.16.840.1.113883.2.4.3.11.60.40.4.10.11 | ycN3c(sn) |
Opm.: Deze waardelijst is niet langer een geldige keuze en komt in de volgende publicatie te vervallen.
ycN_RegionaleLymfeklierenSnomedCodelijst
| Valueset OID: 2.16.840.1.113883.2.4.3.11.60.40.2.4.27.34 | Binding: Extensible |
| Conceptnaam | Codestelselnaam | Codesysteem OID |
| SNOMED CT: <1279504008|'American Joint Committee on Cancer' toegestane waarde voor ycN-categorie| | SNOMED CT | 2.16.840.1.113883.6.96 |
| SNOMED CT: TBD UICC toegestane waarden | SNOMED CT | 2.16.840.1.113883.6.96 |
ycT_PrimaireTumorCodelijst
| Valueset OID: 2.16.840.1.113883.2.4.3.11.60.40.2.4.27.10 | Binding: Deprecated |
| Conceptnaam | Conceptcode | Codestelselnaam | Codesysteem OID | Omschrijving |
| ycTx [DEPRECATED] | ycTx | T_PrimaireTumor | 2.16.840.1.113883.2.4.3.11.60.40.4.10.10 | ycTx |
| ycT0 [DEPRECATED] | ycT0 | T_PrimaireTumor | 2.16.840.1.113883.2.4.3.11.60.40.4.10.10 | ycT0 |
| ycTa [DEPRECATED] | ycTa | T_PrimaireTumor | 2.16.840.1.113883.2.4.3.11.60.40.4.10.10 | ycTa |
| ycTis [DEPRECATED] | ycTis | T_PrimaireTumor | 2.16.840.1.113883.2.4.3.11.60.40.4.10.10 | ycTis |
| ycTis (DCIS) | ycTis(DCIS) | T_PrimaireTumor | 2.16.840.1.113883.2.4.3.11.60.40.4.10.10 | ycTis (DCIS) |
| ycTis (LAMN) | ycTis(LAMN) | T_PrimaireTumor | 2.16.840.1.113883.2.4.3.11.60.40.4.10.10 | ycTis (LAMN) |
| ycTis (LCIS) | ycTis(LCIS) | T_PrimaireTumor | 2.16.840.1.113883.2.4.3.11.60.40.4.10.10 | ycTis (LCIS) |
| ycTis (Paget) | ycTis(Paget) | T_PrimaireTumor | 2.16.840.1.113883.2.4.3.11.60.40.4.10.10 | ycTis (Paget) |
| ycTis pu | ycTispu | T_PrimaireTumor | 2.16.840.1.113883.2.4.3.11.60.40.4.10.10 | ycTis pu |
| ycT1 [DEPRECATED] | ycT1 | T_PrimaireTumor | 2.16.840.1.113883.2.4.3.11.60.40.4.10.10 | ycT1 |
| ycT1mi [DEPRECATED] | ycT1mi | T_PrimaireTumor | 2.16.840.1.113883.2.4.3.11.60.40.4.10.10 | ycT1mi |
| ycT1a [DEPRECATED] | ycT1a | T_PrimaireTumor | 2.16.840.1.113883.2.4.3.11.60.40.4.10.10 | ycT1a |
| ycT1a1 [DEPRECATED] | ycT1a1 | T_PrimaireTumor | 2.16.840.1.113883.2.4.3.11.60.40.4.10.10 | ycT1a1 |
| ycT1a2 [DEPRECATED] | ycT1a2 | T_PrimaireTumor | 2.16.840.1.113883.2.4.3.11.60.40.4.10.10 | ycT1a2 |
| ycT1b [DEPRECATED] | ycT1b | T_PrimaireTumor | 2.16.840.1.113883.2.4.3.11.60.40.4.10.10 | ycT1b |
| ycT1b1 [DEPRECATED] | ycT1b1 | T_PrimaireTumor | 2.16.840.1.113883.2.4.3.11.60.40.4.10.10 | ycT1b1 |
| ycT1b2 [DEPRECATED] | ycT1b2 | T_PrimaireTumor | 2.16.840.1.113883.2.4.3.11.60.40.4.10.10 | ycT1b2 |
| ycT1c [DEPRECATED] | ycT1c | T_PrimaireTumor | 2.16.840.1.113883.2.4.3.11.60.40.4.10.10 | ycT1c |
| ycT1c1 [DEPRECATED] | ycT1c1 | T_PrimaireTumor | 2.16.840.1.113883.2.4.3.11.60.40.4.10.10 | ycT1c1 |
| ycT1c2 [DEPRECATED] | ycT1c2 | T_PrimaireTumor | 2.16.840.1.113883.2.4.3.11.60.40.4.10.10 | ycT1c2 |
| ycT1c3 [DEPRECATED] | ycT1c3 | T_PrimaireTumor | 2.16.840.1.113883.2.4.3.11.60.40.4.10.10 | ycT1c3 |
| ycT1d [DEPRECATED] | ycT1d | T_PrimaireTumor | 2.16.840.1.113883.2.4.3.11.60.40.4.10.10 | ycT1d |
| ycT2 [DEPRECATED] | ycT2 | T_PrimaireTumor | 2.16.840.1.113883.2.4.3.11.60.40.4.10.10 | ycT2 |
| ycT2a [DEPRECATED] | ycT2a | T_PrimaireTumor | 2.16.840.1.113883.2.4.3.11.60.40.4.10.10 | ycT2a |
| ycT2a1 [DEPRECATED] | ycT2a1 | T_PrimaireTumor | 2.16.840.1.113883.2.4.3.11.60.40.4.10.10 | ycT2a1 |
| ycT2a2 [DEPRECATED] | ycT2a2 | T_PrimaireTumor | 2.16.840.1.113883.2.4.3.11.60.40.4.10.10 | ycT2a2 |
| ycT2b [DEPRECATED] | ycT2b | T_PrimaireTumor | 2.16.840.1.113883.2.4.3.11.60.40.4.10.10 | ycT2b |
| ycT2c [DEPRECATED] | ycT2c | T_PrimaireTumor | 2.16.840.1.113883.2.4.3.11.60.40.4.10.10 | ycT2c |
| ycT2d [DEPRECATED] | ycT2d | T_PrimaireTumor | 2.16.840.1.113883.2.4.3.11.60.40.4.10.10 | ycT2d |
| ycT3 [DEPRECATED] | ycT3 | T_PrimaireTumor | 2.16.840.1.113883.2.4.3.11.60.40.4.10.10 | ycT3 |
| ycT3a [DEPRECATED] | ycT3a | T_PrimaireTumor | 2.16.840.1.113883.2.4.3.11.60.40.4.10.10 | ycT3a |
| ycT3b [DEPRECATED] | ycT3b | T_PrimaireTumor | 2.16.840.1.113883.2.4.3.11.60.40.4.10.10 | ycT3b |
| ycT3c [DEPRECATED] | ycT3c | T_PrimaireTumor | 2.16.840.1.113883.2.4.3.11.60.40.4.10.10 | ycT3c |
| ycT3d [DEPRECATED] | ycT3d | T_PrimaireTumor | 2.16.840.1.113883.2.4.3.11.60.40.4.10.10 | ycT3d |
| ycT3e [DEPRECATED] | ycT3e | T_PrimaireTumor | 2.16.840.1.113883.2.4.3.11.60.40.4.10.10 | ycT3e |
| ycT4 [DEPRECATED] | ycT4 | T_PrimaireTumor | 2.16.840.1.113883.2.4.3.11.60.40.4.10.10 | ycT4 |
| ycT4a [DEPRECATED] | ycT4a | T_PrimaireTumor | 2.16.840.1.113883.2.4.3.11.60.40.4.10.10 | ycT4a |
| ycT4b [DEPRECATED] | ycT4b | T_PrimaireTumor | 2.16.840.1.113883.2.4.3.11.60.40.4.10.10 | ycT4b |
| ycT4c [DEPRECATED] | ycT4c | T_PrimaireTumor | 2.16.840.1.113883.2.4.3.11.60.40.4.10.10 | ycT4c |
| ycT4d [DEPRECATED] | ycT4d | T_PrimaireTumor | 2.16.840.1.113883.2.4.3.11.60.40.4.10.10 | ycT4d |
| ycT4e [DEPRECATED] | ycT4e | T_PrimaireTumor | 2.16.840.1.113883.2.4.3.11.60.40.4.10.10 | ycT4e |
Opm.: Deze waardelijst is niet langer een geldige keuze en komt in de volgende publicatie te vervallen.
ycT_PrimaireTumorSnomedCodelijst
| Valueset OID: 2.16.840.1.113883.2.4.3.11.60.40.2.4.27.40 | Binding: Extensible |
| Conceptnaam | Codestelselnaam | Codesysteem OID |
| SNOMED CT: <1269567000|'American Joint Committee on Cancer' toegestane waarde voor ycT-categorie| | SNOMED CT | 2.16.840.1.113883.6.96 |
| SNOMED CT: TBD UICC toegestane waarden | SNOMED CT | 2.16.840.1.113883.6.96 |
ypN_RegionaleLymfeklierenCodelijst
| Valueset OID: 2.16.840.1.113883.2.4.3.11.60.40.2.4.27.21 | Binding: Deprecated |
| Conceptnaam | Conceptcode | Codestelselnaam | Codesysteem OID | Omschrijving |
| ypNX [DEPRECATED] | ypNX | N_RegionaleLymfeklieren | 2.16.840.1.113883.2.4.3.11.60.40.4.10.11 | ypNX |
| ypNX(f) [DEPRECATED] | ypNX(f) | N_RegionaleLymfeklieren | 2.16.840.1.113883.2.4.3.11.60.40.4.10.11 | ypNX(f) |
| ypNX(sn) [DEPRECATED] | ypNX(sn) | N_RegionaleLymfeklieren | 2.16.840.1.113883.2.4.3.11.60.40.4.10.11 | ypNX(sn) |
| ypN0 [DEPRECATED] | ypN0 | N_RegionaleLymfeklieren | 2.16.840.1.113883.2.4.3.11.60.40.4.10.11 | ypN0 |
| ypN0(f) [DEPRECATED] | ypN0(f) | N_RegionaleLymfeklieren | 2.16.840.1.113883.2.4.3.11.60.40.4.10.11 | ypN0(f) |
| ypN0(sn) [DEPRECATED] | ypN0(sn) | N_RegionaleLymfeklieren | 2.16.840.1.113883.2.4.3.11.60.40.4.10.11 | ypN0(sn) |
| ypN0(i-) [DEPRECATED] | ypN0(i-) | N_RegionaleLymfeklieren | 2.16.840.1.113883.2.4.3.11.60.40.4.10.11 | ypN0(i-) |
| ypN0(i-)(sn) [DEPRECATED] | ypN0(i-)(sn) | N_RegionaleLymfeklieren | 2.16.840.1.113883.2.4.3.11.60.40.4.10.11 | ypN0(i-)(sn) |
| ypN0(i+) [DEPRECATED] | ypN0(i+) | N_RegionaleLymfeklieren | 2.16.840.1.113883.2.4.3.11.60.40.4.10.11 | ypN0(i+) |
| ypN0(i+)(sn) [DEPRECATED] | ypN0(i+)(sn) | N_RegionaleLymfeklieren | 2.16.840.1.113883.2.4.3.11.60.40.4.10.11 | ypN0(i+)(sn) |
| ypN0(mol-) [DEPRECATED] | ypN0(mol-) | N_RegionaleLymfeklieren | 2.16.840.1.113883.2.4.3.11.60.40.4.10.11 | ypN0(mol-) |
| ypN0(mol-)(sn) [DEPRECATED] | ypN0(mol-)(sn) | N_RegionaleLymfeklieren | 2.16.840.1.113883.2.4.3.11.60.40.4.10.11 | ypN0(mol-)(sn) |
| ypN0(mol+) [DEPRECATED] | ypN0(mol+) | N_RegionaleLymfeklieren | 2.16.840.1.113883.2.4.3.11.60.40.4.10.11 | ypN0(mol+) |
| ypN0(mol+)(sn) [DEPRECATED] | ypN0(mol+)(sn) | N_RegionaleLymfeklieren | 2.16.840.1.113883.2.4.3.11.60.40.4.10.11 | ypN0(mol+)(sn) |
| ypN1 [DEPRECATED] | ypN1 | N_RegionaleLymfeklieren | 2.16.840.1.113883.2.4.3.11.60.40.4.10.11 | ypN1 |
| ypN1(f) [DEPRECATED] | ypN1(f) | N_RegionaleLymfeklieren | 2.16.840.1.113883.2.4.3.11.60.40.4.10.11 | ypN1(f) |
| ypN1(sn) [DEPRECATED] | ypN1(sn) | N_RegionaleLymfeklieren | 2.16.840.1.113883.2.4.3.11.60.40.4.10.11 | ypN1(sn) |
| ypN1mi [DEPRECATED] | ypN1mi | N_RegionaleLymfeklieren | 2.16.840.1.113883.2.4.3.11.60.40.4.10.11 | ypN1mi |
| ypN1mi(f) [DEPRECATED] | ypN1mi(f) | N_RegionaleLymfeklieren | 2.16.840.1.113883.2.4.3.11.60.40.4.10.11 | ypN1mi(f) |
| ypN1mi(sn) [DEPRECATED] | ypN1mi(sn) | N_RegionaleLymfeklieren | 2.16.840.1.113883.2.4.3.11.60.40.4.10.11 | ypN1mi(sn) |
| ypN1a [DEPRECATED] | ypN1a | N_RegionaleLymfeklieren | 2.16.840.1.113883.2.4.3.11.60.40.4.10.11 | ypN1a |
| ypN1a(f) [DEPRECATED] | ypN1a(f) | N_RegionaleLymfeklieren | 2.16.840.1.113883.2.4.3.11.60.40.4.10.11 | ypN1a(f) |
| ypN1a(sn) [DEPRECATED] | ypN1a(sn) | N_RegionaleLymfeklieren | 2.16.840.1.113883.2.4.3.11.60.40.4.10.11 | ypN1a(sn) |
| ypN1b [DEPRECATED] | ypN1b | N_RegionaleLymfeklieren | 2.16.840.1.113883.2.4.3.11.60.40.4.10.11 | ypN1b |
| ypN1b(f) [DEPRECATED] | ypN1b(f) | N_RegionaleLymfeklieren | 2.16.840.1.113883.2.4.3.11.60.40.4.10.11 | ypN1b(f) |
| ypN1b(sn) [DEPRECATED] | ypN1b(sn) | N_RegionaleLymfeklieren | 2.16.840.1.113883.2.4.3.11.60.40.4.10.11 | ypN1b(sn) |
| ypN1c [DEPRECATED] | ypN1c | N_RegionaleLymfeklieren | 2.16.840.1.113883.2.4.3.11.60.40.4.10.11 | ypN1c |
| ypN1c(f) [DEPRECATED] | ypN1c(f) | N_RegionaleLymfeklieren | 2.16.840.1.113883.2.4.3.11.60.40.4.10.11 | ypN1c(f) |
| ypN1c(sn) [DEPRECATED] | ypN1c(sn) | N_RegionaleLymfeklieren | 2.16.840.1.113883.2.4.3.11.60.40.4.10.11 | ypN1c(sn) |
| ypN2 [DEPRECATED] | ypN2 | N_RegionaleLymfeklieren | 2.16.840.1.113883.2.4.3.11.60.40.4.10.11 | ypN2 |
| ypN2(f) [DEPRECATED] | ypN2(f) | N_RegionaleLymfeklieren | 2.16.840.1.113883.2.4.3.11.60.40.4.10.11 | ypN2(f) |
| ypN2(sn) [DEPRECATED] | ypN2(sn) | N_RegionaleLymfeklieren | 2.16.840.1.113883.2.4.3.11.60.40.4.10.11 | ypN2(sn) |
| ypN2a [DEPRECATED] | ypN2a | N_RegionaleLymfeklieren | 2.16.840.1.113883.2.4.3.11.60.40.4.10.11 | ypN2a |
| ypN2a(f) [DEPRECATED] | ypN2a(f) | N_RegionaleLymfeklieren | 2.16.840.1.113883.2.4.3.11.60.40.4.10.11 | ypN2a(f) |
| ypN2a(sn) [DEPRECATED] | ypN2a(sn) | N_RegionaleLymfeklieren | 2.16.840.1.113883.2.4.3.11.60.40.4.10.11 | ypN2a(sn) |
| ypN2b [DEPRECATED] | ypN2b | N_RegionaleLymfeklieren | 2.16.840.1.113883.2.4.3.11.60.40.4.10.11 | ypN2b |
| ypN2b(f) [DEPRECATED] | ypN2b(f) | N_RegionaleLymfeklieren | 2.16.840.1.113883.2.4.3.11.60.40.4.10.11 | ypN2b(f) |
| ypN2b(sn) [DEPRECATED] | ypN2b(sn) | N_RegionaleLymfeklieren | 2.16.840.1.113883.2.4.3.11.60.40.4.10.11 | ypN2b(sn) |
| ypN2c [DEPRECATED] | ypN2c | N_RegionaleLymfeklieren | 2.16.840.1.113883.2.4.3.11.60.40.4.10.11 | ypN2c |
| ypN2c(f) [DEPRECATED] | ypN2c(f) | N_RegionaleLymfeklieren | 2.16.840.1.113883.2.4.3.11.60.40.4.10.11 | ypN2c(f) |
| ypN2c(sn) [DEPRECATED] | ypN2c(sn) | N_RegionaleLymfeklieren | 2.16.840.1.113883.2.4.3.11.60.40.4.10.11 | ypN2c(sn) |
| ypN3 [DEPRECATED] | ypN3 | N_RegionaleLymfeklieren | 2.16.840.1.113883.2.4.3.11.60.40.4.10.11 | ypN3 |
| ypN3(f) [DEPRECATED] | ypN3(f) | N_RegionaleLymfeklieren | 2.16.840.1.113883.2.4.3.11.60.40.4.10.11 | ypN3(f) |
| ypN3(sn) [DEPRECATED] | ypN3(sn) | N_RegionaleLymfeklieren | 2.16.840.1.113883.2.4.3.11.60.40.4.10.11 | ypN3(sn) |
| ypN3a [DEPRECATED] | ypN3a | N_RegionaleLymfeklieren | 2.16.840.1.113883.2.4.3.11.60.40.4.10.11 | ypN3a |
| ypN3a(f) [DEPRECATED] | ypN3a(f) | N_RegionaleLymfeklieren | 2.16.840.1.113883.2.4.3.11.60.40.4.10.11 | ypN3a(f) |
| ypN3a(sn) [DEPRECATED] | ypN3a(sn) | N_RegionaleLymfeklieren | 2.16.840.1.113883.2.4.3.11.60.40.4.10.11 | ypN3a(sn) |
| ypN3b [DEPRECATED] | ypN3b | N_RegionaleLymfeklieren | 2.16.840.1.113883.2.4.3.11.60.40.4.10.11 | ypN3b |
| ypN3b(f) [DEPRECATED] | ypN3b(f) | N_RegionaleLymfeklieren | 2.16.840.1.113883.2.4.3.11.60.40.4.10.11 | ypN3b(f) |
| ypN3b(sn) [DEPRECATED] | ypN3b(sn) | N_RegionaleLymfeklieren | 2.16.840.1.113883.2.4.3.11.60.40.4.10.11 | ypN3b(sn) |
| ypN3c [DEPRECATED] | ypN3c | N_RegionaleLymfeklieren | 2.16.840.1.113883.2.4.3.11.60.40.4.10.11 | ypN3c |
| ypN3c(f) [DEPRECATED] | ypN3c(f) | N_RegionaleLymfeklieren | 2.16.840.1.113883.2.4.3.11.60.40.4.10.11 | ypN3c(f) |
| ypN3c(sn) [DEPRECATED] | ypN3c(sn) | N_RegionaleLymfeklieren | 2.16.840.1.113883.2.4.3.11.60.40.4.10.11 | ypN3c(sn) |
Opm.: Deze waardelijst is niet langer een geldige keuze en komt in de volgende publicatie te vervallen.
ypN_RegionaleLymfeklierenSnomedCodelijst
| Valueset OID: 2.16.840.1.113883.2.4.3.11.60.40.2.4.27.36 | Binding: Extensible |
| Conceptnaam | Codestelselnaam | Codesysteem OID |
| SNOMED CT: <1222596001|'American Joint Committee on Cancer' toegestane waarde voor ypN-categorie| | SNOMED CT | 2.16.840.1.113883.6.96 |
| SNOMED CT: TBD UICC toegestane waarden | SNOMED CT | 2.16.840.1.113883.6.96 |
ypT_PrimaireTumorCodelijst
| Valueset OID: 2.16.840.1.113883.2.4.3.11.60.40.2.4.27.12 | Binding: Deprecated |
| Conceptnaam | Conceptcode | Codestelselnaam | Codesysteem OID | Omschrijving |
| ypTx [DEPRECATED] | ypTx | T_PrimaireTumor | 2.16.840.1.113883.2.4.3.11.60.40.4.10.10 | ypTx |
| ypT0 [DEPRECATED] | ypT0 | T_PrimaireTumor | 2.16.840.1.113883.2.4.3.11.60.40.4.10.10 | ypT0 |
| ypTa [DEPRECATED] | ypTa | T_PrimaireTumor | 2.16.840.1.113883.2.4.3.11.60.40.4.10.10 | ypTa |
| ypTis [DEPRECATED] | ypTis | T_PrimaireTumor | 2.16.840.1.113883.2.4.3.11.60.40.4.10.10 | ypTis |
| ypTis (DCIS) | ypTis(DCIS) | T_PrimaireTumor | 2.16.840.1.113883.2.4.3.11.60.40.4.10.10 | ypTis (DCIS) |
| ypTis (LAMN) | ypTis(LAMN) | T_PrimaireTumor | 2.16.840.1.113883.2.4.3.11.60.40.4.10.10 | ypTis (LAMN) |
| ypTis (LCIS) | ypTis(LCIS) | T_PrimaireTumor | 2.16.840.1.113883.2.4.3.11.60.40.4.10.10 | ypTis (LCIS) |
| ypTis (Paget) | ypTis(Paget) | T_PrimaireTumor | 2.16.840.1.113883.2.4.3.11.60.40.4.10.10 | ypTis (Paget) |
| ypTis pu | ypTispu | T_PrimaireTumor | 2.16.840.1.113883.2.4.3.11.60.40.4.10.10 | ypTis pu |
| ypT1 [DEPRECATED] | ypT1 | T_PrimaireTumor | 2.16.840.1.113883.2.4.3.11.60.40.4.10.10 | ypT1 |
| ypT1mi [DEPRECATED] | ypT1mi | T_PrimaireTumor | 2.16.840.1.113883.2.4.3.11.60.40.4.10.10 | ypT1mi |
| ypT1a [DEPRECATED] | ypT1a | T_PrimaireTumor | 2.16.840.1.113883.2.4.3.11.60.40.4.10.10 | ypT1a |
| ypT1a1 [DEPRECATED] | ypT1a1 | T_PrimaireTumor | 2.16.840.1.113883.2.4.3.11.60.40.4.10.10 | ypT1a1 |
| ypT1a2 [DEPRECATED] | ypT1a2 | T_PrimaireTumor | 2.16.840.1.113883.2.4.3.11.60.40.4.10.10 | ypT1a2 |
| ypT1b [DEPRECATED] | ypT1b | T_PrimaireTumor | 2.16.840.1.113883.2.4.3.11.60.40.4.10.10 | ypT1b |
| ypT1b1 [DEPRECATED] | ypT1b1 | T_PrimaireTumor | 2.16.840.1.113883.2.4.3.11.60.40.4.10.10 | ypT1b1 |
| ypT1b2 [DEPRECATED] | ypT1b2 | T_PrimaireTumor | 2.16.840.1.113883.2.4.3.11.60.40.4.10.10 | ypT1b2 |
| ypT1c [DEPRECATED] | ypT1c | T_PrimaireTumor | 2.16.840.1.113883.2.4.3.11.60.40.4.10.10 | ypT1c |
| ypT1c1 [DEPRECATED] | ypT1c1 | T_PrimaireTumor | 2.16.840.1.113883.2.4.3.11.60.40.4.10.10 | ypT1c1 |
| ypT1c2 [DEPRECATED] | ypT1c2 | T_PrimaireTumor | 2.16.840.1.113883.2.4.3.11.60.40.4.10.10 | ypT1c2 |
| ypT1c3 [DEPRECATED] | ypT1c3 | T_PrimaireTumor | 2.16.840.1.113883.2.4.3.11.60.40.4.10.10 | ypT1c3 |
| ypT1d [DEPRECATED] | ypT1d | T_PrimaireTumor | 2.16.840.1.113883.2.4.3.11.60.40.4.10.10 | ypT1d |
| ypT2 [DEPRECATED] | ypT2 | T_PrimaireTumor | 2.16.840.1.113883.2.4.3.11.60.40.4.10.10 | ypT2 |
| ypT2a [DEPRECATED] | ypT2a | T_PrimaireTumor | 2.16.840.1.113883.2.4.3.11.60.40.4.10.10 | ypT2a |
| ypT2a1 [DEPRECATED] | ypT2a1 | T_PrimaireTumor | 2.16.840.1.113883.2.4.3.11.60.40.4.10.10 | ypT2a1 |
| ypT2a2 [DEPRECATED] | ypT2a2 | T_PrimaireTumor | 2.16.840.1.113883.2.4.3.11.60.40.4.10.10 | ypT2a2 |
| ypT2b [DEPRECATED] | ypT2b | T_PrimaireTumor | 2.16.840.1.113883.2.4.3.11.60.40.4.10.10 | ypT2b |
| ypT2c [DEPRECATED] | ypT2c | T_PrimaireTumor | 2.16.840.1.113883.2.4.3.11.60.40.4.10.10 | ypT2c |
| ypT2d [DEPRECATED] | ypT2d | T_PrimaireTumor | 2.16.840.1.113883.2.4.3.11.60.40.4.10.10 | ypT2d |
| ypT3 [DEPRECATED] | ypT3 | T_PrimaireTumor | 2.16.840.1.113883.2.4.3.11.60.40.4.10.10 | ypT3 |
| ypT3a [DEPRECATED] | ypT3a | T_PrimaireTumor | 2.16.840.1.113883.2.4.3.11.60.40.4.10.10 | ypT3a |
| ypT3b [DEPRECATED] | ypT3b | T_PrimaireTumor | 2.16.840.1.113883.2.4.3.11.60.40.4.10.10 | ypT3b |
| ypT3c [DEPRECATED] | ypT3c | T_PrimaireTumor | 2.16.840.1.113883.2.4.3.11.60.40.4.10.10 | ypT3c |
| ypT3d [DEPRECATED] | ypT3d | T_PrimaireTumor | 2.16.840.1.113883.2.4.3.11.60.40.4.10.10 | ypT3d |
| ypT4 [DEPRECATED] | ypT4 | T_PrimaireTumor | 2.16.840.1.113883.2.4.3.11.60.40.4.10.10 | ypT4 |
| ypT4a [DEPRECATED] | ypT4a | T_PrimaireTumor | 2.16.840.1.113883.2.4.3.11.60.40.4.10.10 | ypT4a |
| ypT4b [DEPRECATED] | ypT4b | T_PrimaireTumor | 2.16.840.1.113883.2.4.3.11.60.40.4.10.10 | ypT4b |
| ypT4c [DEPRECATED] | ypT4c | T_PrimaireTumor | 2.16.840.1.113883.2.4.3.11.60.40.4.10.10 | ypT4c |
| ypT4d [DEPRECATED] | ypT4d | T_PrimaireTumor | 2.16.840.1.113883.2.4.3.11.60.40.4.10.10 | ypT4d |
| ypT4e [DEPRECATED] | ypT4e | T_PrimaireTumor | 2.16.840.1.113883.2.4.3.11.60.40.4.10.10 | ypT4e |
Opm.: Deze waardelijst is niet langer een geldige keuze en komt in de volgende publicatie te vervallen.
ypT_PrimaireTumorSnomedCodelijst
| Valueset OID: 2.16.840.1.113883.2.4.3.11.60.40.2.4.27.42 | Binding: Extensible |
| Conceptnaam | Codestelselnaam | Codesysteem OID |
| SNOMED CT: <1222595002|'American Joint Committee on Cancer' toegestane waarde voor ypT-categorie| | SNOMED CT | 2.16.840.1.113883.6.96 |
| SNOMED CT: TBD UICC toegestane waarden | SNOMED CT | 2.16.840.1.113883.6.96 |
Deze bouwsteen in overige publicaties
- Publicatie 2020, (Versie 1.0)
- Pre-publicatie 2021-2, (Versie 2.0)
- Pre-publicatie 2022-1, (Versie 2.0.1)
- Pre-publicatie 2023-1, (Versie 3.0)
- Pre-Publicatie 2024-1, (Versie 4.0)
Bouwsteen verwijzingen
Deze bouwsteen verwijst naar
Deze bouwsteen wordt gebruikt in
- --
Technische specificaties in HL7v3 CDA en HL7 FHIR
Om informatie op basis van zorginformatiebouwstenen uit te wisselen zijn aanvullende, meer technische specificaties nodig.<BR>Niet iedere omgeving kan met dezelfde technische specificaties overweg. Om deze reden zijn er meerdere typen technische specificaties:
- HL7® versie 3 CDA compatibele specificaties, beschikbaar via de Nictiz ART-DECOR® omgeving

- HL7® FHIR® compatibele specificaties, beschikbaar via de Nictiz-omgeving op de Simplifier FHIR Registry

Downloads
De bouwsteen is ook beschikbaar als pdf bestand
of als spreadsheet
Over deze informatie
De informatie in deze wiki pagina is gebaseerd op de Prepublicatie 2024-1
SNOMED CT en LOINC codes zijn gebaseeerd op:
- SNOMED Clinical Terms versie: 20240331 [R] (maart 2024-editie)
- LOINC version 2.77
De voorwaarden van gebruik staan op de beginpagina ![]()
Deze pagina is gegenereerd op 01/08/2024 17:27:02 met ZibExtraction v. 9.3.8880.19756