Let op!! Dit is niet de meeste recente versie van deze bouwsteen. Deze is
hier te vinden.
Algemeen
Naam: nl.zorg.ZorgAfspraak 
Versie: 1.1
ZIB Status:Final
Publicatie: 2024
Publicatie status: Prepublished
Publicatie datum: 15-04-2024
Metadata
| DCM::CoderList |
Projectgroep NHG
|
| DCM::ContactInformation.Address |
*
|
| DCM::ContactInformation.Name |
*
|
| DCM::ContactInformation.Telecom |
*
|
| DCM::ContentAuthorList |
*
|
| DCM::CreationDate |
20-03-2020
|
| DCM::DeprecatedDate |
|
| DCM::DescriptionLanguage |
nl
|
| DCM::EndorsingAuthority.Address |
|
| DCM::EndorsingAuthority.Name |
*
|
| DCM::EndorsingAuthority.Telecom |
|
| DCM::Id |
2.16.840.1.113883.2.4.3.11.60.40.3.16.2
|
| DCM::KeywordList |
|
| DCM::LifecycleStatus |
Final
|
| DCM::ModelerList |
*
|
| DCM::Name |
nl.zorg.ZorgAfspraak
|
| DCM::PublicationDate |
15-04-2024
|
| DCM::PublicationStatus |
Prepublished
|
| DCM::ReviewerList |
|
| DCM::RevisionDate |
12-09-2023
|
| DCM::Supersedes |
nl.zorg.ZorgAfspraak-v1.0.1
|
| DCM::Version |
1.1
|
| HCIM::PublicationLanguage |
NL
|
Revision History
Publicatieversie 1.0 (01-09-2020)
Publicatieversie 1.0.1 (10-06-2022)
| ZIB-1758
|
Tekstuele wijzigingen zib ZorgAfspraak
|
Publicatieversie 1.1 (15-10-2023)
| ZIB-1742
|
Zorgverlener rol uitvoerder en Zorgafspraak uitvoerder - terminologie
|
Concept
Documentatie van afspraken tussen patiënt, evt. contactpersonen van de patiënt en zorgprofessional(s) over zorg, behandeling of activiteiten gericht op iets doen of juist nalaten. De zorgafspraak richt zich op een specifieke actie die wordt uitgevoerd in het kader van behandeling en zorg.
Purpose
De patiënt, evt. contactpersonen van de patiënt en zorgverlener(s) maken samen afspraken over de aanpak van onderzoek, het bereiken van doelen, maken van een plan en/of uitvoeren van een plan door gerichte activiteiten. Daarbij gaat het vooral om duidelijkheid te krijgen wie wat wanneer doet, eventueel ook hoe, waar en waarom dat wordt uitgevoerd.
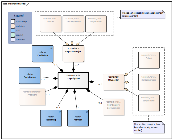
Information Model
| Type |
Id |
Concept |
Card. |
Definitie |
DefinitieCode |
Verwijzing
|
|
NL-CM:16.2.1
|
ZorgAfspraak
|
|
Rootconcept van de bouwsteen ZorgAfspraak. Dit rootconcept bevat alle gegevenselementen van de bouwsteen ZorgAfspraak.
|
|
|
|
NL-CM:16.2.16
|
|
BeginDatum
|
0..1
|
De datum waarop de zorgafspraak start.
|
|
|
|
NL-CM:16.2.15
|
|
EindDatum
|
0..1
|
De datum waarop de zorgafspraak is beëindigd. Een zorgafspraak kan ook worden beëindigd zonder dat de bijbehorende activiteit is uitgevoerd.
|
|
|
|
NL-CM:16.2.3
|
|
AfspraakPartijen
|
2..*
|
Container van het concept AfspraakPartijen. Deze container bevat alle gegevenselementen van het concept AfspraakPartijen.
|
|
|
|
NL-CM:16.2.4
|
|
|
Patient
|
(0..1)
|
De patiënt zelf als betrokkene bij het maken van de zorgafspraak.
|
|
|
|
NL-CM:16.2.5
|
|
|
Contactpersoon
|
(0..1)
|
De contactpersoon van de patiënt die betrokken was bij het maken van de zorgafspraak.
|
|
|
|
NL-CM:16.2.2
|
|
|
Zorgverlener
|
(0..1)
|
De zorgverlener die betrokken was bij het maken van de zorgafspraak.
|
|
|
|
NL-CM:16.2.6
|
|
Uitvoerder
|
0..*
|
Container van het concept Uitvoerder. Deze container bevat alle gegevenselementen van het concept Uitvoerder.
|
|
|
|
NL-CM:16.2.7
|
|
|
Patient
|
(0..1)
|
De patiënt als uitvoerder van de afgesproken actie of activiteit.
|
|
|
|
NL-CM:16.2.8
|
|
|
Contactpersoon
|
(0..1)
|
Een contactpersoon van de patiënt als uitvoerder van de afgesproken actie of activiteit.
|
|
|
|
NL-CM:16.2.9
|
|
|
Zorgverlener
|
(0..1)
|
Een zorgverlener als uitvoerder van de afgesproken actie of activiteit.
|
|
|
|
NL-CM:16.2.10
|
|
Coordinator::Zorgverlener
|
0..1
|
De zorgverlener die het uitvoeren van de afgesproken actie of activiteit zal coördineren.
|
|
|
|
NL-CM:16.2.11
|
|
Activiteit
|
1
|
De actie of activiteit die is afgesproken om uit te voeren.
|
|
|
|
NL-CM:16.2.12
|
|
Toelichting
|
0..1
|
Toelichting op de actie die moet worden uitgevoerd en geëvalueerd.
|
| 48767-8 Verklarend commentaar [interpretatie] in {systeem} (tekstueel)
|
|
|
|
NL-CM:16.2.13
|
|
Probleem
|
0..1
|
De aandoening of het probleem van de patiënt dat aanleiding is voor de zorgafspraak.
|
|
|
Kolommen Concept en DefinitieCode: houdt de muis boven de waarde voor meer informatie
Voor uitleg over de gebruikte symbolen, zie de legenda pagina
Example Instances
| ZorgAfspraak
|
| Activiteit
|
Minimaal 3 keer per week dagboek in de E-Health app invullen.
|
| BeginDatum
|
15/09/2020
|
| EindDatum
|
--
|
| Toelichting
|
POH-GGZ van de huisartspraktijk leest en reageert wekelijks (indien nodig).
|
| Probleem
|
|
| ProbleemNaam
|
| Depressieve stoornissen
|
| AfspraakPartijen
|
|
| ZorgverlenerNaam
|
Specialisme
|
Zorgaanbieder
|
| Drs. J. van Dam
|
klinische psychologie
|
Parnassia Centrum West
|
| Patient
|
Geboortedatum
|
| A.S. van Dongen
|
09/07/2001
|
| Contactpersoon
|
Relatie
|
| M. van Dongen
|
Moeder
|
| Uitvoerder
|
|
| Patient
|
| A.S. van Dongen
|
| Coordinator
|
|
| ZorgverlenerNaam
|
Specialisme
|
Zorgaanbieder
|
| K. Peters
|
POH-GGZ
|
Huisartspraktijk de Molen
|
Deze bouwsteen in overige publicaties
Bouwsteen verwijzingen
Deze bouwsteen verwijst naar
Deze bouwsteen wordt gebruikt in
- --
Technische specificaties in HL7v3 CDA en HL7 FHIR
Om informatie op basis van zorginformatiebouwstenen uit te wisselen zijn aanvullende, meer technische specificaties nodig.<BR>Niet iedere omgeving kan met dezelfde technische specificaties overweg. Om deze reden zijn er meerdere typen technische specificaties:
- HL7® versie 3 CDA compatibele specificaties, beschikbaar via de Nictiz ART-DECOR® omgeving

- HL7® FHIR® compatibele specificaties, beschikbaar via de Nictiz-omgeving op de Simplifier FHIR Registry

Downloads
De bouwsteen is ook beschikbaar als pdf bestand
of als spreadsheet
Over deze informatie
De informatie in deze wiki pagina is gebaseerd op de Prepublicatie 2024-1
SNOMED CT en LOINC codes zijn gebaseeerd op:
- SNOMED Clinical Terms versie: 20240331 [R] (maart 2024-editie)
- LOINC version 2.77
De voorwaarden van gebruik staan op de beginpagina 
Deze pagina is gegenereerd op 25/04/2024 10:44:44 met ZibExtraction v. 9.3.8880.19756