Zorgaanbieder-v3.4(2020NL)
Inhoud
- 1 Algemeen
- 2 Metadata
- 3 Revision History
- 4 Concept
- 5 Purpose
- 6 Information Model
- 7 Example Instances
- 8 References
- 9 Uitgevende instanties
- 10 Valuesets
- 11 Deze bouwsteen in overige publicaties
- 12 Bouwsteen verwijzingen
- 13 Technische specificaties in HL7v3 CDA en HL7 FHIR
- 14 Downloads
- 15 Over deze informatie
Algemeen
Naam: nl.zorg.Zorgaanbieder ![]()
Versie: 3.4
ZIB Status:Final
Publicatie: 2020
Publicatie status: Published
Publicatie datum: 01-09-2020
Metadata
| DCM::CoderList | Kerngroep Registratie aan de Bron |
| DCM::ContactInformation.Address | * |
| DCM::ContactInformation.Name | * |
| DCM::ContactInformation.Telecom | * |
| DCM::ContentAuthorList | Projectgroep Generieke Overdrachtsgegevens & Kerngroep Registratie aan de Bron |
| DCM::CreationDate | 14-1-2013 |
| DCM::DeprecatedDate | |
| DCM::DescriptionLanguage | nl |
| DCM::EndorsingAuthority.Address | |
| DCM::EndorsingAuthority.Name | PM |
| DCM::EndorsingAuthority.Telecom | |
| DCM::Id | 2.16.840.1.113883.2.4.3.11.60.40.3.17.2 |
| DCM::KeywordList | zorgverlener, zorgaanbieder |
| DCM::LifecycleStatus | Final |
| DCM::ModelerList | Kerngroep Registratie aan de Bron |
| DCM::Name | nl.zorg.Zorgaanbieder |
| DCM::PublicationDate | 01-09-2020 |
| DCM::PublicationStatus | Published |
| DCM::ReviewerList | Projectgroep Generieke Overdrachtsgegevens & Kerngroep Registratie aan de Bron |
| DCM::RevisionDate | 16-07-2020 |
| DCM::Supersedes | nl.zorg.Zorgaanbieder-v3.3 |
| DCM::Version | 3.4 |
| HCIM::PublicationLanguage | NL |
Revision History
Publicatieversie 1.0 (15-02-2013) -
Publicatieversie 1.1 (01-07-2013)
| ZIB-36 | Aanpassen DCM::DefinitionCode, deze overlapt met bouwsteen OverdrachtPatient. |
| ZIB-26 | Gebruik van GLN voor concept Location |
Publicatieversie 1.2 (01-04-2015)
| ZIB-71 | Issue Bouwsteen Overdracht Zorgaanbieder - ZorgaanbiederIdentificatieNummer |
| ZIB-125 | Toevoegen Concept Specialisme in bouwsteen OverdrachtZorgaanbieder. |
| ZIB-285 | In de klinische bouwsteen OverdrachtZorgaanbieder DCM::ValueSet AGB (de (Vektis) AGB-Z code) van concept ZorgaanbiederIdentificatieNummer aangepast in DCM::AssigningAuthority tagged value, incl. OID in tagged value notes. |
| ZIB-286 | In de klinische bouwsteen OverdrachtZorgaanbieder DCM::ValueSet URA (Het CIBG UZI-Register-Abonneenummer) van concept ZorgaanbiederIdentificatieNummer aangepast in DCM::AssigningAuthority tagged value, incl. OID in tagged value notes. |
| ZIB-308 | Prefix Overdracht weggehaald bij de generieke bouwstenen |
| ZIB-353 | Tagged values DCM::CodeSystem aanpassen naar DCM::ValueSet incl. gekoppelde codelijst. |
Incl. algemene wijzigingsverzoeken:
| ZIB-94 | Aanpassen tekst van Disclaimer, Terms of Use & Copyrights |
| ZIB-154 | Consequenties opsplitsing Medicatie bouwstenen voor overige bouwstenen. |
| ZIB-200 | Naamgeving SNOMED CT in tagged values klinische bouwstenen gelijk getrokken. |
| ZIB-201 | Naamgeving OID: in tagged value notes van klinische bouwstenen gelijk getrokken. |
| ZIB-309 | EOI aangepast |
| ZIB-324 | Codelijsten Name en Description beginnen met een Hoofdletter |
| ZIB-326 | Tekstuele aanpassingen conform de kwaliteitsreview kerngroep 2015 |
Publicatieversie 3.0 (01-05-2016)
| ZIB-422 | Typo in de definitie van het concept 'Adres:Adresgegevens' |
| ZIB-453 | Wijziging naamgeving ZIB's en logo's door andere opzet van beheer |
Publicatieversie 3.1 (04-09-2017)
| ZIB-429 | Opsplitsen bouwsteen Patient zodat Naamgegevens, Adresgegevens en Contactgegevens aparte bouwstenen worden. |
| ZIB-449 | Toevoegen van de locatie aan zorgaanbieder |
| ZIB-512 | Hoe houd je verschillende adresgegevens uit elkaar? |
| ZIB-528 | ZorgaanbiederIdentificatieNummer, beschrijving is beperkt |
| ZIB-564 | Aanpassing/harmonisatie Engelse conceptnamen |
| ZIB-583 | Cardinaliteit OrganisatieNaam |
Publicatieversie 3.1.1 (31-12-2017)
| ZIB-616 | Foutje in voorbeeld |
| ZIB-619 | Hoofdletter inconsistentie |
Publicatieversie 3.2 (01-10-2018)
| ZIB-678 | Codes voor Apotheekinstelling en Huisartsinstelling aan OrganisatieTypeCodelijst toevoegen. |
Publicatieversie 3.3 (31-01-2020)
| ZIB-960 | Kardinaliteit adresgegevens diverse zibs: zorgverlener, zorgaanbieder, contactpersoon |
Publicatieversie 3.4 (01-09-2020)
| ZIB-894 | HealthcareProvider - OrganisationLocation |
| ZIB-1171 | Zorgaanbieder: waardelijst OrganisatieTypeCodelijst |
| ZIB-1189 | DefinitionCodes alle administratieve zibs |
Concept
Een zorgaanbieder is een organisatie die medische-, paramedische- en/of verpleegkundige zorg aanbiedt, en ook daadwerkelijk verleent, aan cliënten/patiënten. Voorbeelden zijn: ziekenhuis, verpleeghuis, huisartsenpraktijk.
Purpose
Het vastleggen van de relevante gegevens ten behoeve van identificatie van de organisatie, voor administratieve doeleinden.
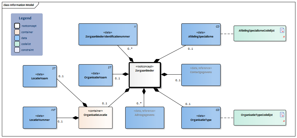
Information Model

| Type | Id | Concept | Card. | Definitie | DefinitieCode | Verwijzing | |||||||||
| NL-CM:17.2.1 | Rootconcept van de bouwsteen Zorgaanbieder. Dit rootconcept bevat alle gegevenselementen van de bouwsteen Zorgaanbieder. |
|
|||||||||||||
| NL-CM:17.2.2 | 0..* | Identificerend nummer van de organisatie. Voor Nederlandse zorgaanbieders wordt hiervoor, indien mogelijk, het URA nummer of het AGB nummer gebruikt. Afhankelijk van de context zijn ook andere ID's mogelijk. Voor buitenlandse of niet aangesloten zorgaanbieders kan een ander uniek identificerend nummer gebruikt worden. Dit moet vergezeld gaan met de naam en/of code van de uitgevende organisatie. |
| ||||||||||||
| NL-CM:17.2.3 | 0..1 | Naam van de organisatie. Indien een identificatienummer meegegeven wordt, moet de naam overeenkomen met de naam die bij het identificatienummer hoort. | |||||||||||||
| NL-CM:17.2.7 | 0..1 | Het specialisme van de betrokken afdeling van de zorgaanbieder. Het afdelingsspecialisme kan gevuld worden indien bij het vermelden van een zorgaanbieder een nadere aanduiding gewenst is. Het betreft hierbij de erkende medische specialismen zoals vermeld in de wet BIG. |
| ||||||||||||
| NL-CM:17.2.6 | 0..1 | De gegevens noodzakelijk om via telefoon en/of e-mail met de zorgaanbiedende organisatie contact op te nemen. |
| ||||||||||||
| NL-CM:17.2.5 | 0..* | Het fysieke adres van de locatie van de zorgaanbieder. |
| ||||||||||||
| NL-CM:17.2.4 | 0..1 | De type zorgaanbieder, bijvoorbeeld algemeen ziekenhuis en verpleeghuis. Indien dit veld gevuld is en voor het ZorgaanbiederIdentificatieNummer een AGB code gebruikt wordt dient het type overeen te komen met het type dat impliciet in de AGB code opgenomen is. |
| ||||||||||||
| NL-CM:17.2.9 | 0..1 | Container van het concept OrganisatieLocatie. Deze container bevat alle gegevenselementen van het concept OrganisatieLocatie. | |||||||||||||
| NL-CM:17.2.8 | 0..1 | Naam van de locatie, indien een zorgorganisatie meer dan één locatie heeft. | |||||||||||||
| NL-CM:17.2.10 | 0..1 | Nummer van de locatie, indien naast of in plaats een locatienaam een getalsmatige locatie-identificatie gehanteerd wordt. | |||||||||||||
Kolommen Concept en DefinitieCode: houdt de muis boven de waarde voor meer informatie
Voor uitleg over de gebruikte symbolen, zie de legenda pagina
Example Instances
| Zorgaanbieder | |
| ZorgaanbiederIdentificatienummer | 06020806 |
| OrganisatieType | Ziekenhuis |
| AfdelingSpecialisme | Cardiologie |
| OrganisatieNaam | Erasmus Universitair Medisch Centrum |
| Adres | |
| Straat | s-Gravendijkwal |
| Huisnummer | 230 |
| Woonplaats | Rotterdam |
| Gemeente | |
| Postcode | 3015 CE |
| AdresSoort | Werkadres |
| Land | |
| TelefoonEmail | |
| Telefoonnummer | +31107040704 |
| NummerSoort | Zakelijk telefoonnummer |
| EmailAdres | info@erasmus.nl |
| EmailSoort | Zakelijk e-mailadres |
References
1. Implementatiehandleiding HL7v3 Basiscomponenten, Stichting HL7 Nederland [Online] Beschikbaar op:http://www.hl7.nl/images/downloads/Implementatiehandleiding%20HL7v3%20Basiscomponenten%20%202.3NL_secure.pdf [Geraadpleegd: 23 februari 2015].
Uitgevende instanties
De identificerende nummers worden uitgegeven door de volgende instanties
UZI register abonneenummer (URA)
| Identificerend nummer | ID system OID |
| UZI register abonneenummer (URA) | OID: 2.16.528.1.1007.3.3 |
Vektis AGB-zorgverlener tabel
| Identificerend nummer | ID system OID |
| Vektis AGB-zorgverlener tabel | OID: 2.16.840.1.113883.2.4.6.1 |
Valuesets
AfdelingSpecialismeCodelijst
| Valueset OID: 2.16.840.1.113883.2.4.3.11.60.40.2.17.2.4 | Binding: Required |
| Conceptnaam | Codestelselnaam | Codesysteem OID |
| Alle waarden | COD016-VEKT (Vektis AGB-medische specialismen) | 2.16.840.1.113883.2.4.6.7 |
OrganisatieTypeCodelijst
| Valueset OID: 2.16.840.1.113883.2.4.3.11.60.40.2.17.2.3 | Binding: Extensible |
| Conceptnaam | Conceptcode | Codestelselnaam | Codesysteem OID | Omschrijving |
| Ziekenhuis | V4 | RoleCodeNL | 2.16.840.1.113883.2.4.15.1060 | Ziekenhuis |
| Universitair Medisch Centrum | V5 | RoleCodeNL | 2.16.840.1.113883.2.4.15.1060 | Universitair Medisch Centrum |
| Algemeen ziekenhuis | V6 | RoleCodeNL | 2.16.840.1.113883.2.4.15.1060 | Algemeen ziekenhuis |
| Brandwondencentrum | BRA | RoleCodeNL | 2.16.840.1.113883.2.4.15.1060 | Brandwondencentrum |
| Zelfstandig behandelcentrum | Z4 | RoleCodeNL | 2.16.840.1.113883.2.4.15.1060 | Zelfstandig behandelcentrum |
| Diagnostisch centrum | Z5 | RoleCodeNL | 2.16.840.1.113883.2.4.15.1060 | Diagnostisch centrum |
| Echocentrum | B2 | RoleCodeNL | 2.16.840.1.113883.2.4.15.1060 | Echocentrum |
| Verplegings- of verzorgingsinstelling | X3 | RoleCodeNL | 2.16.840.1.113883.2.4.15.1060 | Verplegings- of verzorgingsinstelling |
| Verpleeghuis | R5 | RoleCodeNL | 2.16.840.1.113883.2.4.15.1060 | Verpleeghuis |
| Verzorgingstehuis | M1 | RoleCodeNL | 2.16.840.1.113883.2.4.15.1060 | Verzorgingstehuis |
| Apotheekinstelling | A1 | RoleCodeNL | 2.16.840.1.113883.2.4.15.1060 | Apotheekinstelling |
| Openbare apotheek | J8 | RoleCodeNL | 2.16.840.1.113883.2.4.15.1060 | Openbare apotheek |
| Zelfstandig opererende ziekenhuisapotheek | K9 | RoleCodeNL | 2.16.840.1.113883.2.4.15.1060 | Zelfstandig opererende ziekenhuisapotheek |
| Huisartsinstelling | H1 | RoleCodeNL | 2.16.840.1.113883.2.4.15.1060 | Huisartsinstelling |
| Huisartspraktijk (zelfstandig of groepspraktijk) | Z3 | RoleCodeNL | 2.16.840.1.113883.2.4.15.1060 | Huisartspraktijk (zelfstandig of groepspraktijk) |
| Apotheekhoudende huisartspraktijk | K3 | RoleCodeNL | 2.16.840.1.113883.2.4.15.1060 | Apotheekhoudende huisartspraktijk |
| Huisartsenpost (t.b.v. dienstwaarneming) | N6 | RoleCodeNL | 2.16.840.1.113883.2.4.15.1060 | Huisartsenpost (t.b.v. dienstwaarneming) |
| Laboratorium | L1 | RoleCodeNL | 2.16.840.1.113883.2.4.15.1060 | Laboratorium |
| Polikliniek (als onderdeel van een ziekenhuis) | P4 | RoleCodeNL | 2.16.840.1.113883.2.4.15.1060 | Polikliniek (als onderdeel van een ziekenhuis) |
| Revalidatiecentrum | R8 | RoleCodeNL | 2.16.840.1.113883.2.4.15.1060 | Revalidatiecentrum |
| Preventieve gezondheidszorg | P6 | RoleCodeNL | 2.16.840.1.113883.2.4.15.1060 | Preventieve gezondheidszorg |
| Geestelijke Gezondheidszorg | G5 | RoleCodeNL | 2.16.840.1.113883.2.4.15.1060 | Geestelijke Gezondheidszorg |
| Verstandelijk gehandicaptenzorg | G6 | RoleCodeNL | 2.16.840.1.113883.2.4.15.1060 | Verstandelijk gehandicaptenzorg |
| Thuiszorg | T2 | RoleCodeNL | 2.16.840.1.113883.2.4.15.1060 | Thuiszorg |
| Kraamzorg | K4 | RoleCodeNL | 2.16.840.1.113883.2.4.15.1060 | Kraamzorg |
| Hospice | H2 | RoleCodeNL | 2.16.840.1.113883.2.4.15.1060 | Hospice |
| Jeugdgezondheidszorg | JGZ | RoleCodeNL | 2.16.840.1.113883.2.4.15.1060 | Jeugdgezondheidszorg |
| Verloskundigenpraktijk | G3 | RoleCodeNL | 2.16.840.1.113883.2.4.15.1060 | Verloskundigenpraktijk |
| Dialysecentrum | DIA | RoleCodeNL | 2.16.840.1.113883.2.4.15.1060 | Dialysecentrum |
Deze bouwsteen in overige publicaties
- Publicatie 2015, (Versie 1.2)
- Publicatie 2016, (Versie 3.0)
- Publicatie 2017, (Versie 3.1.1)
- Pre-publicatie 2018-2, (Versie 3.2)
- Pre-publicatie 2019-2, (Versie 3.3)
- Pre-publicatie 2021-2, (Versie 3.4)
- Pre-publicatie 2022-1, (Versie 3.5)
- Pre-publicatie 2023-1, (Versie 3.6)
- Pre-Publicatie 2024-1, (Versie 3.6)
- Publicatie 2024, (Versie 3.6)
Bouwsteen verwijzingen
Deze bouwsteen verwijst naar
Deze bouwsteen wordt gebruikt in
- Contact-v4.0.1
- HulpVanAnderen-v3.01
- LaboratoriumUitslag-v4.6
- Medicatieverstrekking-v2.0.2
- MedischHulpmiddel-v3.3.1
- Toedieningsafspraak-v1.0.3
- Verrichting-v5.2
- Verstrekkingsverzoek-v1.0.3
- Zorgverlener-v3.5
Technische specificaties in HL7v3 CDA en HL7 FHIR
Om informatie op basis van zorginformatiebouwstenen uit te wisselen zijn aanvullende, meer technische specificaties nodig.
Niet iedere omgeving kan met dezelfde technische specificaties overweg. Om deze reden zijn er meerdere typen technische specificaties:
- HL7® versie 3 CDA compatibele specificaties, beschikbaar via de Nictiz ART-DECOR® omgeving

- HL7® FHIR® compatibele specificaties, beschikbaar via de Nictiz-omgeving op de Simplifier FHIR Registry

Downloads
De bouwsteen is ook beschikbaar als pdf bestand
of als spreadsheet
Over deze informatie
De informatie in deze wiki pagina is gebaseerd op de Publicatie 2020
SNOMED CT en LOINC codes zijn gebaseeerd op:
- SNOMED Clinical Terms version: 20200731 [R] (July 2020 Release)
- LOINC version 2.67
De voorwaarden van gebruik staan op de beginpagina ![]()
Deze pagina is gegenereerd op 29/09/2020 19:48:23 met ZibExtraction v. 4.0.7577.31095