Mobility-v1.0(2015EN): verschil tussen versies
| Regel 130: | Regel 130: | ||
{| | {| | ||
|- | |- | ||
| − | |<span title = "Codesystem: ICF>d450 Lopen</span> | + | |<span title = "Codesystem: ICF>[https://terminologie.nictiz.nl/art-decor/claml?collection=icf-nl-data&conceptId=d450 d450] Lopen</span> |
|} | |} | ||
| | | | ||
| Regel 164: | Regel 164: | ||
{| | {| | ||
|- | |- | ||
| − | |<span title = "Codesystem: ICF>d420 Uitvoeren van transfers</span> | + | |<span title = "Codesystem: ICF>[https://terminologie.nictiz.nl/art-decor/claml?collection=icf-nl-data&conceptId=d420 d420] Uitvoeren van transfers</span> |
|- | |- | ||
|<span title = "Codesystem: SNOMED CT>[https://terminologie.nictiz.nl/art-decor/snomed-ct?conceptId=364666007 364666007] Ability to transfer</span> | |<span title = "Codesystem: SNOMED CT>[https://terminologie.nictiz.nl/art-decor/snomed-ct?conceptId=364666007 364666007] Ability to transfer</span> | ||
| Regel 183: | Regel 183: | ||
{| | {| | ||
|- | |- | ||
| − | |<span title = "Codesystem: ICF>d410 Veranderen van basale lichaamshouding</span> | + | |<span title = "Codesystem: ICF>[https://terminologie.nictiz.nl/art-decor/claml?collection=icf-nl-data&conceptId=d410 d410] Veranderen van basale lichaamshouding</span> |
|- | |- | ||
|<span title = "Codesystem: SNOMED CT>[https://terminologie.nictiz.nl/art-decor/snomed-ct?conceptId=282869009 282869009] Ability to change position</span> | |<span title = "Codesystem: SNOMED CT>[https://terminologie.nictiz.nl/art-decor/snomed-ct?conceptId=282869009 282869009] Ability to change position</span> | ||
| Regel 202: | Regel 202: | ||
{| | {| | ||
|- | |- | ||
| − | |<span title = "Codesystem: ICF>d415 Handhaven van lichaamshouding</span> | + | |<span title = "Codesystem: ICF>[https://terminologie.nictiz.nl/art-decor/claml?collection=icf-nl-data&conceptId=d415 d415] Handhaven van lichaamshouding</span> |
|- | |- | ||
|<span title = "Codesystem: SNOMED CT>[https://terminologie.nictiz.nl/art-decor/snomed-ct?conceptId=249868004 249868004] Ability to maintain position</span> | |<span title = "Codesystem: SNOMED CT>[https://terminologie.nictiz.nl/art-decor/snomed-ct?conceptId=249868004 249868004] Ability to maintain position</span> | ||
| Regel 473: | Regel 473: | ||
The information in this wikipage is based on<!--ftInfoBase--> ''Registratie aan de bron'' publication 2015 including errata dd. 16-07-2015 <BR> | The information in this wikipage is based on<!--ftInfoBase--> ''Registratie aan de bron'' publication 2015 including errata dd. 16-07-2015 <BR> | ||
Conditions for use are located on the mainpage<!--ftConditions--> [[Bestand:list2.png|link=HCIM_Mainpage<!--wikiMainpage-->]]<BR> | Conditions for use are located on the mainpage<!--ftConditions--> [[Bestand:list2.png|link=HCIM_Mainpage<!--wikiMainpage-->]]<BR> | ||
| − | This page is generated on 20/12/2018 | + | This page is generated on 20/12/2018 16:35:16 with ZibExtraction v. 3.0.6928.28729<!--ftDate--> <BR> |
----- | ----- | ||
<div style="text-align: right; direction: ltr; margin-left: 1em;" >[[Bestand: Back 16.png| link= HCIM_Release<!--wikiReleasePage-->_2015(EN)]] [[HCIM_Release<!--wikiReleasePage-->_2015(EN) |Back to HCIM list<!--hdBackToMainPage--> ]]</div> | <div style="text-align: right; direction: ltr; margin-left: 1em;" >[[Bestand: Back 16.png| link= HCIM_Release<!--wikiReleasePage-->_2015(EN)]] [[HCIM_Release<!--wikiReleasePage-->_2015(EN) |Back to HCIM list<!--hdBackToMainPage--> ]]</div> | ||
Versie van 20 dec 2018 om 16:22
Inhoud
- 1 General information
- 2 Metadata
- 3 Revision History
- 4 Concept
- 5 Purpose
- 6 Evidence Base
- 7 Information Model
- 8 Example Instances
- 9 References
- 10 Valuesets
- 11 This information model in other releases
- 12 Information model references
- 13 Technical specifications in HL7v3 CDA and HL7 FHIR
- 14 Downloads
- 15 About this information
General information
Name: nl.nfu.Mobility ![]()
Version: 1.0
HCIM Status:Final
Release: 2015
Release status: Published
Release date: 8-9-2015
Metadata
| DCM::CoderList | Werkgroep RadB Verpleegkundige Gegevens |
| DCM::ContactInformation.Address | * |
| DCM::ContactInformation.Name | * |
| DCM::ContactInformation.Telecom | * |
| DCM::ContentAuthorList | Werkgroep RadB Verpleegkundige Gegevens |
| DCM::CreationDate | 11-2-2014 |
| DCM::DeprecatedDate | |
| DCM::DescriptionLanguage | nl |
| DCM::EndorsingAuthority.Address | |
| DCM::EndorsingAuthority.Name | NFU & V&VN |
| DCM::EndorsingAuthority.Telecom | |
| DCM::Id | 2.16.840.1.113883.2.4.3.11.60.40.3.4.3 |
| DCM::KeywordList | Mobiliteit, lopen, houding veranderen, houding handhaven, uitvoeren transfer |
| DCM::LifecycleStatus | Final |
| DCM::ModelerList | Werkgroep RadB Verpleegkundige Gegevens |
| DCM::Name | nl.nfu.Mobiliteit |
| DCM::PublicationDate | 8-9-2015 |
| DCM::PublicationStatus | Published |
| DCM::ReviewerList | Projectgroep RadB Verpleegkundige Gegevens & Kerngroep Registratie aan de Bron |
| DCM::RevisionDate | 8-9-2015 |
| DCM::Superseeds | |
| DCM::Version | 1.0 |
| HCIM::PublicationLanguage | EN |
Revision History
Only available in Dutch
Publicatieversie 1.0 (01-07-2015).
Concept
Mobility describes the abilities and any limitations in all aspects of mobility, such as changing position, walking and moving forward, in some cases with the help of an aid.
Purpose
The abilities and any limitations to mobility are documented:
- to be able to take this into account when in contact with the patient and when providing care to the patient;
- so as to monitor mobility in the event that mobility limitations are the subject of treatment;
- to be able to warrant the continuity of care in transfers.
Evidence Base
The definitions of the concepts were (partially) taken from the ICF definitions.
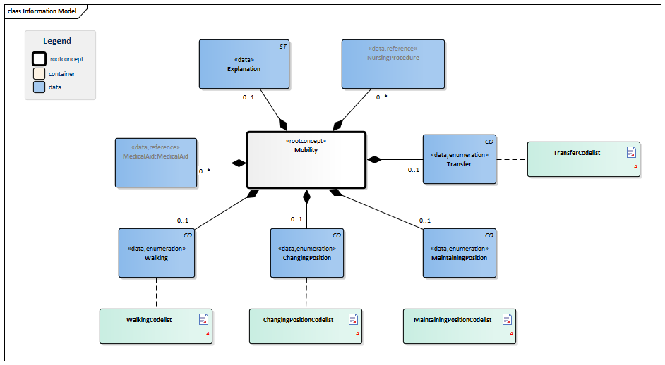
Information Model

| Type | Id | Concept | Card. | Definition | DefinitionCode | Reference | |||||||||
| NL-CM:4.3.1 | Root concept of the Mobility building block. This concept contains all data elements of the Mobility building block. |
|
|||||||||||||
| NL-CM:4.3.3 | 0..1 | Walking is moving forward over a surface on foot, step by step, always with one foot on the ground, such as in walking, strolling, forwards, backwards, or sideways. |
|
| |||||||||||
| NL-CM:4.3.4 | 0..* | Description of medical aids that can be used for limitations in mobility. |
|
| |||||||||||
| NL-CM:4.3.5 | 0..1 | A transfer is moving from one surface to another without changing the body’s position, such as sliding across a couch or moving from the bed to a chair. |
|
| |||||||||||
| NL-CM:4.3.8 | 0..1 | Changing position entails the body going from one position to another and going from one location to the next, such as getting out of a chair and into bed, or kneeling or crouching and getting back up. |
|
| |||||||||||
| NL-CM:4.3.12 | 0..1 | Maintaining position is staying in the same position, such as sitting in a chair or standing, when required. |
|
| |||||||||||
| NL-CM:4.3.16 | 0..1 | An explanation of the patient’s mobility. |
|
||||||||||||
| NL-CM:4.3.17 | 0..* | The nursing procedures needed to help the patient with their limited mobility. |
| ||||||||||||
Columns Concept and DefinitionCode: hover over the values for more information
For explanation of the symbols, please see the legend page
Example Instances
Only available in Dutch
| Mobiliteit | |
| Lopen | Matige beperking (25-49%) |
| HoudingVeranderen | Matige beperking (25-49%) |
| HoudingHandhaven | Lichte beperking (5-24%) |
| UitvoerenTransfer | Lichte beperking (5-24%) |
| Toelichting | Rollator is eigen bezit. |
| VerpleegkundigeActie | |
| Activiteit | Ondersteunen met opstaan en lopen. |
| Hulpmiddel | |
| ProductType | Rollator |
References
1. International Classification of Functioning Disability and Health (ICF) [Online] Beschikbaar op:http:/www.rivm.nl/who-fic/icf.htm [Geraadpleegd: 13 februari 2015]
Valuesets
ChangingPositionCodelist
| Valueset OID: 2.16.840.1.113883.2.4.3.11.60.40.2.4.3.1 | Binding: |
| Conceptname | Conceptcode | Codesystem name | Codesystem OID | Description |
| Geen beperking | d410.0 | ICF | 2.16.840.1.113883.6.254 | Beperking 0-4% |
| Lichte beperking | d410.1 | ICF | 2.16.840.1.113883.6.254 | Beperking 5-24% |
| Matige beperking | d410.2 | ICF | 2.16.840.1.113883.6.254 | Beperking 25-49% |
| Ernstige beperking | d410.3 | ICF | 2.16.840.1.113883.6.254 | Beperking 50-95% |
| Volledige beperking | d410.4 | ICF | 2.16.840.1.113883.6.254 | Beperking 96-100% |
MaintainingPositionCodelist
| Valueset OID: 2.16.840.1.113883.2.4.3.11.60.40.2.4.3.4 | Binding: |
| Conceptname | Conceptcode | Codesystem name | Codesystem OID | Description |
| Geen beperking | d415.0 | ICF | 2.16.840.1.113883.6.254 | Beperking 0-4% |
| Lichte beperking | d415.1 | ICF | 2.16.840.1.113883.6.254 | Beperking 5-24% |
| Matige beperking | d415.2 | ICF | 2.16.840.1.113883.6.254 | Beperking 25-49% |
| Ernstige beperking | d415.3 | ICF | 2.16.840.1.113883.6.254 | Beperking 50-95% |
| Volledige beperking | d415.4 | ICF | 2.16.840.1.113883.6.254 | Beperking 96-100% |
TransferCodelist
| Valueset OID: 2.16.840.1.113883.2.4.3.11.60.40.2.4.3.7 | Binding: |
| Conceptname | Conceptcode | Codesystem name | Codesystem OID | Description |
| Geen beperking | d420.0 | ICF | 2.16.840.1.113883.6.254 | Beperking 0-4% |
| Lichte beperking | d420.1 | ICF | 2.16.840.1.113883.6.254 | Beperking 5-24% |
| Matige beperking | d420.2 | ICF | 2.16.840.1.113883.6.254 | Beperking 25-49% |
| Ernstige beperking | d420.3 | ICF | 2.16.840.1.113883.6.254 | Beperking 50-95% |
| Volledige beperking | d420.4 | ICF | 2.16.840.1.113883.6.254 | Beperking 96-100% |
WalkingCodelist
| Valueset OID: 2.16.840.1.113883.2.4.3.11.60.40.2.4.3.9 | Binding: |
| Conceptname | Conceptcode | Codesystem name | Codesystem OID | Description |
| Geen beperking | d450.0 | ICF | 2.16.840.1.113883.6.254 | Beperking 0-4% |
| Lichte beperking | d450.1 | ICF | 2.16.840.1.113883.6.254 | Beperking 5-24% |
| Matige beperking | d450.2 | ICF | 2.16.840.1.113883.6.254 | Beperking 25-49% |
| Ernstige beperking | d450.3 | ICF | 2.16.840.1.113883.6.254 | Beperking 50-95% |
| Volledige beperking | d450.4 | ICF | 2.16.840.1.113883.6.254 | Beperking 96-100% |
This information model in other releases
- Release 2016, (Version 3.0)
- Release 2017, (Version 3.1)
- Prerelease 2018-2, (Version 3.1)
- Prerelease 2019-2, (Version 3.2)
- Release 2020, (Version 3.3)
- Prerelease 2021-2, (Version 3.3.1)
- Prerelease 2022-1, (Version 3.3.1)
- Prerelease 2023-1, (Version 3.3.1)
- Prerelease 2024-1, (Versie 3.3)
- Release 2024, (Version 3.3.1)
Information model references
This information model refers to
This information model is used in
- --
Technical specifications in HL7v3 CDA and HL7 FHIR
To exchange information based on health and care information models, additional, more technical specifications are required.
Not every environment can handle the same technical specifications. For this reason, there are several types of technical specifications:
- HL7® version 3 CDA compatible specifications, available through the Nictiz ART-DECOR® environment

- HL7® FHIR® compatible specifications, available through the Nictiz environment on the Simplifier FHIR

Downloads
This information model is also available as pdf file
or as spreadsheet
About this information
The information in this wikipage is based on Registratie aan de bron publication 2015 including errata dd. 16-07-2015
Conditions for use are located on the mainpage ![]()
This page is generated on 20/12/2018 16:35:16 with ZibExtraction v. 3.0.6928.28729