Attention!! This is not the most recent version of this information model. You can find the most recent version
here.
General information
Name: nl.zorg.Mobility 
Version: 3.1
HCIM Status:Final
Release: 2018
Release status: Prepublished
Release date: 26-02-2019
Metadata
| DCM::CoderList |
Werkgroep RadB Verpleegkundige Gegevens
|
| DCM::ContactInformation.Address |
*
|
| DCM::ContactInformation.Name |
*
|
| DCM::ContactInformation.Telecom |
*
|
| DCM::ContentAuthorList |
Werkgroep RadB Verpleegkundige Gegevens
|
| DCM::CreationDate |
11-2-2014
|
| DCM::DeprecatedDate |
|
| DCM::DescriptionLanguage |
nl
|
| DCM::EndorsingAuthority.Address |
|
| DCM::EndorsingAuthority.Name |
PM
|
| DCM::EndorsingAuthority.Telecom |
|
| DCM::Id |
2.16.840.1.113883.2.4.3.11.60.40.3.4.3
|
| DCM::KeywordList |
Mobiliteit, lopen, houding veranderen, houding handhaven, uitvoeren transfer
|
| DCM::LifecycleStatus |
Final
|
| DCM::ModelerList |
Werkgroep RadB Verpleegkundige Gegevens
|
| DCM::Name |
nl.zorg.Mobiliteit
|
| DCM::PublicationDate |
26-02-2019
|
| DCM::PublicationStatus |
Prepublished
|
| DCM::ReviewerList |
Projectgroep RadB Verpleegkundige Gegevens & Kerngroep Registratie aan de Bron
|
| DCM::RevisionDate |
31-12-2017
|
| DCM::Superseeds |
nl.zorg.Mobiliteit-v3.0
|
| DCM::Version |
3.1
|
| HCIM::PublicationLanguage |
EN
|
Revision History
Only available in Dutch
Publicatieversie 1.0 (01-07-2015)
Publicatieversie 3.0 (01-05-2016)
Publicatieversie 3.1 (04-09-2017)
| ZIB-530
|
Verwijzingen naar de bouwsteen Verpleegkundige Interventie verwijderd
|
| ZIB-531
|
Vervangen 5-punts ICF schaal door 3-punts SNOMED CT schaal voor beperkingen en stoornissen
|
| ZIB-535
|
Toevoegen concept Traplopen aan de bouwsteen Mobiliteit
|
Concept
Mobility describes the abilities and any limitations in all aspects of mobility, such as changing position, walking and moving forward, in some cases with the help of an aid.
Purpose
The abilities and any limitations to mobility are documented:
- to be able to take this into account when in contact with the patient and when providing care to the patient;
- so as to monitor mobility in the event that mobility limitations are the subject of treatment;
- to be able to warrant the continuity of care in transfers.
Evidence Base
The definitions of the concepts were (partially) taken from the ICF and ICNP definitions.
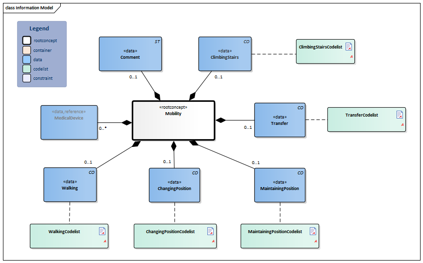
Information Model
| Type |
Id |
Concept |
Card. |
Definition |
DefinitionCode |
Reference
|
|
NL-CM:4.3.1
|
Mobility
|
|
Root concept of the Mobility information model. This concept contains all data elements of the Mobility information model.
|
|
|
|
NL-CM:4.3.3
|
|
Walking
|
0..1
|
Walking is moving body from one place to another by moving legs stepwise by self, capacity to bear weight of body and walk with effective gait within the range of speed from slow, moderate and fast pace.
|
|
|
|
NL-CM:4.3.18
|
|
ClimbingStairs
|
0..1
|
ClimbingStairs indicates the extent to which a patient is capable of going up and down stairs independently.
|
|
|
|
NL-CM:4.3.8
|
|
ChangingPosition
|
0..1
|
Changing position entails the body going from one position to another and going from one location to the next, such as getting out of a chair and into bed, or kneeling or crouching and getting back up.
|
|
|
|
NL-CM:4.3.12
|
|
MaintainingPosition
|
0..1
|
Maintaining position is staying in the same position, such as sitting in a chair or standing, when required.
|
|
|
|
NL-CM:4.3.5
|
|
Transfer
|
0..1
|
A transfer is moving from one surface to another without changing the body’s position, such as sliding across a couch or moving from the bed to a chair.
|
|
|
|
NL-CM:4.3.4
|
|
MedicalDevice
|
0..*
|
Description of medical aids that can be used for limitations in mobility.
|
|
|
|
NL-CM:4.3.16
|
|
Comment
|
0..1
|
A comment on the patient’s mobility.
|
| 48767-8 Annotation comment [Interpretation] Narrative
|
|
|
Columns Concept and DefinitionCode: hover over the values for more information
For explanation of the symbols, please see the legend page
Example Instances
Only available in Dutch
| Mobiliteit
|
| Lopen
|
Hulp nodig
|
| HoudingVeranderen
|
Onafhankelijk
|
| HoudingHandhaven
|
Onafhankelijk
|
| UitvoerenTransfer
|
Hulp nodig
|
| Traplopen
|
Volledig afhankelijk
|
| Toelichting
|
Rollator is eigen bezit.
|
| Hulpmiddel
|
| ProductType
|
Rollator
|
References
1. International Classification of Functioning Disability and Health (ICF) [Online] Beschikbaar op:http:/www.rivm.nl/who-fic/icf.htm [Geraadpleegd: 13 februari 2015]
Valuesets
ChangingPositionCodelist
| Valueset OID: 2.16.840.1.113883.2.4.3.11.60.40.2.4.3.1
|
Binding: Required
|
| Conceptname
|
Conceptcode
|
Codesystem name |
Codesystem OID
|
Description
|
| Independently able to change position
|
19821000146105
|
SNOMED CT
|
2.16.840.1.113883.6.96
|
Onafhankelijk
|
| Needs help with changing position
|
16611000146108
|
SNOMED CT
|
2.16.840.1.113883.6.96
|
Hulp nodig
|
| Unable to change position
|
303384002
|
SNOMED CT
|
2.16.840.1.113883.6.96
|
Volledig afhankelijk
|
ClimbingStairsCodelist
| Valueset OID: 2.16.840.1.113883.2.4.3.11.60.40.2.4.3.12
|
Binding: Required
|
| Conceptname
|
Conceptcode
|
Codesystem name |
Codesystem OID
|
Description
|
| Independent on stairs
|
165249009
|
SNOMED CT
|
2.16.840.1.113883.6.96
|
Onafhankelijk
|
| Needs help on stairs
|
165248001
|
SNOMED CT
|
2.16.840.1.113883.6.96
|
Hulp nodig
|
| Unable to manage stairs
|
301589003
|
SNOMED CT
|
2.16.840.1.113883.6.96
|
Volledig afhankelijk
|
MaintainingPositionCodelist
| Valueset OID: 2.16.840.1.113883.2.4.3.11.60.40.2.4.3.4
|
Binding: Required
|
| Conceptname
|
Conceptcode
|
Codesystem name |
Codesystem OID
|
Description
|
| Independently able to maintain position
|
19811000146100
|
SNOMED CT
|
2.16.840.1.113883.6.96
|
Onafhankelijk
|
| Needs help with maintaining position
|
16601000146106
|
SNOMED CT
|
2.16.840.1.113883.6.96
|
Hulp nodig
|
| Unable to maintain a position
|
282848007
|
SNOMED CT
|
2.16.840.1.113883.6.96
|
Volledig afhankelijk
|
TransferCodelist
| Valueset OID: 2.16.840.1.113883.2.4.3.11.60.40.2.4.3.7
|
Binding: Required
|
| Conceptname
|
Conceptcode
|
Codesystem name |
Codesystem OID
|
Description
|
| Independent ability to transfer location
|
714915006
|
SNOMED CT
|
2.16.840.1.113883.6.96
|
Onafhankelijk
|
| Ability to transfer location with assistance [DEPRECATED]
|
714917003
|
SNOMED CT
|
2.16.840.1.113883.6.96
|
Hulp nodig
|
| Unable to transfer location
|
714887007
|
SNOMED CT
|
2.16.840.1.113883.6.96
|
Volledig afhankelijk
|
WalkingCodelist
| Valueset OID: 2.16.840.1.113883.2.4.3.11.60.40.2.4.3.9
|
Binding: Required
|
| Conceptname
|
Conceptcode
|
Codesystem name |
Codesystem OID
|
Description
|
| Independent walking
|
165245003
|
SNOMED CT
|
2.16.840.1.113883.6.96
|
Onafhankelijk
|
| Needs help with walking
|
16581000146103
|
SNOMED CT
|
2.16.840.1.113883.6.96
|
Hulp nodig
|
| Unable to walk
|
282145008
|
SNOMED CT
|
2.16.840.1.113883.6.96
|
Volledig afhankelijk
|
This information model in other releases
- Release 2015, (Version 1.0)
- Release 2016, (Version 3.0)
- Release 2017, (Version 3.1)
- Prerelease 2019-2, (Version 3.2)
- Release 2020, (Version 3.3)
- Prerelease 2021-2, (Version 3.3.1)
- Prerelease 2022-1, (Version 3.3.1)
- Prerelease 2023-1, (Version 3.3.1)
- Prerelease 2024-1, (Versie 3.3)
- Release 2024, (Version 3.3.1)
Information model references
This information model refers to
This information model is used in
- --
Technical specifications in HL7v3 CDA and HL7 FHIR
To exchange information based on health and care information models, additional, more technical specifications are required.
Not every environment can handle the same technical specifications. For this reason, there are several types of technical specifications:
- HL7® version 3 CDA compatible specifications, available through the Nictiz ART-DECOR® environment

- HL7® FHIR® compatible specifications, available through the Nictiz environment on the Simplifier FHIR

Downloads
This information model is also available as pdf file
or as spreadsheet
About this information
The information in this wikipage is based on Prerelease 2018-2
SNOMED CT and LOINC codes are based on:
- SNOMED Clinical Terms version: 20180731 [R] (July 2018 Release)
- LOINC version 2.64
Conditions for use are located on the mainpage 
This page is generated on 12/03/2019 17:17:32 with ZibExtraction v. 3.0.7010.25883