Attention!! This is not the most recent version of this information model. You can find the most recent version
''here''.
General information
Name: nl.zorg.AllergieIntolerantie 
Version: 3.2
HCIM Status:Final
Release: 2018
Release status: Prepublished
Release date: 01-10-2018
Metadata
| DCM::CoderList |
Kerngroep Registratie aan de Bron
|
| DCM::ContactInformation.Address |
*
|
| DCM::ContactInformation.Name |
*
|
| DCM::ContactInformation.Telecom |
*
|
| DCM::ContentAuthorList |
Projectgroep Generieke Overdrachtsgegevens & Kerngroep Registratie aan de Bron
|
| DCM::CreationDate |
15-12-2014
|
| DCM::DeprecatedDate |
|
| DCM::DescriptionLanguage |
nl
|
| DCM::EndorsingAuthority.Address |
|
| DCM::EndorsingAuthority.Name |
PM
|
| DCM::EndorsingAuthority.Telecom |
|
| DCM::Id |
2.16.840.1.113883.2.4.3.11.60.40.3.8.2
|
| DCM::KeywordList |
Allergie, Overgevoeligheid
|
| DCM::LifecycleStatus |
Final
|
| DCM::ModelerList |
Kerngroep Registratie aan de Bron
|
| DCM::Name |
nl.zorg.AllergieIntolerantie
|
| DCM::PublicationDate |
01-10-2018
|
| DCM::PublicationStatus |
Prepublished
|
| DCM::ReviewerList |
Projectgroep Generieke Overdrachtsgegevens & Kerngroep Registratie aan de Bron
|
| DCM::RevisionDate |
31-12-2017
|
| DCM::Superseeds |
nl.zorg.AllergieIntolerantie-v3.1
|
| DCM::Version |
3.2
|
| HCIM::PublicationLanguage |
EN
|
Revision History
Only available in Dutch
Publicatieversie 1.0 (01-04-2015)
| ZIB-109
|
Onduidelijk wat wel/niet onderdeel uitmaakt van bouwsteen OverdrachtAlert; definities aanpassen
|
| ZIB-111
|
Wijzigingsverzoek OverdrachtAlert ReactieOmschrijvingCodelijst: Angst toevoegen en Bronchospasme vervangen in Kortademigheid
|
| ZIB-151
|
Aanpassingen in SNOMED CT codes en omschrijvingen voor codelijst ReactieOmschrijvingCodelijst n.a.v. review terminologie expert.
|
| ZIB-308
|
Prefix Overdracht weggehaald bij de generieke bouwstenen
|
| ZIB-352
|
Opsplitsen bouwsteen OverdrachtAlert
|
| ZIB-353
|
Tagged values DCM::CodeSystem aanpassen naar DCM::ValueSet incl. gekoppelde codelijst.
|
Incl. algemene wijzigingsverzoeken:
| ZIB-94
|
Aanpassen tekst van Disclaimer, Terms of Use & Copyrights
|
| ZIB-154
|
Consequenties opsplitsing Medicatie bouwstenen voor overige bouwstenen.
|
| ZIB-200
|
Naamgeving SNOMED CT in tagged values klinische bouwstenen gelijk getrokken.
|
| ZIB-201
|
Naamgeving OID: in tagged value notes van klinische bouwstenen gelijk getrokken.
|
| ZIB-309
|
EOI aangepast
|
| ZIB-324
|
Codelijsten Name en Description beginnen met een Hoofdletter
|
| ZIB-326
|
Tekstuele aanpassingen conform de kwaliteitsreview kerngroep 2015
|
Publicatieversie 1.0.1 (22-05-2015)
| ZIB-380
|
Newline in codelijstnaam van SpecifiekeStofSNKCodelijst.
|
| ZIB-373
|
Codelijsten AllergieCategorieCodelijst en AllergieStatusCodelijst uit nl.nfu.AllergieIntolerantie-v1.0 hebben dezelfde OID.
|
Publicatieversie 1.0.2 (16-07-2015)
| ZIB-417
|
Onjuiste SNOMED CT code in SymptoomCodelijst.
|
Publicatieversie 3.0 (01-05-2016)
| ZIB-425
|
Code voor het concept 'Waarschijnlijkheid' toewijzen.
|
| ZIB-453
|
Wijziging naamgeving ZIB's en logo's door andere opzet van beheer
|
Publicatieversie 3.1 (04-09-2017)
| ZIB-426
|
Code voor het concept 'ReactieDuur' toewijzen.
|
| ZIB-427
|
Code voor het concept 'MateVanKritiekZijn' toewijzen.
|
| ZIB-482
|
Geen informatie
|
| ZIB-487
|
AllergieIntolerantie.Waarschijnlijkheid "Zeker niet" uitleg gevraagd
|
| ZIB-499
|
Geen informatie
|
| ZIB-500
|
Heroverweeg WaarschijnlijkheidCodelijst
|
| ZIB-564
|
Aanpassing/harmonisatie Engelse conceptnamen
|
Publicatieversie 3.2 (31-12-2017)
| ZIB-610
|
SpecifiekeStofAllergeneStoffenCodelijst beperken
|
Concept
An allergy or intolerance describes a patient’s tendency towards hypersensitivity to a certain substance, so that an unwanted physiological reaction is expected after exposure to the substance, while most people would not exhibit such a reaction to that amount. The observed physiological changes are usually the result of an immunological reaction.
The substances can be categorized as follows:
- Medicine
- Medicine category
- Ingredient/addition
- Nutrition
- Environmental factor
- Animal
- Plants
- Chemicals
- Inhaled allergenic
Purpose
Documenting and communicating allergies and intolerances is an important part of medical registration. It concerns the core of patient safety in general and medication safety in particular. In the execution of research, treatment and care, these patient characteristics constantly have to be taken into account.
In principle, allergies and intolerances are also disorders and also could be entered as a problem. Nevertheless, these are usually entered separately.
Allergies/Intolerances have a lot in common with warnings (Alert). An important difference is that with allergies and intolerances, a lot of detailed information is recorded on things such as the reactions to the causative substance. Furthermore, not every warning is a problem or medical condition. Every allergy/intolerance is, however, while not every allergy or intolerance implies a warning.
Evidence Base
For all allergies in the Netherlands, the codes available in the G standard are used to register and complete medicinal allergies in the work process of prescribers and pharmacists (in medication monitoring). This is outlined in the document “Allergies and unwanted substances IR V-2-3-1”.
This code is insufficient when it comes to reactions to exposure to food products, items (such as bandages and band-aids), plants and animals. For these items, the standard allows the use of free text or the use of SNOMED CT code. However, no validated value set is currently available for this purpose for SNOMED CT.
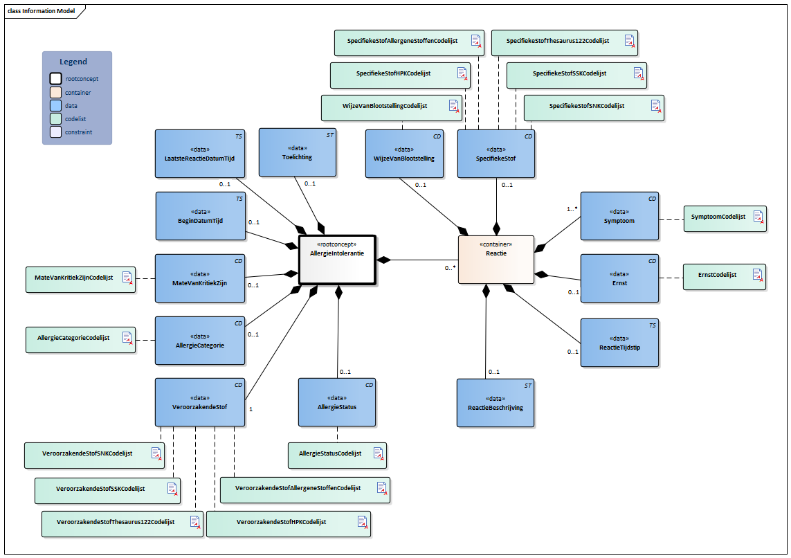
Information Model
Columns Concept and DefinitionCode: hover over the values for more information
For explanation of the symbols, please see the legend page
Example Instances
Only available in Dutch
| AllergieIntolerantie
|
| VeroorzakendeStof
|
Bijengif
|
Penicilline
|
| AllergieCategorie
|
Stof of product
|
Medicijn
|
| AllergieStatus
|
Actief
|
Actief
|
| MateVanKritiekZijn
|
Ernstig
|
Ernstig
|
| BeginDatumTijd
|
08-11-2008
|
1995
|
| LaatsteReactieDatumTijd
|
15-11-2009
|
02-06-1998
|
| Toelichting
|
-
|
-
|
| Reactie
|
| Symptoom
|
Misselijk en braken
|
Exantheem
|
| ReactieBeschrijving
|
-
|
-
|
| Ernst
|
Ernstig
|
Matig ernstig
|
| ReactieTijdstip
|
-
|
02-06-1998
|
| ReactieDuur
|
-
|
-
|
| WijzeVanBlootstelling
|
-
|
Oraal
|
| SpecifiekeStof
|
-
|
Amoxicilline
|
Issues
No known allergies
The question is whether to offer a code for "No known allergies (SNOMED CT 160244002)" and subdirectories in this information model that fall under this code, or to determine that, where applicable, the document should outline when the information model is to be applied.
Value set for the ‘Causative substance’ concept
Currently, no defined code list is yet available for allergenic substances other than medication. Entering SNOMED CT must therefore suffice to code allergenic substances for the time-being. The G standard is used to code medical products.
References
1. Z-INDEX. (2011) Allergieën en ongewenste middelen [Online] v. R V-2-3-1 Beschikbaar op: http://www.z-index.nl/g-standaard/beschrijvingen/functioneel/wijzigingen/mb/bewaking-op-allergie/IR%20Allergieen%20V%202-1-1.pdf [Geraadpleegd: 15 oktober 2014]
2. HL7 FHIR Resource AllergyIntolerance. [Online] Continuous Build. Beschikbaar op: http://hl7-fhir.github.io/allergyintolerance.html [Geraadpleegd: 12 maart 2014]
Valuesets
AllergieCategorieCodelijst
| Valueset OID: 2.16.840.1.113883.2.4.3.11.60.40.2.8.2.2
|
Binding: Extensible
|
| Conceptname
|
Conceptcode
|
Codesystem name |
Codesystem OID
|
Description
|
| Propensity to adverse reactions to food
|
418471000
|
SNOMED CT
|
2.16.840.1.113883.6.96
|
Voeding
|
| Propensity to adverse reactions to drug
|
419511003
|
SNOMED CT
|
2.16.840.1.113883.6.96
|
Medicijn
|
| Environmental allergy
|
426232007
|
SNOMED CT
|
2.16.840.1.113883.6.96
|
Omgeving
|
| Allergy to substance
|
419199007
|
SNOMED CT
|
2.16.840.1.113883.6.96
|
Stof of product
|
| Other
|
OTH
|
NullFlavor
|
2.16.840.1.113883.5.1008
|
Anders
|
AllergieStatusCodelijst
| Valueset OID: 2.16.840.1.113883.2.4.3.11.60.40.2.8.2.3
|
Binding: Extensible
|
| Conceptname
|
Conceptcode
|
Codesystem name |
Codesystem OID
|
Description
|
| Active
|
active
|
ActStatus
|
2.16.840.1.113883.5.14
|
Actief
|
| Completed
|
completed
|
ActStatus
|
2.16.840.1.113883.5.14
|
Niet meer aanwezig
|
| Obsolete
|
obsolete
|
ActStatus
|
2.16.840.1.113883.5.14
|
Achterhaald
|
| Nullified
|
nullified
|
ActStatus
|
2.16.840.1.113883.5.14
|
Foutief
|
ErnstCodelijst
| Valueset OID: 2.16.840.1.113883.2.4.3.11.60.40.2.8.2.6
|
Binding: Extensible
|
| Conceptname
|
Conceptcode
|
Codesystem name |
Codesystem OID
|
Description
|
| Mild
|
255604002
|
SNOMED CT
|
2.16.840.1.113883.6.96
|
Licht
|
| Moderate
|
6736007
|
SNOMED CT
|
2.16.840.1.113883.6.96
|
Matig
|
| Severe
|
24484000
|
SNOMED CT
|
2.16.840.1.113883.6.96
|
Ernstig
|
MateVanKritiekZijnCodelijst
| Valueset OID: 2.16.840.1.113883.2.4.3.11.60.40.2.8.2.4
|
Binding: Extensible
|
| Conceptname
|
Conceptcode
|
Codesystem name |
Codesystem OID
|
Description
|
| Mild
|
255604002
|
SNOMED CT
|
2.16.840.1.113883.6.96
|
Licht
|
| Moderate
|
6736007
|
SNOMED CT
|
2.16.840.1.113883.6.96
|
Matig
|
| Severe
|
24484000
|
SNOMED CT
|
2.16.840.1.113883.6.96
|
Ernstig
|
| Fatal
|
399166001
|
SNOMED CT
|
2.16.840.1.113883.6.96
|
Fataal
|
SpecifiekeStofAllergeneStoffenCodelijst
| Valueset OID: 2.16.840.1.113883.2.4.3.11.60.40.2.8.2.16
|
Binding: Extensible
|
| Conceptname
|
Codesystem name |
Codesystem OID
|
| SNOMED CT: ^42931000146101|Dutch non-drug allergen simple reference set|
|
SNOMED CT
|
2.16.840.1.113883.6.96
|
SpecifiekeStofHPKCodelijst
| Valueset OID: 2.16.840.1.113883.2.4.3.11.60.40.2.8.2.18
|
Binding: Extensible
|
| Conceptname
|
Codesystem name |
Codesystem OID
|
| Alle waarden
|
G-Standaard Handels Product Kode (HPK)
|
2.16.840.1.113883.2.4.4.7
|
SpecifiekeStofSNKCodelijst
| Valueset OID: 2.16.840.1.113883.2.4.3.11.60.40.2.8.2.10
|
Binding: Extensible
|
| Conceptname
|
Codesystem name |
Codesystem OID
|
| Alle waarden
|
G-standaard Stofnaamcode (SNK)
|
2.16.840.1.113883.2.4.4.1.750
|
SpecifiekeStofSSKCodelijst
| Valueset OID: 2.16.840.1.113883.2.4.3.11.60.40.2.8.2.9
|
Binding: Extensible
|
| Conceptname
|
Codesystem name |
Codesystem OID
|
| Alle waarden
|
G-standaard Stofnaamcode i.c.m. toedieningsweg (SSK)
|
2.16.840.1.113883.2.4.4.1.725
|
SpecifiekeStofThesaurus122Codelijst
| Valueset OID: 2.16.840.1.113883.2.4.3.11.60.40.2.8.2.11
|
Binding: Extensible
|
| Conceptname
|
Codesystem name |
Codesystem OID
|
| Alle waarden
|
G-standaard Ongewenste medicatiegroepen
|
2.16.840.1.113883.2.4.4.1.902.122
|
SymptoomCodelijst
| Valueset OID: 2.16.840.1.113883.2.4.3.11.60.40.2.8.2.5
|
Binding: Extensible
|
| Conceptname
|
Conceptcode
|
Codesystem name |
Codesystem OID
|
Description
|
| Anaphylaxis
|
39579001
|
SNOMED CT
|
2.16.840.1.113883.6.96
|
Anafylaxie
|
| Angioedema
|
41291007
|
SNOMED CT
|
2.16.840.1.113883.6.96
|
Angio-oedeem
|
| Upper respiratory tract hypersensitivity reaction
|
490008
|
SNOMED CT
|
2.16.840.1.113883.6.96
|
Overgevoeligheidsreactie van de bovenste luchtwegen
|
| Dyspnea
|
267036007
|
SNOMED CT
|
2.16.840.1.113883.6.96
|
Kortademigheid
|
| Bronchospasm
|
4386001
|
SNOMED CT
|
2.16.840.1.113883.6.96
|
Bronchospasme
|
| Urticaria
|
126485001
|
SNOMED CT
|
2.16.840.1.113883.6.96
|
Urticaria
|
| Contact dermatitis
|
40275004
|
SNOMED CT
|
2.16.840.1.113883.6.96
|
Contactdermatitis
|
| Itching of skin
|
418363000
|
SNOMED CT
|
2.16.840.1.113883.6.96
|
Jeuk
|
| Eruption
|
271807003
|
SNOMED CT
|
2.16.840.1.113883.6.96
|
Exantheem
|
| Allergic conjunctivitis
|
473460002
|
SNOMED CT
|
2.16.840.1.113883.6.96
|
Allergische conjunctivitis
|
| Lyell's toxic epidermal necrolysis, subepidermal type [DEPRECATED]
|
23067006
|
SNOMED CT
|
2.16.840.1.113883.6.96
|
Toxische epidermale necrolyse
|
| Nausea and vomiting
|
16932000
|
SNOMED CT
|
2.16.840.1.113883.6.96
|
Misselijk en braken
|
| Diarrhea
|
62315008
|
SNOMED CT
|
2.16.840.1.113883.6.96
|
Diarree
|
| Drug-induced erythema multiforme
|
297942002
|
SNOMED CT
|
2.16.840.1.113883.6.96
|
Door medicatie veroorzaakte erythema multiforme
|
| Fever
|
386661006
|
SNOMED CT
|
2.16.840.1.113883.6.96
|
Koorts
|
| Overig
|
OTH
|
NullFlavor
|
2.16.840.1.113883.5.1008
|
Overig
|
VeroorzakendeStofAllergeneStoffenCodelijst
| Valueset OID: 2.16.840.1.113883.2.4.3.11.60.40.2.8.2.17
|
Binding: Extensible
|
| Conceptname
|
Codesystem name |
Codesystem OID
|
| Alle waarden
|
SNOMED CT
|
2.16.840.1.113883.6.96
|
VeroorzakendeStofHPKCodelijst
| Valueset OID: 2.16.840.1.113883.2.4.3.11.60.40.2.8.2.19
|
Binding: Extensible
|
| Conceptname
|
Codesystem name |
Codesystem OID
|
| Alle waarden
|
G-Standaard Handels Product Kode (HPK)
|
2.16.840.1.113883.2.4.4.7
|
VeroorzakendeStofSNKCodelijst
| Valueset OID: 2.16.840.1.113883.2.4.3.11.60.40.2.8.2.14
|
Binding: Extensible
|
| Conceptname
|
Codesystem name |
Codesystem OID
|
| Alle waarden
|
G-standaard Stofnaamcode (SNK)
|
2.16.840.1.113883.2.4.4.1.750
|
VeroorzakendeStofSSKCodelijst
| Valueset OID: 2.16.840.1.113883.2.4.3.11.60.40.2.8.2.13
|
Binding: Extensible
|
| Conceptname
|
Codesystem name |
Codesystem OID
|
| Alle waarden
|
G-standaard Stofnaamcode i.c.m. toedieningsweg (SSK)
|
2.16.840.1.113883.2.4.4.1.725
|
VeroorzakendeStofThesaurus122Codelijst
| Valueset OID: 2.16.840.1.113883.2.4.3.11.60.40.2.8.2.15
|
Binding: Extensible
|
| Conceptname
|
Codesystem name |
Codesystem OID
|
| Alle waarden
|
G-standaard Ongewenste medicatiegroepen
|
2.16.840.1.113883.2.4.4.1.902.122
|
WijzeVanBlootstellingCodelijst
| Valueset OID: 2.16.840.1.113883.2.4.3.11.60.40.2.8.2.12
|
Binding: Extensible
|
| Conceptname
|
Codesystem name |
Codesystem OID
|
| SNOMED CT: <284009009|Route of administration value|
|
SNOMED CT
|
2.16.840.1.113883.6.96
|
This information model in other releases
Information model references
This information model refers to
- --
This information model is used in
- --
Technical specifications in HL7v3 CDA and HL7 FHIR
To exchange information based on health and care information models, additional, more technical specifications are required.
Not every environment can handle the same technical specifications. For this reason, there are several types of technical specifications:
- HL7® version 3 CDA compatible specifications, available through the Nictiz ART-DECOR® environment

- HL7® FHIR® compatible specifications, available through the Nictiz environment on the Simplifier FHIR

Downloads
This information model is also available as pdf file
or as spreadsheet
About this information
The information in this wikipage is based on Prerelease 2018 #1
SNOMED CT and LOINC codes are based on:
- SNOMED Clinical Terms version: 20180731 [R] (July 2018 Release)
- LOINC version 2.64
Conditions for use are located on the mainpage 
This page is generated on 23/12/2018 00:45:44 with ZibExtraction v. 3.0.6929.24609