DispenseRequest-v1.0.3(2020EN)
Inhoud
General information
Name: nl.zorg.DispenseRequest ![]()
Version: 1.0.3
HCIM Status:Final
Release: 2020
Release status: Published
Release date: 01-09-2020
Metadata
| DCM::CoderList | Projectgroep Medicatieproces |
| DCM::ContactInformation.Address | |
| DCM::ContactInformation.Name | * |
| DCM::ContactInformation.Telecom | |
| DCM::ContentAuthorList | Projectgroep Medicatieproces |
| DCM::CreationDate | 1-2-2017 |
| DCM::DeprecatedDate | |
| DCM::DescriptionLanguage | nl |
| DCM::EndorsingAuthority.Address | |
| DCM::EndorsingAuthority.Name | PM |
| DCM::EndorsingAuthority.Telecom | |
| DCM::Id | 2.16.840.1.113883.2.4.3.11.60.40.3.9.10 |
| DCM::KeywordList | Medicatie, Verstrekkingsverzoek |
| DCM::LifecycleStatus | Final |
| DCM::ModelerList | Architectuurgroep Registratie aan de Bron |
| DCM::Name | nl.zorg.Verstrekkingsverzoek |
| DCM::PublicationDate | 01-09-2020 |
| DCM::PublicationStatus | Published |
| DCM::ReviewerList | Projectgroep Medicatieproces & Architectuurgroep Registratie aan de Bron |
| DCM::RevisionDate | 29-07-2020 |
| DCM::Supersedes | nl.zorg.Verstrekkingsverzoek-v1.0.2 |
| DCM::Version | 1.0.3 |
| HCIM::PublicationLanguage | EN |
Revision History
Only available in Dutch
Publicatieversie 1.0 (04-09-2017)
Publicatieversie 1.0.1 (31-12-2017)
| ZIB-618 | Hernoemen Verstrekking naar Medicatieverstrekking |
Publicatieversie 1.0.2 (31-01-2020)
| ZIB-888 | terminologie reden voor stoppen medicatie verbeteren en SNOMED coderingen zibs met meditatieproces gelijktrekken |
Publicatieversie 1.0.3 (01-09-2020)
| ZIB-1011 | Omschrijving bij 'Aantal herhalingen" |
Concept
The dispense request is the request of a prescriber to the pharmacist to dispense medication(s) to the patient to support current medication agreements. The prescriber asks them to dispense a certain amount of medicine or to dispense medicine(s) for a period of use.
Purpose
The goal of the dispense request is for the pharmacist to supply the medicine so the patient has a sufficient amount.
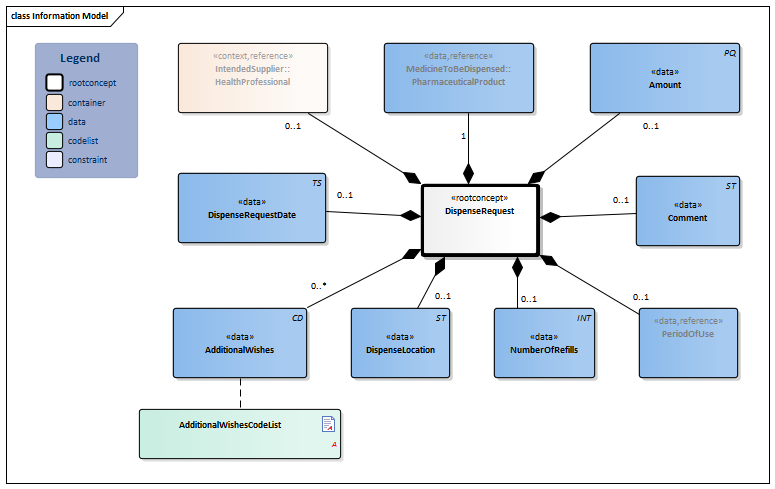
Information Model

| Type | Id | Concept | Card. | Definition | DefinitionCode | Reference | |||||||
| NL-CM:9.10.19963 | The dispense request is the request of a prescriber to the pharmacist to dispense medication(s) to the patient to support current medication agreements. The prescriber asks them to dispense a certain amount of medicine or to dispense medicine(s) for a period of use. |
|
|||||||||||
| NL-CM:9.10.19966 | 0..1 | The intended supplier is a pharmacist. |
| ||||||||||
| NL-CM:9.10.22249 | 1 | The medicine to be dispensed. |
| ||||||||||
| NL-CM:9.10.20060 | 0..1 | Time at which the dispense request is entered. | |||||||||||
| NL-CM:9.10.20062 | 0..1 | During the approved period of use, the pharmacist has permission to dispense medicine so that the patient has a sufficient amount of medication.
In many cases, the approved period of use can be described by only an end date: the approved end date of use. |
| ||||||||||
| NL-CM:9.10.22120 | 0..1 | The number of additional times the medication may be dispensed after the first time.
In the case of Amount: The total amount that may be dispensed is: (Number of refills + 1) x amount to be dispensed. In the case of Period of Use:The total period of use is: (Number of refills + 1) x period of use |
|||||||||||
| NL-CM:9.10.19964 | 0..1 | This is the number of units of the ordered product per dispense. The number of refills indicates how often this amount is allowed to be dispensed. Optionally a translation to NHG table Gebruiksvoorschriften (Table 25) is also allowed. | |||||||||||
| NL-CM:9.10.20068 | 0..1 | Dispense location. | |||||||||||
| NL-CM:9.10.22759 | 0..* | Logistics and other instructions such as: do not enter in GDS, urgent, purposeful deviation, etc. |
| ||||||||||
| NL-CM:9.10.22274 | 0..1 | Explanation for the dispense request.
This explanation can contain e.g. information on why a prescriber submits a dispense request that deviates from the norm, e.g. an extra dispense request needed because the patient has lost the medication. |
|
||||||||||
Columns Concept and DefinitionCode: hover over the values for more information
For explanation of the symbols, please see the legend page
Example Instances
Only available in Dutch
| VerstrekkingsverzoekDatum | Te verstrekken hoeveelheid | AantalHerhalingen | TeVerstrekkenGeneesmiddel | Verbruiksperiode | BeoogdVerstrekker | Afleverlocatie | Aanvullende wensen | ||
| ProductCode | IngangsDatum | Einddatum | Duur | Zorgaanbieder | |||||
| ZorgaanbiederNaam | |||||||||
| 13-07-15 | 40 stuks | 0 | Metoclopramide zetpil 20mg | 40 dagen | Apotheek De Gulle Gaper | Verpleeghuis De Ronde Vaten |
Spoed | ||
Valuesets
AdditionalWishesCodeList
| Valueset OID: 2.16.840.1.113883.2.4.3.11.60.40.2.9.10.1 | Binding: Required |
| Conceptname | Conceptcode | Codesystem name | Codesystem OID | Description |
| Spoed | 1 | Voorlopige G-std thesaurus 2051 | 2.16.840.1.113883.2.4.3.11.60.20.77.5.2.3.2051 | Spoed |
| Niet in GDS | 2 | Voorlopige G-std thesaurus 2051 | 2.16.840.1.113883.2.4.3.11.60.20.77.5.2.3.2051 | Niet in GDS |
| Bezorgen | 3 | Voorlopige G-std thesaurus 2051 | 2.16.840.1.113883.2.4.3.11.60.20.77.5.2.3.2051 | Bezorgen |
This information model in other releases
- Release 2017, (Version 1.0.1)
- Prerelease 2018-2, (Version 1.0.1)
- Prerelease 2019-2, (Version 1.0.2)
- Prerelease 2021-2, (Version 1.1)
- Prerelease 2022-1, (Version 2.0)
- Prerelease 2023-1, (Version 3.0)
- Prerelease 2024-1, (Versie 4.0)
- Release 2024, (Version 4.0)
Information model references
This information model refers to
This information model is used in
Technical specifications in HL7v3 CDA and HL7 FHIR
To exchange information based on health and care information models, additional, more technical specifications are required.
Not every environment can handle the same technical specifications. For this reason, there are several types of technical specifications:
- HL7® version 3 CDA compatible specifications, available through the Nictiz ART-DECOR® environment

- HL7® FHIR® compatible specifications, available through the Nictiz environment on the Simplifier FHIR

Downloads
This information model is also available as pdf file
or as spreadsheet
About this information
The information in this wikipage is based on Release 2020
SNOMED CT and LOINC codes are based on:
- SNOMED Clinical Terms version: 20200731 [R] (July 2020 Release)
- LOINC version 2.67
Conditions for use are located on the mainpage ![]()
This page is generated on 29/09/2020 21:36:30 with ZibExtraction v. 4.0.7577.31095