LaboratoriumUitslag-v6.0(2023NL)
Inhoud
- 1 Algemeen
- 2 Metadata
- 3 Revision History
- 4 Concept
- 5 Purpose
- 6 Evidence Base
- 7 Information Model
- 8 Example Instances
- 9 References
- 10 Valuesets
- 10.1 AfnameprocedureCodelijst
- 10.2 BronMonsterCodelijst
- 10.3 ContainerTypeCodelijst
- 10.4 InterpretatieVlaggenCodelijst
- 10.5 MicroorganismeCodelijst
- 10.6 MonstermateriaalCodelijst
- 10.7 MorfologieCodelijst
- 10.8 OnderzoekCodelijst
- 10.9 ResultaatStatusCodelijst
- 10.10 ResultaatTypeCodelijst
- 10.11 TestCodeLOINCCodelijst
- 10.12 TestCodeNHGCodelijst
- 10.13 TestmethodeCodelijst
- 10.14 TestUitslagCodelijst
- 10.15 TestUitslagStatusCodelijst
- 11 Deze bouwsteen in overige publicaties
- 12 Bouwsteen verwijzingen
- 13 Technische specificaties in HL7v3 CDA en HL7 FHIR
- 14 Downloads
- 15 Over deze informatie
Algemeen
Naam: nl.zorg.LaboratoriumUitslag ![]()
Versie: 6.0
ZIB Status:Final
Publicatie: 2023
Publicatie status: Prepublished
Publicatie datum: 15-10-2023
Metadata
| DCM::CoderList | Kerngroep Registratie aan de Bron |
| DCM::ContactInformation.Address | * |
| DCM::ContactInformation.Name | * |
| DCM::ContactInformation.Telecom | * |
| DCM::ContentAuthorList | Projectgroep Generieke Overdrachtsgegevens & Kerngroep Registratie aan de Bron |
| DCM::CreationDate | 7-6-2012 |
| DCM::DeprecatedDate | |
| DCM::DescriptionLanguage | nl |
| DCM::EndorsingAuthority.Address | |
| DCM::EndorsingAuthority.Name | PM |
| DCM::EndorsingAuthority.Telecom | |
| DCM::Id | 2.16.840.1.113883.2.4.3.11.60.40.3.13.1 |
| DCM::KeywordList | laboratorium uitslag, lab, laboratorium bepaling |
| DCM::LifecycleStatus | Final |
| DCM::ModelerList | Kerngroep Registratie aan de Bron |
| DCM::Name | nl.zorg.LaboratoriumUitslag |
| DCM::PublicationDate | 15-10-2023 |
| DCM::PublicationStatus | Prepublished |
| DCM::ReviewerList | Projectgroep Generieke Overdrachtsgegevens & Kerngroep Registratie aan de Bron |
| DCM::RevisionDate | 17-07-2023 |
| DCM::Supersedes | nl.zorg.LaboratoriumUitslag-v5.1 |
| DCM::Version | 6.0 |
| HCIM::PublicationLanguage | NL |
Revision History
Publicatieversie 1.0 (15-02-2013)
Publicatieversie 1.1 (01-07-2013)
Publicatieversie 1.2 (01-04-2015)
| ZIB-238 | In de klinische bouwsteen OverdrachtLabUitslag de tagged value DCM::ValueSet LOINC - eLab valueset van concept TestNaam opsplitsen. |
| ZIB-239 | In de klinische bouwsteen OverdrachtLabUitslag de tagged value DCM::ValueSet SNOMED - eLab valueset van concept Testmethode opsplitsen. |
| ZIB-240 | In de klinische bouwsteen OverdrachtLabUitslag kwam de tagged value DCM::ValueSet van concept LaboratoriumTest niet overeen met de naam van de gekoppelde waardenlijst ResultNormalcyStatus Valueset (HL7). |
| ZIB-241 | In de klinische bouwsteen OverdrachtLabUitslag de tagged value DCM::ValueSet LOINC - eLab valueset van concept Onderzoek opsplitsen. |
| ZIB-242 | In de klinische bouwsteen OverdrachtLabuitslag kwam de naam van de gekoppelde waardenlijst van concept ResultaatStatus niet overeen met de tagged value van het concept. |
| ZIB-243 | In de klinische bouwsteen OverdrachtLabuitslag kwam de naam van de gekoppelde waardenlijst van concept ResultaatType niet overeen met de tagged value van het concept. |
| ZIB-244 | Tagged values van concept Onderzoek van OverdrachtLabUitslag aangepast, door tagged value DCM:ValueSet e-lab een codelijst naam te geven incl. in tagged value notes verwijzing naar extern codesystem. |
| ZIB-245 | Tagged values van concept Testmethode van OverdrachtLabUitslag aangepast, door tagged value DCM:ValueSet e-lab een codelijst naam te geven incl. in tagged value notes verwijzing naar extern codesystem. |
| ZIB-246 | Tagged values van concept TestNaam van OverdrachtLabUitslag aangepast, door tagged value DCM:ValueSet e-lab een codelijst naam te geven incl. in tagged value notes verwijzing naar extern codesystem. |
| ZIB-353 | Tagged values DCM::CodeSystem aanpassen naar DCM::ValueSet incl. gekoppelde codelijst. |
| ZIB-361 | Naamgeving concept Opmerking aangepast |
| ZIB-367 | Opschonen ResultaatVlaggenCodelijst |
| ZIB-370 | ResultaatStatusCodelijst en TekstUitslagCodelijst codes aanpassen |
Incl. algemene wijzigingsverzoeken:
| ZIB-94 | Aanpassen tekst van Disclaimer, Terms of Use & Copyrights |
| ZIB-154 | Consequenties opsplitsing Medicatie bouwstenen voor overige bouwstenen. |
| ZIB-200 | Naamgeving SNOMED CT in tagged values klinische bouwstenen gelijk getrokken. |
| ZIB-201 | Naamgeving OID: in tagged value notes van klinische bouwstenen gelijk getrokken. |
| ZIB-309 | EOI aangepast |
| ZIB-324 | Codelijsten Name en Description beginnen met een Hoofdletter |
| ZIB-326 | Tekstuele aanpassingen conform de kwaliteitsreview kerngroep 2015 |
Publicatieversie 1.2.1 (22-05-2015)
| ZIB-392 | De ResultaatTypeCodelijst heeft geen "OID: " aanduiding in de onderliggende codelijst. |
Publicatieversie 1.2.2 (16-07-2015)
| ZIB-420 | Vervallen SNOMED CT code in ResultaatTypeCodelijst |
Publicatieversie 3.0 (01-05-2016)
| ZIB-423 | Verkeerd bron-codestelsel gekoppeld aan de 'TestStatusCodelijst'. |
| ZIB-453 | Wijziging naamgeving ZIB's en logo's door andere opzet van beheer |
Publicatieversie 4.0 (04-09-2017)
| ZIB-479 | Monster herkomst ontbreekt |
| ZIB-549 | De Engelse naam van de bouwsteen en het rootconcept zijn niet correct |
| ZIB-564 | Aanpassing/harmonisatie Engelse conceptnamen |
| ZIB-576 | Aanpassen bouwstenen die nog de prefix overdracht hebben, zodat de prefix kan vervallen. |
| ZIB-481 | Ambiguïteit in interpretatie van ResultaatStatus |
| ZIB-577 | Toevoegen SNOMED CT concept in ResultaatTypeCodelijst |
Publicatieversie 4.1 (31-12-2017)
| ZIB-609 | Biopsie niet in AfnameprocedureCodelijst |
| ZIB-611 | cardinaliteit ResultaatType |
| ZIB-621 | Aanpassingen naar aanleiding van overleg met NHG |
| ZIB-645 | Diverse terminologiekoppelingen lijken niet te kloppen |
| ZIB-646 | Aanpassing SNOMED codes |
Publicatieversie 4.2 (01-10-2018)
| ZIB-649 | Toevoegen data-element UitgevoerdDoor |
| ZIB-676 | Typefout in "CollectioMethodCodelist" |
Publicatieversie 4.3 (26-02-2019)
| ZIB-639 | 13.1.4 Onderzoek / 13.1.8 Test mist NHG Tabel 45 |
| ZIB-703 | In plaatje komt term TestNaam voor, terwijl de zib die niet (meer) kent. |
Publicatieversie 4.4 (06-07-2019)
| ZIB-669 | datatype element Verzamelperiode |
| ZIB-880 | scope van de opmerking klopt niet met de context van de container 'monster' |
Publicatieversie 4.5 (31-01-2020)
| ZIB-910 | Labcodeset ipv geheel LOINC |
| ZIB-901 | Microorganism in LaboratoriumTestUitslag |
| ZIB-902 | LaboratoriumUitslag |
Publicatieversie 4.6 (01-09-2020)
| ZIB-1016 | Monsternummer kan niet 0..* zijn |
| ZIB-1148 | Specifieke definitie ZIB LaboratoriumUitslag: InterpretatieVlaggen |
Publicatieversie 5.0 (01-12-2021)
| ZIB-1072 | Labtest / interpretatievlaggen |
| ZIB-1269 | LaboratoriumUitslag: verwijderen Aanvrager (niet implementeerbaar) |
| ZIB-1293 | Waardenlijsten voor LaboratoriumTest#TestUitslag |
| ZIB-1465 | Meldingen terminology report bij overlijdensIndicator en BronMonster |
| ZIB-1551 | LaboratoriumUitslag typo's |
| ZIB-1553 | LaboratoriumUitslag SpecimenSource DefinitionCode deprecated |
Publicatieversie 5.1 (10-06-2022)
| ZIB-1292 | InterpretatieMethodeCodelijst verbeteren of opheffen? |
| ZIB-1552 | LaboratoriumUitslag ContainerType binding te strikt |
| ZIB-1686 | Spelfout in NL-CM:13.1.6/ResultStatus |
| ZIB-1698 | Uitvoerder in ZIB Labuitslag is in praktijk meer de verantwoordelijke partij dan de uitvoerder |
| ZIB-1699 | Voorbeeld in ART Decor van Testcode klopt niet met codesystemen die genoemd zijn |
Publicatieversie 6.0 (15-10-2023)
| ZIB-1584 | GerelateerdeUitslag nader specificeren |
| ZIB-1697 | Testuitslag verwijst voor datatype naar LOINC code in Testcode, hoe zit dit bij een NHG code? |
| ZIB-1784 | NL-CM:13.1.31 TestUitslagStatus |
| ZIB-1845 | Bronmonster/SpecimenSource: Toevoegen van codelijst |
| ZIB-1958 | Testmethode aanpassen waardelijst |
| ZIB-1990 | Monster beschrijving aanpassen zodat het verschil tussen monster en substantie duidelijk is |
| ZIB-1974 | Suggested typo and textual improvements |
| ZIB-2019 | Aanpassen concepttype Verzamelperiode in zib Laboratoriumuitslag naar PQ |
Concept
Een laboratoriumuitslag beschrijft het resultaat van een laboratoriumbepaling. Het gaat hierbij om monster-geörienteerde bepalingen zoals deze verricht worden in laboratoria als Klinische chemie, Serologie, Microbiologie etc.
Behalve de uitkomsten van testen met een enkelvoudig resultaat kan dit concept ook de uitkomsten van meer complexe testen met meervoudige resultaten of 'panel' bevatten.
Purpose
Laboratoriumonderzoek wordt gedaan ten behoeve van de diagnose en preventie van ziekte en het vervolgen van de effecten van behandeling.
Evidence Base
Voor het vastleggen van laboratoriumuitslagen zijn twee bouwstenen beschikbaar: TekstUitslag en LaboratoriumUitslag.
Bij uitslagen van laboratoriumbepalingen is het moeilijk eenduidig aan te geven wanneer deze bouwsteen gebruikt moet worden en wanneer de bouwsteen TekstUitslagen gebruikt moet worden.
In het algemeen worden laboratoriumtesten die resulteren in een waarde (7,1 mmol/L), rangtelwoord (++ uit reeks tot ++++) of een kwantitatieve uitslag (Weinig) vastgelegd met deze bouwsteen. De bouwsteen TekstUitslag is meer geschikt voor tekstuele uitslagen die van nature verhalend zijn en langer dan een paar woorden. In vrijwel alle laboratoria komen beide soorten testen voor.
De toepasbaarheid van bovengenoemde bouwstenen wordt niet door het soort laboratorium maar door het soort uitslag bepaald.
Information Model



| Type | Id | Concept | Card. | Definitie | DefinitieCode | Verwijzing | |||||||||
| NL-CM:13.1.1 | Rootconcept van de bouwsteen LaboratoriumUitslag. Dit rootconcept bevat alle gegevenselementen van de bouwsteen LaboratoriumUitslag. | ||||||||||||||
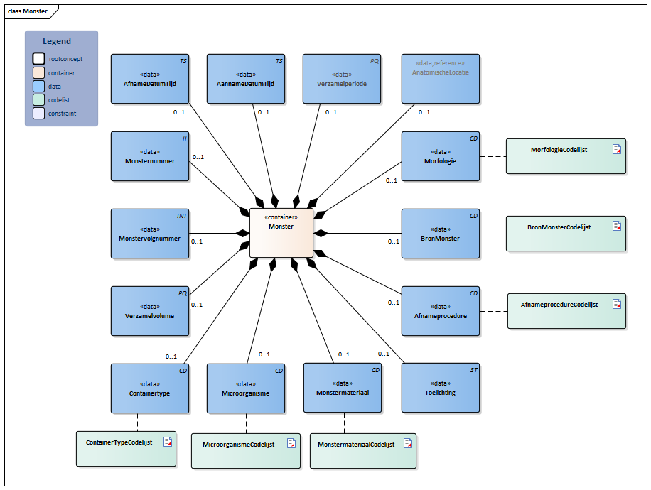
| NL-CM:13.1.2 | 0..1 | Container van het concept Monster. Deze container bevat alle gegevenselementen van het concept Monster. Een ingevulde container is gerelateerd aan een monster uit de Snomed Hierarchie.
Indien de TestCode impliciet ook een monster beschrijft (vaak het geval indien gecodeerd in LOINC), mogen elementen binnen het concept monster daar niet mee in strijd zijn. Indien gewenst kunnen deze gegevens wel een meer gedetailleerde beschrijving geven.Dit is in lijn met de afspraken die gemaakt zijn in het IHE/Nictiz programma e-Lab. |
|
||||||||||||
| NL-CM:13.1.15 | 0..1 | Identificerend nummer van het afgenomen materiaal, ter referentie voor navraag bij bronorganisatie. In de transmurale setting bestaat dit nummer uit een monsternummer inclusief de identificatie van de uitgevende organisatie, om uniek te zijn buiten de grenzen van een organisatie. | |||||||||||||
| NL-CM:13.1.20 | 0..1 | Het monstervolgnummer wordt toegepast, als het verzamelde materiaal uit de oorspronkelijke buis of container verdeeld wordt over meerdere buizen. In combinatie met het monsternummer biedt het volgnummer de mogelijkheid de buis of container uniek te identificeren. | |||||||||||||
| NL-CM:13.1.21 | 0..1 | Containertype beschrijft het omhulsel waarin het materiaal verzameld of verstuurd is. Voorbeelden zijn bloedbuizen, transportcontainer evt incl. kweekmedium. |
|
| |||||||||||
| NL-CM:13.1.16 | 0..1 | Monstermateriaal beschrijft het afgenomen basis materiaal. Bijvoorbeeld: Plasma, Urine, Speeksel etc. Dit element verwijst naar de Substantie hierarchie in Snomed. |
|
| |||||||||||
| NL-CM:13.1.36 | 0..1 | Anatomische locatie waar het materiaal verzameld is, bijvoorbeeld elleboog. |
|
| |||||||||||
| NL-CM:13.1.22 | 0..1 | Bij met name microbiologische bepalingen is soms geen sprake van materiaal maar van een isolaat van een bepaald micro-organisme. Dit concept biedt de mogelijkheid informatie omtrent dit micro-organisme vast te leggen. |
| ||||||||||||
| NL-CM:13.1.23 | 0..1 | Totale volume van het verzamelde materiaal. Indien het noodzakelijk is om de absolute hoeveelheid van een bepaalde stof in het afgenomen of verzamelde materiaal te bepalen, dient het volume hiervan opgegeven te worden. | |||||||||||||
| NL-CM:13.1.24 | 0..1 | Indien het materiaal niet op één tijdstip afgenomen is maar gedurende een bepaalde tijd verzameld is, kan deze periode in dit concept vastgelegd worden. Een voorbeeld is 24 uurs urine. | |||||||||||||
| NL-CM:13.1.17 | 0..1 | Datum en tijdstip van afname van het materiaal. |
|
||||||||||||
| NL-CM:13.1.25 | 0..1 | Datum en tijdstip waarop het materiaal bij het laboratorium of prikpunt is afgegeven. Het gaat hierbij om materiaal dat door de patiënt zelf verzameld is. | |||||||||||||
| NL-CM:13.1.18 | 0..1 | Indien relevant voor de uitslag kan de wijze van verkrijgen van het monster opgegeven worden. |
|
| |||||||||||
| NL-CM:13.1.28 | 0..1 | Morfologie beschrijft morfologische afwijkingen van de normale vorm van de anatomische locatie waar het materiaal is afgenomen, bijvoorbeeld wond, zweer. |
|
| |||||||||||
| NL-CM:13.1.29 | 0..1 | Indien het materiaal niet rechtstreeks bij de patiënt afgenomen, maar afkomstig is van een aan de patiënt gerelateerd voorwerp, zoals b.v een cathetertip, kan deze bron van het materiaal hier vastgelegd worden. |
|
| |||||||||||
| NL-CM:13.1.19 | 0..1 | Opmerking over het monster, bijv. afname na (glucose)stimulus of medicijn inname. |
|
||||||||||||
| NL-CM:13.1.3 | 0..* | Container van het concept LaboratoriumTest. Deze container bevat alle gegevenselementen van het concept LaboratoriumTest. | |||||||||||||
| NL-CM:13.1.8 | 1 | De naam en code van de uitgevoerde test. |
| ||||||||||||
| NL-CM:13.1.9 | 0..1 | De gebruikte testmethode voor het verkrijgen van de uitslag. |
|
| |||||||||||
| NL-CM:13.1.13 | 0..1 | De datum en eventueel tijdstip waarop de test uitgevoerd is. | |||||||||||||
| NL-CM:13.1.10 | 0..1 | De uitslag van de test. Afhankelijk van de soort test bestaat de uitslag uit een waarde met eenheid of uit een gecodeerde waarde (ordinaal of nominaal). |
| ||||||||||||
| NL-CM:13.1.31 | 0..1 | De status van de uitslag van de (deel)test. Indien het onderzoek uit meerdere testen bestaat, geeft het de status van het onderzoek de overall status weer. |
|
| |||||||||||
| NL-CM:13.1.11 | 0..1 | De voor de patiënt geldende referentie bovenwaarde van de met de test gemeten waarde. | |||||||||||||
| NL-CM:13.1.12 | 0..1 | De voor de patiënt geldende referentie onderwaarde van de met de test gemeten waarde. | |||||||||||||
| NL-CM:13.1.14 | 0..1 | Attentie codes die aangeven of de uitslag van een kwantitatieve bepaling boven of onder bepaalde referentiewaarden ligt of anderszins een interpretatie van de uitslag geven (Resistent). De waarden Resistent, Intermediair en Sensitief worden gebruikt bij microbiologische bepalingen. |
|
| |||||||||||
| NL-CM:13.1.32 | 0..1 | Opmerkingen van de bepaler met betrekking tot duiding van de resultaten |
|
||||||||||||
| NL-CM:13.1.4 | 0..1 | Bij een laboratoriumbepaling die uit meerdere subbepalingen bestaat en vaak als één geheel wordt aangevraagd bevat dit concept de naam van de samengestelde aanvraag (vaak aangeduid als panel, battery of cluster). Voorbeelden zijn: bloedgassen en EBV serologie. |
| ||||||||||||
| NL-CM:13.1.6 | 0..1 | De status van de laboratoriumuitslag. Indien het onderzoek uit meerdere testen bestaat, geeft het de status van het gehele onderzoek aan. Indien tevens de status per deelonderzoek gebruikt wordt, moet deze status daarmee in overeenstemming zijn. |
|
| |||||||||||
| NL-CM:13.1.5 | 0..1 | Opmerkingen, zoals bv. tekstuele interpretatie of advies bij de uitslag. |
|
||||||||||||
| NL-CM:13.1.7 | 0..1 | Het resultaattype definieert de laboratoriumspecialiteit waaronder de bepaling valt. |
| ||||||||||||
| NL-CM:13.1.33 | 0..* | Verwijzing naar een gerelateerd onderzoek, bij voorbeeld bij gepaarde onderzoeken of sequentiele onderzoeken als gramkleuring en microbiologische kweken. Het gaat om voorgaande uitslagen die gezamenlijk tot de huidige interpretatie leiden. |
| ||||||||||||
| NL-CM:13.1.35 | 0..1 | De zorgaanbieder die verantwoordelijk is voor het (laten) uitvoeren van het laboratoriumonderzoek en het opleveren van de Laboratorium uitslag. |
| ||||||||||||
Kolommen Concept en DefinitieCode: houdt de muis boven de waarde voor meer informatie
Voor uitleg over de gebruikte symbolen, zie de legenda pagina
Example Instances
| LaboratoriumUitslag | |||||||||
| Resultaat Type |
Resultaat Status |
Monster | LaboratoriumTest | ||||||
| Monster materiaal |
Afname DatumTijd |
TestCode | Test DatumTijd |
TestUitslag | Referentie Ondergrens |
Referentie Bovengrens |
Interpretatie Vlaggen | ||
| Klinische chemie | Definitief | Bloed | 12-06-2012 09:00 | Natrium | 12-06-2012 13:15 | 138 mmol/l | 136 mmol/l | 146 mmol/l | |
| LaboratoriumUitslag | |||||||||
| Resultaat Type |
Resultaat Status |
Monster | LaboratoriumTest | ||||||
| Monster materiaal |
Afname DatumTijd |
TestCode | Test DatumTijd |
TestUitslag | Referentie Ondergrens |
Referentie Bovengrens |
Interpretatie Vlaggen | ||
| Klinische chemie | Definitief | Bloed | 23-05-2012 08:08 | Chloride | 23-05-2012 12:00 | 109 mmol/l | 99 mmol/l | 108 mmol/l | Boven referentie- waarde |
| LaboratoriumUitslag | |||||||||
| Resultaat Type |
Resultaat Status |
Monster | LaboratoriumTest | ||||||
| Monster materiaal |
Afname DatumTijd |
TestCode | Test DatumTijd |
TestUitslag | Referentie Ondergrens |
Referentie Bovengrens |
Interpretatie Vlaggen | ||
| Virologie | Definitief | Bloed | 16-01-2012 08:00 | Hepatitis A IgM | 16-01-2012 10:12 | Negatief | |||
References
1. Nederlandse Vereniging voor Medische Microbiologie (2010) ELab en EvT. [Online] Beschikbaar op: http://www.nvmm.nl/ict/vereniging/werkgroepen_commissies/elab-en-evt [Geraadpleegd: 23 juli 2014].
Valuesets
AfnameprocedureCodelijst
| Valueset OID: 2.16.840.1.113883.2.4.3.11.60.40.2.13.1.2 | Binding: Required |
| Conceptnaam | Codestelselnaam | Codesysteem OID |
| SNOMED CT: <71388002|Verrichting| | SNOMED CT | 2.16.840.1.113883.6.96 |
BronMonsterCodelijst
| Valueset OID: 2.16.840.1.113883.2.4.3.11.60.40.2.13.1.18 | Binding: Required |
| Conceptnaam | Codestelselnaam | Codesysteem OID |
| SNOMED CT: <<125676002|Persoon| | SNOMED CT | 2.16.840.1.113883.6.96 |
ContainerTypeCodelijst
| Valueset OID: 2.16.840.1.113883.2.4.3.11.60.40.2.13.1.9 | Binding: Required |
| Conceptnaam | Codestelselnaam | Codesysteem OID |
| SNOMED CT: <434711009|Monstercontainer| | SNOMED CT | 2.16.840.1.113883.6.96 |
InterpretatieVlaggenCodelijst
| Valueset OID: 2.16.840.1.113883.2.4.3.11.60.40.2.13.1.7 | Binding: Extensible |
| Conceptnaam | Conceptcode | Codestelselnaam | Codesysteem OID | Omschrijving |
| Boven referentiebereik | 281302008 | SNOMED CT | 2.16.840.1.113883.6.96 | Boven referentiewaarde |
| Onder referentiebereik | 281300000 | SNOMED CT | 2.16.840.1.113883.6.96 | Onder referentiewaarde |
| Intermediair | 11896004 | SNOMED CT | 2.16.840.1.113883.6.96 | Intermediair |
| Resistent | 30714006 | SNOMED CT | 2.16.840.1.113883.6.96 | Resistent |
| Gevoelig | 131196009 | SNOMED CT | 2.16.840.1.113883.6.96 | Sensitief |
MicroorganismeCodelijst
| Valueset OID: 2.16.840.1.113883.2.4.3.11.60.40.2.13.1.10 | Binding: Required |
| Conceptnaam | Codestelselnaam | Codesysteem OID |
| SNOMED CT: ^2581000146104|Referentieset met micro-organismen| | SNOMED CT | 2.16.840.1.113883.6.96 |
MonstermateriaalCodelijst
| Valueset OID: 2.16.840.1.113883.2.4.3.11.60.40.2.13.1.6 | Binding: Required |
| Conceptnaam | Codestelselnaam | Codesysteem OID |
| SNOMED CT: <105590001|Substantie| | SNOMED CT | 2.16.840.1.113883.6.96 |
MorfologieCodelijst
| Valueset OID: 2.16.840.1.113883.2.4.3.11.60.40.2.13.1.13 | Binding: Required |
| Conceptnaam | Codestelselnaam | Codesysteem OID |
| SNOMED CT: <49755003|Morfologische afwijking| | SNOMED CT | 2.16.840.1.113883.6.96 |
OnderzoekCodelijst
| Valueset OID: 2.16.840.1.113883.2.4.3.11.60.40.2.13.1.5 | Binding: Required |
| Conceptnaam | Codestelselnaam | Codesysteem OID |
| Alle waarden | LOINC | 2.16.840.1.113883.6.1 |
ResultaatStatusCodelijst
| Valueset OID: 2.16.840.1.113883.2.4.3.11.60.40.2.13.1.8 | Binding: Extensible |
| Conceptnaam | Conceptcode | Codestelselnaam | Codesysteem OID | Omschrijving |
| Lopend | pending | ResultaatStatus | 2.16.840.1.113883.2.4.3.11.60.40.4.16.1 | Uitslag volgt |
| Voorlopig | preliminary | ResultaatStatus | 2.16.840.1.113883.2.4.3.11.60.40.4.16.1 | Voorlopig |
| Definitief | final | ResultaatStatus | 2.16.840.1.113883.2.4.3.11.60.40.4.16.1 | Definitief |
| Aangevuld | appended | ResultaatStatus | 2.16.840.1.113883.2.4.3.11.60.40.4.16.1 | Aanvullend |
| Gecorrigeerd | corrected | ResultaatStatus | 2.16.840.1.113883.2.4.3.11.60.40.4.16.1 | Gecorrigeerd |
ResultaatTypeCodelijst
| Valueset OID: 2.16.840.1.113883.2.4.3.11.60.40.2.13.1.1 | Binding: Extensible |
| Conceptnaam | Conceptcode | Codestelselnaam | Codesysteem OID | Omschrijving |
| Hematologisch onderzoek | 252275004 | SNOMED CT | 2.16.840.1.113883.6.96 | Hematologie |
| Serumtest | 275711006 | SNOMED CT | 2.16.840.1.113883.6.96 | Klinische chemie |
| Serologisch onderzoek | 68793005 | SNOMED CT | 2.16.840.1.113883.6.96 | Serologie/ immunologie |
| Virologisch onderzoek | 395124008 | SNOMED CT | 2.16.840.1.113883.6.96 | Virologie |
| Toxicologische test | 314076009 | SNOMED CT | 2.16.840.1.113883.6.96 | Toxicologie |
| Microbiologisch onderzoek | 19851009 | SNOMED CT | 2.16.840.1.113883.6.96 | Microbiologie |
| Moleculair genetisch onderzoek | 405825005 | SNOMED CT | 2.16.840.1.113883.6.96 | Moleculaire genetica |
TestCodeLOINCCodelijst
| Valueset OID: 2.16.840.1.113883.2.4.3.11.60.40.2.13.1.3 | Binding: Required |
| Conceptnaam | Codestelselnaam | Codesysteem OID |
| Alle waarden | Nederlandse Labcodeset | 2.16.840.1.113883.2.4.3.11.51.1 |
TestCodeNHGCodelijst
| Valueset OID: 2.16.840.1.113883.2.4.3.11.60.40.2.13.1.16 | Binding: Required |
| Conceptnaam | Codestelselnaam | Codesysteem OID |
| Alle labbepaling waarden | NHG tabel 45 | 2.16.840.1.113883.2.4.4.30.45 |
Opm.: Dit zijn de waarden waarvan het veld ‘Soort’ de letter ‘L’ bevat
TestmethodeCodelijst
| Valueset OID: 2.16.840.1.113883.2.4.3.11.60.40.2.13.1.4 | Binding: Extensible |
| Conceptnaam | Codestelselnaam | Codesysteem OID |
| SNOMED CT: <272394005|Techniek| | SNOMED CT | 2.16.840.1.113883.6.96 |
| SNOMED CT: ^260131000146101|Referentieset met methodes voor laboratoriumbepalingen| | SNOMED CT | 2.16.840.1.113883.6.96 |
TestUitslagCodelijst
| Valueset OID: 2.16.840.1.113883.2.4.3.11.60.40.2.13.1.17 | Binding: Required |
| Conceptnaam | Codestelselnaam | Codesysteem OID |
| Refset: SNOMED CT: ^2581000146104|Referentieset met micro-organismen| | SNOMED CT | 2.16.840.1.113883.6.96 |
| Refset: SNOMED CT: ^46231000146109|Referentieset met ordinale resultaten| | SNOMED CT | 2.16.840.1.113883.6.96 |
| Refset: SNOMED CT: ^97801000146108|Referentieset met ordinale microscopieresultaten| | SNOMED CT | 2.16.840.1.113883.6.96 |
| Refset: SNOMED CT: ^140301000146101|Referentieset met ordinale uitslagen antibioticagevoeligheidbepalingen| | SNOMED CT | 2.16.840.1.113883.6.96 |
| Refset: SNOMED CT: ^145871000146106|Referentieset met typen mengflora| | SNOMED CT | 2.16.840.1.113883.6.96 |
TestUitslagStatusCodelijst
| Valueset OID: 2.16.840.1.113883.2.4.3.11.60.40.2.13.1.15 | Binding: Extensible |
| Conceptnaam | Conceptcode | Codestelselnaam | Codesysteem OID | Omschrijving |
| Lopend | pending | ResultaatStatus | 2.16.840.1.113883.2.4.3.11.60.40.4.16.1 | Uitslag volgt |
| Voorlopig | preliminary | ResultaatStatus | 2.16.840.1.113883.2.4.3.11.60.40.4.16.1 | Voorlopig |
| Definitief | final | ResultaatStatus | 2.16.840.1.113883.2.4.3.11.60.40.4.16.1 | Definitief |
| Aangevuld | appended | ResultaatStatus | 2.16.840.1.113883.2.4.3.11.60.40.4.16.1 | Aanvullend |
| Gecorrigeerd | corrected | ResultaatStatus | 2.16.840.1.113883.2.4.3.11.60.40.4.16.1 | Gecorrigeerd |
Deze bouwsteen in overige publicaties
- Publicatie 2015, (Versie 1.2.2)
- Publicatie 2016, (Versie 3.0)
- Publicatie 2017, (Versie 4.1)
- Pre-publicatie 2018-2, (Versie 4.3)
- Pre-publicatie 2019-2, (Versie 4.5)
- Publicatie 2020, (Versie 4.6)
- Pre-publicatie 2021-2, (Versie 5.0)
- Pre-publicatie 2022-1, (Versie 5.1)
- Pre-Publicatie 2024-1, (Versie 7.0)
- Publicatie 2024, (Versie 7.1)
Bouwsteen verwijzingen
Deze bouwsteen verwijst naar
Deze bouwsteen wordt gebruikt in
Technische specificaties in HL7v3 CDA en HL7 FHIR
Om informatie op basis van zorginformatiebouwstenen uit te wisselen zijn aanvullende, meer technische specificaties nodig.
Niet iedere omgeving kan met dezelfde technische specificaties overweg. Om deze reden zijn er meerdere typen technische specificaties:
- HL7® versie 3 CDA compatibele specificaties, beschikbaar via de Nictiz ART-DECOR® omgeving

- HL7® FHIR® compatibele specificaties, beschikbaar via de Nictiz-omgeving op de Simplifier FHIR Registry

Downloads
De bouwsteen is ook beschikbaar als pdf bestand
of als spreadsheet
Over deze informatie
De informatie in deze wiki pagina is gebaseerd op de Pre-publicatie 2023-1
SNOMED CT en LOINC codes zijn gebaseeerd op:
- SNOMED Clinical Terms versie: 20230930 [R] (september 2023-editie)
- LOINC version 2.76
De voorwaarden van gebruik staan op de beginpagina ![]()
Deze pagina is gegenereerd op 31/10/2023 17:57:08 met ZibExtraction v. 9.3.8704.31782