DAS-v1.1(2023NL)
Inhoud
- 1 Algemeen
- 2 Metadata
- 3 Revision History
- 4 Concept
- 5 Purpose
- 6 Patient Population
- 7 Information Model
- 8 Example Instances
- 9 References
- 10 Valuesets
- 11 Deze bouwsteen in overige publicaties
- 12 Bouwsteen verwijzingen
- 13 Technische specificaties in HL7v3 CDA en HL7 FHIR
- 14 Downloads
- 15 Over deze informatie
Algemeen
Naam: nl.zorg.DAS ![]()
Versie: 1.1
ZIB Status:Final
Publicatie: 2023
Publicatie status: Prepublished
Publicatie datum: 15-10-2023
Metadata
| DCM::CoderList | * |
| DCM::ContactInformation.Address | * |
| DCM::ContactInformation.Name | * |
| DCM::ContactInformation.Telecom | * |
| DCM::ContentAuthorList | * |
| DCM::CreationDate | 26-03-2020 |
| DCM::DeprecatedDate | |
| DCM::DescriptionLanguage | nl |
| DCM::EndorsingAuthority.Address | |
| DCM::EndorsingAuthority.Name | * |
| DCM::EndorsingAuthority.Telecom | |
| DCM::Id | 2.16.840.1.113883.2.4.3.11.60.40.3.12.18 |
| DCM::KeywordList | |
| DCM::LifecycleStatus | Final |
| DCM::ModelerList | Linda Mook |
| DCM::Name | nl.zorg.DAS |
| DCM::PublicationDate | 15-10-2023 |
| DCM::PublicationStatus | Prepublished |
| DCM::ReviewerList | |
| DCM::RevisionDate | 28-07-2021 |
| DCM::Supersedes | nl.zorg.DAS-v1.0 |
| DCM::Version | 1.1 |
| HCIM::PublicationLanguage | NL |
Revision History
Publicatieversie 1.0 (01-09-2020)
Publicatieversie 1.1 (01-12-2021)
| ZIB-1248 | DAS NL-CM:12.18.18 Locatie lijkt verkeerde omschrijvingen te hebben |
| ZIB-1404 | DASMethodeCodelijst verwisselt termen |
| ZIB-1508 | Het element 'Locatie' heeft een foutief DCM::ConceptId. Het id moet overgenomen worden uit de zib waar naar verwezen wordt. |
| ZIB-1567 | Element naam aanpassen |
Concept
De Disease Activity Score (DAS) is een gecombineerde index die rond 1990 in Nijmegen is ontwikkeld om de ziekteactiviteit bij patiënten met reumatoïde artritis (RA) te meten. Het betreft een formule met 28 of 44 pijnlijke en gezwollen gewrichten, een bloedwaarde voor ontsteking (BSE of CRP) en de globale beleving van ziekteactiviteit door de patiënt. De DAS geeft een getal tussen 0 en 10, waarmee wordt aangegeven hoe actief de reumatoïde artritis op dit moment is. De score is gevalideerd voor gebruik in klinische trials in combinatie met de EULAR-responscriteria.
Purpose
Naast veelvuldig gebruik in trials wordt de DAS gebruikt om ziekteactiviteit van RA-patiënten in de dagelijkse klinische praktijk te meten, waarmee de in richtlijnen aanbevolen “treat-to-target” strategie wordt ondersteund. Ook wordt de DAS gebruikt als uitkomstmaat voor de zorg voor RA-patiënten in een landelijke kwaliteitsregistratie.
Patient Population
Volwassen patiënten met reumatoïde artritis (RA).
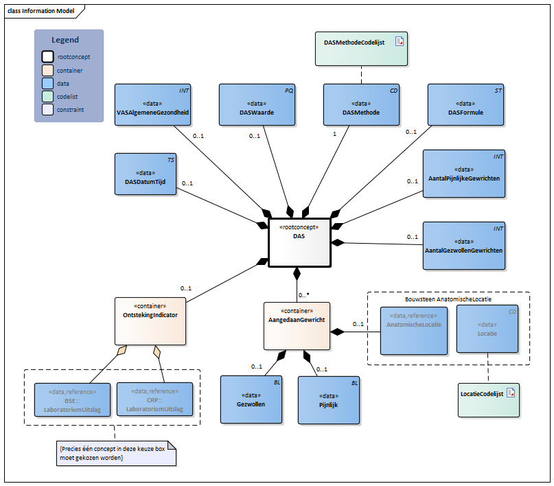
Information Model

| Type | Id | Concept | Card. | Definitie | DefinitieCode | Verwijzing | |||||||||
| NL-CM:12.18.1 | Rootconcept van de bouwsteen DAS. Dit rootconcept bevat alle gegevenselementen van de bouwsteen DAS. |
|
|||||||||||||
| NL-CM:12.18.15 | 0..1 | De uitkomst (waarde). |
|
||||||||||||
| NL-CM:12.18.14 | 1 | De specificatie van de gebruikte methode DAS.
Er zijn verschillende DAS scores. Elke type heeft een andere formule. DAS-28 of DAS-44 staat voor 28 of 44 pijnlijke en gezwollen gewrichten. Eén bloedwaarde voor ontsteking (een BSE of een CRP laboratorium uitslag) en de globale beleving van ziekteactiviteit door de patiënt via een Visual Analog Scale (VAS). |
|
| |||||||||||
| NL-CM:12.18.21 | 0..1 | De specificatie van het type DAS.
Er zijn verschillende DAS scores. Elke type heeft een andere formule. |
|||||||||||||
| NL-CM:12.18.2 | 0..* | Container van het concept AangedaanGewricht. Deze container bevat alle gegevenselementen van het concept AangedaanGewricht. |
|
||||||||||||
| NL-CM:12.18.16 | 0..1 | Gewrichten uit die pijnlijk en/of gezwollen zijn. |
| ||||||||||||
| NL-CM:20.7.4 | De locatie en lateraliteit van gewrichten in het lichaam. |
|
| ||||||||||||
| NL-CM:12.18.4 | 0..1 | Indicator die aangeeft dat het gewricht gewollen is. |
|
||||||||||||
| NL-CM:12.18.3 | 0..1 | Indicator die aangeeft dat het gewricht pijnlijk is. |
|
||||||||||||
| NL-CM:12.18.11 | 0..1 | Aantal pijnlijke gewrichten gerapporteerd door de patiënt. |
|
||||||||||||
| NL-CM:12.18.12 | 0..1 | Aantal gezwollen gewrichten. |
|
||||||||||||
| NL-CM:12.18.22 | 0..1 | Container van het concept OntstekingIndicator. Deze container bevat alle gegevenselementen van het concept OntstekingIndicator. | |||||||||||||
| NL-CM:12.18.20 | (0..1) | Het C-reactief proteïne (CRP) is een laboratorium bepaling waardevol voor het vaststellen van de aanwezigheid van een ontsteking of om het effect van een medische behandeling op de ontsteking te volgen. De erytrocytbezinkingssnelheid, ook wel bezinking (sedimentatie) of BSE is de snelheid (mm/uur) waarmee de rode bloedcellen in een buisje bloed onder invloed van de zwaartekracht naar beneden zakken. Beide bepalingen kunnen worden gebruikt om de DAS te berekenen. |
|
| |||||||||||
| NL-CM:12.18.19 | (0..1) | Het C-reactief proteïne (CRP) is een laboratorium bepaling waardevol voor het vaststellen van de aanwezigheid van een ontsteking of om het effect van een medische behandeling op de ontsteking te volgen. De erytrocytbezinkingssnelheid, ook wel bezinking (sedimentatie) of BSE is de snelheid (mm/uur) waarmee de rode bloedcellen in een buisje bloed onder invloed van de zwaartekracht naar beneden zakken. Beide bepalingen kunnen worden gebruikt om de DAS te berekenen. |
|
| |||||||||||
| NL-CM:12.18.17 | 0..1 | De datum en eventueel tijd waarop de DAS score meting is vastgesteld. |
|
||||||||||||
| NL-CM:12.18.8 | 0..1 | De VAS score voor algemene gezondheid zoals ervaren door de patiënt op een schaal van 1 tot 100 |
|
||||||||||||
Kolommen Concept en DefinitieCode: houdt de muis boven de waarde voor meer informatie
Voor uitleg over de gebruikte symbolen, zie de legenda pagina
Example Instances
| DAS | ||||||
| DatumTijd | Methode | Waarde | Aantal gewrichten | OntstekingIndicator | ||
| Pijnlijk | Gezwollen | BSE (mm/hr) | CRP (mg/l) | |||
| 01/08/2020 | DAS 28-CRP | 5,34 | 8 | 2 | 20 | |
| 01/08/2020 | DAS28-BSE | 4,78 | 8 | 2 | 4 | |
| Aangedaan Gewricht | ||||
| Pijnlijk | Gezwollen | |||
| L | R | L | R | |
| Schoudergewricht | ||||
| Ellebooggewricht | ||||
| Polsgewricht | ||||
| Metacarpofalangeaal gewricht van: | ||||
| duim | ||||
| wijsvinger | ||||
| middelvinger | ||||
| ringvinger | ||||
| pink | x | |||
| duim | x | |||
| wijsvinger | x | x | x | |
| middelvinger | x | |||
| ringvinger | x | x | x | |
| pink | x | |||
| Kniegewricht | ||||
| Aantal pijnlijk | 8 | |||
| Aantal gezwollen | 2 | |||
References
Informatie over het DAS instrument [Online] Beschikbaar op: https://www.das-score.nl/das28/en/ [Geraadpleegd: 8 oktober 2019]
Valuesets
DASMethodeCodelijst
| Valueset OID: 2.16.840.1.113883.2.4.3.11.60.40.2.12.18.2 | Binding: Extensible |
| Conceptnaam | Conceptcode | Codestelselnaam | Codesysteem OID | Omschrijving |
| DAS28 - CRP | 117651000146103 | SNOMED CT | 2.16.840.1.113883.6.96 | DAS 28-CRP |
| DAS28 - BSE | 117661000146100 | SNOMED CT | 2.16.840.1.113883.6.96 | DAS28-BSE |
| DAS44 - CRP | 117681000146108 | SNOMED CT | 2.16.840.1.113883.6.96 | DAS44-CRP |
| DAS44 - BSE | 117691000146105 | SNOMED CT | 2.16.840.1.113883.6.96 | DAS44-BSE |
LocatieCodelijst
| Valueset OID: 2.16.840.1.113883.2.4.3.11.60.40.2.12.18.1 | Binding: Extensible |
| Conceptnaam | Conceptcode | Codestelselnaam | Codesysteem OID | Omschrijving |
| Structuur van articulatio temporomandibularis | 53620006 | SNOMED CT | 2.16.840.1.113883.6.96 | Kaakgewricht |
| Structuur van articulatio sternoclavicularis | 7844006 | SNOMED CT | 2.16.840.1.113883.6.96 | Sternoclaviculair gewricht |
| Structuur van articulatio acromioclavicularis | 85856004 | SNOMED CT | 2.16.840.1.113883.6.96 | Acromioclaviculair gewricht |
| Structuur van glenohumeraal gewricht | 85537004 | SNOMED CT | 2.16.840.1.113883.6.96 | Schoudergewricht |
| Structuur van articulatio cubiti | 16953009 | SNOMED CT | 2.16.840.1.113883.6.96 | Ellebooggewricht |
| Structuur van articulatio radiocarpalis | 74670003 | SNOMED CT | 2.16.840.1.113883.6.96 | Polsgewricht |
| Structuur van articulatio carpometacarpalis pollicis | 30099006 | SNOMED CT | 2.16.840.1.113883.6.96 | Carpometacarpaal gewricht van duim |
| MCP-gewricht van duim | 56310002 | SNOMED CT | 2.16.840.1.113883.6.96 | Metacarpofalangeaal gewricht van duim |
| Structuur van metacarpofalangeaal gewricht van digitus II | 289002 | SNOMED CT | 2.16.840.1.113883.6.96 | Metacarpofalangeaal gewricht van wijsvinger |
| Structuur van metacarpofalangeaal gewricht van digitus III | 6059006 | SNOMED CT | 2.16.840.1.113883.6.96 | Metacarpofalangeaal gewricht van middelvinger |
| Structuur van metacarpofalangeaal gewricht van digitus IV | 13822002 | SNOMED CT | 2.16.840.1.113883.6.96 | Metacarpofalangeaal gewricht van ringvinger |
| Structuur van metacarpofalangeaal gewricht van digitus V van hand | 5493005 | SNOMED CT | 2.16.840.1.113883.6.96 | Metacarpofalangeaal gewricht van pink |
| Structuur van interfalangeaal gewricht van digitus I van hand | 115955008 | SNOMED CT | 2.16.840.1.113883.6.96 | Interfalangeaal gewricht van duim |
| Structuur van proximaal interfalangeaal gewricht van digitus II van hand | 371270005 | SNOMED CT | 2.16.840.1.113883.6.96 | Proximaal interfalangeaal gewricht van wijsvinger |
| Structuur van proximaal interfalangeaal gewricht van digitus III van hand | 371263005 | SNOMED CT | 2.16.840.1.113883.6.96 | Proximaal interfalangeaal gewricht van middelvinger |
| Structuur van proximaal interfalangeaal gewricht van digitus IV van hand | 371267006 | SNOMED CT | 2.16.840.1.113883.6.96 | Proximaal interfalangeaal gewricht van ringvinger |
| Structuur van proximaal interfalangeaal gewricht van digitus V van hand | 371233001 | SNOMED CT | 2.16.840.1.113883.6.96 | Proximaal interfalangeaal gewricht van pink |
| Structuur van distaal interfalangeaal gewricht van wijsvinger | 371210002 | SNOMED CT | 2.16.840.1.113883.6.96 | Distaal interfalangeaal gewricht van wijsvinger |
| Structuur van distaal interfalangeaal gewricht van digitus III van hand | 371218009 | SNOMED CT | 2.16.840.1.113883.6.96 | Distaal interfalangeaal gewricht van middelvinger |
| Structuur van distaal interfalangeaal gewricht van digitus IV van hand | 371204002 | SNOMED CT | 2.16.840.1.113883.6.96 | Distaal interfalangeaal gewricht van ringvinger |
| Structuur van distaal interfalangeaal gewricht van digitus V van hand | 371202003 | SNOMED CT | 2.16.840.1.113883.6.96 | Distaal interfalangeaal gewricht van pink |
| Structuur van articulatio sacroiliaca | 39723000 | SNOMED CT | 2.16.840.1.113883.6.96 | Sacroiliacaal gewricht |
| Structuur van heupgewricht | 24136001 | SNOMED CT | 2.16.840.1.113883.6.96 | Heupgewricht |
| Structuur van kniegewricht | 49076000 | SNOMED CT | 2.16.840.1.113883.6.96 | Kniegewricht |
| Structuur van enkelgewricht | 70258002 | SNOMED CT | 2.16.840.1.113883.6.96 | Enkelgewricht |
| Structuur van intertarsaal gewricht | 27949001 | SNOMED CT | 2.16.840.1.113883.6.96 | structuur van articulatio intertarsalis |
| Structuur van metatarsofalangeaal gewricht van digitus I | 27824001 | SNOMED CT | 2.16.840.1.113883.6.96 | Metatarsofalangeaal gewricht van grote teen |
| Structuur van metatarsofalangeaal gewricht van digitus II | 71721008 | SNOMED CT | 2.16.840.1.113883.6.96 | Metatarsofalangeaal gewricht van tweede teen |
| Structuur van metatarsofalangeaal gewricht van digitus III | 81247008 | SNOMED CT | 2.16.840.1.113883.6.96 | Metatarsofalangeaal gewricht van derde teen |
| Structuur van metatarsofalangeaal gewricht van digitus IV | 45230000 | SNOMED CT | 2.16.840.1.113883.6.96 | Metatarsofalangeaal gewricht van vierde teen |
| Structuur van metatarsofalangeaal gewricht van digitus V | 50133002 | SNOMED CT | 2.16.840.1.113883.6.96 | Metatarsofalangeaal gewricht van kleine teen |
| Structuur van interfalangeaal gewricht van digitus I van voet | 363670009 | SNOMED CT | 2.16.840.1.113883.6.96 | Interfalangeaal gewricht van grote teen |
| Structuur van proximaal interfalangeaal gewricht van digitus II van voet | 371292009 | SNOMED CT | 2.16.840.1.113883.6.96 | Proximaal interfalangeaal gewricht van tweede teen |
| Structuur van proximaal interfalangeaal gewricht van digitus III van voet | 371255009 | SNOMED CT | 2.16.840.1.113883.6.96 | Proximaal interfalangeaal gewricht van derde teen |
| Structuur van proximaal interfalangeaal gewricht van digitus IV van voet | 371288002 | SNOMED CT | 2.16.840.1.113883.6.96 | Proximaal interfalangeaal gewricht van vierde teen |
| Structuur van proximaal interfalangeaal gewricht van digitus V van voet | 371284000 | SNOMED CT | 2.16.840.1.113883.6.96 | Proximaal interfalangeaal gewricht van kleine (vijfde) teen |
| Structuur van distaal interfalangeaal gewricht van digitus II van voet | 371216008 | SNOMED CT | 2.16.840.1.113883.6.96 | Distaal interfalangeaal gewricht van tweede teen |
| Structuur van distaal interfalangeaal gewricht van digitus III van voet | 371219001 | SNOMED CT | 2.16.840.1.113883.6.96 | Distaal interfalangeaal gewricht van derde teen |
| Structuur van distaal interfalangeaal gewricht van digitus IV van voet | 371205001 | SNOMED CT | 2.16.840.1.113883.6.96 | Distaal interfalangeaal gewricht van vierde teen |
| Structuur van distaal interfalangeaal gewricht van digitus V van voet | 371203008 | SNOMED CT | 2.16.840.1.113883.6.96 | Distaal interfalangeaal gewricht van kleine (vijfde) teen |
Deze bouwsteen in overige publicaties
- Publicatie 2020, (Versie 1.0)
- Pre-publicatie 2021-2, (Versie 1.1)
- Pre-publicatie 2022-1, (Versie 1.1)
- Pre-Publicatie 2024-1, (Versie 1.1)
- Publicatie 2024, (Versie 1.1)
Bouwsteen verwijzingen
Deze bouwsteen verwijst naar
Deze bouwsteen wordt gebruikt in
- --
Technische specificaties in HL7v3 CDA en HL7 FHIR
Om informatie op basis van zorginformatiebouwstenen uit te wisselen zijn aanvullende, meer technische specificaties nodig.
Niet iedere omgeving kan met dezelfde technische specificaties overweg. Om deze reden zijn er meerdere typen technische specificaties:
- HL7® versie 3 CDA compatibele specificaties, beschikbaar via de Nictiz ART-DECOR® omgeving

- HL7® FHIR® compatibele specificaties, beschikbaar via de Nictiz-omgeving op de Simplifier FHIR Registry

Downloads
De bouwsteen is ook beschikbaar als pdf bestand
of als spreadsheet
Over deze informatie
De informatie in deze wiki pagina is gebaseerd op de Pre-publicatie 2023-1
SNOMED CT en LOINC codes zijn gebaseeerd op:
- SNOMED Clinical Terms versie: 20230930 [R] (september 2023-editie)
- LOINC version 2.76
De voorwaarden van gebruik staan op de beginpagina ![]()
Deze pagina is gegenereerd op 31/10/2023 17:55:52 met ZibExtraction v. 9.3.8704.31782