Mobiliteit-v3.1(2018EN)

Uit Zorginformatiebouwstenen
Ga naar: navigatie, zoeken


Attention!! This is not the most recent version of this information model. You can find the most recent version here.

General information

Name: nl.zorg.Mobiliteit NL.png
Version: 3.1
HCIM Status:Final
Release: 2018
Release status: Prepublished
Release date: 01-10-2018


Back 16.png Back to HCIM list

Metadata

DCM::CoderList Werkgroep RadB Verpleegkundige Gegevens
DCM::ContactInformation.Address *
DCM::ContactInformation.Name *
DCM::ContactInformation.Telecom *
DCM::ContentAuthorList Werkgroep RadB Verpleegkundige Gegevens
DCM::CreationDate 11-2-2014
DCM::DeprecatedDate
DCM::DescriptionLanguage nl
DCM::EndorsingAuthority.Address
DCM::EndorsingAuthority.Name PM
DCM::EndorsingAuthority.Telecom
DCM::Id 2.16.840.1.113883.2.4.3.11.60.40.3.4.3
DCM::KeywordList Mobiliteit, lopen, houding veranderen, houding handhaven, uitvoeren transfer
DCM::LifecycleStatus Final
DCM::ModelerList Werkgroep RadB Verpleegkundige Gegevens
DCM::Name nl.zorg.Mobiliteit
DCM::PublicationDate 01-10-2018
DCM::PublicationStatus Prepublished
DCM::ReviewerList Projectgroep RadB Verpleegkundige Gegevens & Kerngroep Registratie aan de Bron
DCM::RevisionDate 31-12-2017
DCM::Superseeds nl.zorg.Mobiliteit-v3.0
DCM::Version 3.1
HCIM::PublicationLanguage EN

Revision History

Only available in Dutch

Publicatieversie 1.0 (01-07-2015)

Publicatieversie 3.0 (01-05-2016)

Publicatieversie 3.1 (04-09-2017)

ZIB-530 Verwijzingen naar de bouwsteen Verpleegkundige Interventie verwijderd
ZIB-531 Vervangen 5-punts ICF schaal door 3-punts SNOMED CT schaal voor beperkingen en stoornissen
ZIB-535 Toevoegen concept Traplopen aan de bouwsteen Mobiliteit

Concept

Mobility describes the abilities and any limitations in all aspects of mobility, such as changing position, walking and moving forward, in some cases with the help of an aid.

Purpose

The abilities and any limitations to mobility are documented:

  • to be able to take this into account when in contact with the patient and when providing care to the patient;
  • so as to monitor mobility in the event that mobility limitations are the subject of treatment;
  • to be able to warrant the continuity of care in transfers.

Evidence Base

The definitions of the concepts were (partially) taken from the ICF and ICNP definitions.

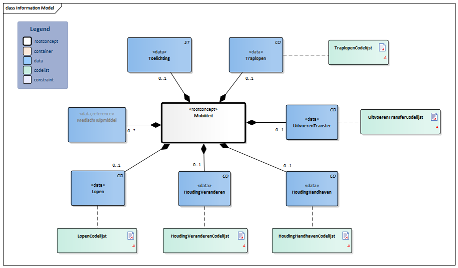
Information Model


#TraplopenCodelijst#LopenCodelijst#UitvoerenTransferCodelijst#HoudingHandhavenCodelijst#10926#10931#10928#10924#HoudingVeranderenCodelijstMedicalDevice-v3.1.1(2018EN)#10929#10919#10927Mobiliteit-v3.1Model(2018EN).png


Type Id Concept Card. Definition DefinitionCode Reference
Block.png NL-CM:4.3.1 Arrowdown.pngMobiliteit Root concept of the Mobility information model. This concept contains all data elements of the Mobility information model.
301438001 Ability to mobilize
CO.png NL-CM:4.3.3 Arrowright.pngLopen 0..1 Walking is moving body from one place to another by moving legs stepwise by self, capacity to bear weight of body and walk with effective gait within the range of speed from slow, moderate and fast pace.
282097004 Ability to walk
List2.png LopenCodelijst
CO.png NL-CM:4.3.18 Arrowright.pngTraplopen 0..1 ClimbingStairs indicates the extent to which a patient is capable of going up and down stairs independently.
301587001 Ability to manage stairs
List2.png TraplopenCodelijst
CO.png NL-CM:4.3.8 Arrowright.pngHoudingVeranderen 0..1 Changing position entails the body going from one position to another and going from one location to the next, such as getting out of a chair and into bed, or kneeling or crouching and getting back up.
282869009 Ability to change position
List2.png HoudingVeranderenCodelijst
CO.png NL-CM:4.3.12 Arrowright.pngHoudingHandhaven 0..1 Maintaining position is staying in the same position, such as sitting in a chair or standing, when required.
249868004 Ability to maintain a position
List2.png HoudingHandhavenCodelijst
CO.png NL-CM:4.3.5 Arrowright.pngUitvoerenTransfer 0..1 A transfer is moving from one surface to another without changing the body’s position, such as sliding across a couch or moving from the bed to a chair.
364666007 Ability to transfer location
List2.png UitvoerenTransferCodelijst
Verwijzing.png NL-CM:4.3.4 Arrowright.pngMedischHulpmiddel 0..* Description of medical aids that can be used for limitations in mobility.
183135000 Mobility aid
Block.png MedicalDevice
ST.png NL-CM:4.3.16 Arrowright.pngToelichting 0..1 A comment on the patient’s mobility.
48767-8 Annotation comment [Interpretation] Narrative

Columns Concept and DefinitionCode: hover over the values for more information
For explanation of the symbols, please see the legend page List2.png

Example Instances

Only available in Dutch

Mobiliteit
Lopen Hulp nodig
HoudingVeranderen Onafhankelijk
HoudingHandhaven Onafhankelijk
UitvoerenTransfer Hulp nodig
Traplopen Volledig afhankelijk
Toelichting Rollator is eigen bezit.
Hulpmiddel
ProductType Rollator

References

1. International Classification of Functioning Disability and Health (ICF) [Online] Beschikbaar op:http:/www.rivm.nl/who-fic/icf.htm [Geraadpleegd: 13 februari 2015]

Valuesets

HoudingHandhavenCodelijst

Valueset OID: 2.16.840.1.113883.2.4.3.11.60.40.2.4.3.4 Binding: Required
Conceptname Conceptcode Codesystem name Codesystem OID Description
Independently able to maintain position 19811000146100 SNOMED CT 2.16.840.1.113883.6.96 Onafhankelijk
Needs help with maintaining position 16601000146106 SNOMED CT 2.16.840.1.113883.6.96 Hulp nodig
Unable to maintain a position 282848007 SNOMED CT 2.16.840.1.113883.6.96 Volledig afhankelijk

HoudingVeranderenCodelijst

Valueset OID: 2.16.840.1.113883.2.4.3.11.60.40.2.4.3.1 Binding: Required
Conceptname Conceptcode Codesystem name Codesystem OID Description
Independently able to change position 19821000146105 SNOMED CT 2.16.840.1.113883.6.96 Onafhankelijk
Needs help with changing position 16611000146108 SNOMED CT 2.16.840.1.113883.6.96 Hulp nodig
Unable to change position 303384002 SNOMED CT 2.16.840.1.113883.6.96 Volledig afhankelijk

LopenCodelijst

Valueset OID: 2.16.840.1.113883.2.4.3.11.60.40.2.4.3.9 Binding: Required
Conceptname Conceptcode Codesystem name Codesystem OID Description
Independent walking 165245003 SNOMED CT 2.16.840.1.113883.6.96 Onafhankelijk
Needs help with walking 16581000146103 SNOMED CT 2.16.840.1.113883.6.96 Hulp nodig
Unable to walk 282145008 SNOMED CT 2.16.840.1.113883.6.96 Volledig afhankelijk

TraplopenCodelijst

Valueset OID: 2.16.840.1.113883.2.4.3.11.60.40.2.4.3.12 Binding: Required
Conceptname Conceptcode Codesystem name Codesystem OID Description
Independent on stairs 165249009 SNOMED CT 2.16.840.1.113883.6.96 Onafhankelijk
Needs help on stairs 165248001 SNOMED CT 2.16.840.1.113883.6.96 Hulp nodig
Unable to manage stairs 301589003 SNOMED CT 2.16.840.1.113883.6.96 Volledig afhankelijk

UitvoerenTransferCodelijst

Valueset OID: 2.16.840.1.113883.2.4.3.11.60.40.2.4.3.7 Binding: Required
Conceptname Conceptcode Codesystem name Codesystem OID Description
Independent ability to transfer location 714915006 SNOMED CT 2.16.840.1.113883.6.96 Onafhankelijk
Ability to transfer location with assistance [DEPRECATED] 714917003 SNOMED CT 2.16.840.1.113883.6.96 Hulp nodig
Unable to transfer location 714887007 SNOMED CT 2.16.840.1.113883.6.96 Volledig afhankelijk

This information model in other releases

Information model references

This information model refers to

This information model is used in

--

Technical specifications in HL7v3 CDA and HL7 FHIR

To exchange information based on health and care information models, additional, more technical specifications are required.
Not every environment can handle the same technical specifications. For this reason, there are several types of technical specifications:

  • HL7® version 3 CDA compatible specifications, available through the Nictiz ART-DECOR® environment Artdecor.jpg
  • HL7® FHIR® compatible specifications, available through the Nictiz environment on the Simplifier FHIR Fhir.png

Downloads

This information model is also available as pdf file PDF.png or as spreadsheet Xlsx.png

About this information

The information in this wikipage is based on Prerelease 2018 #1
SNOMED CT and LOINC codes are based on:

  • SNOMED Clinical Terms version: 20180731 [R] (July 2018 Release)
  • LOINC version 2.64

Conditions for use are located on the mainpage List2.png
This page is generated on 23/12/2018 01:08:06 with ZibExtraction v. 3.0.6929.24609


Back 16.png Back to HCIM list