MultidisciplinaryTeamMeeting-v3.0(2024EN)

Uit Zorginformatiebouwstenen
Ga naar: navigatie, zoeken



General information

Name: nl.zorg.MultidisciplinaryTeamMeeting NL.png
Version: 3.0
HCIM Status:Final
Release: 2024
Release status: Published
Release date: 24-04-2024


Back 16.png Back to HCIM list

Metadata

DCM::CoderList
DCM::ContactInformation.Address *
DCM::ContactInformation.Name *
DCM::ContactInformation.Telecom *
DCM::ContentAuthorList
DCM::CreationDate 10-04-2020
DCM::DeprecatedDate
DCM::DescriptionLanguage nl
DCM::EndorsingAuthority.Address
DCM::EndorsingAuthority.Name NFU
DCM::EndorsingAuthority.Telecom
DCM::Id 2.16.840.1.113883.2.4.3.11.60.40.3.15.2
DCM::KeywordList Patiëntbespreking, MDO
DCM::LifecycleStatus Final
DCM::ModelerList
DCM::Name nl.zorg.Patientbespreking
DCM::PublicationDate 24-04-2024
DCM::PublicationStatus Published
DCM::ReviewerList
DCM::RevisionDate 07-04-2025
DCM::Supersedes nl.zorg.Patientbespreking-v2.0
DCM::Version 3.0
HCIM::PublicationLanguage EN

Revision History

Only available in Dutch

Publicatieversie 1.0 (01-09-2020)

Publicatieversie 1.1 (01-12-2021)

ZIB-1412 zib Visus - code 'Anders, specificeer'
ZIB-1425 zib Patientbespreking Wikitabelrijvolgorde
ZIB-1493 Sectie References bevat een nogal voorlopige tekst. Graag aanvullen of inhoud geheel verwijderen
ZIB-1514 Spelfouten in de zib van PatientBespreking

Publicatieversie 1.1.1 (10-06-2022)

ZIB-1603 Tekstuele wijzigingen zib Patientbespreking (2020)

Publicatieversie 2.0 (15-10-2023)

ZIB-1637 Patientbespreking::Beleid definitiecode

Publicatieversie 3.0 (24-04-2024)

ZIB-2620 PatientBespreking - Vervangen van de verwijzing naar Probleem

Concept

A multidisciplinary team meeting is a meeting of health care providers in which the results of examinations and treatment are discussed with the aim of formulating joint advice for the treatment of the patient. A patient can also be present. When healthcare professionals from various disciplines participate, and this is structurally organized (local, regional, sub regional or through a partnership), this is often referred to as a multidisciplinary consultation.

Purpose

The aim of the multidisciplinary team meeting is to evaluate the health status of the patient and to align subsequent policy for optimal treatment with care providers of all disciplines relevant for the patient’s (nursing) diagnosis or symptom. Participants use results of diagnostic procedures and treatment as well as the latest (scientific) insights for the treatment of the patient’s health status.

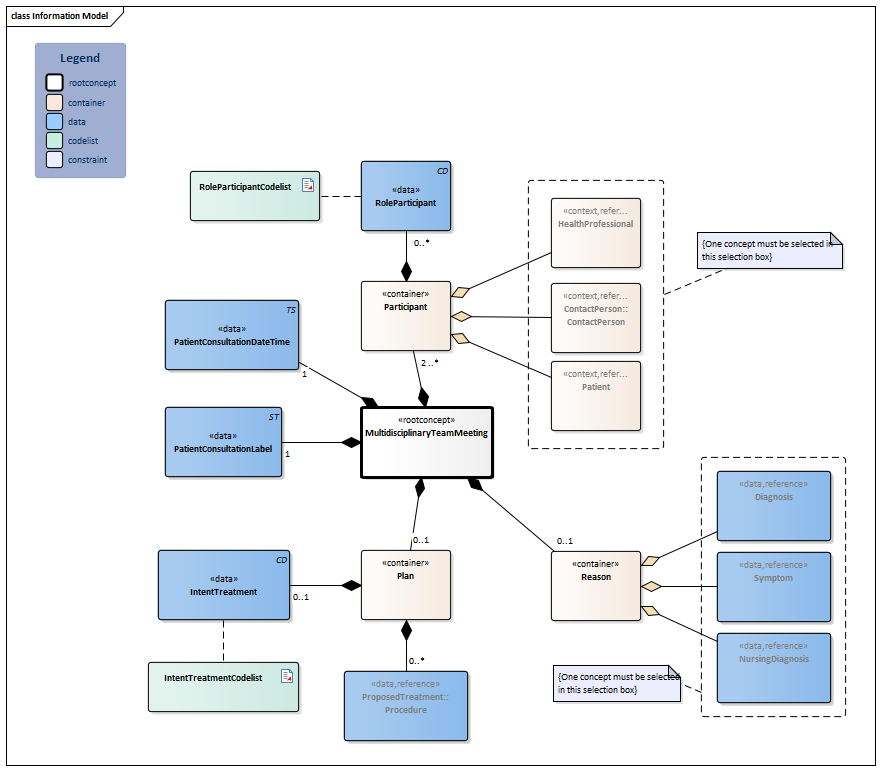
Information Model


NursingDiagnosis-v1.0(2024EN)Symptom-v2.0(2024EN)Diagnosis-v2.0(2024EN)#5902Patient-v4.3(2024EN)#RoleParticipantCodelistContactPerson-v5.0(2024EN)#5900#5886Procedure-v6.0(2024EN)#IntentTreatmentCodelist#5899#5904#5894#5890HealthProfessional-v4.0.1(2024EN)#5895MultidisciplinaryTeamMeeting-v3.0Model(2024EN).png


Type Id Concept Card. Definition DefinitionCode Reference
Block.png NL-CM:15.2.1 Arrowdown.pngMultidisciplinaryTeamMeeting Root concept of the MultidisciplinaryTeamMeeting information model. This root concept contains all data elements of the MultidisciplinaryTeamMeeting information model.
384682003 Multidisciplinary care conference
ST.png NL-CM:15.2.5 Arrowright.pngPatientConsultationLabel 1 The name used to identify the particular patient consultation, e.g. MDC head and neck cancer.
TS.png NL-CM:15.2.6 Arrowright.pngPatientConsultationDateTime 1 The date (and time) the patient consultation is scheduled or took place.
439771001 Date of event
Folder.png NL-CM:15.2.13 Arrowdown.pngParticipant 2 ..* Container of the Participant concept. This container contains all data elements of the Participant concept.
CD.png NL-CM:15.2.14 Arrowright.pngRoleParticipant 0..* Role of the person in the patient meeting, for example chairman, expert, notifier, secretary.
List2.png RoleParticipantCodelist
Verwijzing.png NL-CM:15.2.3 Arrowright.pngHealthProfessional (0..1) Health professional as participant of the patient consultation.
Block.png HealthProfessional
Verwijzing.png NL-CM:15.2.15 Arrowright.pngContactPerson::ContactPerson (0..1) Contact person as participant of the patient consultation.
Block.png ContactPerson
Verwijzing.png NL-CM:15.2.16 Arrowright.pngPatient (0..1) The patient as participant of the patient consultation.
Block.png Patient
Folder.png NL-CM:15.2.17 Arrowdown.pngReason 0..1 Container of the Reason concept.This container contains all data elements of the Reason concept.
Verwijzing.png NL-CM:15.2.18 Arrowright.pngDiagnosis (0..1) The diagnosis that gives rise to discussing the patient in the multidisciplinary team meeting.
Block.png Diagnosis
Verwijzing.png NL-CM:15.2.19 Arrowright.pngSymptom (0..1) The symptom that gives rise to discussing the patient in the multidisciplinary team meeting.
Block.png Symptom
Verwijzing.png NL-CM:15.2.20 Arrowright.pngNursingDiagnosis (0..1) The nursing diagnosis that gives rise to discussing the patient in the multidisciplinary team meeting.
Block.png NursingDiagnosis
Folder.png NL-CM:15.2.10 Arrowdown.pngPlan 0..1 Container of the Plan concept. This container contains all data elements of the Plan concept.
160841000146102 Section for treatment recommendation decided in multidisciplinary care meeting
Verwijzing.png NL-CM:15.2.12 Arrowright.pngProposedTreatment::Procedure 0..* Proposed treatment.
Block.png Procedure
CD.png NL-CM:15.2.11 Arrowright.pngIntentTreatment 0..1 Intent of treatment. For instance conform protocol, curative or pain management, trial etc.
395077000 Treatment intent
List2.png IntentTreatmentCodelist

Columns Concept and DefinitionCode: hover over the values for more information
For explanation of the symbols, please see the legend page List2.png

Example Instances

Only available in Dutch

PatientBespreking
Label
Expertpanel MDO colorectaal
Deelnemers
Naam Specialisme Zorgaanbieder Contactgegevens DeelnemerRol
W. Klaasen Verpleegkundige MUMC+ 043-8547930 Casemanager
Drs. S. Curie Radioloog MUMC+ 043-9263795 Expert
Dr. R. van Heck Internist-oncoloog MUMC+ 043-5388393 Voorzitter
Dr. J. Willems Chirurg-oncoloog Laurentius zkh 0475-645398 Aanmelder
Dr. de Groot Lever-chirurg MMC 040-5921909 Expert
Dr. Stevens Lever-chirurg MUMC+ 043-8748887 Expert
Patient en/of contactpersoon
Dhr. Pieterse 0475 - 228844
Mw. Pieterse-de Groot 06 – 11114444
Patient Bespreking DatumTijd Patient Aanleiding
Diagnose
25-06-2020 10:15 – 10:30 Dhr. Pieterse 781382000 |Malignant neoplasm of colon and/or rectum
Beleid
Intentie Behandeling
Curatief
VoorgesteldeBehandeling::Verrichting
VerrichtingType Datum UitgevoerdDoor Locatie
Partiële leverresectie 09-2020 Dr. Stevens MUMC+

References

volgt n

Valuesets

IntentTreatmentCodelist

Valueset OID: 2.16.840.1.113883.2.4.3.11.60.40.2.15.2.1 Binding: Extensible Status: Active
Conceptname Conceptcode Codesystem name Codesystem OID Description
Following clinical pathway protocol 370858005 SNOMED CT 2.16.840.1.113883.6.96 Behandeling conform richtlijn
Curative - procedure intent 373808002 SNOMED CT 2.16.840.1.113883.6.96 Curatieve behandeling
Palliative care 103735009 SNOMED CT 2.16.840.1.113883.6.96 Palliatieve zorg
Assessment of eligibility for clinical trial 450332002 SNOMED CT 2.16.840.1.113883.6.96 Toetsing van inclusiecriteria voor clinical trial
Value Other (OTH) from codesystem NullFlavor (OID: 2.16.840.1.113883.5.1008) is allowed in this valueset.

RoleParticipantCodelist

Valueset OID: 2.16.840.1.113883.2.4.3.11.60.40.2.15.2.2 Binding: Extensible Status: Active
Conceptname Conceptcode Codesystem name Codesystem OID Description
Chair VOORZ RolBespreking 2.16.840.1.113883.2.4.3.11.60.40.4.26.1 Voorzitter van de patiëntbespreking
Aanmelder AANM RolBespreking 2.16.840.1.113883.2.4.3.11.60.40.4.26.1 Aanmelder van de patiënt bij de bespreking
Expert EXPR RolBespreking 2.16.840.1.113883.2.4.3.11.60.40.4.26.1 Inhoudelijk expert bij de bespreking
Value Other (OTH) from codesystem NullFlavor (OID: 2.16.840.1.113883.5.1008) is allowed in this valueset.

This information model in other releases

Information model references

This information model refers to

This information model is used in

--

Technical specifications in HL7v3 CDA and HL7 FHIR

To exchange information based on health and care information models, additional, more technical specifications are required.
Not every environment can handle the same technical specifications. For this reason, there are several types of technical specifications:

  • HL7® version 3 CDA compatible specifications, available through the Nictiz ART-DECOR® environment Artdecor.jpg
  • HL7® FHIR® compatible specifications, available through the Nictiz environment on the Simplifier FHIR Fhir.png

Downloads

This information model is also available as pdf file PDF.png or as spreadsheet Xlsx.png

About this information

The information in this wikipage is based on Release 2024
SNOMED CT and LOINC codes are based on:

  • SNOMED Clinical Terms versie: 20250430 [R] (april 2025-editie)
  • LOINC version 2.77

Conditions for use are located on the mainpage List2.png
This page is generated on 27/05/2025 14:00:14 with ZibExtraction v. 9.5.9242.40707


Back 16.png Back to HCIM list