HealthProfessional-v4.0.1(2024EN)

Uit Zorginformatiebouwstenen
Ga naar: navigatie, zoeken



General information

Name: nl.zorg.HealthProfessional NL.png
Version: 4.0.1
HCIM Status:Final
Release: 2024
Release status: Published
Release date: 24-04-2024


Back 16.png Back to HCIM list

Metadata

DCM::CoderList Kerngroep Registratie aan de Bron
DCM::ContactInformation.Address *
DCM::ContactInformation.Name *
DCM::ContactInformation.Telecom *
DCM::ContentAuthorList Projectgroep Generieke Overdrachtsgegevens & Kerngroep Registratie aan de Bron
DCM::CreationDate 13-8-2012
DCM::DeprecatedDate
DCM::DescriptionLanguage nl
DCM::EndorsingAuthority.Address
DCM::EndorsingAuthority.Name PM
DCM::EndorsingAuthority.Telecom
DCM::Id 2.16.840.1.113883.2.4.3.11.60.40.3.17.1
DCM::KeywordList zorgverlener, zorgaanbieder
DCM::LifecycleStatus Final
DCM::ModelerList Kerngroep Registratie aan de Bron
DCM::Name nl.zorg.Zorgverlener
DCM::PublicationDate 24-04-2024
DCM::PublicationStatus Published
DCM::ReviewerList Projectgroep Generieke Overdrachtsgegevens & Kerngroep Registratie aan de Bron
DCM::RevisionDate 03-04-2025
DCM::Supersedes nl.zorg.Zorgverlener-v4.0
DCM::Version 4.0.1
HCIM::PublicationLanguage EN

Revision History

Only available in Dutch

Publicatieversie 1.0 (15-02-2013) -

Publicatieversie 1.1 (01-07-2013)

ZIB-42 Commentaar Astrid van Ginneken op Zorgverlener
ZIB-34 Tekst bij DCM::ValueSet niet correct.

Publicatieversie 1.2 (01-04-2015)

ZIB-70 Issue Bouwsteen OverdrachtZorgverlener - Specialisme
ZIB-104 ZorgverlenerNaam in OverdrachtZorgverlener definitie komt niet overeen met DCM::ExampleValue
ZIB-105 Gebruik van specialisme in Example of the Instrument OverdrachtZorgverlener aanpassen
ZIB-287 In de klinische bouwsteen OverdrachtZorgverlener DCM::ValueSet UZI van concept ZorgverlenerIdentificatieNummer aangepast in DCM::AssigningAuthority tagged value, incl. OID in tagged value notes.
ZIB-288 In de klinische bouwsteen OverdrachtZorgverlener DCM::ValueSet VEKTIS AGB-z code van concept ZorgverlenerIdentificatieNummer aangepast in DCM::AssigningAuthority tagged value, incl. OID in tagged value notes.
ZIB-289 In de klinische bouwsteen OverdrachtZorgverlener DCM::Valueset BIG nr van concept ZorgverlenerIdentificatieNummer aangepast in DCM::AssigningAuthority tagged value, incl. OID in tagged value notes.
ZIB-290 In de klinische bouwsteen OverdrachtZorgverlener DCM::Valueset COD016-VEKT Zorgverlenersspecificatie (Vektis) van concept Specialisme aangepast in DCM::AssigningAuthority tagged value, incl. OID in tagged value notes.
ZIB-291 In de klinische bouwsteen OverdrachtZorgverlener DCM::Valueset HL7v3 RoleCodeNL (UZI rolcodes) van concept Specialisme aangepast in DCM::AssigningAuthority tagged value, incl. OID in tagged value notes.
ZIB-308 Prefix Overdracht weggehaald bij de generieke bouwstenen
ZIB-343 Sectie teksten aangescherpt
ZIB-344 Naamgeving Zorgaanbieder::Zorgaanbieder aangepast.
ZIB-353 Tagged values DCM::CodeSystem aanpassen naar DCM::ValueSet incl. gekoppelde codelijst.

Incl. algemene wijzigingsverzoeken:

ZIB-94 Aanpassen tekst van Disclaimer, Terms of Use & Copyrights
ZIB-154 Consequenties opsplitsing Medicatie bouwstenen voor overige bouwstenen.
ZIB-200 Naamgeving SNOMED CT in tagged values klinische bouwstenen gelijk getrokken.
ZIB-201 Naamgeving OID: in tagged value notes van klinische bouwstenen gelijk getrokken.
ZIB-309 EOI aangepast
ZIB-324 Codelijsten Name en Description beginnen met een Hoofdletter
ZIB-326 Tekstuele aanpassingen conform de kwaliteitsreview kerngroep 2015

Publicatieversie 1.2.1 (16-07-2015)

ZIB-413 DCM::ReferencedDefinitionCode van concept ZorgverlenerNaam::Naamgegevens niet correct
ZIB-421 ZorgverlenerCodelijst code PRG moet PRF zijn

Publicatieversie 3.0 (01-05-2016)

ZIB-453 Wijziging naamgeving ZIB's en logo's door andere opzet van beheer

Publicatieversie 3.1 (04-09-2017)

ZIB-429 Opsplitsen bouwsteen Patient zodat Naamgegevens, Adresgegevens en Contactgegevens aparte bouwstenen worden.
ZIB-448 Onlogische afhankelijkheid
ZIB-456 Toevoegen nieuwe optie aan ZorgverlenerRolCodelijst
ZIB-491 Bij telefoonnummer staat "het telefoonnummer van de patiënt", ook als het om een zorgverlener of zorgaanbieder gaat
ZIB-492 Waar past faxnummer voor zorgverlener / zorgaanbieder (patiënt) in de ZIB
ZIB-501 Geen informatie
ZIB-502 ZorgverlenerRol hoort niet thuis bij Zorgverlener
ZIB-513 Is UZI het geschikte codestelsel voor Zorgverlener?
ZIB-549 De Engelse naam van de bouwsteen en het rootconcept zijn niet correct
ZIB-564 Aanpassing/harmonisatie Engelse conceptnamen

Publicatieversie 3.2 (31-12-2017)

ZIB-619 Hoofdletter inconsistentie
ZIB-620 Huisarts mist als ZorgverlenerRol

Publicatieversie 3.3 (06-07-2019)

ZIB-759 CaseManager toevoegen aan ZorgverlenerRolCodelijst
ZIB-704 Typefouten in model van de zib

Publicatieversie 3.4 (31-01-2020)

ZIB-960 Kardinaliteit adresgegevens diverse zibs: zorgverlener, zorgaanbieder, contactpersoon

Publicatieversie 3.5 (01-09-2020)

ZIB-899 kraamzorgmedewerker als zorgverlener duiden
ZIB-952 Kardinaliteit contactgegevens in zorgverlener is nu 0..*, maar 0..1 lijkt logischer?
ZIB-1142 Toevoegen element Geslacht aan ZIB zorgverlener
ZIB-1189 DefinitionCodes alle administratieve zibs

Publicatieversie 3.5.1 (01-12-2021)

ZIB-1256 Gender heeft een foutieve definitie

Publicatieversie 3.5.2 (10-06-2022)

ZIB-1673 HealthProfessional IdentificationNumber inconsistente naamgeving

Publicatieversie 4.0 (15-10-2023)

ZIB-1788 Tekstuele wijzigingen zib Zorgverlener
ZIB-1974 Suggested typo and textual improvements
ZIB-1891 'HealthCareProviderRole' --> 'HealthProfessionalRole'

Publicatieversie 4.0.1 (24-04-2024)

ZIB-2590 Naamgegevens - Instructie aanpassen

Concept

A health professional is a person who is authorized to perform actions in the field of individual healthcare.

Purpose

The purpose of this information model is documenting the identity of people providing healthcare. For health professionals, information must be sufficiently complete for reference and auditing: if known, the name is mandatory. If an identification number is given such as a UZI or AGB number, the name and number have to match.

Evidence Base

Other employees working in healthcare can also be mapped onto this HCIM. If needed the HealthProfessionalRole can be used to specify the type of healtcareworker by using the nullflavor OTH in free text.

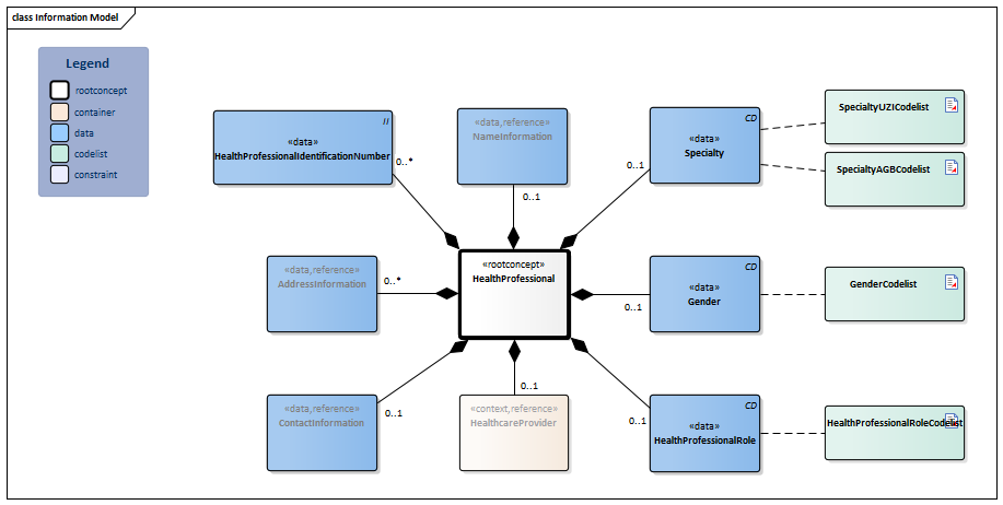
Information Model


#HealthProfessionalRoleCodelist#1353#SpecialtyAGBCodelist#SpecialtyUZICodelistContactInformation-v1.3.1(2024EN)AddressInformation-v1.2(2024EN)HealthcareProvider-v3.6(2024EN)#1354NameInformation-v1.2(2024EN)#1357#1356#1968#GenderCodelistHealthProfessional-v4.0.1Model(2024EN).png


Type Id Concept Card. Definition DefinitionCode Reference
Block.png NL-CM:17.1.1 Arrowdown.pngHealthProfessional Root concept of the HealthProfessional information model. This root concept contains all data elements of the HealthProfessional information model.

When referring to this information model the role the health professional fulfils in the healthcare process can be addressed additionally. For health professionals, this could be for example main practitioner or referrer.

223366009 Healthcare professional
II.png NL-CM:17.1.2 Arrowright.pngHealthProfessionalIdentificationNumber 0..* The health professional identification number is a number that uniquely identifies the health professional.

The following numbers are used in the Netherlands: 1. UZI Health Professionals. Identification of health professionals (people) in the Dutch healthcare industry. 2. VEKTIS AGB-Z. Identifies health professionals and healthcare organizations 3. BIG-ID. The ID of the health professional listed in the BIG-Register.

This information is not readily available for foreign health professionals.

AA2.png BIG-register inschrijvingsnummer
AA2.png UZI-nummer natuurlijke personen
AA2.png Vektis AGB-zorgverlener tabel
Verwijzing.png NL-CM:17.1.3 Arrowright.pngNameInformation 0..1 Health professional’s full name. If a health professional identification number is entered, it will be the name as listed in UZI, AGB or by the healthcare center. In the case where the composition of the name information is unknown or irrelevant, the partial information model NameInformation cannot be used.
Block.png NameInformation
CD.png NL-CM:17.1.4 Arrowright.pngSpecialty 0..1 Health professional’s medical specialty. This refers to the recognized medical specialties as stated in the BIG Act. For example general practitioner or cardiologist.
394658006 Clinical specialty
List2.png SpecialtyAGBCodelist
List2.png SpecialtyUZICodelist
CD.png NL-CM:17.1.9 Arrowright.pngGender 0..1 Health professional’s administrative gender.
List2.png GenderCodelist
Verwijzing.png NL-CM:17.1.7 Arrowright.pngAddressInformation 0..* Health professional’s address information.
Block.png AddressInformation
Verwijzing.png NL-CM:17.1.8 Arrowright.pngContactInformation 0..1 Health professional’s telephone number(s) or e-mail address(es).
Block.png ContactInformation
Verwijzing.png NL-CM:17.1.6 Arrowright.pngHealthcareProvider 0..1 The organization the health professional works for.
Block.png HealthcareProvider
CD.png NL-CM:17.1.5 Arrowright.pngHealthProfessionalRole 0..1 The role the health professional fulfils in the healthcare process. For health professionals, this could be for example attender, referrer or performer.
List2.png HealthProfessionalRoleCodelist

Columns Concept and DefinitionCode: hover over the values for more information
For explanation of the symbols, please see the legend page List2.png

Example Instances

Only available in Dutch

Zorgverlener
ZorgverlenerIdentificatienummer 21870932
ZorgverlenerRol Hoofdbehandelaar
Specialisme Neuroloog
ZorgverlenerNaam  
Initialen J.H.R.
Geslachtsnaam Peters
Adres  
Straat Simon Smitweg
Huisnummer 1
Woonplaats Leiderdorp
Gemeente
Postcode 2353 GA
AdresSoort Werkadres
Land Nederland
TelefoonEmail  
Telefoonnummer +3715828282
NummerSoort Zakelijk telefoonnummer
EmailAdres j.peters@hospital.nl
EmailSoort Zakelijk e-mailadres

Instructions

The concept HealthProfessionalRole can be expressed in two ways, as an element in the information model and as the definition code of a reference in another referring information model (Performer::HealthProfessional). In both cases, the code is taken from the same code list. If both possibilities are used, they should not be in conflict.

References

1. Implementatiehandleiding HL7v3 Basiscomponenten, Stichting HL7 Nederland [Online] Beschikbaar op:http://www.hl7.nl/images/downloads/Implementatiehandleiding%20HL7v3%20Basiscomponenten%20%202.3NL_secure.pdf [Geraadpleegd: 23 februari 2015].

Assigning authorities

The identifying numbers are issued by the following authorities

BIG-register inschrijvingsnummer

Identifying number ID system OID
BIG-register inschrijvingsnummer OID: 2.16.528.1.1007.5.1

UZI-nummer natuurlijke personen

Identifying number ID system OID
UZI-nummer natuurlijke personen OID: 2.16.528.1.1007.3.1

Vektis AGB-zorgverlener tabel

Identifying number ID system OID
Vektis AGB-zorgverlener tabel OID: 2.16.840.1.113883.2.4.6.1

Valuesets

GenderCodelist

Valueset OID: 2.16.840.1.113883.2.4.3.11.60.40.2.17.1.8 Binding: Required Status: Active
Conceptname Conceptcode Codesystem name Codesystem OID Description
Undifferentiated UN AdministrativeGender 2.16.840.1.113883.5.1 Ongedifferentieerd
Male M AdministrativeGender 2.16.840.1.113883.5.1 Man
Female F AdministrativeGender 2.16.840.1.113883.5.1 Vrouw
Unknown UNK NullFlavor 2.16.840.1.113883.5.1008 Onbekend
Other values are not allowed

HealthProfessionalRoleCodelist

Valueset OID: 2.16.840.1.113883.2.4.3.11.60.40.2.17.1.5 Binding: Extensible Status: Active
Conceptname Conceptcode Codesystem name Codesystem OID Description
Responsible Party RESP ParticipationType 2.16.840.1.113883.5.90 Hoofdbehandelaar
Referrer REF ParticipationType 2.16.840.1.113883.5.90 Verwijzer
Performer PRF ParticipationType 2.16.840.1.113883.5.90 Uitvoerder
Secondary Performer SPRF ParticipationType 2.16.840.1.113883.5.90 Tweede uitvoerder
Consultant CON ParticipationType 2.16.840.1.113883.5.90 Consulent
Attender ATND ParticipationType 2.16.840.1.113883.5.90 Behandelaar
Case manager 768832004 SNOMED CT 2.16.840.1.113883.6.96 Case manager
Value Other (OTH) from codesystem NullFlavor (OID: 2.16.840.1.113883.5.1008) is allowed in this valueset.

SpecialtyAGBCodelist

Valueset OID: 2.16.840.1.113883.2.4.3.11.60.40.2.17.1.7 Binding: Required Status: Active
Conceptname Codesystem name Codesystem OID
All values COD016-VEKT (Vektis AGB-medische specialismen) 2.16.840.1.113883.2.4.6.7
Other values are not allowed

SpecialtyUZICodelist

Valueset OID: 2.16.840.1.113883.2.4.3.11.60.40.2.17.1.6 Binding: Required Status: Active
Conceptname Codesystem name Codesystem OID
All values RoleCodeNL (Zorgverlenertype (personen)) 2.16.840.1.113883.2.4.15.111
Value Other (OTH) from codesystem NullFlavor (OID: 2.16.840.1.113883.5.1008) is allowed in this valueset.

This information model in other releases

Information model references

This information model refers to

This information model is used in

Technical specifications in HL7v3 CDA and HL7 FHIR

To exchange information based on health and care information models, additional, more technical specifications are required.
Not every environment can handle the same technical specifications. For this reason, there are several types of technical specifications:

  • HL7® version 3 CDA compatible specifications, available through the Nictiz ART-DECOR® environment Artdecor.jpg
  • HL7® FHIR® compatible specifications, available through the Nictiz environment on the Simplifier FHIR Fhir.png

Downloads

This information model is also available as pdf file PDF.png or as spreadsheet Xlsx.png

About this information

The information in this wikipage is based on Release 2024
SNOMED CT and LOINC codes are based on:

  • SNOMED Clinical Terms versie: 20250430 [R] (april 2025-editie)
  • LOINC version 2.77

Conditions for use are located on the mainpage List2.png
This page is generated on 27/05/2025 14:01:53 with ZibExtraction v. 9.5.9242.40707


Back 16.png Back to HCIM list