PharmaceuticalProduct-v2.2(2022EN)

Uit Zorginformatiebouwstenen
Ga naar: navigatie, zoeken


Attention!! This is not the most recent version of this information model. You can find the most recent version here.

General information

Name: nl.zorg.part.PharmaceuticalProduct NL.png
Version: 2.2
HCIM Status:Final
Release: 2022
Release status: Prepublished
Release date: 10-06-2022


Back 16.png Back to HCIM list

Metadata

DCM::CoderList Projectgroep Medicatieproces
DCM::ContactInformation.Address
DCM::ContactInformation.Name *
DCM::ContactInformation.Telecom
DCM::ContentAuthorList Projectgroep Medicatieproces
DCM::CreationDate 1-3-2017
DCM::DeprecatedDate
DCM::DescriptionLanguage nl
DCM::EndorsingAuthority.Address
DCM::EndorsingAuthority.Name PM
DCM::EndorsingAuthority.Telecom
DCM::Id 2.16.840.1.113883.2.4.3.11.60.40.3.9.7
DCM::KeywordList FarmaceutischProduct
DCM::LifecycleStatus Final
DCM::ModelerList Architectuurgroep Registratie aan de Bron
DCM::Name nl.zorg.part.FarmaceutischProduct
DCM::PublicationDate 10-06-2022
DCM::PublicationStatus Prepublished
DCM::ReviewerList Projectgroep Medicatieproces & Architectuurgroep Registratie aan de Bron
DCM::RevisionDate 13-05-2022
DCM::Supersedes nl.zorg.part.FarmaceutischProduct-v2.1.3
DCM::Version 2.2
HCIM::PublicationLanguage EN

Revision History

Only available in Dutch

Publicatieversie 1.0 (04-09-2017)

Publicatieversie 2.0 (31-12-2017)

ZIB-472 Terminologiekoppeling klopt niet met beschrijving
ZIB-618 Hernoemen Verstrekking naar Medicatieverstrekking

Publicatieversie 2.1 (06-07-2019)

ZIB-781 aanpassing omschrijving 'Farmaceutische vorm'
ZIB-788 Geen informatie
ZIB-795 aanpassing voorbeeld 'Product (geneesmiddel)'
ZIB-796 aanpassing definitie 'ProductCode (geneesmiddelcode)'
ZIB-797 aanpassing definitie 'Product (geneesmiddel)'

Publicatieversie 2.1.1 (31-01-2020)

ZIB-789 aanpassing voorbeeld en omschrijving 'Ingredientcode' (in zib FarmaceutischProduct)

Publicatieversie 2.1.2 (01-09-2020)

ZIB-911 Correction English "Farmaceutical"

Publicatieversie 2.1.3 (01-12-2021)

ZIB-1452 Duplicate tekst in zib concept omschrijving en definitie op de root

Publicatieversie 2.2 (10-06-2022)

ZIB-1453 PharmaceuticalProduct IngredientCodeSSKCodelist 'Extensible' binding
ZIB-1651 Toevoegen batch- en serienummer en farmaceutischproduct
ZIB-1726 Verzameling errata bouwsteen FarmaceutischProduct

Concept

The prescribed substance is usually medication. However, medical aids and bandages can also be prescribed and supplied via the pharmacy. Food and blood products do not strictly belong in the medication category, but can be prescribed and supplied by a pharmacy as well.

A type of medication can be indicated with a single code. That code can be chosen from several possible coding systems (concretely: GPK, PRK, HPK or article numbers). Correct use of these codes in the software systems will sufficiently record the composition of the product used, making a complete product specification unnecessary.

In addition to a primary code, alternative codes from other coding systems can also be entered (so that the GPK can be sent along in the event that the patient was registered based on PRK, for example).

Entering multiple ingredients will enable you to display a compound product. If one of the composite parts is liquid, the dosage will be given in milliliters; otherwise it will be given in ‘units’.

In that case, the composition of the medication can be specified implicitly (with the use of a medication code) or explicitly, for example by listing the (active) ingredient(s) of the medication.

Magistral prescriptions can be entered as well. This can be done by means of the option listed above to enter coded ingredients and/or by entering the composition and preparation method as free text.
This is a partial information model

Purpose

The purpose of Product is to unambiguously describe the medication to be used.

Information Model


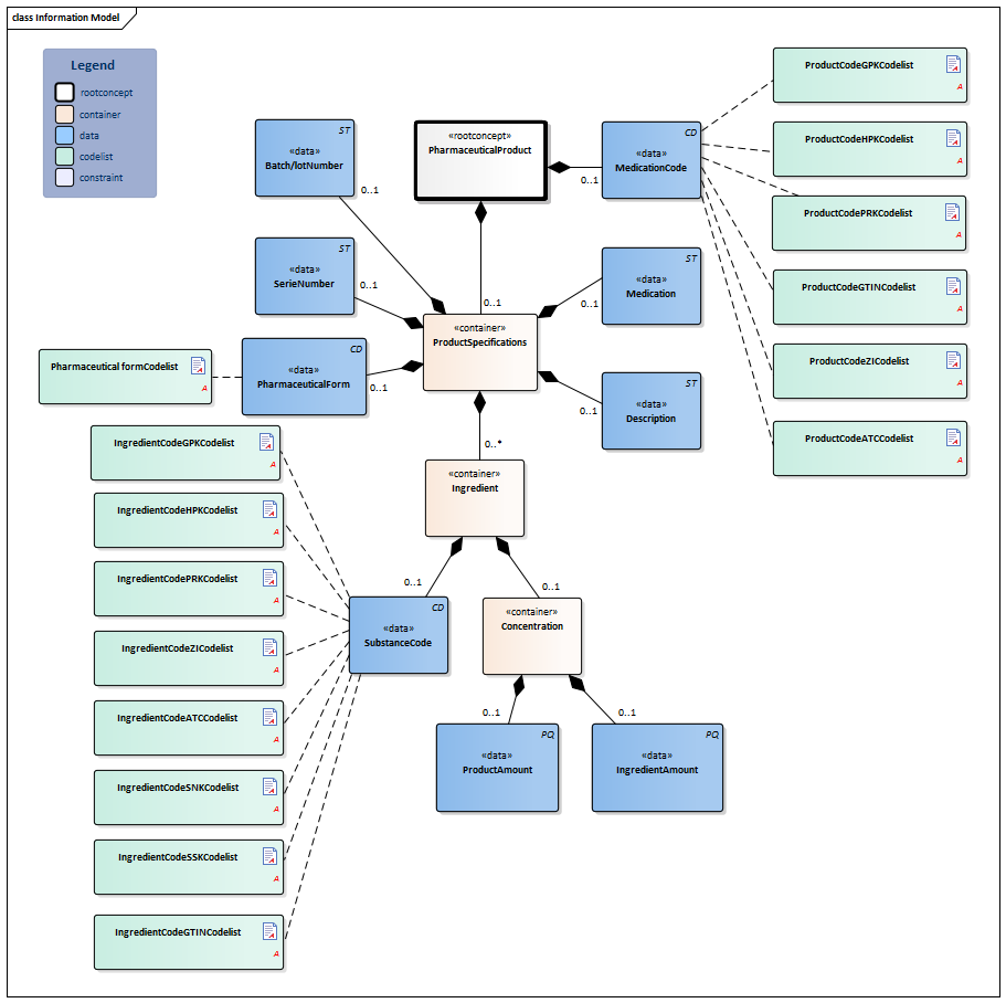
#15328#15327#15307#15319#IngredientCodeGTINCodelist#ProductCodeATCCodelist#IngredientCodeSSKCodelist#IngredientCodeATCCodelist#Pharmaceutical formCodelist#IngredientCodeSNKCodelist#IngredientCodeZICodelist#IngredientCodePRKCodelist#IngredientCodeHPKCodelist#IngredientCodeGPKCodelist#ProductCodeZICodelist#ProductCodeGTINCodelist#ProductCodePRKCodelist#ProductCodeHPKCodelist#ProductCodeGPKCodelist#15309#15329#15334#15318#15333#15311#15306#15310#15313PharmaceuticalProduct-v2.2Model(2022EN).png


Type Id Concept Card. Definition DefinitionCode Reference
Block.png NL-CM:9.7.19926 Arrowdown.pngPharmaceuticalProduct Root concept of the PharmaceuticalProduct partial information model.This root concept contains all data elements of the PharmaceuticalProduct partial information model.
CD.png NL-CM:9.7.19927 Arrowright.pngMedicationCode 0..1 Coding medication in the Netherlands is done on the basis of the G standard (issued by Z-index), which is filled under the direction of KNMP.

The coded medication can be expressed as:

  • GTIN International Article Number
  • ZI-nummer (2.16.840.1.113883.2.4.4.8)
  • Trade product code (HPK)
  • Prescription code (PRK)
  • Generic product code (GPK)
  • Anatomic Therapeutic Classification code (ATC)
  • Substance Name Code (SNK)
  • Substance Name Code, in combination with Route of Administration (SSK)
  • SNOMED CT code

The GTIN enables identification of the product including its origin with a barcode. The ZI number represents the tradeproduct and the package size. The HPK is the code for the trade product (with the brand name) as used per dose/per time the medication is taken (1 pill, 1 puff, 1ml) The PRK contains als GPK information supplemented with information needed to prescribe the right product. this level is intended to facilitate generic prescription of drugs. The GPK defines the pharmaceutical characteristics of a product: ingredients, strengths, units, pharmaceutical form and route of administration. The Substance Name Code (SNK) is the (active) compound. Further information about the G-Standaard levels see https://www.z-index.nl So called 90.000.000 numbers are used in local IT systems. These numbers shall not be used for external communication. In the this is necessary only the description (not the code) may be included. This is in accordance with national agreements (Nictiz Standard).

List2.png ProductCodeATCCodelist
List2.png ProductCodeGPKCodelist
List2.png ProductCodeGTINCodelist
List2.png ProductCodeHPKCodelist
List2.png ProductCodePRKCodelist
List2.png ProductCodeZICodelist
Folder.png NL-CM:9.7.19928 Arrowdown.pngProductSpecifications 0..1 Container of the ProductSpecifications concept. This container contains all data elements of the ProductSpecifications concept.

Product specifications are required if the product code is not sufficient to ascertain the active substances and strength.

ST.png NL-CM:9.7.22279 Arrowright.pngBatch/lotNumber 0..1 The batch/lot number provides a unique identification of the origin of information such as the production batch or machine number. The number is constructed according to the GS1 standard AI(10).( https://www.gs1.nl/sectorafspraken-over-standaarden/unieke-identificatie-en-productdata-gezondheidszorg/gs1-barcodes-2#application-identifiers-ais )
ST.png NL-CM:9.7.22280 Arrowright.pngSerieNumber 0..1 The serial number uniquely identifies the source of information of the dose itself. The number is constructed according to the GS1 standard AI(21). (<A title="Volg link" href="https://www.gs1.nl/sectorafspraken-over-standaarden/unieke-identificatie-en-productdata-gezondheidszorg/gs1-barcodes-2#application-identifiers-ais">https://www.gs1.nl/sectorafspraken-over-standaarden/unieke-identificatie-en-productdata-gezondheidszorg/gs1-barcodes-2#application-identifiers-ais</A>)
CD.png NL-CM:9.7.19931 Arrowright.pngPharmaceuticalForm 0..1 The pharmaceutical form indicates the form of the medication. Examples include: tablet, suppository, infusion liquid, ointment. If the product has a GPK code in the G standard, the form will be known in the G standard. For products without a code (free text, preparation by the pharmacy), the means of administration can be entered.
List2.png Pharmaceutical formCodelist
ST.png NL-CM:9.7.19929 Arrowright.pngMedication 0..1 For medication which has no code, enter the complete name of the pharmaceutical product here.
ST.png NL-CM:9.7.19784 Arrowright.pngDescription 0..1 A textual description of the type of medication (including relevant properties of the composition and preparation method if possible), which is only used if no coded indication from the G Standard is available (historical data regarding magistral preparation which has been entered as free text instead of entering the substance codes).
Folder.png NL-CM:9.7.19932 Arrowdown.pngIngredient 0..* Container of the Ingredient concept. This container contains all data elements of the Ingredient concept.

A product contains one or more active substances and excipients. These are usually determined by the product code. For medication prepared or compounded by the local pharmacy, each ingredient must be entered separately.

The active substances play an important role, as they: a) determine the pharmacotherapeutic effect of the medication and b) serve as the basis for the indication of the strength of the medication (e.g. 200mg).

CD.png NL-CM:9.7.19934 Arrowright.pngSubstanceCode 0..1 Active substance or excipient.

Here, the same codes can be used as for the ProductCode (for dilutions and compounds in particular), but now, the ATC, SSK and SNK codes can also be used to indicate a substance (to list ingredients of local products prepared by the pharmacy).

  • GTIN International Article Number
  • KNMP article number
  • Trade product code (HPK)
  • Prescription code (PRK)
  • Generic product code (GPK)
  • ATC (anatomic therapeutic classification)
  • SSK (substance name code with route of administration)
  • SNK (substance name code)

For further explanation about ATC see https://www.whocc.no/atc/structure_and_principles/

List2.png IngredientCodeATCCodelist
List2.png IngredientCodeGPKCodelist
List2.png IngredientCodeGTINCodelist
List2.png IngredientCodeHPKCodelist
List2.png IngredientCodePRKCodelist
List2.png IngredientCodeSNKCodelist
List2.png IngredientCodeSSKCodelist
List2.png IngredientCodeZICodelist
Folder.png NL-CM:9.7.19933 Arrowdown.pngConcentration 0..1 The relative amount of this ingredient in this product.

Calculation of Concentration = Ingredient Amount ÷ Product Amount.

This could be a concentration if the medication is dissolved in liquid, for example.

PQ.png NL-CM:9.7.22277 Arrowright.pngIngredientAmount 0..1 The amount and unit of this ingredient. This is the numerator for the calculation of the concentration. The unit should be selected from the G-Standard (Table 902).
PQ.png NL-CM:9.7.22278 Arrowright.pngProductAmount 0..1 Amount of the product. This is the denominator for the calculation of the concentration. Optionally a translation to NHG table Gebruiksvoorschriften(Table 25) is also allowed.

Columns Concept and DefinitionCode: hover over the values for more information
For explanation of the symbols, please see the legend page List2.png

Example Instances

Only available in Dutch

Afgesproken geneesmiddel
Farmaceutischproduct
Lisinopril tablet 10mg
Methotrexaat injvlst 25mg/ml 0,6 ml

Valuesets

IngredientCodeATCCodelist

Valueset OID: 2.16.840.1.113883.2.4.3.11.60.40.2.9.7.13 Binding: Required
Conceptname Codesystem name Codesystem OID
Alle waarden Anatomic Therapeutic Classification (ATC) 2.16.840.1.113883.6.73

IngredientCodeGPKCodelist

Valueset OID: 2.16.840.1.113883.2.4.3.11.60.40.2.9.7.9 Binding: Required
Conceptname Codesystem name Codesystem OID
Alle waarden G-Standaard Generieke Product Kode (GPK) 2.16.840.1.113883.2.4.4.1

IngredientCodeGTINCodelist

Valueset OID: 2.16.840.1.113883.2.4.3.11.60.40.2.9.7.16 Binding: Required
Conceptname Codesystem name Codesystem OID
Alle waarden Global Trade Item Number (GTIN) 1.3.160

IngredientCodeHPKCodelist

Valueset OID: 2.16.840.1.113883.2.4.3.11.60.40.2.9.7.10 Binding: Required
Conceptname Codesystem name Codesystem OID
Alle waarden G-Standaard Handels Product Kode (HPK) 2.16.840.1.113883.2.4.4.7

IngredientCodePRKCodelist

Valueset OID: 2.16.840.1.113883.2.4.3.11.60.40.2.9.7.11 Binding: Required
Conceptname Codesystem name Codesystem OID
Alle waarden G-Standaard Voorschrijfproducten (PRK) 2.16.840.1.113883.2.4.4.10

IngredientCodeSNKCodelist

Valueset OID: 2.16.840.1.113883.2.4.3.11.60.40.2.9.7.14 Binding: Required
Conceptname Codesystem name Codesystem OID
Alle waarden G-standaard Stofnaamcode (SNK) 2.16.840.1.113883.2.4.4.1.750

IngredientCodeSSKCodelist

Valueset OID: 2.16.840.1.113883.2.4.3.11.60.40.2.9.7.15 Binding: Required
Conceptname Codesystem name Codesystem OID
Alle waarden G-standaard Stofnaamcode i.c.m. toedieningsweg (SSK) 2.16.840.1.113883.2.4.4.1.725

IngredientCodeZICodelist

Valueset OID: 2.16.840.1.113883.2.4.3.11.60.40.2.9.7.12 Binding: Required
Conceptname Codesystem name Codesystem OID
Alle waarden G-Standaard Artikelen (ook KNMP-nummer, ATKODE) 2.16.840.1.113883.2.4.4.8

Pharmaceutical formCodelist

Valueset OID: 2.16.840.1.113883.2.4.3.11.60.40.2.9.7.8 Binding: Required
Conceptname Codesystem name Codesystem OID
Alle waarden G-Standaard Farmaceutische vormen 2.16.840.1.113883.2.4.4.11

ProductCodeATCCodelist

Valueset OID: 2.16.840.1.113883.2.4.3.11.60.40.2.9.7.7 Binding: Required
Conceptname Codesystem name Codesystem OID
Alle waarden Anatomic Therapeutic Classification (ATC) 2.16.840.1.113883.6.73

ProductCodeGPKCodelist

Valueset OID: 2.16.840.1.113883.2.4.3.11.60.40.2.9.7.6 Binding: Required
Conceptname Codesystem name Codesystem OID
Alle waarden G-Standaard Generieke Product Kode (GPK) 2.16.840.1.113883.2.4.4.1

ProductCodeGTINCodelist

Valueset OID: 2.16.840.1.113883.2.4.3.11.60.40.2.9.7.2 Binding: Required
Conceptname Codesystem name Codesystem OID
Alle waarden Global Trade Item Number (GTIN) 1.3.160

ProductCodeHPKCodelist

Valueset OID: 2.16.840.1.113883.2.4.3.11.60.40.2.9.7.5 Binding: Required
Conceptname Codesystem name Codesystem OID
Alle waarden G-Standaard Handels Product Kode (HPK) 2.16.840.1.113883.2.4.4.7

ProductCodePRKCodelist

Valueset OID: 2.16.840.1.113883.2.4.3.11.60.40.2.9.7.3 Binding: Required
Conceptname Codesystem name Codesystem OID
Alle waarden G-Standaard Voorschrijfproducten (PRK) 2.16.840.1.113883.2.4.4.10

ProductCodeZICodelist

Valueset OID: 2.16.840.1.113883.2.4.3.11.60.40.2.9.7.1 Binding: Required
Conceptname Codesystem name Codesystem OID
Alle waarden G-Standaard Artikelen (ook KNMP-nummer, ATKODE) 2.16.840.1.113883.2.4.4.8

This information model in other releases

Information model references

This information model refers to

--

This information model is used in

Technical specifications in HL7v3 CDA and HL7 FHIR

To exchange information based on health and care information models, additional, more technical specifications are required.
Not every environment can handle the same technical specifications. For this reason, there are several types of technical specifications:

  • HL7® version 3 CDA compatible specifications, available through the Nictiz ART-DECOR® environment Artdecor.jpg
  • HL7® FHIR® compatible specifications, available through the Nictiz environment on the Simplifier FHIR Fhir.png

Downloads

This information model is also available as pdf file PDF.png or as spreadsheet Xlsx.png

About this information

The information in this wikipage is based on Pre-release 2022-1
SNOMED CT and LOINC codes are based on:

  • SNOMED Clinical Terms version: 20220131 [R] (January 2022 Release)
  • LOINC version 2.67

Conditions for use are located on the mainpage List2.png
This page is generated on 14/06/2022 20:39:39 with ZibExtraction v. 8.0.8200.36921


Back 16.png Back to HCIM list