Vaccination-v5.0(2022EN)

Uit Zorginformatiebouwstenen
Ga naar: navigatie, zoeken


Attention!! This is not the most recent version of this information model. You can find the most recent version here.

General information

Name: nl.zorg.Vaccination NL.png
Version: 5.0
HCIM Status:Final
Release: 2022
Release status: Prepublished
Release date: 10-06-2022


Back 16.png Back to HCIM list

Metadata

DCM::CoderList Kerngroep Registratie aan de Bron
DCM::ContactInformation.Address *
DCM::ContactInformation.Name *
DCM::ContactInformation.Telecom *
DCM::ContentAuthorList Projectgroep Generieke Overdrachtsgegevens & Kerngroep Registratie aan de Bron
DCM::CreationDate 5-10-2012
DCM::DeprecatedDate
DCM::DescriptionLanguage nl
DCM::EndorsingAuthority.Address
DCM::EndorsingAuthority.Name PM
DCM::EndorsingAuthority.Telecom
DCM::Id 2.16.840.1.113883.2.4.3.11.60.40.3.11.1
DCM::KeywordList vaccinatie, inenting
DCM::LifecycleStatus Final
DCM::ModelerList Kerngroep Registratie aan de Bron
DCM::Name nl.zorg.Vaccinatie
DCM::PublicationDate 10-06-2022
DCM::PublicationStatus Prepublished
DCM::ReviewerList Projectgroep Generieke Overdrachtsgegevens & Kerngroep Registratie aan de Bron
DCM::RevisionDate 19-05-2022
DCM::Supersedes nl.zorg.Vaccinatie-v4.1
DCM::Version 5.0
HCIM::PublicationLanguage EN

Revision History

Only available in Dutch

Publicatieversie 1.0 (15-02-2013)

Publicatieversie 1.1 (01-07-2013)

Publicatieversie 1.2 (01-04-2015)

ZIB-124 Definitie van het concept Toelichting van de bouwsteen OverdrachtVaccinatie aanpassen.
ZIB-277 In de klinische bouwsteen OverdrachtVaccinatie DCM::ValueSet Voorschrijfcode (PRK) van concept ProductCode aangepast naar tagged value DCM::CodeSystem G-Standaard Voorschrijfproducten (PRK).
ZIB-278 In de klinische bouwsteen OverdrachtVaccinatie DCM::ValueSet KNMP artikelnummer = ATKODE van concept ProductCode aangepast naar tagged value DCM::CodeSystem G-Standaard Artikelen (Bestand 004). KNMP artikelnummer = ATKODE in tagged value notes geplaatst.
ZIB-279 In de klinische bouwsteen OverdrachtVaccinatie DCM::ValueSet Handelsproductcode (HPK) van concept ProductCode aangepast naar tagged value DCM::CodeSystem G-Standaard HPK (Handels Product Kode).
ZIB-280 In de klinische bouwsteen OverdrachtVaccinatie DCM::ValueSet GTIN International Article Number van concept ProductCode aangepast naar tagged value DCM::CodeSystem GTIN (Global Trade Item Number). OID 2.16.528.1.1002 aangepast in 1.3.160.
ZIB-281 In de klinische bouwsteen OverdrachtVaccinatie DCM::ValueSet ATC (Anatomic Therapeutic Classification) van concept ProductCode aangepast naar tagged value DCM::CodeSystem ATC (Anatomic Therapeutic Classification).
ZIB-282 In de klinische bouwsteen OverdrachtVaccinatie DCM::ValueSet Generieke productcode (GPK) van concept ProductCode aangepast naar tagged value DCM::CodeSystem G-Standaard GPK (Generieke Product Kode).
ZIB-308 Prefix Overdracht weggehaald bij de generieke bouwstenen
ZIB-353 Tagged values DCM::CodeSystem aanpassen naar DCM::ValueSet incl. gekoppelde codelijst.

Incl. algemene wijzigingsverzoeken:

ZIB-94 Aanpassen tekst van Disclaimer, Terms of Use & Copyrights
ZIB-154 Consequenties opsplitsing Medicatie bouwstenen voor overige bouwstenen.
ZIB-200 Naamgeving SNOMED CT in tagged values klinische bouwstenen gelijk getrokken.
ZIB-201 Naamgeving OID: in tagged value notes van klinische bouwstenen gelijk getrokken.
ZIB-309 EOI aangepast
ZIB-324 Codelijsten Name en Description beginnen met een Hoofdletter
ZIB-326 Tekstuele aanpassingen conform de kwaliteitsreview kerngroep 2015

Publicatieversie 3.0 (01-05-2016)

ZIB-453 Wijziging naamgeving ZIB's en logo's door andere opzet van beheer

Publicatieversie 3.1 (04-09-2017)

ZIB-564 Aanpassing/harmonisatie Engelse conceptnamen

Publicatieversie 3.2 (01-10-2018)

ZIB-664 Bij Vaccinatie is alleen VaccinatieDatum verplicht?

Publicatieversie 4.0 (06-07-2019)

ZIB-821 OverdrachtGeplandeZorgactiviteit laten vervallen en onderliggende zibs aanpassen

Publicatieversie 4.1 (01-12-2021)

ZIB-1542 Aanpassen voorbeeld zib vaccinatie

Publicatieversie 5.0 (10-06-2022)

ZIB-1447 Referentie naar Zorgaanbieder ontbreekt in zib Vaccinatie
ZIB-1654 Aanpassingen zib vaccinatie
ZIB-1669 Concept text vaccinatie aanpassen

Concept

Immunization can be defined as “Generating natural immunity against pathogens by means of vaccination (active immunization) or by administering immunoglobulins (passive immunization)”.

Only the (administered and planned) vaccinations are included in this information model. Administering immunoglobulins is part of the medication overview. Vaccinations have lifelong relevance.

Most vaccinations are carried out in the Netherlands as part of the RVP (Rijksvaccinatieprogramma, National Immunisation Program). RVP information is especially important for children.

Vaccinations are also relevant for adult patients such as transplant patients, dialysis patients and patients with a post-splenectomy status. In addition, there are specific indications for the vaccination of risk groups, such as travelers, professionals who come into contact with blood or patients with wounds, weakened immune systems or heightened risk.

Purpose

Documenting vaccinations that have already taken place in a patient or are planned is important for things such as the diagnostics of infectious diseases and the indication and planning of (re)vaccinations.

Information Model


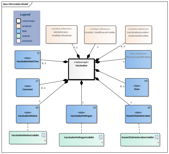
PharmaceuticalProduct-v2.2(2022EN)#15047#VaccinationMotiveCodelist#15049#14921#14919HealthProfessional-v3.5.2(2022EN)#14926#VaccinationPathogenCodelist#15053#RouteOfAdministrationCodelistHealthcareProvider-v3.5(2022EN)AnatomicalLocation-v1.0.2(2022EN)#14917Vaccination-v5.0Model(2022EN).png


Type Id Concept Card. Definition DefinitionCode Reference
Block.png NL-CM:11.1.1 Arrowdown.pngVaccination Root concept of the Vaccination information model. This root concept contains all data elements of the Vaccination information model.
TS.png NL-CM:11.1.3 Arrowright.pngVaccinationDateTime 0..1 Date (and if possible time) that the vaccine is administered. In the case of a historical vaccination, a vague date (month, year) is allowed. 
Verwijzing.png NL-CM:11.1.8 Arrowright.pngLocation::HealthcareProvider 1 The healthcare center where the vaccination is or or will be carried out.
Block.png HealthcareProvider
Verwijzing.png NL-CM:11.1.6 Arrowright.pngAdministrator::Healthprofessional 0..1 The healthcare provider by whom the vaccination was done or will be done.
Block.png HealthProfessional
Verwijzing.png NL-CM:11.1.9 Arrowright.pngPharmaceuticalProduct 1 The pharmaceutical product of the administered vaccination
Block.png PharmaceuticalProduct
Verwijzing.png NL-CM:11.1.13 Arrowright.pngVaccintationLocation::AnatomicalLocation 0..1 The location on the body where the vaccination was administered.
Block.png AnatomicalLocation
PQ.png NL-CM:11.1.4 Arrowright.pngDose 0..1 The amount of product administered. In most cases, the entire product is administered; in some cases, a described part of the product is administered.
ST.png NL-CM:11.1.7 Arrowright.pngComment 0..1 Comment on the vaccination
48767-8 Annotation comment [Interpretation] Narrative
CD.png NL-CM:11.1.12 Arrowright.pngRouteOfAdministration 1 The route by which the vaccine is came into the body.
410675002 Route of administration
List2.png RouteOfAdministrationCodelist
CD.png NL-CM:11.1.10 Arrowright.pngVaccinationMotive 1 Displays the trigger based on what the vaccine was administered.
159941000146109 Reason for vaccination
List2.png VaccinationMotiveCodelist
CD.png NL-CM:11.1.11 Arrowright.pngVaccinationPathogen 1 The disease or pathogeen against what the vaccination is primarily given.
List2.png VaccinationPathogenCodelist

Columns Concept and DefinitionCode: hover over the values for more information
For explanation of the symbols, please see the legend page List2.png

Example Instances

Only available in Dutch

Vaccinatie DatumTijd Locatie FarmaceutischProduct Toedieningsweg VaccinatieAanleiding
Zorgaanbieder ProductCode
05-03-1999 GGZ NHN DKTP/HIB vaccin Intramusculair Rijksvaccinatie programma.

References

1. G-standaard [Online] Beschikbaar op: http://www.z-index.nl/ [Geraadpleegd: 23 februari 2015].

2. Rijksvaccinatieprogramma [Online] Beschikbaar op: http://www.rivm.nl/Onderwerpen/Onderwerpen/R/Rijksvaccinatieprogramma [Geraadpleegd: 23 februari 2015].

Valuesets

RouteOfAdministrationCodelist

Valueset OID: 2.16.840.1.113883.2.4.3.11.60.40.2.11.1.3 Binding: Extensible
Conceptname Codesystem name Codesystem OID
Alle waarden G-Standaard Toedieningswegen 2.16.840.1.113883.2.4.4.9

VaccinationMotiveCodelist

Valueset OID: 2.16.840.1.113883.2.4.3.11.60.40.2.11.1.1 Binding: Extensible
Conceptname Conceptcode Codesystem name Codesystem OID Description
Vaccination needed as part of immunization programme 159741000146107 SNOMED CT 2.16.840.1.113883.6.96 Vaccinatieprogramma
Vaccination needed as part of national immunization programme 159731000146104 SNOMED CT 2.16.840.1.113883.6.96 Rijksvaccinatieprogramma
Occupational vaccination needed 159721000146101 SNOMED CT 2.16.840.1.113883.6.96 Immunisatie nodig voor werk
Elective immunization for international travel 14747002 SNOMED CT 2.16.840.1.113883.6.96 Reizigersvaccinatie

VaccinationPathogenCodelist

Valueset OID: 2.16.840.1.113883.2.4.3.11.60.40.2.11.1.2 Binding: Extensible
Conceptname Conceptcode Codesystem name Codesystem OID Description
Influenza 6142004 SNOMED CT 2.16.840.1.113883.6.96 Influenza
Pneumococcal infectious disease 16814004 SNOMED CT 2.16.840.1.113883.6.96 Infectieziekte door Streptococcus pneumoniae
COVID-19 840539006 SNOMED CT 2.16.840.1.113883.6.96 COVID-19
Inflammatory disease of liver 128241005 SNOMED CT 2.16.840.1.113883.6.96 Hepatitis
Tetanus 76902006 SNOMED CT 2.16.840.1.113883.6.96 Tetanus

This information model in other releases

Information model references

This information model refers to

This information model is used in

--

Technical specifications in HL7v3 CDA and HL7 FHIR

To exchange information based on health and care information models, additional, more technical specifications are required.
Not every environment can handle the same technical specifications. For this reason, there are several types of technical specifications:

  • HL7® version 3 CDA compatible specifications, available through the Nictiz ART-DECOR® environment Artdecor.jpg
  • HL7® FHIR® compatible specifications, available through the Nictiz environment on the Simplifier FHIR Fhir.png

Downloads

This information model is also available as pdf file PDF.png or as spreadsheet Xlsx.png

About this information

The information in this wikipage is based on Pre-release 2022-1
SNOMED CT and LOINC codes are based on:

  • SNOMED Clinical Terms version: 20220131 [R] (January 2022 Release)
  • LOINC version 2.67

Conditions for use are located on the mainpage List2.png
This page is generated on 10/06/2022 12:45:44 with ZibExtraction v. 8.0.8196.20371


Back 16.png Back to HCIM list