Probleem-v4.1(2017NL)
Inhoud
Algemeen
Naam: nl.zorg.Probleem ![]()
Versie: 4.1
ZIB Status:Final
Publicatie: 2017
Publicatie status: Published
Publicatie datum: 31-12-2017
Metadata
| DCM::CoderList | Kerngroep Registratie aan de Bron |
| DCM::ContactInformation.Address | * |
| DCM::ContactInformation.Name | * |
| DCM::ContactInformation.Telecom | * |
| DCM::ContentAuthorList | Projectgroep Generieke Overdrachtsgegevens & Kerngroep Registratie aan de Bron |
| DCM::CreationDate | 11-6-2012 |
| DCM::DeprecatedDate | |
| DCM::DescriptionLanguage | nl |
| DCM::EndorsingAuthority.Address | |
| DCM::EndorsingAuthority.Name | PM |
| DCM::EndorsingAuthority.Telecom | |
| DCM::Id | 2.16.840.1.113883.2.4.3.11.60.40.3.5.1 |
| DCM::KeywordList | problemen, klachten, diagnosen |
| DCM::LifecycleStatus | Final |
| DCM::ModelerList | Kerngroep Registratie aan de Bron |
| DCM::Name | nl.zorg.Probleem |
| DCM::PublicationDate | 31-12-2017 |
| DCM::PublicationStatus | Published |
| DCM::ReviewerList | Projectgroep Generieke Overdrachtsgegevens & Kerngroep Registratie aan de Bron |
| DCM::RevisionDate | 31-12-2017 |
| DCM::Superseeds | nl.zorg.OverdrachtConcern-v4.0 |
| DCM::Version | 4.1 |
| HCIM::PublicationLanguage | NL |
Revision History
'
Publicatieversie 1.0 (15-02-2013) -
Publicatieversie 1.1 (01-07-2013) -
Publicatieversie 1.2 (01-04-2015)
| ZIB-150 | Aanpassingen in SNOMED CT codes en omschrijvingen voor codelijst ProbleemTypeCodelijst n.a.v. review terminologie expert. |
| ZIB-267 | In klinische bouwsteen OverdrachtProblemen kwam de waarde van de tagged value DCM::ValueSet van concept ProbleemType niet overeen met naam van de gekoppelde valueset. |
| ZIB-268 | In de klinische bouwsteen OverdrachtProblemen waren verschillende externe valuesets aan een DCM::ValueSet tagged value toegevoegd voor het concept ProbleemOmschrijving. Dit is aangepast en uitgesplitst. |
| ZIB-269 | In de klinische bouwsteen OverdrachtProblemen kwam de naamgeving van de tagged value van concept ProbleemStatus niet overeen met de naam van de onderliggende waardelijst. |
| ZIB-305 | Toevoegen ICPC codestelsel aan concept definitie en aan tagged values |
| ZIB-310 | Bouwsteen OverdrachtProbelemen hernoemd naar OverdrachtConcern |
| ZIB-353 | Tagged values DCM::CodeSystem aanpassen naar DCM::ValueSet incl. gekoppelde codelijst. |
Incl. algemene wijzigingsverzoeken:
| ZIB-94 | Aanpassen tekst van Disclaimer, Terms of Use & Copyrights |
| ZIB-154 | Consequenties opsplitsing Medicatie bouwstenen voor overige bouwstenen. |
| ZIB-200 | Naamgeving SNOMED CT in tagged values klinische bouwstenen gelijk getrokken. |
| ZIB-201 | Naamgeving OID: in tagged value notes van klinische bouwstenen gelijk getrokken. |
| ZIB-309 | EOI aangepast |
| ZIB-324 | Codelijsten Name en Description beginnen met een Hoofdletter |
| ZIB-326 | Tekstuele aanpassingen conform de kwaliteitsreview kerngroep 2015 |
Publicatieversie 3.0 (01-05-2016)
| ZIB-400 | DHD Codesysteem onbekend |
| ZIB-453 | Wijziging naamgeving ZIB's en logo's door andere opzet van beheer |
Publicatieversie 4.0 (04-09-2017)
| ZIB-107 | OverdrachtProblemen aanpassen zodat Probleem het rootconcept wordt i.p.v. Concern. |
| ZIB-108 | ProbleemstatusCodelijst in OverdrachtProblemen leidt qua naamgeving/vertaling van de concepten tot verwarring |
| ZIB-446 | ProbleemType mist status |
| ZIB-459 | Toevoegen extra opties voor ProbleemTypeCodelijst |
| ZIB-467 | aanpassen naam, type en naamcodelijst, type e status |
| ZIB-549 | De Engelse naam van de bouwsteen en het rootconcept zijn niet correct |
| ZIB-564 | Aanpassing/harmonisatie Engelse conceptnamen |
| ZIB-529 | Voorbeelden bij ProbleemType Conditie onlogisch |
| ZIB-576 | Aanpassen bouwstenen die nog de prefix overdracht hebben, zodat de prefix kan vervallen. |
Publicatieversie 4.1 (31-12-2017)
| ZIB-579 | Ontbreken van data-element anatomical location in transferconcern |
| ZIB-646 | Aanpassing SNOMED codes |
Concept
Een probleem beschrijft een toestand met betrekking tot de gezondheid en/of het welzijn van een individu. Deze toestand kan zijn benoemd door de betroffene (de patiënt) zelf (een klacht), of door zijn of haar zorgverlener (onder andere een diagnose). De toestand kan aanleiding zijn voor diagnostisch of therapeutisch beleid.
Een probleem omvat allerlei soorten medische of verpleegkundige gegevens, die een gezondheidsprobleem representeren. Een probleem kan verschillende typen gezondheidsproblemen representeren:
- Een klacht (Complaint, finding by patient): een subjectieve, als negatief ervaren waarneming van de gezondheid. Voorbeelden: buikpijn, geheugenverlies
- Een symptoom (Symptom): een waarneming door of over de patiënt die betrekking zou kunnen hebben op een bepaalde ziekte. Voorbeelden : koorts, bloed bij de ontlasting, witte vlekken op het gehemelte;
- Een diagnose (Diagnosis): medische interpretatie van klachten en bevindingen. Voorbeelden: Diabetes Mellitus type II, pneumonie, Hemolytisch Uremisch Syndroom.
- Een functionele beperking (Functional Limitation): een vermindering van functionele mogelijkheden. Voorbeelden: verminderde mobiliteit, hulp nodig bij aankleden.
- Een complicatie (Complication): Iedere diagnose die door de zorgverlener gezien wordt als een onvoorzien en ongewenst gevolg van medisch handelen. Voorbeelden: wondinfectie na chirurgie, gehoorverlies door antibioticagebruik.
Purpose
Een overzicht van de problemen met betrekking tot de gezondheid van een patiënt heeft tot doel om alle bij de patiënt betrokken zorgverleners te informeren over de gezondheidstoestand van de patiënt in het heden en het verleden. Het geeft inzicht in welke problemen medisch handelen verlangen en welke niet meer actueel zijn. Het probleemoverzicht geeft ook direct de medische context weer voor toegediende medicatie en uitgevoerde procedures.
Het overzicht bevordert een gerichte en efficiënte voortzetting van de zorg voor de patiënt.
Een volledige probleemlijst is van belang ten behoeve van geautomatiseerde beslissingsondersteuning en het bepalen van contra-indicaties.
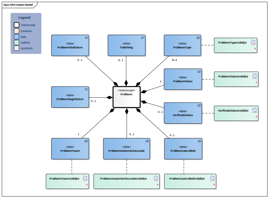
Information Model

| Type | Id | Concept | Card. | Definitie | DefinitieCode | Verwijzing | ||||||||
| NL-CM:5.1.1 | Rootconcept van de bouwsteen Probleem.
Een probleem beschrijft een toestand met betrekking tot de gezondheid en/of het welzijn van een individu. Deze toestand kan zijn benoemd door de patiënt zelf (een klacht), of door zijn of haar zorgverlener (onder andere een diagnose). |
|||||||||||||
| NL-CM:5.1.11 | 0..1 | Anatomische locatie die de focus is van de verrichting. |
|
| ||||||||||
| NL-CM:5.1.12 | 0..1 | Lateraliteit verbijzondert de anatomische locatie door, indien van toepassing, de zijdigheid vast te leggen, bijvoorbeeld links. |
|
| ||||||||||
| NL-CM:5.1.8 | 0..1 | Het type probleem, zie de conceptbeschrijving. |
| |||||||||||
| NL-CM:5.1.3 | 1 | De probleemnaam definieert het probleem. Afhankelijk van de setting kunnen verschillende codestelsels worden gebruikt. De ProbleemNaamCodelijst geeft een overzicht van de mogelijke codestelsels |
| |||||||||||
| NL-CM:5.1.6 | 0..1 | Begin van de aandoening, waarop het probleem betrekking heeft. Vooral bij klachten waarbij het langer duurt voordat de uiteindelijke diagnose gesteld wordt is het belangrijk niet alleen de diagnosedatum te weten, maar ook sinds wanneer de aandoening al bestaat. Een vage datum, bijv. alleen een jaartal of een maand en een jaartal, is toegestaan. | ||||||||||||
| NL-CM:5.1.9 | 0..1 | Datum waarop de aandoening, waarop het probleem betrekking heeft, als niet meer aanwezig wordt beschouwd. Deze datum hoeft niet gelijk te zijn aan de datum waarop de statuswijzinging van het probleem is vastgelegd. Een vage datum, bijv. alleen een jaartal of een maand en een jaartal, is toegestaan. | ||||||||||||
| NL-CM:5.1.4 | 1 | De probleemstatus beschrijft de toestand van het probleem:
|
| |||||||||||
| NL-CM:5.1.10 | 0..1 | Klinische status van het probleem of de diagnose. |
|
| ||||||||||
| NL-CM:5.1.5 | 0..1 | Toelichting van diegene die het Probleem heeft vastgesteld of bijgewerkt. |
|
|||||||||||
Kolommen Concept en DefinitieCode: houdt de muis boven de waarde voor meer informatie
Voor uitleg over de gebruikte symbolen, zie de legenda pagina
Example Instances
| Probleem | ||||||
| ProbleemType | ProbleemNaam | Probleem BeginDatum |
ProbleemStatus | Probleem EindDatum |
Verificatie Status |
Toelichting |
| Klacht | Oedeem | 10-08-2012 | Actueel | Geleidelijk in de loop van dagen erger geworden. Geen roodheid of pijn. | ||
| Diagnose | Nefrotisch syndroom | 11-2012 | Actueel | Werkdiagnose | Membraneuze glomerulopathie. | |
| Probleem | ||||||
| ProbleemType | ProbleemNaam | Probleem BeginDatum |
ProbleemStatus | Probleem EindDatum |
Verificatie Status |
Toelichting |
| Diagnose | Anteroseptaal myocardinfarct | 24-05-1998 | Niet actueel | 11-12-1998 | Bevestigd | Coronarialijden als complicatie diabetes. |
| Diagnose | Hartfalen | Actueel | Bevestigd | Opnieuw actief geworden. | ||
| Klacht | Kortademigheid | 15-11-2012 | Niet actueel | |||
| Diagnose | Diabetes mellitus type II | 1996 | Actueel | Bevestigd | ||
| Probleem | ||||||||
| ProbleemType | ProbleemNaam | Anatomische locatie | Lateraliteit | Probleem BeginDatum |
ProbleemStatus | Probleem EindDatum |
Verificatie Status |
Toelichting |
| Diagnose | Polsfractuur |
Pols | Links | 20-04-2011 | Niet actueel | 07-06-2011 | Bevestigd | Gevallen op kunstijsbaan. |
Instructions
Voor het verpleegkundige domein geldt: wanneer twee partijen verschillende classificatiesystemen hanteren, wordt voor uitwisseling de op Snomed CT gebaseerde Kernset Patiëntproblemen gebruikt, zodat gegevens vergelijkbaar en uitwisselbaar worden. Er is een mappingstabel beschikbaar van de Kernset Patiëntproblemen naar Omaha System, NANDA-I en ICF.
References
1. openEHR-EHR-EVALUATION.problem.v1 [Online] Beschikbaar op: http://www.openehr.org/knowledge/ [Geraadpleegd: 23 juli 2014].
2. North American Nursing Diagnosis Association [Online] Beschikbaar op: http://www.nanda.org [Geraadpleegd: 23 juli 2014].
3. Diagnosethesaurus. Dutch Hospital Data [Online] Beschikbaar op: http://www.dutchhospitaldata.nl [Geraadpleegd: 23 juli 2014].
4. Health Level Seven International EHR Technical Committee (February 2007) Electronic Health Record–System Functional Model, Release 1. Chapter Three: Direct Care Functions.
5. HL7 (April 2007) HL7 Implementation Guide: CDA Release 2 – Continuity of Care Document (CCD)
6. Nederlands Huisartsen Genootschap (2013) HIS-Referentiemodel 2013
Valuesets
ProbleemAnatomischeLocatieCodelijst
| Valueset OID: 2.16.840.1.113883.2.4.3.11.60.40.2.5.1.5 | Binding: |
| Conceptnaam | Codestelselnaam | Codesysteem OID |
| SNOMED CT: <442083009|Anatomical or acquired body structure| | SNOMED CT | 2.16.840.1.113883.6.96 |
ProbleemLateraliteitCodelijst
| Valueset OID: 2.16.840.1.113883.2.4.3.11.60.40.2.5.1.6 | Binding: |
| Conceptnaam | Conceptcode | Codestelselnaam | Codesysteem OID | Omschrijving |
| Left | 7771000 | SNOMED CT | 2.16.840.1.113883.6.96 | Links |
| Right | 24028007 | SNOMED CT | 2.16.840.1.113883.6.96 | Rechts |
| Right and left | 51440002 | SNOMED CT | 2.16.840.1.113883.6.96 | Rechts en links |
ProbleemNaamCodelijst
| Valueset OID: 2.16.840.1.113883.2.4.3.11.60.40.2.5.1.3 | Binding: |
| Conceptnaam | Codestelselnaam | Codesysteem OID |
| Alle waarden | Diagnosethesaurus DHD (SNOMED CT) | 2.16.840.1.113883.2.4.3.120.5.1 |
| Alle waarden | ICD-10 | 2.16.840.1.113883.6.90 |
| Alle waarden | Nationale Kernset Patiëntproblemen V&VN (SNOMED CT) | 2.16.840.1.113883.2.4.3.11.26.4 |
| Alle waarden | NANDA-I | 2.16.840.1.113883.6.20 |
| Alle waarden | Omaha Systems | 2.16.840.1.113883.6.98 |
| Alle waarden | ICF | 2.16.840.1.113883.6.254 |
| Alle waarden | ICPC-1 NL | 2.16.840.1.113883.2.4.4.31.1 |
| Alle waarden | G-Standaard Contra Indicaties (Tabel 40) | 2.16.840.1.113883.2.4.4.1.902.40 |
| Alle waarden | DSM-IV | 2.16.840.1.113883.6.126 |
| Alle waarden | DSM-V | Nog niet bekend |
ProbleemStatusCodelijst
| Valueset OID: 2.16.840.1.113883.2.4.3.11.60.40.2.5.1.2 | Binding: |
| Conceptnaam | Conceptcode | Codestelselnaam | Codesysteem OID | Omschrijving |
| Active | 55561003 | SNOMED CT | 2.16.840.1.113883.6.96 | Actueel |
| Inactive | 73425007 | SNOMED CT | 2.16.840.1.113883.6.96 | Niet actueel |
ProbleemTypeCodelijst
| Valueset OID: 2.16.840.1.113883.2.4.3.11.60.40.2.5.1.1 | Binding: |
| Conceptnaam | Conceptcode | Codestelselnaam | Codesysteem OID | Omschrijving |
| Diagnosis | 282291009 | SNOMED CT | 2.16.840.1.113883.6.96 | Diagnose |
| Symptom | 418799008 | SNOMED CT | 2.16.840.1.113883.6.96 | Symptoom |
| Complaint | 409586006 | SNOMED CT | 2.16.840.1.113883.6.96 | Klacht |
| Functional Limitation | 248536006 | SNOMED CT | 2.16.840.1.113883.6.96 | Functionele Beperking |
| Complication | 116223007 | SNOMED CT | 2.16.840.1.113883.6.96 | Complicatie |
VerificatieStatusCodelijst
| Valueset OID: 2.16.840.1.113883.2.4.3.11.60.40.2.5.1.4 | Binding: |
| Conceptnaam | Conceptcode | Codestelselnaam | Codesysteem OID | Omschrijving |
| Suspected | 415684004 | SNOMED CT | 2.16.840.1.113883.6.96 | Werk |
| Known possible | 410590009 | SNOMED CT | 2.16.840.1.113883.6.96 | Differentiaal |
| Confirmed present | 410605003 | SNOMED CT | 2.16.840.1.113883.6.96 | Bevestigd |
| Known absent | 410516002 | SNOMED CT | 2.16.840.1.113883.6.96 | Uitgesloten |
| Unknown | UNK | NullFlavor | 2.16.840.1.113883.5.1008 | Onbekend |
Deze bouwsteen in overige publicaties
- Publicatie 2015, (Versie 1.2)
- Publicatie 2016, (Versie 3.0)
- Pre-publicatie 2018-2, (Versie 4.2)
- Pre-publicatie 2019-2, (Versie 4.3)
- Publicatie 2020, (Versie 4.4)
- Pre-publicatie 2021-2, (Versie 4.5)
- Pre-publicatie 2022-1, (Versie 4.6)
- Pre-publicatie 2023-1, (Versie 4.6.1)
- Pre-publicatie 2024-1, (Versie 4.7)
Bouwsteen verwijzingen
Deze bouwsteen verwijst naar
- --
Deze bouwsteen wordt gebruikt in
- Alert-v3.2
- Behandeldoel-v3.1
- Contact-v3.1
- Familieanamnese-v3.1
- Huidaandoening-v3.2
- Medicatieafspraak-v1.0.1
- MedischHulpmiddel-v3.1
- VerpleegkundigeInterventie-v3.1
- Verrichting-v4.1
- Wilsverklaring-v3.1
Technische specificaties in HL7v3 CDA en HL7 FHIR
Om informatie op basis van zorginformatiebouwstenen uit te wisselen zijn aanvullende, meer technische specificaties nodig.
Niet iedere omgeving kan met dezelfde technische specificaties overweg. Om deze reden zijn er meerdere typen technische specificaties:
- HL7® versie 3 CDA compatibele specificaties, beschikbaar via de Nictiz ART-DECOR® omgeving

- HL7® FHIR® compatibele specificaties, beschikbaar via de Nictiz-omgeving op de Simplifier FHIR Registry

Downloads
De bouwsteen is ook beschikbaar als pdf bestand
of als spreadsheet
Over deze informatie
De informatie in deze wiki pagina is gebaseerd op de Publicatie 2017
De voorwaarden van gebruik staan op de beginpagina ![]()
Deze pagina is gegenereerd op 21/12/2018 13:49:30 met ZibExtraction v. 3.0.6929.24609