OverdrachtConcern-v3.0(2016NL)

Uit Zorginformatiebouwstenen
Ga naar: navigatie, zoeken


Let op!! Dit is niet de meeste recente versie van deze bouwsteen. Deze is ''hier'' te vinden.

Algemeen

Naam: nl.zorg.OverdrachtConcern EN.png
Versie: 3.0
ZIB Status:Final
Publicatie: 2016
Publicatie status: Published
Publicatie datum: 1-5-2016


Back 16.png Terug naar ZIB overzicht

Metadata

DCM::CoderList Kerngroep Registratie aan de Bron
DCM::ContactInformation.Address *
DCM::ContactInformation.Name *
DCM::ContactInformation.Telecom *
DCM::ContentAuthorList Projectgroep Generieke Overdrachtsgegevens & Kerngroep Registratie aan de Bron
DCM::CreationDate 11-6-2012
DCM::DeprecatedDate
DCM::DescriptionLanguage nl
DCM::EndorsingAuthority.Address
DCM::EndorsingAuthority.Name PM
DCM::EndorsingAuthority.Telecom
DCM::Id 2.16.840.1.113883.2.4.3.11.60.40.3.5.1
DCM::KeywordList problemen, klachten, diagnosen, episode
DCM::LifecycleStatus Final
DCM::ModelerList Kerngroep Registratie aan de Bron
DCM::Name nl.zorg.OverdrachtConcern
DCM::PublicationDate 1-5-2016
DCM::PublicationStatus Published
DCM::ReviewerList Projectgroep Generieke Overdrachtsgegevens & Kerngroep Registratie aan de Bron
DCM::RevisionDate 25-8-2015
DCM::Superseeds nl.nfu.OverdrachtConcern-v1.2
DCM::Version 3.0
HCIM::PublicationLanguage NL

Revision History

'

Publicatieversie 1.0 (15-02-2013) -

Publicatieversie 1.1 (01-07-2013) -

Publicatieversie 1.2 (01-04-2015)

ZIB-150 Aanpassingen in SNOMED CT codes en omschrijvingen voor codelijst ProbleemTypeCodelijst n.a.v. review terminologie expert.
ZIB-267 In klinische bouwsteen OverdrachtProblemen kwam de waarde van de tagged value DCM::ValueSet van concept ProbleemType niet overeen met naam van de gekoppelde valueset.
ZIB-268 In de klinische bouwsteen OverdrachtProblemen waren verschillende externe valuesets aan een DCM::ValueSet tagged value toegevoegd voor het concept ProbleemOmschrijving. Dit is aangepast en uitgesplitst.
ZIB-269 In de klinische bouwsteen OverdrachtProblemen kwam de naamgeving van de tagged value van concept ProbleemStatus niet overeen met de naam van de onderliggende waardelijst.
ZIB-305 Toevoegen ICPC codestelsel aan concept definitie en aan tagged values
ZIB-310 Bouwsteen OverdrachtProbelemen hernoemd naar OverdrachtConcern
ZIB-353 Tagged values DCM::CodeSystem aanpassen naar DCM::ValueSet incl. gekoppelde codelijst.

Incl. algemene wijzigingsverzoeken:

ZIB-94 Aanpassen tekst van Disclaimer, Terms of Use & Copyrights
ZIB-154 Consequenties opsplitsing Medicatie bouwstenen voor overige bouwstenen.
ZIB-200 Naamgeving SNOMED CT in tagged values klinische bouwstenen gelijk getrokken.
ZIB-201 Naamgeving OID: in tagged value notes van klinische bouwstenen gelijk getrokken.
ZIB-309 EOI aangepast
ZIB-324 Codelijsten Name en Description beginnen met een Hoofdletter
ZIB-326 Tekstuele aanpassingen conform de kwaliteitsreview kerngroep 2015

Publicatieversie 3.0 (01-05-2016)

.

Concept

Bij het vastleggen van relevante gezondheidsproblemen van de patiënt zijn twee aspecten van belang: enerzijds de waarneming van het probleem (de klacht, het symptoom, de diagnose enz.) zelf en anderzijds de beoordeling of het actief beleid vergt. Deze beoordeling door de zorgverlener ligt vast in het ‘Concern’, het punt van aandacht. Het is mogelijk om Problemen, die onderling samenhangen, onder te brengen onder één Concern.
Het onderscheid tussen vastgestelde problemen en de aandacht die deze vergen, maakt het mogelijk aan te geven waarop medisch of verpleegkundig beleid van toepassing dan wel noodzakelijk is. Als voorbeeld kan een goed ingestelde diabetes worden genoemd; deze vereist geen actief beleid van de zorgverlener.

Een probleem beschrijft een toestand met betrekking tot de gezondheid en/of het welzijn van een individu. Deze toestand kan zijn benoemd door de betroffene (de patiënt) zelf (een klacht), of door zijn of haar zorgverlener (onder andere een diagnose). De toestand kan aanleiding zijn voor diagnostisch of therapeutisch beleid.
Een probleem omvat allerlei soorten medische of verpleegkundige gegevens, die een gezondheidsprobleem representeren. Een probleem kan verschillende typen gezondheidsproblemen representeren:

  • Een klacht (Complaint, finding by patient): een subjectieve, als negatief ervaren waarneming van de gezondheid. Voorbeelden: buikpijn, geheugenverlies
  • Een symptoom (Symptom): een waarneming door of over de patiënt die de betrekking zou kunnen hebben op een bepaalde ziekte. Voorbeelden : koorts, bloed bij de ontlasting, witte vlekken op het gehemelte;
  • Een bevinding (Finding): een waarneming van de zorgverlener m.b.t. de gezondheid van de patiënt. Voorbeelden: vergrote lever, pathologische voetzoolreflex, afwijkende Minimal Mental State, afwezig gebitselement.
  • Een conditie (Condition): een beschrijving van een (afwijkende) toestand van het lichaam, die niet noodzakelijkerwijs als ziekte wordt gezien. Voorbeelden: zwangerschap, circulatiestoornis, vergiftiging.
  • Een diagnose (Diagnosis): medische interpretatie van klachten en bevindingen. Voorbeelden: Diabetes Mellitus type II, pneumonie, Hemolytisch Uremisch Syndroom.
  • Een functionele beperking (Functional Limitation): een vermindering van functionele mogelijkheden. Voorbeelden: verminderde mobiliteit, hulp nodig bij aankleden.
  • Een complicatie (Complication): Iedere diagnose die door de zorgverlener gezien wordt als een onvoorzien en ongewenst gevolg van medisch handelen. Voorbeelden: wondinfectie na chirurgie, gehoorverlies door antibioticagebruik.
  • Een aandachtspunt (Problem): iedere omstandigheid die relevant is bij de medische behandeling, maar niet in één van de genoemde categorieën past. Voorbeelden: Patiënt verblijft in Nederland zonder rechtmatige status en is niet verzekerd, patiënt kan geen glucosecontrole uitvoeren.


In de eerste lijn vervult het concept Episode de rol van Concern.

Purpose

Een overzicht van de problemen met betrekking tot de gezondheid van een patiënt heeft tot doel om alle bij de patiënt betrokken zorgverleners te informeren over de gezondheidstoestand van de patiënt in het heden en het verleden. Het geeft inzicht in welke problemen medisch handelen verlangen, welke onder controle zijn en welke niet meer actueel zijn. Het probleemoverzicht geeft ook direct de medische context weer voor toegediende medicatie en uitgevoerde procedures.
Het overzicht bevordert een gerichte en efficiënte voortzetting van de zorg voor de patiënt.
Een volledige probleemlijst is van belang ten behoeve van geautomatiseerde beslissingsondersteuning en het bepalen van contra-indicaties.

Evidence Base

De werkgroep heeft besloten om voor het concept ProbleemStatus alleen de waarden 'Actueel', 'Niet actueel' en 'Onder controle' te gebruiken. De overige CCR/CCD attributen liggen op een andere as en kunnen niet in de plaats van Actueel of Niet actueel worden gebruikt.

CCD concept Healthstatus:
Besloten is om de toestand van de patient niet bij het probleem vast te leggen, omdat het meer een generiek patiëntgegeven is.

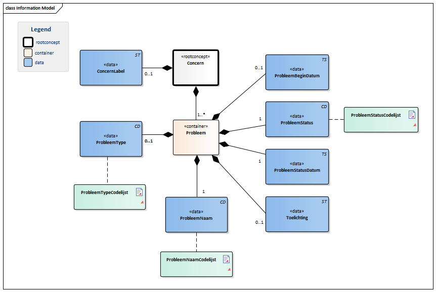
Information Model


#11871#9862#ProbleemStatusCodelijst#9857#9863#ProbleemTypeCodelijst#9860#9859#9864#9861#9858#ProbleemNaamCodelijstOverdrachtConcern-v3.0Model(2016NL).png


Type Id Concept Card. Definitie DefinitieCode Verwijzing
Block.png NL-CM:5.1.1 Arrowdown.pngConcern Rootconcept van de bouwsteen OverdrachtConcern. Dit rootconcept bevat alle gegevenselementen van de bouwsteen OverdrachtConcern.
ST.png NL-CM:5.1.9 Arrowright.pngConcernLabel 0..1 Eventuele korte tekstuele omschrijving van het concern. Met name in de eerste lijn zal dit gebruikt worden voor de episodenaam.
Folder.png NL-CM:5.1.2 Arrowdown.pngProbleem 1..* Container van het concept Probleem. Deze container bevat alle gegevenselementen van het concept Probleem.

Een probleem beschrijft een toestand met betrekking tot de gezondheid en/of het welzijn van een individu. Deze toestand kan zijn benoemd door de betroffene (de patiënt) zelf (een klacht), of door zijn of haar zorgverlener (onder andere een diagnose).

CD.png NL-CM:5.1.8 Arrowright.pngProbleemType 0..1 Het type probleem, zie de conceptbeschrijving.
List2.png ProbleemTypeCodelijst
CD.png NL-CM:5.1.3 Arrowright.pngProbleemNaam 1 De probleemnaam definieert het probleem.

Afhankelijk van de setting kan één of meer van de onderstaande codestelsels worden gebruikt:

  • Gestructureerde begrippen: SNOMED CT
  • Medische diagnoses: landelijke DHD lijst
  • Verpleegkundige diagnoses: NANDA
  • Paramedische diagnoses: DHD en NANDA (bieden hier deels oplossing voor)
  • Voor functionele beperkingen: ICF
  • Voor eerste lijnszorg: ICPC-1 NL
List2.png ProbleemNaamCodelijst
TS.png NL-CM:5.1.6 Arrowright.pngProbleemBeginDatum 0..1 Begin van de aandoening, waarop het probleem betrekking heeft. Vooral bij klachten waarbij het langer duurt voordat de uiteindelijke diagnose gesteld wordt is het belangrijk niet alleen de diagnosedatum te weten, maar ook sinds wanneer de aandoening al bestaat. Een vage datum, bijv. alleen een jaartal of een maand en een jaartal, is toegestaan.
CD.png NL-CM:5.1.4 Arrowright.pngProbleemStatus 1 De probleemstatus beschrijft de toestand van het probleem:
  1. Actuele problemen vormen de focus van het actuele medisch beleid.
  2. Niet-actuele (Historische) problemen vormen een onderdeel van de voorgeschiedenis.
  3. Problemen met status 'Onder controle' verwijzen naar problemen die weliswaar nog steeds bestaan, maar die op dit moment geen specifiek medisch beleid behoeven (bv. een goed ingestelde diabetes).
List2.png ProbleemStatusCodelijst
TS.png NL-CM:5.1.7 Arrowright.pngProbleemStatusDatum 1 Datum vanaf wanneer de huidige waarde van de ProbleemStatus van toepassing is: sinds wanneer actueel, onder controle of niet actueel.
ST.png NL-CM:5.1.5 Arrowright.pngToelichting 0..1 Toelichting van diegene die het Probleem heeft vastgesteld of bijgewerkt.
48767-8 Annotation comment

Kolommen Concept en DefinitieCode: houdt de muis boven de waarde voor meer informatie
Voor uitleg over de gebruikte symbolen, zie de legenda pagina List2.png

Example Instances

Concern
Probleem
ProbleemType ProbleemNaam Probleem
BeginDatum
ProbleemStatus Probleem
StatusDatum
Toelichting
Bevinding Oedeem 10-08-2012 Actueel 20-10-2012 Geleidelijk in de loop van dagen erger geworden. Geen roodheid of pijn.
Diagnose Nefrotisch syndroom 11-2012 Actueel 15-11-2012 Membraneuze glomerulopathie.
Concern
Probleem
ProbleemType ProbleemNaam Probleem
BeginDatum
ProbleemStatus Probleem
StatusDatum
Toelichting
Diagnose Anteroseptaal myocardinfarct 24-05-1998 Niet actueel 11-06-1998 Coronarialijden als complicatie diabetes.
Diagnose Hartfalen Actueel 20-11-2012 Opnieuw actief geworden.
Klacht Kortademigheid 15-11-2012 Onder controle 20-11-2012
Diagnose Diabetes mellitus type II 1996 Onder controle 10-09-2012
Concern
Probleem
ProbleemType ProbleemNaam Probleem
BeginDatum
ProbleemStatus Probleem
StatusDatum
Toelichting
Diagnose Polsfractuur links 20-04-2011 Niet actueel 07-06-2011 Gevallen op kunstijsbaan.

References

1. openEHR-EHR-EVALUATION.problem.v1 [Online] Beschikbaar op: http://www.openehr.org/knowledge/ [Geraadpleegd: 23 juli 2014].

2. North American Nursing Diagnosis Association [Online] Beschikbaar op: http://www.nanda.org [Geraadpleegd: 23 juli 2014].

3. Diagnosethesaurus. Dutch Hospital Data [Online] Beschikbaar op: http://www.dutchhospitaldata.nl [Geraadpleegd: 23 juli 2014].

4. Health Level Seven International EHR Technical Committee (February 2007) Electronic Health Record–System Functional Model, Release 1. Chapter Three: Direct Care Functions.

5. HL7 (April 2007) HL7 Implementation Guide: CDA Release 2 – Continuity of Care Document (CCD)

6. Nederlands Huisartsen Genootschap (2013) HIS-Referentiemodel 2013

Valuesets

ProbleemNaamCodelijst

Valueset OID: 2.16.840.1.113883.2.4.3.11.60.40.2.5.1.3 Binding:
Conceptnaam Codestelselnaam Codesysteem OID
Alle waarden ICPC-1 NL 2.16.840.1.113883.2.4.4.31.1
<<404684003|Clinical Finding| SNOMED CT 2.16.840.1.113883.6.96
Alle waarden NANDA 2.16.840.1.113883.6.20
Alle waarden ICF 2.16.840.1.113883.6.254
Alle waarden ICD-10 2.16.840.1.113883.6.90
Alle waarden G-Standaard Contra Indicaties (Tabel 40) 2.16.840.1.113883.2.4.4.1.902.40
Alle waarden Diagnosethesaurus DHD 2.16.840.1.113883.2.4.3.120.5.1

ProbleemStatusCodelijst

Valueset OID: 2.16.840.1.113883.2.4.3.11.60.40.2.5.1.2 Binding:
Conceptnaam Conceptcode Codestelselnaam Codesysteem OID Omschrijving
Active 55561003 SNOMED CT 2.16.840.1.113883.6.96 Actueel
Inactive 73425007 SNOMED CT 2.16.840.1.113883.6.96 Niet actueel
Resolved 413322009 SNOMED CT 2.16.840.1.113883.6.96 Onder controle

ProbleemTypeCodelijst

Valueset OID: 2.16.840.1.113883.2.4.3.11.60.40.2.5.1.1 Binding:
Conceptnaam Conceptcode Codestelselnaam Codesysteem OID Omschrijving
Problem 55607006 SNOMED CT 2.16.840.1.113883.6.96 Probleem
Condition 64572001 SNOMED CT 2.16.840.1.113883.6.96 Conditie
Diagnosis 282291009 SNOMED CT 2.16.840.1.113883.6.96 Diagnose
Symptom 418799008 SNOMED CT 2.16.840.1.113883.6.96 Symptoom
Finding 404684003 SNOMED CT 2.16.840.1.113883.6.96 Bevinding
Complaint 409586006 SNOMED CT 2.16.840.1.113883.6.96 Klacht
Functional Limitation 248536006 SNOMED CT 2.16.840.1.113883.6.96 Functionele Beperking
Complication 116223007 SNOMED CT 2.16.840.1.113883.6.96 Complicatie

Deze bouwsteen in overige publicaties

Bouwsteen verwijzingen

Deze bouwsteen verwijst naar

--

Deze bouwsteen wordt gebruikt in

Technische specificaties in HL7v3 CDA en HL7 FHIR

Om informatie op basis van zorginformatiebouwstenen uit te wisselen zijn aanvullende, meer technische specificaties nodig.
Niet iedere omgeving kan met dezelfde technische specificaties overweg. Om deze reden zijn er meerdere typen technische specificaties:

  • HL7® versie 3 CDA compatibele specificaties, beschikbaar via de Nictiz ART-DECOR® omgeving Artdecor.jpg
  • HL7® FHIR® compatibele specificaties, beschikbaar via de Nictiz-omgeving op de Simplifier FHIR Registry Fhir.png

Downloads

De bouwsteen is ook beschikbaar als pdf bestand PDF.png of als spreadsheet Xlsx.png

Over deze informatie

De informatie in deze wiki pagina is gebaseerd op de Publicatie zomer 2016
De voorwaarden van gebruik staan op de beginpagina List2.png
Deze pagina is gegenereerd op 21/12/2018 15:32:50 met ZibExtraction v. 3.0.6929.24609


Back 16.png Terug naar ZIB overzicht