Respiration-v3.2(2021EN)

Uit Zorginformatiebouwstenen
Ga naar: navigatie, zoeken


Attention!! This is not the most recent version of this information model. You can find the most recent version here.

General information

Name: nl.zorg.Respiration NL.png
Version: 3.2
HCIM Status:Final
Release: 2021
Release status: Prepublished
Release date: 01-12-2021


Back 16.png Back to HCIM list

Metadata

DCM::CoderList Kerngroep Registratie aan de Bron
DCM::ContactInformation.Address *
DCM::ContactInformation.Name *
DCM::ContactInformation.Telecom *
DCM::ContentAuthorList Projectgroep Generieke Overdrachtsgegevens & Kerngroep Registratie aan de Bron
DCM::CreationDate 1-4-2016
DCM::DeprecatedDate
DCM::DescriptionLanguage nl
DCM::EndorsingAuthority.Address
DCM::EndorsingAuthority.Name PM
DCM::EndorsingAuthority.Telecom
DCM::Id 2.16.840.1.113883.2.4.3.11.60.40.3.12.5
DCM::KeywordList Ademhaling
DCM::LifecycleStatus Final
DCM::ModelerList Kerngroep Registratie aan de Bron
DCM::Name nl.zorg.Ademhaling
DCM::PublicationDate 01-12-2021
DCM::PublicationStatus Prepublished
DCM::ReviewerList Projectgroep Generieke Overdrachtsgegevens & Kerngroep Registratie aan de Bron
DCM::RevisionDate 31-12-2017
DCM::Supersedes nl.zorg.Ademhaling-v3.1
DCM::Version 3.2
HCIM::PublicationLanguage EN

Revision History

Only available in Dutch

Publicatieversie 1.0 (01-04-2015)

ZIB-113 Uitbreiding bouwsteen OverdrachtAdemhalingsfrequentie
ZIB-308 Prefix Overdracht weggehaald bij de generieke bouwstenen
ZIB-361 Naamgeving concept Opmerking aangepast
ZIB-364 Code aanpassen in RitmeCodelijst
ZIB-365 AdemhalingspatroonCodelijst aanvullen en qua naamgeving aanpassen
ZIB-366 Aanpassen conceptnaam ToegevoerdeZuurstof

Incl. algemene wijzigingsverzoeken:

ZIB-94 Aanpassen tekst van Disclaimer, Terms of Use & Copyrights
ZIB-154 Consequenties opsplitsing Medicatie bouwstenen voor overige bouwstenen.
ZIB-200 Naamgeving SNOMED CT in tagged values klinische bouwstenen gelijk getrokken.
ZIB-201 Naamgeving OID: in tagged value notes van klinische bouwstenen gelijk getrokken.
ZIB-309 EOI aangepast
ZIB-324 Codelijsten Name en Description beginnen met een Hoofdletter
ZIB-326 Tekstuele aanpassingen conform de kwaliteitsreview kerngroep 2015

Publicatieversie 1.0.1 (22-05-2015)

ZIB-407 pag 31 incorrecte (oude) naam van bouwsteen staat vermeld
ZIB-398 Tagged value NL-CM:10.1.4 ProductType onjuist

Publicatieversie 1.0.2 (16-07-2015)

ZIB-415 Onjuiste SNOMED CT code in codelijst AfwijkendAdemhalingspatroonCodelijst
ZIB-416 SNOMED CT code onjuist in RitmeCodelijst.

Publicatieversie 3.0 (01-05-2016)

ZIB-453 Wijziging naamgeving ZIB's en logo's door andere opzet van beheer

Publicatieversie 3.1 (04-09-2017)

ZIB-431 Gebruik van LOINC en SNOMED CT in vitale functies gerelateerde zorginformatiebouwstenen
ZIB-441 SNOMED CT: 165033004, Respiratory flow rate
ZIB-549 De Engelse naam van de bouwsteen en het rootconcept zijn niet correct
ZIB-564 Aanpassing/harmonisatie Engelse conceptnamen

Publicatieversie 3.2 (31-01-2020)

ZIB-924 DefintionCodes zib nl.Ademhaling 3.1

Concept

During breathing or respiration, air flows to and from the lungs, where gas exchange occurs, absorbing oxygen from the air into the blood and exhaling carbon dioxide into the air. Observations of spontaneous breathing, usually registered as part of the observation of vital functions.

Purpose

Observing a person’s spontaneous breathing, including recording breathing frequency, depth and rhythm, is done to gain an indication of the health condition of the patient’s pulmonary system.

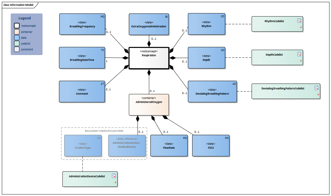
Information Model


#AdministrationDeviceCodelist#9158MedicalDevice-v3.4(2021EN)#9152#9155#9154#9153#DeviatingBreathingPatternCodelist#DepthCodelist#RhythmCodelist#9151#9150#9149#9146#9147#9148#9156Respiration-v3.2Model(2021EN).png


Type Id Concept Card. Definition DefinitionCode Reference
Block.png NL-CM:12.5.1 Arrowdown.pngRespiration Root concept of the Breathing information model. This root concept contains all data elements of the Breathing information model.
422834003 Respiratory assessment
PQ.png NL-CM:12.5.2 Arrowright.pngBreathingFrequency 0..1 The value of the measured breathing frequency. The breathing frequency is the number of breaths per minute.
9279-1 Respiratory rate
TS.png NL-CM:12.5.4 Arrowright.pngBreathingDateTime 1 Date and if possible time of measurement.
CD.png NL-CM:12.5.5 Arrowright.pngRhythm 0..1 The rhythm or regularity of breathing.
48064009 Respiratory rhythm
List2.png RhythmCodelist
CD.png NL-CM:12.5.6 Arrowright.pngDepth 0..1 The depth of the breaths.
271626009 Depth of respiration
List2.png DepthCodelist
CD.png NL-CM:12.5.7 Arrowright.pngDeviatingBreathingPattern 0..1 Specific, abnormal breathing patterns.
278907009 Respiratory pattern
List2.png DeviatingBreathingPatternCodelist
BL.png NL-CM:12.5.12 Arrowright.pngExtraOxygenAdministration 0..1 An indication stating whether the patient is given extra oxygen. In that event, additional information can be recorded in the concepts that are part of the AdministeredOxygen container.
16206004 Oxygen delivery
ST.png NL-CM:12.5.3 Arrowright.pngComment 0..1 Comment on additional factors that can influence breathing such as the extent of fear, pain, nutrition in the case of infants or a tracheostomy.
48767-8 Annotation comment [Interpretation] Narrative
Folder.png NL-CM:12.5.8 Arrowdown.pngAdministeredOxygen 0..1 Container of the AdministeredOxygen concept. This container contains all data elements of the AdministeredOxygen concept.
PQ.png NL-CM:12.5.10 Arrowright.pngFlowRate 0..1 The amount of administered oxygen. The value is between 0.0 and 50.0 l/min.
427081008 Delivered oxygen flow rate
PQ.png NL-CM:12.5.9 Arrowright.pngFiO2 0..1 The fractional concentration of inspired oxygen. Value is between 0.0 and 1.0, with a normal value of 0.21 (no extra oxygen administered).
250774007 Inspired oxygen concentration
Verwijzing.png NL-CM:12.5.13 Arrowright.pngAdministrationDevice::MedicalDevice 0..1 Device used for administering extra oxygen to the patient.
Block.png MedicalDevice
CD.png NL-CM:10.1.3 Arrowright.pngProductType Type of device used for administering.
List2.png AdministrationDeviceCodelist

Columns Concept and DefinitionCode: hover over the values for more information
For explanation of the symbols, please see the legend page List2.png

Example Instances

Only available in Dutch

Ademhaling
Ritme Normaal ademhalingsritme
Diepte Normale ademhalingsdiepte
AfwijkendAdemhalingspatroon -
Ademfrequentie 15/min
AdemhalingDatumTijd 11-03-2015 14:47
ExtraZuurstofToediening Ja
Toelichting -
ToegediendeZuurstof
FlowRate 2 l/min
FiO2 0,29l
ToedieningHulpmiddel
ProductType Neusbril

References

1. Parelsnoer DCM Ademhalingsfrequentie v0.4 [Online] Beschikbaar op: http://www.nictiz.nl/uploaded/FILES/htmlcontent/dcm/parelsnoer/nl.parelsnoer.Ademhalingsfrequentie.v0.4.pdf [Geraadpleegd: 23 februari 2015].

2. openEHR-EHR-OBSERVATION.respiration.v1 [Online] Beschikbaar op: http://www.openehr.org/knowledge/ [Geraadpleegd: 23 februari 2015].

Valuesets

AdministrationDeviceCodelist

Valueset OID: 2.16.840.1.113883.2.4.3.11.60.40.2.12.5.4 Binding: Extensible
Conceptname Conceptcode Codesystem name Codesystem OID Description
Oxygen nasal cannula 336623009 SNOMED CT 2.16.840.1.113883.6.96 Neusbril
Venturi mask 428285009 SNOMED CT 2.16.840.1.113883.6.96 Venturi masker
Nonrebreather oxygen mask 427591007 SNOMED CT 2.16.840.1.113883.6.96 Non-rebreathing masker
Other OTH NullFlavor 2.16.840.1.113883.5.1008 Anders

DepthCodelist

Valueset OID: 2.16.840.1.113883.2.4.3.11.60.40.2.12.5.2 Binding: Extensible
Conceptname Conceptcode Codesystem name Codesystem OID Description
Normal depth of breathing 301284009 SNOMED CT 2.16.840.1.113883.6.96 Normale ademhalingsdiepte
Shallow breathing 386616007 SNOMED CT 2.16.840.1.113883.6.96 Oppervlakkige ademhaling
Deep breathing 289123006 SNOMED CT 2.16.840.1.113883.6.96 Diepe ademhaling
Depth of respiration varies 248587009 SNOMED CT 2.16.840.1.113883.6.96 Ademhalingsdiepte varieert

DeviatingBreathingPatternCodelist

Valueset OID: 2.16.840.1.113883.2.4.3.11.60.40.2.12.5.3 Binding: Extensible
Conceptname Conceptcode Codesystem name Codesystem OID Description
Kussmaul's respiration 414563008 SNOMED CT 2.16.840.1.113883.6.96 Ademhaling volgens Kussmaul
Cheyne-Stokes respiration 309155007 SNOMED CT 2.16.840.1.113883.6.96 Ademhaling volgens Cheyne-Stokes
Ataxic respiration 39106000 SNOMED CT 2.16.840.1.113883.6.96 Atactische ademhaling
Apneusis 70185004 SNOMED CT 2.16.840.1.113883.6.96 Apneustische ademhaling
Cluster breathing 7013003 SNOMED CT 2.16.840.1.113883.6.96 Cluster ademhaling
Apnea 1023001 SNOMED CT 2.16.840.1.113883.6.96 Apneu
Prolonged expiration 248586000 SNOMED CT 2.16.840.1.113883.6.96 Verlengde expiratoire fase
Gasping for breath 23141003 SNOMED CT 2.16.840.1.113883.6.96 Happende ademhaling
Other OTH NullFlavor 2.16.840.1.113883.5.1008 Anders

RhythmCodelist

Valueset OID: 2.16.840.1.113883.2.4.3.11.60.40.2.12.5.1 Binding: Extensible
Conceptname Conceptcode Codesystem name Codesystem OID Description
Normal respiratory rhythm 5467003 SNOMED CT 2.16.840.1.113883.6.96 Normaal ademhalingsritme
Abnormal respiratory rhythm 85617008 SNOMED CT 2.16.840.1.113883.6.96 Abnormaal ademhalingsritme

This information model in other releases

Information model references

This information model refers to

This information model is used in

--

Technical specifications in HL7v3 CDA and HL7 FHIR

To exchange information based on health and care information models, additional, more technical specifications are required.
Not every environment can handle the same technical specifications. For this reason, there are several types of technical specifications:

  • HL7® version 3 CDA compatible specifications, available through the Nictiz ART-DECOR® environment Artdecor.jpg
  • HL7® FHIR® compatible specifications, available through the Nictiz environment on the Simplifier FHIR Fhir.png

Downloads

This information model is also available as pdf file PDF.png or as spreadsheet Xlsx.png

About this information

The information in this wikipage is based on Pre-release 2021-2
SNOMED CT and LOINC codes are based on:

  • SNOMED Clinical Terms version: 20210731 [R] (July 2021 Release)
  • LOINC version 2.67

Conditions for use are located on the mainpage List2.png
This page is generated on 30/11/2021 09:39:52 with ZibExtraction v. 6.4.8004.1652


Back 16.png Back to HCIM list