Attention!! This is not the most recent version of this information model. You can find the most recent version
here.
General information
Name: nl.zorg.Respiration 
Version: 3.2
HCIM Status:Final
Release: 2022
Release status: Prepublished
Release date: 10-06-2022
Metadata
| DCM::CoderList |
Kerngroep Registratie aan de Bron
|
| DCM::ContactInformation.Address |
*
|
| DCM::ContactInformation.Name |
*
|
| DCM::ContactInformation.Telecom |
*
|
| DCM::ContentAuthorList |
Projectgroep Generieke Overdrachtsgegevens & Kerngroep Registratie aan de Bron
|
| DCM::CreationDate |
1-4-2016
|
| DCM::DeprecatedDate |
|
| DCM::DescriptionLanguage |
nl
|
| DCM::EndorsingAuthority.Address |
|
| DCM::EndorsingAuthority.Name |
PM
|
| DCM::EndorsingAuthority.Telecom |
|
| DCM::Id |
2.16.840.1.113883.2.4.3.11.60.40.3.12.5
|
| DCM::KeywordList |
Ademhaling
|
| DCM::LifecycleStatus |
Final
|
| DCM::ModelerList |
Kerngroep Registratie aan de Bron
|
| DCM::Name |
nl.zorg.Ademhaling
|
| DCM::PublicationDate |
10-06-2022
|
| DCM::PublicationStatus |
Prepublished
|
| DCM::ReviewerList |
Projectgroep Generieke Overdrachtsgegevens & Kerngroep Registratie aan de Bron
|
| DCM::RevisionDate |
31-12-2017
|
| DCM::Supersedes |
nl.zorg.Ademhaling-v3.1
|
| DCM::Version |
3.2
|
| HCIM::PublicationLanguage |
EN
|
Revision History
Only available in Dutch
Publicatieversie 1.0 (01-04-2015)
| ZIB-113
|
Uitbreiding bouwsteen OverdrachtAdemhalingsfrequentie
|
| ZIB-308
|
Prefix Overdracht weggehaald bij de generieke bouwstenen
|
| ZIB-361
|
Naamgeving concept Opmerking aangepast
|
| ZIB-364
|
Code aanpassen in RitmeCodelijst
|
| ZIB-365
|
AdemhalingspatroonCodelijst aanvullen en qua naamgeving aanpassen
|
| ZIB-366
|
Aanpassen conceptnaam ToegevoerdeZuurstof
|
Incl. algemene wijzigingsverzoeken:
| ZIB-94
|
Aanpassen tekst van Disclaimer, Terms of Use & Copyrights
|
| ZIB-154
|
Consequenties opsplitsing Medicatie bouwstenen voor overige bouwstenen.
|
| ZIB-200
|
Naamgeving SNOMED CT in tagged values klinische bouwstenen gelijk getrokken.
|
| ZIB-201
|
Naamgeving OID: in tagged value notes van klinische bouwstenen gelijk getrokken.
|
| ZIB-309
|
EOI aangepast
|
| ZIB-324
|
Codelijsten Name en Description beginnen met een Hoofdletter
|
| ZIB-326
|
Tekstuele aanpassingen conform de kwaliteitsreview kerngroep 2015
|
Publicatieversie 1.0.1 (22-05-2015)
| ZIB-407
|
pag 31 incorrecte (oude) naam van bouwsteen staat vermeld
|
| ZIB-398
|
Tagged value NL-CM:10.1.4 ProductType onjuist
|
Publicatieversie 1.0.2 (16-07-2015)
| ZIB-415
|
Onjuiste SNOMED CT code in codelijst AfwijkendAdemhalingspatroonCodelijst
|
| ZIB-416
|
SNOMED CT code onjuist in RitmeCodelijst.
|
Publicatieversie 3.0 (01-05-2016)
| ZIB-453
|
Wijziging naamgeving ZIB's en logo's door andere opzet van beheer
|
Publicatieversie 3.1 (04-09-2017)
| ZIB-431
|
Gebruik van LOINC en SNOMED CT in vitale functies gerelateerde zorginformatiebouwstenen
|
| ZIB-441
|
SNOMED CT: 165033004, Respiratory flow rate
|
| ZIB-549
|
De Engelse naam van de bouwsteen en het rootconcept zijn niet correct
|
| ZIB-564
|
Aanpassing/harmonisatie Engelse conceptnamen
|
Publicatieversie 3.2 (31-01-2020)
| ZIB-924
|
DefintionCodes zib nl.Ademhaling 3.1
|
Concept
During breathing or respiration, air flows to and from the lungs, where gas exchange occurs, absorbing oxygen from the air into the blood and exhaling carbon dioxide into the air. Observations of spontaneous breathing, usually registered as part of the observation of vital functions.
Purpose
Observing a person’s spontaneous breathing, including recording breathing frequency, depth and rhythm, is done to gain an indication of the health condition of the patient’s pulmonary system.
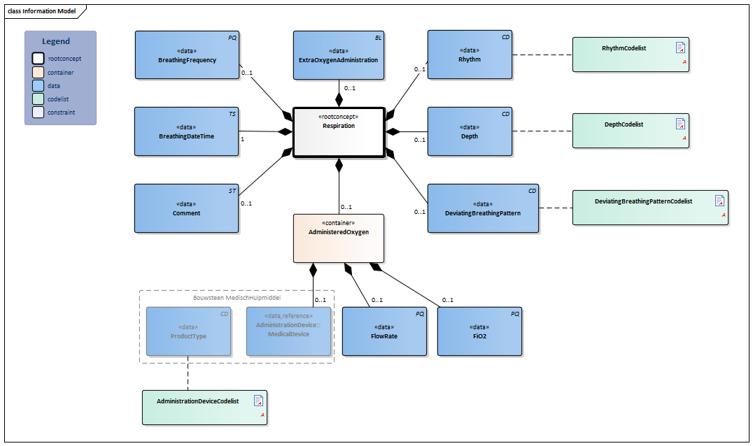
Information Model
| Type |
Id |
Concept |
Card. |
Definition |
DefinitionCode |
Reference
|
|
NL-CM:12.5.1
|
Respiration
|
|
Root concept of the Breathing information model. This root concept contains all data elements of the Breathing information model.
|
|
|
|
NL-CM:12.5.2
|
|
BreathingFrequency
|
0..1
|
The value of the measured breathing frequency. The breathing frequency is the number of breaths per minute.
|
|
|
|
NL-CM:12.5.4
|
|
BreathingDateTime
|
1
|
Date and if possible time of measurement.
|
|
|
|
NL-CM:12.5.5
|
|
Rhythm
|
0..1
|
The rhythm or regularity of breathing.
|
|
|
|
NL-CM:12.5.6
|
|
Depth
|
0..1
|
The depth of the breaths.
|
|
|
|
NL-CM:12.5.7
|
|
DeviatingBreathingPattern
|
0..1
|
Specific, abnormal breathing patterns.
|
|
|
|
NL-CM:12.5.12
|
|
ExtraOxygenAdministration
|
0..1
|
An indication stating whether the patient is given extra oxygen. In that event, additional information can be recorded in the concepts that are part of the AdministeredOxygen container.
|
|
|
|
NL-CM:12.5.3
|
|
Comment
|
0..1
|
Comment on additional factors that can influence breathing such as the extent of fear, pain, nutrition in the case of infants or a tracheostomy.
|
| 48767-8 Annotation comment [Interpretation] Narrative
|
|
|
|
NL-CM:12.5.8
|
|
AdministeredOxygen
|
0..1
|
Container of the AdministeredOxygen concept. This container contains all data elements of the AdministeredOxygen concept.
|
|
|
|
NL-CM:12.5.10
|
|
|
FlowRate
|
0..1
|
The amount of administered oxygen. The value is between 0.0 and 50.0 l/min.
|
|
|
|
NL-CM:12.5.9
|
|
|
FiO2
|
0..1
|
The fractional concentration of inspired oxygen. Value is between 0.0 and 1.0, with a normal value of 0.21 (no extra oxygen administered).
|
|
|
|
NL-CM:12.5.13
|
|
|
AdministrationDevice::MedicalDevice
|
0..1
|
Device used for administering extra oxygen to the patient.
|
|
|
|
NL-CM:10.1.3
|
|
|
|
|
ProductType
|
|
Type of device used for administering.
|
|
|
Columns Concept and DefinitionCode: hover over the values for more information
For explanation of the symbols, please see the legend page
Example Instances
Only available in Dutch
| Ademhaling
|
| Ritme
|
Normaal ademhalingsritme
|
| Diepte
|
Normale ademhalingsdiepte
|
| AfwijkendAdemhalingspatroon
|
-
|
| Ademfrequentie
|
15/min
|
| AdemhalingDatumTijd
|
11-03-2015 14:47
|
| ExtraZuurstofToediening
|
Ja
|
| Toelichting
|
-
|
| ToegediendeZuurstof
|
| FlowRate
|
2 l/min
|
| FiO2
|
0,29l
|
| ToedieningHulpmiddel
|
| ProductType
|
Neusbril
|
References
1. Parelsnoer DCM Ademhalingsfrequentie v0.4 [Online] Beschikbaar op: http://www.nictiz.nl/uploaded/FILES/htmlcontent/dcm/parelsnoer/nl.parelsnoer.Ademhalingsfrequentie.v0.4.pdf [Geraadpleegd: 23 februari 2015].
2. openEHR-EHR-OBSERVATION.respiration.v1 [Online] Beschikbaar op: http://www.openehr.org/knowledge/ [Geraadpleegd: 23 februari 2015].
Valuesets
AdministrationDeviceCodelist
| Valueset OID: 2.16.840.1.113883.2.4.3.11.60.40.2.12.5.4
|
Binding: Extensible
|
| Conceptname
|
Conceptcode
|
Codesystem name |
Codesystem OID
|
Description
|
| Oxygen nasal cannula
|
336623009
|
SNOMED CT
|
2.16.840.1.113883.6.96
|
Neusbril
|
| Venturi mask
|
428285009
|
SNOMED CT
|
2.16.840.1.113883.6.96
|
Venturi masker
|
| Nonrebreather oxygen mask
|
427591007
|
SNOMED CT
|
2.16.840.1.113883.6.96
|
Non-rebreathing masker
|
| Other
|
OTH
|
NullFlavor
|
2.16.840.1.113883.5.1008
|
Anders
|
DepthCodelist
| Valueset OID: 2.16.840.1.113883.2.4.3.11.60.40.2.12.5.2
|
Binding: Extensible
|
| Conceptname
|
Conceptcode
|
Codesystem name |
Codesystem OID
|
Description
|
| Normal depth of breathing
|
301284009
|
SNOMED CT
|
2.16.840.1.113883.6.96
|
Normale ademhalingsdiepte
|
| Shallow breathing
|
386616007
|
SNOMED CT
|
2.16.840.1.113883.6.96
|
Oppervlakkige ademhaling
|
| Deep breathing
|
289123006
|
SNOMED CT
|
2.16.840.1.113883.6.96
|
Diepe ademhaling
|
| Depth of respiration varies
|
248587009
|
SNOMED CT
|
2.16.840.1.113883.6.96
|
Ademhalingsdiepte varieert
|
DeviatingBreathingPatternCodelist
| Valueset OID: 2.16.840.1.113883.2.4.3.11.60.40.2.12.5.3
|
Binding: Extensible
|
| Conceptname
|
Conceptcode
|
Codesystem name |
Codesystem OID
|
Description
|
| Kussmaul's respiration
|
414563008
|
SNOMED CT
|
2.16.840.1.113883.6.96
|
Ademhaling volgens Kussmaul
|
| Cheyne-Stokes respiration
|
309155007
|
SNOMED CT
|
2.16.840.1.113883.6.96
|
Ademhaling volgens Cheyne-Stokes
|
| Ataxic respiration
|
39106000
|
SNOMED CT
|
2.16.840.1.113883.6.96
|
Atactische ademhaling
|
| Apneusis
|
70185004
|
SNOMED CT
|
2.16.840.1.113883.6.96
|
Apneustische ademhaling
|
| Cluster breathing
|
7013003
|
SNOMED CT
|
2.16.840.1.113883.6.96
|
Cluster ademhaling
|
| Apnea
|
1023001
|
SNOMED CT
|
2.16.840.1.113883.6.96
|
Apneu
|
| Prolonged expiration
|
248586000
|
SNOMED CT
|
2.16.840.1.113883.6.96
|
Verlengde expiratoire fase
|
| Gasping for breath
|
23141003
|
SNOMED CT
|
2.16.840.1.113883.6.96
|
Happende ademhaling
|
| Other
|
OTH
|
NullFlavor
|
2.16.840.1.113883.5.1008
|
Anders
|
RhythmCodelist
| Valueset OID: 2.16.840.1.113883.2.4.3.11.60.40.2.12.5.1
|
Binding: Extensible
|
| Conceptname
|
Conceptcode
|
Codesystem name |
Codesystem OID
|
Description
|
| Normal respiratory rhythm
|
5467003
|
SNOMED CT
|
2.16.840.1.113883.6.96
|
Normaal ademhalingsritme
|
| Abnormal respiratory rhythm
|
85617008
|
SNOMED CT
|
2.16.840.1.113883.6.96
|
Abnormaal ademhalingsritme
|
This information model in other releases
- Release 2015, (Version 1.0.2)
- Release 2016, (Version 3.0)
- Release 2017, (Version 3.1)
- Prerelease 2018-2, (Version 3.1)
- Prerelease 2019-2, (Version 3.2)
- Release 2020, (Version 3.2)
- Prerelease 2021-2, (Version 3.2)
- Prerelease 2023-1, (Version 3.2)
- Prerelease 2024-1, (Versie 3.2)
- Release 2024, (Version 3.2)
Information model references
This information model refers to
This information model is used in
- --
Technical specifications in HL7v3 CDA and HL7 FHIR
To exchange information based on health and care information models, additional, more technical specifications are required.
Not every environment can handle the same technical specifications. For this reason, there are several types of technical specifications:
- HL7® version 3 CDA compatible specifications, available through the Nictiz ART-DECOR® environment

- HL7® FHIR® compatible specifications, available through the Nictiz environment on the Simplifier FHIR

Downloads
This information model is also available as pdf file
or as spreadsheet
About this information
The information in this wikipage is based on Pre-release 2022-1
SNOMED CT and LOINC codes are based on:
- SNOMED Clinical Terms version: 20220131 [R] (January 2022 Release)
- LOINC version 2.67
Conditions for use are located on the mainpage 
This page is generated on 10/06/2022 12:38:39 with ZibExtraction v. 8.0.8196.20371