TreatmentDirective-v3.1(2018EN)
Inhoud
- 1 General information
- 2 Metadata
- 3 Revision History
- 4 Concept
- 5 Purpose
- 6 Evidence Base
- 7 Information Model
- 8 Example Instances
- 9 Valuesets
- 10 This information model in other releases
- 11 Information model references
- 12 Technical specifications in HL7v3 CDA and HL7 FHIR
- 13 Downloads
- 14 About this information
General information
Name: nl.zorg.TreatmentDirective ![]()
Version: 3.1
HCIM Status:Final
Release: 2018
Release status: Prepublished
Release date: 01-10-2018
Metadata
| DCM::CoderList | Kerngroep Registratie aan de Bron |
| DCM::ContactInformation.Address | * |
| DCM::ContactInformation.Name | * |
| DCM::ContactInformation.Telecom | * |
| DCM::ContentAuthorList | Projectgroep Generieke Overdrachtsgegevens & Kerngroep Registratie aan de Bron |
| DCM::CreationDate | 25-10-2012 |
| DCM::DeprecatedDate | |
| DCM::DescriptionLanguage | nl |
| DCM::EndorsingAuthority.Address | |
| DCM::EndorsingAuthority.Name | PM |
| DCM::EndorsingAuthority.Telecom | |
| DCM::Id | 2.16.840.1.113883.2.4.3.11.60.40.3.2.1 |
| DCM::KeywordList | advance directives, behandel aanwijzing, wilsverklaring, behandelbeperking |
| DCM::LifecycleStatus | Final |
| DCM::ModelerList | Kerngroep Registratie aan de Bron |
| DCM::Name | nl.zorg.BehandelAanwijzing |
| DCM::PublicationDate | 01-10-2018 |
| DCM::PublicationStatus | Prepublished |
| DCM::ReviewerList | Projectgroep Generieke Overdrachtsgegevens & Kerngroep Registratie aan de Bron |
| DCM::RevisionDate | 31-12-2017 |
| DCM::Superseeds | nl.nfu.BehandelAanwijzing-v1.0.1 |
| DCM::Version | 3.1 |
| HCIM::PublicationLanguage | EN |
Revision History
Only available in Dutch
Publicatieversie 1.0 (01-04-2015)
| ZIB-82 | OverdrachtBehandelAanwijzing v1.1 |
| ZIB-91 | Opsplitsen OverdrachtBehandelAanwijzing in OverdrachtWilsverklaring en OverdrachtBehandelAanwijzing, incl. uitbreiding WilsverklaringTypeCodelijst. |
| ZIB-133 | Aanpassingen in SNOMED CT codes en omschrijvingen voor codelijst BehandelingCodelijst n.a.v. review terminologie expert. |
| ZIB-134 | Aanpassingen in SNOMED CT codes en omschrijvingen voor codelijst GeverifieerdBijCodelijst n.a.v. review terminologie expert. |
| ZIB-213 | In klinische bouwsteen OverdrachtBehandelAanwijzing de waarde van DCM::Name aanpassen van <<DCM>> nl.nfu. ... naar nl.nfu. .... |
| ZIB-215 | De naam van gekoppelde waardenlijst BehandelingToegestaan is onjuist in de bouwsteen OverdrachtBehandelAanwijzing, dit zou BehandelingToegestaanCodelijst moeten zijn. |
| ZIB-308 | Prefix Overdracht weggehaald bij de generieke bouwstenen |
Incl. algemene wijzigingsverzoeken:
| ZIB-94 | Aanpassen tekst van Disclaimer, Terms of Use & Copyrights |
| ZIB-154 | Consequenties opsplitsing Medicatie bouwstenen voor overige bouwstenen. |
| ZIB-200 | Naamgeving SNOMED CT in tagged values klinische bouwstenen gelijk getrokken. |
| ZIB-201 | Naamgeving OID: in tagged value notes van klinische bouwstenen gelijk getrokken. |
| ZIB-309 | EOI aangepast |
| ZIB-324 | Codelijsten Name en Description beginnen met een Hoofdletter |
| ZIB-326 | Tekstuele aanpassingen conform de kwaliteitsreview kerngroep 2015 |
Publicatieversie 1.0.1 (22-05-2015)
| ZIB-386 | De GeverifeerdBijCodelijst heeft geen "OID: " aanduiding in de onderliggende codelijst. |
Publicatieversie 3.0 (01-05-2016)
Publicatieversie 3.1 (04-09-2017)
| ZIB-549 | De Engelse naam van de bouwsteen en het rootconcept zijn niet correct |
.
Concept
A treatment instruction includes an agreed constraint in the treatment based on the oral or written living will of the patient.
Purpose
A good overview of treatment instructions based on the wishes of the patient or their authorized representative on (un)desired treatments is important in a patient’s care. A concise, orderly list is of particular importance in acute care situations. Due to the large variety of symptoms, the situation concerns not only a CPR setting, but also cases in which the patient’s condition rapidly worsens as a result of existing symptoms.
A healthcare provider consulting this information can discuss these existing treatment instructions with the patient, the patient’s family or the patient’s authorized representative and possibly include the instructions in their policy.
Evidence Base
Explanation for TreatmentCodeList:
In discussions on constraints in the therapeutic treatment of patients with a chronic neurological or respiratory condition, respiration is sometimes included as a separate restriction. The ‘Respiration’ item is to be seen separately from the decisions on CPR.
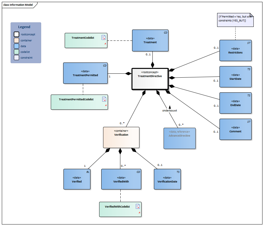
Information Model

| Type | Id | Concept | Card. | Definition | DefinitionCode | Reference | ||||||||
| NL-CM:2.1.1 | Root concept of the TreatmentInstruction information model. This concept contains all data elements of the TreatmentInstruction information model. | |||||||||||||
| NL-CM:2.1.8 | 0..* | Container of the Verification concept. This container contains all data elements of the Verification concept. | ||||||||||||
| NL-CM:2.1.9 | 1 | Indication of the fact that the treatment instruction has been verified with the patient, the patient’s family and/or the patient's authorized representative. | ||||||||||||
| NL-CM:2.1.11 | 0..* | The person with whom the treatment instruction was discussed and verified. |
| |||||||||||
| NL-CM:2.1.10 | 0..1 | Date on which the verification with the patient, the patient’s family and/or the patient's authorized representative took place. | ||||||||||||
| NL-CM:2.1.3 | 0..1 | The medical treatment to which the treatment instruction applies. |
|
| ||||||||||
| NL-CM:2.1.4 | 1 | Indication of permission for the treatment, no permission for the treatment, or permission for the treatment with constraints. |
| |||||||||||
| NL-CM:2.1.5 | 0..1 | The restrictions or specific circumstances that apply to a certain treatment. | ||||||||||||
| NL-CM:2.1.6 | 0..1 | Date on which the treatment instruction went into effect. A ‘vague’ date, such as only the year, is permitted. | ||||||||||||
| NL-CM:2.1.7 | 0..1 | Date on which the treatment instruction ends. A ‘vague’ date, such as only the year, is permitted.
If the validity duration of the treatment instruction cannot be expressed as a date, such as “until discharge from hospital”, it can be included in the Comment concept. |
||||||||||||
| NL-CM:2.1.15 | 0..1 | Comments on the treatment instruction such as a written description of an end date which can be indicated as a date (“until discharge from hospital”). |
|
|||||||||||
| NL-CM:2.1.14 | 0..* | A (written) statement in which a person indicates wishes concerning future medical action, in the event that this person is at that point no longer (deemed) capable of taking decisions on the matter. |
| |||||||||||
Columns Concept and DefinitionCode: hover over the values for more information
For explanation of the symbols, please see the legend page
Example Instances
Only available in Dutch
| Behandeling | Behandeling Toegestaan | Beperkingen | GeverifieerdBij | Verificatie Datum |
| Opname op Intensive Care | Ja | gevolmachtigde | 11-9-2012 | |
| Behandeling | Behandeling Toegestaan | Beperkingen | GeverifieerdBij | Verificatie Datum |
| Cardiopulmonaire resuscitatie | Ja, maar met beperkingen | eerst overleg met echtgenote | patiënt | 11-9-2012 |
Valuesets
TreatmentCodelist
| Valueset OID: 2.16.840.1.113883.2.4.3.11.60.40.2.2.1.1 | Binding: Extensible |
| Conceptname | Conceptcode | Codesystem name | Codesystem OID | Description |
| Admission to intensive care unit | 305351004 | SNOMED CT | 2.16.840.1.113883.6.96 | Opname op intensive care |
| Cardiopulmonary resuscitation | 89666000 | SNOMED CT | 2.16.840.1.113883.6.96 | Cardiopulmonaire resuscitatie |
| Artificial respiration | 40617009 | SNOMED CT | 2.16.840.1.113883.6.96 | Kunstmatige beademing |
| Administration of blood product | 116762002 | SNOMED CT | 2.16.840.1.113883.6.96 | Toediening van een bloedproduct |
| Other | OTH | NullFlavor | 2.16.840.1.113883.5.1008 | Overige behandelingen, namelijk (in vrije tekst meegeven) |
TreatmentPermittedCodelist
| Valueset OID: 2.16.840.1.113883.2.4.3.11.60.40.2.2.1.2 | Binding: Extensible |
| Conceptname | Conceptcode | Codesystem name | Codesystem OID | Description |
| Ja | JA | NL-CM-CS | 2.16.840.1.113883.2.4.3.11.60.40.4 | Behandeling is toegestaan en/of wenselijk. |
| Ja, maar met beperkingen | JA_MAAR | NL-CM-CS | 2.16.840.1.113883.2.4.3.11.60.40.4 | Behandeling toegestaan en/of wenselijk maar met beperkingen die dan ook vermeld moeten worden |
| Nee | NEE | NL-CM-CS | 2.16.840.1.113883.2.4.3.11.60.40.4 | Behandeling niet toegestaan en/of wenselijk |
VerifiedWithCodelist
| Valueset OID: 2.16.840.1.113883.2.4.3.11.60.40.2.2.1.4 | Binding: Extensible |
| Conceptname | Conceptcode | Codesystem name | Codesystem OID | Description |
| Patient | 116154003 | SNOMED CT | 2.16.840.1.113883.6.96 | Patiënt |
| Parent | 40683002 | SNOMED CT | 2.16.840.1.113883.6.96 | Ouder |
| Guardian | 394619001 | SNOMED CT | 2.16.840.1.113883.6.96 | Voogd |
| Holder of enduring power of attorney | 8601000146109 | SNOMED CT | 2.16.840.1.113883.6.96 | Gevolmachtigde |
| Other | OTH | NullFlavor | 2.16.840.1.113883.5.1008 | Anders, namelijk (in vrije tekst meegeven) |
This information model in other releases
- Release 2015, (Version 1.0.1)
- Release 2016, (Version 3.0)
- Release 2017, (Version 3.1)
- Release 2019, (Version 3.2)
Information model references
This information model refers to
This information model is used in
- --
Technical specifications in HL7v3 CDA and HL7 FHIR
To exchange information based on health and care information models, additional, more technical specifications are required.
Not every environment can handle the same technical specifications. For this reason, there are several types of technical specifications:
- HL7® version 3 CDA compatible specifications, available through the Nictiz ART-DECOR® environment

- HL7® FHIR® compatible specifications, available through the Nictiz environment on the Simplifier FHIR

Downloads
This information model is also available as pdf file
or as spreadsheet
About this information
The information in this wikipage is based on Prerelease 2018 #1
SNOMED CT and LOINC codes are based on:
- SNOMED Clinical Terms version: 20180731 [R] (July 2018 Release)
- LOINC version 2.64
Conditions for use are located on the mainpage ![]()
This page is generated on 23/12/2018 01:16:44 with ZibExtraction v. 3.0.6929.24609