Vaccination-v1.2(2015EN)

Uit Zorginformatiebouwstenen
Ga naar: navigatie, zoeken


Attention!! This is not the most recent version of this information model. You can find the most recent version here.

General information

Name: nl.nfu.Vaccination NL.png
Version: 1.2
HCIM Status:Final
Release: 2015
Release status: Published
Release date: 1-4-2015


Back 16.png Back to HCIM list

Metadata

DCM::CoderList Kerngroep Registratie aan de Bron
DCM::ContactInformation.Address *
DCM::ContactInformation.Name *
DCM::ContactInformation.Telecom *
DCM::ContentAuthorList Projectgroep Generieke Overdrachtsgegevens & Kerngroep Registratie aan de Bron
DCM::CreationDate 5-10-2012
DCM::DeprecatedDate
DCM::DescriptionLanguage nl
DCM::EndorsingAuthority.Address
DCM::EndorsingAuthority.Name NFU
DCM::EndorsingAuthority.Telecom
DCM::Id 2.16.840.1.113883.2.4.3.11.60.40.3.11.1
DCM::KeywordList vaccinatie, inenting
DCM::LifecycleStatus Final
DCM::ModelerList Kerngroep Registratie aan de Bron
DCM::Name nl.nfu.Vaccinatie
DCM::PublicationDate 1-4-2015
DCM::PublicationStatus Published
DCM::ReviewerList Projectgroep Generieke Overdrachtsgegevens & Kerngroep Registratie aan de Bron
DCM::RevisionDate 1-4-2015
DCM::Superseeds
DCM::Version 1.2
HCIM::PublicationLanguage EN

Revision History

Only available in Dutch

Publicatieversie 1.0 (15-02-2013)

Publicatieversie 1.1 (01-07-2013)

Publicatieversie 1.2 (01-04-2015)

ZIB-124 Definitie van het concept Toelichting van de bouwsteen OverdrachtVaccinatie aanpassen.
ZIB-277 In de klinische bouwsteen OverdrachtVaccinatie DCM::ValueSet Voorschrijfcode (PRK) van concept ProductCode aangepast naar tagged value DCM::CodeSystem G-Standaard Voorschrijfproducten (PRK).
ZIB-278 In de klinische bouwsteen OverdrachtVaccinatie DCM::ValueSet KNMP artikelnummer = ATKODE van concept ProductCode aangepast naar tagged value DCM::CodeSystem G-Standaard Artikelen (Bestand 004). KNMP artikelnummer = ATKODE in tagged value notes geplaatst.
ZIB-279 In de klinische bouwsteen OverdrachtVaccinatie DCM::ValueSet Handelsproductcode (HPK) van concept ProductCode aangepast naar tagged value DCM::CodeSystem G-Standaard HPK (Handels Product Kode).
ZIB-280 In de klinische bouwsteen OverdrachtVaccinatie DCM::ValueSet GTIN International Article Number van concept ProductCode aangepast naar tagged value DCM::CodeSystem GTIN (Global Trade Item Number). OID 2.16.528.1.1002 aangepast in 1.3.160.
ZIB-281 In de klinische bouwsteen OverdrachtVaccinatie DCM::ValueSet ATC (Anatomic Therapeutic Classification) van concept ProductCode aangepast naar tagged value DCM::CodeSystem ATC (Anatomic Therapeutic Classification).
ZIB-282 In de klinische bouwsteen OverdrachtVaccinatie DCM::ValueSet Generieke productcode (GPK) van concept ProductCode aangepast naar tagged value DCM::CodeSystem G-Standaard GPK (Generieke Product Kode).
ZIB-308 Prefix Overdracht weggehaald bij de generieke bouwstenen
ZIB-353 Tagged values DCM::CodeSystem aanpassen naar DCM::ValueSet incl. gekoppelde codelijst.

Incl. algemene wijzigingsverzoeken:

ZIB-94 Aanpassen tekst van Disclaimer, Terms of Use & Copyrights
ZIB-154 Consequenties opsplitsing Medicatie bouwstenen voor overige bouwstenen.
ZIB-200 Naamgeving SNOMED CT in tagged values klinische bouwstenen gelijk getrokken.
ZIB-201 Naamgeving OID: in tagged value notes van klinische bouwstenen gelijk getrokken.
ZIB-309 EOI aangepast
ZIB-324 Codelijsten Name en Description beginnen met een Hoofdletter
ZIB-326 Tekstuele aanpassingen conform de kwaliteitsreview kerngroep 2015

Concept

Immunization can be defined as “Generating natural immunity against pathogens by means of vaccination (active immunization) or by administering immunoglobulins (passive immunization)”.

Only vaccinations are included in this building block. Administering immunoglobulins is part of the medication overview. Vaccinations have lifelong relevance.

Most vaccinations are carried out in the Netherlands as part of the RVP (Rijksvaccinatieprogramma, National Immunisation Program). RVP information is especially important for children.

Vaccinations are also relevant for adult patients such as transplant patients, dialysis patients and patients with a post-splenectomy status. In addition, there are specific indications for the vaccination of risk groups, such as travelers, professionals who come into contact with blood or patients with wounds, weakened immune systems or heightened risk.

Purpose

Documenting vaccinations that have already taken place in a patient is important for things such as the diagnostics of infectious diseases and the indication and planning of (re)vaccinations.

Evidence Base

Vaccination documentation contains far fewer data elements than medication documentation. Medication concerns a running order process with many participants (patient, prescriber, pharmacy, administrator) and complex, very diverse details.

Vaccinations are only about what was administered and when.

Information Model


#ProductCodeATCCodelist#ProductCodePRKCodelist#ProductCodeGTINCodelist#ProductCodeHPKCodelist#ProductCodeZICodelist#9911#9913#9909#9908HealthProfessional-v1.2.1(2015EN)#9910#9907#ProductCodeGPKCodelistVaccination-v1.2Model(2015EN).png


Type Id Concept Card. Definition DefinitionCode Reference
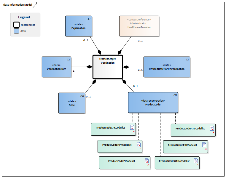
Block.png NL-CM:11.1.1 Arrowdown.pngVaccination Root concept of the Vaccination building block. This root concept contains all data elements of the Vaccination building block.
CD.png NL-CM:11.1.2 Arrowright.pngProductCode 0..1 The product code of the vaccine administered.

There are several possible code systems for documenting the product code. If the vaccination data is registered based on an anamnesis, coding with the ATC code is preferred. In all cases it concerns those products that fall under ATC group J07 (vaccines).

List2.png ProductCodeATCCodelist
List2.png ProductCodeGPKCodelist
List2.png ProductCodeGTINCodelist
List2.png ProductCodeHPKCodelist
List2.png ProductCodePRKCodelist
List2.png ProductCodeZICodelist
PQ.png NL-CM:11.1.4 Arrowright.pngDose 0..1 The amount of product administered shown in milliliters. In most cases, the entire product is administered; in some cases, a described part of the product is administered.
TS.png NL-CM:11.1.3 Arrowright.pngVaccinationDate 1 Date (and if possible time) that the vaccine was administered.
TS.png NL-CM:11.1.5 Arrowright.pngDesiredDateForRevaccination 0..1 Date on which this vaccination will have to be repeated according to the author’s information.
Verwijzing.png NL-CM:11.1.6 Arrowright.pngAdministrator::HealthcareProvider 0..1 The healthcare provider and/or organization where or by whom the immunization was done.
Block.png HealthProfessional
ST.png NL-CM:11.1.7 Arrowright.pngExplanation 0..1 Free text explanation.

Examples of commonly used explanations are: - "Vaccination according to the National Immunisation Program". - "Not according to the National Immunisation Program", followed by further explanation. - "Unknown"

Columns Concept and DefinitionCode: hover over the values for more information
For explanation of the symbols, please see the legend page List2.png

Example Instances

Only available in Dutch

ProductCode VaccinatieDatum Toelichting GewensteDatum Hervaccinatie Toediener
DKTP/HIB vaccin 05-03-1999 Volgens Rijksvaccinatie programma.

ProductCode VaccinatieDatum Toelichting GewensteDatum Hervaccinatie Toediener
OrganisatieNaam
Hepatitis A vaccin 03-06-2012 Bezoek aan Guatemala. 2014 GG&GD Nijmegen

References

1. G-standaard [Online] Beschikbaar op: http://www.z-index.nl/ [Geraadpleegd: 23 februari 2015].

2. Rijksvaccinatieprogramma [Online] Beschikbaar op: http://www.rivm.nl/Onderwerpen/Onderwerpen/R/Rijksvaccinatieprogramma [Geraadpleegd: 23 februari 2015].

Valuesets

ProductCodeATCCodelist

Valueset OID: 2.16.840.1.113883.2.4.3.11.60.40.2.11.1.4 Binding:
Conceptname Codesystem name Codesystem OID
Alle waarden Anatomic Therapeutic Classification (ATC) 2.16.840.1.113883.6.73

ProductCodeGPKCodelist

Valueset OID: 2.16.840.1.113883.2.4.3.11.60.40.2.11.1.3 Binding:
Conceptname Codesystem name Codesystem OID
Alle waarden G-Standaard Generieke Product Kode (GPK) 2.16.840.1.113883.2.4.4.1

ProductCodeGTINCodelist

Valueset OID: 2.16.840.1.113883.2.4.3.11.60.40.2.11.1.5 Binding:
Conceptname Codesystem name Codesystem OID
Alle waarden Global Trade Item Number (GTIN) 1.3.160

ProductCodeHPKCodelist

Valueset OID: 2.16.840.1.113883.2.4.3.11.60.40.2.11.1.2 Binding:
Conceptname Codesystem name Codesystem OID
Alle waarden G-Standaard Handels Product Kode (HPK) 2.16.840.1.113883.2.4.4.7

ProductCodePRKCodelist

Valueset OID: 2.16.840.1.113883.2.4.3.11.60.40.2.11.1.1 Binding:
Conceptname Codesystem name Codesystem OID
Alle waarden G-Standaard Voorschrijfproducten (PRK) 2.16.840.1.113883.2.4.4.10

ProductCodeZICodelist

Valueset OID: 2.16.840.1.113883.2.4.3.11.60.40.2.11.1.6 Binding:
Conceptname Codesystem name Codesystem OID
Alle waarden G-Standaard Artikelen (ook KNMP-nummer, ATKODE) 2.16.840.1.113883.2.4.4.8

This information model in other releases

Information model references

This information model refers to

This information model is used in

Technical specifications in HL7v3 CDA and HL7 FHIR

To exchange information based on health and care information models, additional, more technical specifications are required.
Not every environment can handle the same technical specifications. For this reason, there are several types of technical specifications:

  • HL7® version 3 CDA compatible specifications, available through the Nictiz ART-DECOR® environment Artdecor.jpg
  • HL7® FHIR® compatible specifications, available through the Nictiz environment on the Simplifier FHIR Fhir.png

Downloads

This information model is also available as pdf file PDF.png or as spreadsheet Xlsx.png

About this information

The information in this wikipage is based on Registratie aan de bron publication 2015 including errata dd. 16-07-2015
Conditions for use are located on the mainpage List2.png
This page is generated on 24/12/2018 12:31:56 with ZibExtraction v. 3.0.6932.1989


Back 16.png Back to HCIM list