DAS-v1.0(2020EN)
Inhoud
- 1 General information
- 2 Metadata
- 3 Revision History
- 4 Concept
- 5 Purpose
- 6 Patient Population
- 7 Information Model
- 8 Example Instances
- 9 References
- 10 Valuesets
- 11 This information model in other releases
- 12 Information model references
- 13 Technical specifications in HL7v3 CDA and HL7 FHIR
- 14 Downloads
- 15 About this information
General information
Name: nl.zorg.DAS ![]()
Version: 1.0
HCIM Status:Final
Release: 2020
Release status: Published
Release date: 01-09-2020
Metadata
| DCM::CoderList | * |
| DCM::ContactInformation.Address | * |
| DCM::ContactInformation.Name | * |
| DCM::ContactInformation.Telecom | * |
| DCM::ContentAuthorList | * |
| DCM::CreationDate | 26/03/2020 |
| DCM::DeprecatedDate | |
| DCM::DescriptionLanguage | nl |
| DCM::EndorsingAuthority.Address | |
| DCM::EndorsingAuthority.Name | * |
| DCM::EndorsingAuthority.Telecom | |
| DCM::Id | 2.16.840.1.113883.2.4.3.11.60.40.3.12.18 |
| DCM::KeywordList | |
| DCM::LifecycleStatus | Final |
| DCM::ModelerList | Linda Mook |
| DCM::Name | nl.zorg.DAS |
| DCM::PublicationDate | 01-09-2020 |
| DCM::PublicationStatus | Published |
| DCM::ReviewerList | |
| DCM::RevisionDate | |
| DCM::Supersedes | * |
| DCM::Version | 1.0 |
| HCIM::PublicationLanguage | EN |
Revision History
Only available in Dutch
Publicatieversie 1.0 (01-09-2020).
Concept
The Disease Activity Score (DAS) is a combined index developed in Nijmegen around 1990 to measure disease activity in patients with rheumatoid arthritis (RA). It concerns a formula with 28 or 44 painful and swollen joints, a blood value for inflammation (BSE or CRP) and the overall experience of disease activity by the patient. The DAS results in a number between 0 and 10, which indicates how active rheumatoid arthritis is at present. The score has been validated for use in clinical trials in combination with the EULAR response criteria.
Purpose
In addition to frequent use in trials, the DAS is used to measure the disease activity of RA patients in daily clinical practice, supporting the "treat-to-target" strategy recommended in guidelines. The DAS is also used as an outcome measure for the care of RA patients in a national quality registration.
Patient Population
Adult patients with rheumatoid arthritis (RA).
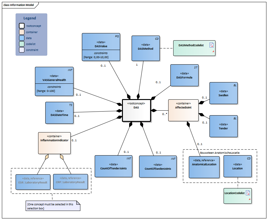
Information Model

| Type | Id | Concept | Card. | Definition | DefinitionCode | Reference | |||||||||
| NL-CM:12.18.1 | Root concept of the information model.This root concept contains all data elements of the information model DAS. |
|
|||||||||||||
| NL-CM:12.18.15 | 0..1 | The result (value). |
|
||||||||||||
| NL-CM:12.18.14 | 1 | The specification of the DAS method used.
There are different DAS scores. Each type has a different formula. DAS-28 or DAS-44 stands for 28 or 44 painful and swollen joints. One blood value for inflammation (a ESR or a CRP laboratory result) and the overall experience of disease activity by the patient via a Visual Analog Scale (VAS). |
|
| |||||||||||
| NL-CM:12.18.21 | 0..1 | The specification of the type of DAS.
There are different DAS scores. Each type has a different formula. |
|||||||||||||
| NL-CM:12.18.2 | 0..* | Container of the AffectedJoint concept.This container contains all data elements of the AffectedJoint concept. |
|
||||||||||||
| NL-CM:12.18.16 | 0..1 | Joints that are tender and/or swollen. |
| ||||||||||||
| NL-CM:12.18.18 | Joints that are tender and/or swollen. |
|
| ||||||||||||
| NL-CM:12.18.4 | 0..1 | Swolen joint indicator. |
|
||||||||||||
| NL-CM:12.18.3 | 0..1 | Tender joint indicator. |
|
||||||||||||
| NL-CM:12.18.11 | 0..1 | Count of tender joints as reported by the patient. |
|
||||||||||||
| NL-CM:12.18.12 | 0..1 | Count of swollen joints. |
|
||||||||||||
| NL-CM:12.18.22 | 0..1 | Container of the InflammationIndicator concept.This container contains all data elements of the InflammationIndicator concept. | |||||||||||||
| NL-CM:12.18.20 | (0..1) | The C-reactive protein (CRP) is a laboratory measurment valuable for determining the presence of inflammation or to monitor the effect of a medical treatment on the inflammation. The erythrocyte sedimentation rate (ESR or sed rate) is the rate at which red blood cells in anticoagulated whole blood descend in a standardized tube over a period of one hour. Both test results can be used to calculate the DAS. |
|
| |||||||||||
| NL-CM:12.18.19 | (0..1) | The C-reactive protein (CRP) is a laboratory measurment valuable for determining the presence of inflammation or to monitor the effect of a medical treatment on the inflammation. The erythrocyte sedimentation rate (ESR or sed rate) is the rate at which red blood cells in anticoagulated whole blood descend in a standardized tube over a period of one hour. Both test results can be used to calculate the DAS. |
|
| |||||||||||
| NL-CM:12.18.17 | 0..1 | The date and possibly time when the DAS score measurement was carried out. |
|
||||||||||||
| NL-CM:12.18.8 | 0..1 | The VAS score for general health as experienced by the patient on a scale of 1 to 100 |
|
||||||||||||
Columns Concept and DefinitionCode: hover over the values for more information
For explanation of the symbols, please see the legend page
Example Instances
Only available in Dutch
| DAS | ||||||
| DatumTijd | Methode | Waarde | Aantal gewrichten | OntstekingIndicator | ||
| Pijnlijk | Gezwollen | BSE (mm/hr) | CRP (mg/l) | |||
| 01/08/2020 | DAS 28-CRP | 5,34 | 8 | 2 | 20 | |
| 01/08/2020 | DAS28-BSE | 4,78 | 8 | 2 | 4 | |
| Aangedaan Gewricht | ||||
| Pijnlijk | Gezwollen | |||
| L | R | L | R | |
| Schoudergewricht | ||||
| Ellebooggewricht | ||||
| Polsgewricht | ||||
| Metacarpofalangeaal gewricht van: | ||||
| duim | ||||
| wijsvinger | ||||
| middelvinger | ||||
| ringvinger | ||||
| pink | x | |||
| duim | x | |||
| wijsvinger | x | x | x | |
| middelvinger | x | |||
| ringvinger | x | x | x | |
| pink | x | |||
| Kniegewricht | ||||
| Aantal pijnlijk | 8 | |||
| Aantal gezwollen | 2 | |||
References
Informatie over het DAS instrument [Online] Beschikbaar op: https://www.das-score.nl/das28/en/ [Geraadpleegd: 8 oktober 2019]
Valuesets
DASMethodCodelist
| Valueset OID: 2.16.840.1.113883.2.4.3.11.60.40.2.12.18.2 | Binding: Extensible |
| Conceptname | Conceptcode | Codesystem name | Codesystem OID | Description |
| DAS28 - CRP | 117651000146103 | SNOMED CT | 2.16.840.1.113883.6.96 | DAS 28-CRP |
| DAS28 - ESR | 117661000146100 | SNOMED CT | 2.16.840.1.113883.6.96 | DAS28-BSE |
| DAS44 - ESR | 117691000146105 | SNOMED CT | 2.16.840.1.113883.6.96 | DAS44-CRP |
| DAS44 - CRP | 117681000146108 | SNOMED CT | 2.16.840.1.113883.6.96 | DAS44-BSE |
LocationCodelist
| Valueset OID: 2.16.840.1.113883.2.4.3.11.60.40.2.12.18.1 | Binding: Extensible |
| Conceptname | Conceptcode | Codesystem name | Codesystem OID | Description |
| Temporomandibular joint structure | 53620006 | SNOMED CT | 2.16.840.1.113883.6.96 | Kaakgewricht |
| Sternoclavicular joint structure | 7844006 | SNOMED CT | 2.16.840.1.113883.6.96 | Sternoclaviculair gewricht |
| Acromioclavicular joint structure | 85856004 | SNOMED CT | 2.16.840.1.113883.6.96 | Acromioclaviculair gewricht |
| Glenohumeral joint structure | 85537004 | SNOMED CT | 2.16.840.1.113883.6.96 | Schoudergewricht |
| Elbow joint structure | 16953009 | SNOMED CT | 2.16.840.1.113883.6.96 | Ellebooggewricht |
| Wrist joint structure | 74670003 | SNOMED CT | 2.16.840.1.113883.6.96 | Polsgewricht |
| Carpometacarpal joint structure of thumb | 30099006 | SNOMED CT | 2.16.840.1.113883.6.96 | Carpometacarpaal gewricht van duim |
| Metacarpophalangeal joint structure of thumb | 56310002 | SNOMED CT | 2.16.840.1.113883.6.96 | Metacarpofalangeaal gewricht van duim |
| Metacarpophalangeal joint structure of index finger | 289002 | SNOMED CT | 2.16.840.1.113883.6.96 | Metacarpofalangeaal gewricht van wijsvinger |
| Metacarpophalangeal joint structure of middle finger | 6059006 | SNOMED CT | 2.16.840.1.113883.6.96 | Metacarpofalangeaal gewricht van middelvinger |
| Metacarpophalangeal joint structure of ring finger | 13822002 | SNOMED CT | 2.16.840.1.113883.6.96 | Metacarpofalangeaal gewricht van ringvinger |
| Metacarpophalangeal joint structure of little finger | 5493005 | SNOMED CT | 2.16.840.1.113883.6.96 | Metacarpofalangeaal gewricht van pink |
| Structure of interphalangeal joint of thumb | 115955008 | SNOMED CT | 2.16.840.1.113883.6.96 | Interfalangeaal gewricht van duim |
| Structure of proximal interphalangeal joint of index finger | 371270005 | SNOMED CT | 2.16.840.1.113883.6.96 | Proximaal interfalangeaal gewricht van wijsvinger |
| Structure of proximal interphalangeal joint of middle finger | 371263005 | SNOMED CT | 2.16.840.1.113883.6.96 | Proximaal interfalangeaal gewricht van middelvinger |
| Structure of proximal interphalangeal joint of ring finger | 371267006 | SNOMED CT | 2.16.840.1.113883.6.96 | Proximaal interfalangeaal gewricht van ringvinger |
| Structure of proximal interphalangeal joint of little finger | 371233001 | SNOMED CT | 2.16.840.1.113883.6.96 | Proximaal interfalangeaal gewricht van pink |
| Structure of distal interphalangeal joint of index finger | 371210002 | SNOMED CT | 2.16.840.1.113883.6.96 | Distaal interfalangeaal gewricht van wijsvinger |
| Structure of distal interphalangeal joint of middle finger | 371218009 | SNOMED CT | 2.16.840.1.113883.6.96 | Distaal interfalangeaal gewricht van middelvinger |
| Structure of distal interphalangeal joint of ring finger | 371204002 | SNOMED CT | 2.16.840.1.113883.6.96 | Distaal interfalangeaal gewricht van ringvinger |
| Structure of distal interphalangeal joint of little finger | 371202003 | SNOMED CT | 2.16.840.1.113883.6.96 | Distaal interfalangeaal gewricht van pink |
| Sacroiliac joint structure | 39723000 | SNOMED CT | 2.16.840.1.113883.6.96 | Sacroiliacaal gewricht |
| Hip joint structure | 24136001 | SNOMED CT | 2.16.840.1.113883.6.96 | Heupgewricht |
| Knee joint structure | 49076000 | SNOMED CT | 2.16.840.1.113883.6.96 | Kniegewricht |
| Ankle joint structure | 70258002 | SNOMED CT | 2.16.840.1.113883.6.96 | Enkelgewricht |
| Intertarsal joint structure | 27949001 | SNOMED CT | 2.16.840.1.113883.6.96 | structuur van articulatio intertarsalis |
| First metatarsophalangeal joint structure | 27824001 | SNOMED CT | 2.16.840.1.113883.6.96 | Metatarsofalangeaal gewricht van grote teen |
| Metatarsophalangeal joint structure of second toe | 71721008 | SNOMED CT | 2.16.840.1.113883.6.96 | Metatarsofalangeaal gewricht van tweede teen |
| Metatarsophalangeal joint structure of third toe | 81247008 | SNOMED CT | 2.16.840.1.113883.6.96 | Metatarsofalangeaal gewricht van derde teen |
| Metatarsophalangeal joint structure of fourth toe | 45230000 | SNOMED CT | 2.16.840.1.113883.6.96 | Metatarsofalangeaal gewricht van vierde teen |
| Metatarsophalangeal joint structure of fifth toe | 50133002 | SNOMED CT | 2.16.840.1.113883.6.96 | Metatarsofalangeaal gewricht van kleine teen |
| Interphalangeal joint structure of great toe | 363670009 | SNOMED CT | 2.16.840.1.113883.6.96 | Interfalangeaal gewricht van grote teen |
| Proximal interphalangeal joint structure of second toe | 371292009 | SNOMED CT | 2.16.840.1.113883.6.96 | Proximaal interfalangeaal gewricht van tweede teen |
| Proximal interphalangeal joint structure of third toe | 371255009 | SNOMED CT | 2.16.840.1.113883.6.96 | Proximaal interfalangeaal gewricht van derde teen |
| Proximal interphalangeal joint structure of fourth toe | 371288002 | SNOMED CT | 2.16.840.1.113883.6.96 | Proximaal interfalangeaal gewricht van vierde teen |
| Proximal interphalangeal joint structure of fifth toe | 371284000 | SNOMED CT | 2.16.840.1.113883.6.96 | Proximaal interfalangeaal gewricht van kleine (vijfde) teen |
| Distal interphalangeal joint structure of second toe | 371216008 | SNOMED CT | 2.16.840.1.113883.6.96 | Distaal interfalangeaal gewricht van tweede teen |
| Distal interphalangeal joint structure of third toe | 371219001 | SNOMED CT | 2.16.840.1.113883.6.96 | Distaal interfalangeaal gewricht van derde teen |
| Distal interphalangeal joint structure of fourth toe | 371205001 | SNOMED CT | 2.16.840.1.113883.6.96 | Distaal interfalangeaal gewricht van vierde teen |
| Distal interphalangeal joint structure of fifth toe | 371203008 | SNOMED CT | 2.16.840.1.113883.6.96 | Distaal interfalangeaal gewricht van kleine (vijfde) teen |
This information model in other releases
- Prerelease 2021-2, (Version 1.1)
- Prerelease 2022-1, (Version 1.1)
- Prerelease 2023-1, (Version 1.1)
- Prerelease 2024-1, (Versie 1.1)
- Release 2024, (Version 1.1)
Information model references
This information model refers to
This information model is used in
- --
Technical specifications in HL7v3 CDA and HL7 FHIR
To exchange information based on health and care information models, additional, more technical specifications are required.
Not every environment can handle the same technical specifications. For this reason, there are several types of technical specifications:
- HL7® version 3 CDA compatible specifications, available through the Nictiz ART-DECOR® environment

- HL7® FHIR® compatible specifications, available through the Nictiz environment on the Simplifier FHIR

Downloads
This information model is also available as pdf file
or as spreadsheet
About this information
The information in this wikipage is based on Release 2020
SNOMED CT and LOINC codes are based on:
- SNOMED Clinical Terms version: 20200731 [R] (July 2020 Release)
- LOINC version 2.67
Conditions for use are located on the mainpage ![]()
This page is generated on 29/09/2020 21:23:55 with ZibExtraction v. 4.0.7577.31095