DAS-v1.1(2023EN)

Uit Zorginformatiebouwstenen
Ga naar: navigatie, zoeken


Attention!! This is not the most recent version of this information model. You can find the most recent version here.

General information

Name: nl.zorg.DAS NL.png
Version: 1.1
HCIM Status:Final
Release: 2023
Release status: Prepublished
Release date: 15-10-2023


Back 16.png Back to HCIM list

Metadata

DCM::CoderList *
DCM::ContactInformation.Address *
DCM::ContactInformation.Name *
DCM::ContactInformation.Telecom *
DCM::ContentAuthorList *
DCM::CreationDate 26-03-2020
DCM::DeprecatedDate
DCM::DescriptionLanguage nl
DCM::EndorsingAuthority.Address
DCM::EndorsingAuthority.Name *
DCM::EndorsingAuthority.Telecom
DCM::Id 2.16.840.1.113883.2.4.3.11.60.40.3.12.18
DCM::KeywordList
DCM::LifecycleStatus Final
DCM::ModelerList Linda Mook
DCM::Name nl.zorg.DAS
DCM::PublicationDate 15-10-2023
DCM::PublicationStatus Prepublished
DCM::ReviewerList
DCM::RevisionDate 28-07-2021
DCM::Supersedes nl.zorg.DAS-v1.0
DCM::Version 1.1
HCIM::PublicationLanguage EN

Revision History

Only available in Dutch

Publicatieversie 1.0 (01-09-2020)

Publicatieversie 1.1 (01-12-2021)

ZIB-1248 DAS NL-CM:12.18.18 Locatie lijkt verkeerde omschrijvingen te hebben
ZIB-1404 DASMethodeCodelijst verwisselt termen
ZIB-1508 Het element 'Locatie' heeft een foutief DCM::ConceptId. Het id moet overgenomen worden uit de zib waar naar verwezen wordt.
ZIB-1567 Element naam aanpassen

Concept

The Disease Activity Score (DAS) is a combined index developed in Nijmegen around 1990 to measure disease activity in patients with rheumatoid arthritis (RA). It concerns a formula with 28 or 44 painful and swollen joints, a blood value for inflammation (BSE or CRP) and the overall experience of disease activity by the patient. The DAS results in a number between 0 and 10, which indicates how active rheumatoid arthritis is at present. The score has been validated for use in clinical trials in combination with the EULAR response criteria.

Purpose

In addition to frequent use in trials, the DAS is used to measure the disease activity of RA patients in daily clinical practice, supporting the "treat-to-target" strategy recommended in guidelines. The DAS is also used as an outcome measure for the care of RA patients in a national quality registration.

Patient Population

Adult patients with rheumatoid arthritis (RA).

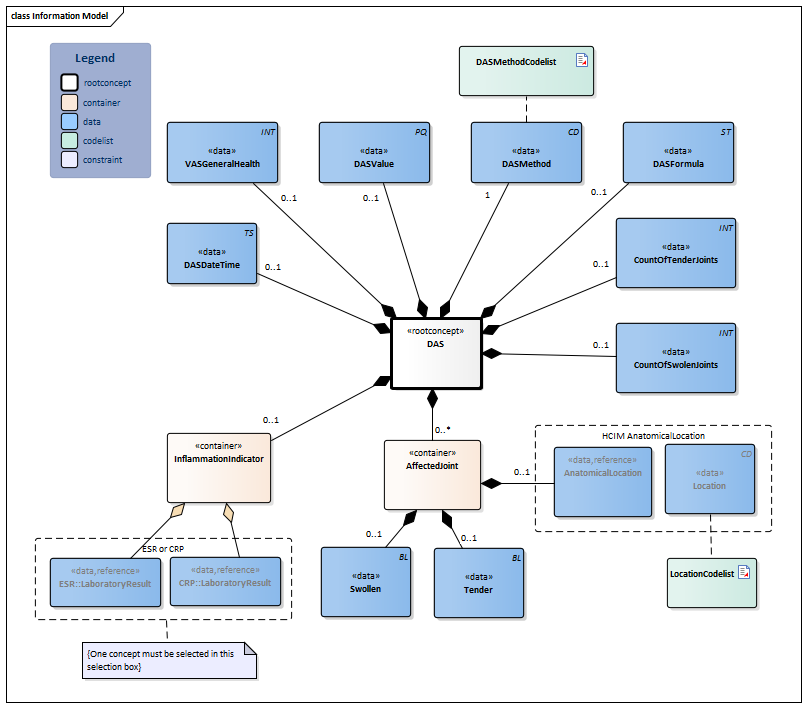
Information Model


#2435#2436LaboratoryTestResult-v6.0(2023EN)LaboratoryTestResult-v6.0(2023EN)#LocationCodelist#2415#2430AnatomicalLocation-v1.0.3(2023EN)#DASMethodCodelist#2419#2420#2422#2440#2438#2418#2417#2441#2433DAS-v1.1Model(2023EN).png


Type Id Concept Card. Definition DefinitionCode Reference
Block.png NL-CM:12.18.1 Arrowdown.pngDAS Root concept of the information model.This root concept contains all data elements of the information model DAS.
443349002 Disease activity score in rheumatoid arthritis
PQ.png NL-CM:12.18.15 Arrowright.pngDASValue 0..1 The result (value).
763259004 DAS - Disease Activity Score
CD.png NL-CM:12.18.14 Arrowright.pngDASMethod 1 The specification of the DAS method used.

There are different DAS scores. Each type has a different formula. DAS-28 or DAS-44 stands for 28 or 44 painful and swollen joints. One blood value for inflammation (a ESR or a CRP laboratory result) and the overall experience of disease activity by the patient via a Visual Analog Scale (VAS).

443349002 Disease activity score in rheumatoid arthritis
List2.png DASMethodCodelist
ST.png NL-CM:12.18.21 Arrowright.pngDASFormula 0..1 The specification of the type of DAS.

There are different DAS scores. Each type has a different formula.

Folder.png NL-CM:12.18.2 Arrowdown.pngAffectedJoint 0..* Container of the AffectedJoint concept.This container contains all data elements of the AffectedJoint concept.
118952005 Joint finding
Verwijzing.png NL-CM:12.18.16 Arrowright.pngAnatomicalLocation 0..1 Joints that are tender and/or swollen.
Block.png AnatomicalLocation
CD.png NL-CM:20.7.4 Arrowright.pngLocation The location and laterality of joints in the body.
363698007 Finding site
List2.png LocationCodelist
BL.png NL-CM:12.18.4 Arrowright.pngSwollen 0..1 Swolen joint indicator.
271771009 Joint swelling
BL.png NL-CM:12.18.3 Arrowright.pngTender 0..1 Tender joint indicator.
110288007 Tenderness of joint
INT.png NL-CM:12.18.11 Arrowright.pngCountOfTenderJoints 0..1 Count of tender joints as reported by the patient. 
442521001 Tender joint count for rheumatoid arthritis assessment
INT.png NL-CM:12.18.12 Arrowright.pngCountOfSwolenJoints 0..1 Count of swollen joints.
442194005 Swollen joint count for rheumatoid arthritis assessment
Folder.png NL-CM:12.18.22 Arrowdown.pngInflammationIndicator 0..1 Container of the InflammationIndicator concept.This container contains all data elements of the InflammationIndicator concept.
Verwijzing.png NL-CM:12.18.20 Arrowright.pngESR::LaboratoryResult (0..1) The C-reactive protein (CRP) is a laboratory measurment valuable for determining the presence of inflammation or to monitor the effect of a medical treatment on the inflammation. The erythrocyte sedimentation rate (ESR or sed rate) is the rate at which red blood cells in anticoagulated whole blood descend in a standardized tube over a period of one hour. Both test results can be used to calculate the DAS. 
4537-7 Erythrocyte sedimentation rate by Westergren method
4539-3 Erythrocyte sedimentation rate Zeta by Zetafuge
Block.png LaboratoryTestResult
Verwijzing.png NL-CM:12.18.19 Arrowright.pngCRP::LaboratoryResult (0..1) The C-reactive protein (CRP) is a laboratory measurment valuable for determining the presence of inflammation or to monitor the effect of a medical treatment on the inflammation. The erythrocyte sedimentation rate (ESR or sed rate) is the rate at which red blood cells in anticoagulated whole blood descend in a standardized tube over a period of one hour. Both test results can be used to calculate the DAS. 
1988-5 C reactive protein [Mass/volume] in Serum or Plasma
30522-7 C reactive protein [Mass/volume] in Serum or Plasma by High sensitivity method
Block.png LaboratoryTestResult
TS.png NL-CM:12.18.17 Arrowright.pngDASDateTime 0..1 The date and possibly time when the DAS score measurement was carried out.
439771001 Date of event
INT.png NL-CM:12.18.8 Arrowright.pngVASGeneralHealth 0..1 The VAS score for general health as experienced by the patient on a scale of 1 to 100
446661009 Visual analog scale score

Columns Concept and DefinitionCode: hover over the values for more information
For explanation of the symbols, please see the legend page List2.png

Example Instances

Only available in Dutch

DAS
DatumTijd Methode Waarde Aantal gewrichten OntstekingIndicator
    Pijnlijk Gezwollen BSE (mm/hr) CRP (mg/l)
01/08/2020 DAS 28-CRP 5,34 8 2 20
01/08/2020 DAS28-BSE 4,78 8 2 4
Aangedaan Gewricht
Pijnlijk Gezwollen
L R L R
Schoudergewricht
Ellebooggewricht
Polsgewricht
Metacarpofalangeaal gewricht van:
duim
wijsvinger
middelvinger
ringvinger
pink x
duim x
wijsvinger x x x
middelvinger x
ringvinger x x x
pink x
Kniegewricht
Aantal pijnlijk 8
Aantal gezwollen 2

References

Informatie over het DAS instrument [Online] Beschikbaar op: https://www.das-score.nl/das28/en/ [Geraadpleegd: 8 oktober 2019]

Valuesets

DASMethodCodelist

Valueset OID: 2.16.840.1.113883.2.4.3.11.60.40.2.12.18.2 Binding: Extensible
Conceptname Conceptcode Codesystem name Codesystem OID Description
DAS28 - CRP 117651000146103 SNOMED CT 2.16.840.1.113883.6.96 DAS 28-CRP
DAS28 - ESR 117661000146100 SNOMED CT 2.16.840.1.113883.6.96 DAS28-BSE
DAS44 - CRP 117681000146108 SNOMED CT 2.16.840.1.113883.6.96 DAS44-CRP
DAS44 - ESR 117691000146105 SNOMED CT 2.16.840.1.113883.6.96 DAS44-BSE

LocationCodelist

Valueset OID: 2.16.840.1.113883.2.4.3.11.60.40.2.12.18.1 Binding: Extensible
Conceptname Conceptcode Codesystem name Codesystem OID Description
Temporomandibular joint structure 53620006 SNOMED CT 2.16.840.1.113883.6.96 Kaakgewricht
Sternoclavicular joint structure 7844006 SNOMED CT 2.16.840.1.113883.6.96 Sternoclaviculair gewricht
Acromioclavicular joint structure 85856004 SNOMED CT 2.16.840.1.113883.6.96 Acromioclaviculair gewricht
Glenohumeral joint structure 85537004 SNOMED CT 2.16.840.1.113883.6.96 Schoudergewricht
Elbow joint structure 16953009 SNOMED CT 2.16.840.1.113883.6.96 Ellebooggewricht
Wrist joint structure 74670003 SNOMED CT 2.16.840.1.113883.6.96 Polsgewricht
Carpometacarpal joint structure of thumb 30099006 SNOMED CT 2.16.840.1.113883.6.96 Carpometacarpaal gewricht van duim
Metacarpophalangeal joint structure of thumb 56310002 SNOMED CT 2.16.840.1.113883.6.96 Metacarpofalangeaal gewricht van duim
Metacarpophalangeal joint structure of index finger 289002 SNOMED CT 2.16.840.1.113883.6.96 Metacarpofalangeaal gewricht van wijsvinger
Metacarpophalangeal joint structure of middle finger 6059006 SNOMED CT 2.16.840.1.113883.6.96 Metacarpofalangeaal gewricht van middelvinger
Metacarpophalangeal joint structure of ring finger 13822002 SNOMED CT 2.16.840.1.113883.6.96 Metacarpofalangeaal gewricht van ringvinger
Metacarpophalangeal joint structure of little finger 5493005 SNOMED CT 2.16.840.1.113883.6.96 Metacarpofalangeaal gewricht van pink
Structure of interphalangeal joint of thumb 115955008 SNOMED CT 2.16.840.1.113883.6.96 Interfalangeaal gewricht van duim
Structure of proximal interphalangeal joint of index finger 371270005 SNOMED CT 2.16.840.1.113883.6.96 Proximaal interfalangeaal gewricht van wijsvinger
Structure of proximal interphalangeal joint of middle finger 371263005 SNOMED CT 2.16.840.1.113883.6.96 Proximaal interfalangeaal gewricht van middelvinger
Structure of proximal interphalangeal joint of ring finger 371267006 SNOMED CT 2.16.840.1.113883.6.96 Proximaal interfalangeaal gewricht van ringvinger
Structure of proximal interphalangeal joint of little finger 371233001 SNOMED CT 2.16.840.1.113883.6.96 Proximaal interfalangeaal gewricht van pink
Structure of distal interphalangeal joint of index finger 371210002 SNOMED CT 2.16.840.1.113883.6.96 Distaal interfalangeaal gewricht van wijsvinger
Structure of distal interphalangeal joint of middle finger 371218009 SNOMED CT 2.16.840.1.113883.6.96 Distaal interfalangeaal gewricht van middelvinger
Structure of distal interphalangeal joint of ring finger 371204002 SNOMED CT 2.16.840.1.113883.6.96 Distaal interfalangeaal gewricht van ringvinger
Structure of distal interphalangeal joint of little finger 371202003 SNOMED CT 2.16.840.1.113883.6.96 Distaal interfalangeaal gewricht van pink
Sacroiliac joint structure 39723000 SNOMED CT 2.16.840.1.113883.6.96 Sacroiliacaal gewricht
Hip joint structure 24136001 SNOMED CT 2.16.840.1.113883.6.96 Heupgewricht
Knee joint structure 49076000 SNOMED CT 2.16.840.1.113883.6.96 Kniegewricht
Ankle joint structure 70258002 SNOMED CT 2.16.840.1.113883.6.96 Enkelgewricht
Intertarsal joint structure 27949001 SNOMED CT 2.16.840.1.113883.6.96 structuur van articulatio intertarsalis
First metatarsophalangeal joint structure 27824001 SNOMED CT 2.16.840.1.113883.6.96 Metatarsofalangeaal gewricht van grote teen
Metatarsophalangeal joint structure of second toe 71721008 SNOMED CT 2.16.840.1.113883.6.96 Metatarsofalangeaal gewricht van tweede teen
Metatarsophalangeal joint structure of third toe 81247008 SNOMED CT 2.16.840.1.113883.6.96 Metatarsofalangeaal gewricht van derde teen
Metatarsophalangeal joint structure of fourth toe 45230000 SNOMED CT 2.16.840.1.113883.6.96 Metatarsofalangeaal gewricht van vierde teen
Metatarsophalangeal joint structure of fifth toe 50133002 SNOMED CT 2.16.840.1.113883.6.96 Metatarsofalangeaal gewricht van kleine teen
Interphalangeal joint structure of great toe 363670009 SNOMED CT 2.16.840.1.113883.6.96 Interfalangeaal gewricht van grote teen
Proximal interphalangeal joint structure of second toe 371292009 SNOMED CT 2.16.840.1.113883.6.96 Proximaal interfalangeaal gewricht van tweede teen
Proximal interphalangeal joint structure of third toe 371255009 SNOMED CT 2.16.840.1.113883.6.96 Proximaal interfalangeaal gewricht van derde teen
Proximal interphalangeal joint structure of fourth toe 371288002 SNOMED CT 2.16.840.1.113883.6.96 Proximaal interfalangeaal gewricht van vierde teen
Proximal interphalangeal joint structure of fifth toe 371284000 SNOMED CT 2.16.840.1.113883.6.96 Proximaal interfalangeaal gewricht van kleine (vijfde) teen
Distal interphalangeal joint structure of second toe 371216008 SNOMED CT 2.16.840.1.113883.6.96 Distaal interfalangeaal gewricht van tweede teen
Distal interphalangeal joint structure of third toe 371219001 SNOMED CT 2.16.840.1.113883.6.96 Distaal interfalangeaal gewricht van derde teen
Distal interphalangeal joint structure of fourth toe 371205001 SNOMED CT 2.16.840.1.113883.6.96 Distaal interfalangeaal gewricht van vierde teen
Distal interphalangeal joint structure of fifth toe 371203008 SNOMED CT 2.16.840.1.113883.6.96 Distaal interfalangeaal gewricht van kleine (vijfde) teen

This information model in other releases

Information model references

This information model refers to

This information model is used in

--

Technical specifications in HL7v3 CDA and HL7 FHIR

To exchange information based on health and care information models, additional, more technical specifications are required.
Not every environment can handle the same technical specifications. For this reason, there are several types of technical specifications:

  • HL7® version 3 CDA compatible specifications, available through the Nictiz ART-DECOR® environment Artdecor.jpg
  • HL7® FHIR® compatible specifications, available through the Nictiz environment on the Simplifier FHIR Fhir.png

Downloads

This information model is also available as pdf file PDF.png or as spreadsheet Xlsx.png

About this information

The information in this wikipage is based on Prerelease 2023-1
SNOMED CT and LOINC codes are based on:

  • SNOMED Clinical Terms versie: 20230930 [R] (september 2023-editie)
  • LOINC version 2.76

Conditions for use are located on the mainpage List2.png
This page is generated on 31/10/2023 18:33:51 with ZibExtraction v. 9.3.8704.31782


Back 16.png Back to HCIM list