FamilySituation-v3.0(2018EN)
Inhoud
- 1 General information
- 2 Metadata
- 3 Revision History
- 4 Concept
- 5 Purpose
- 6 Information Model
- 7 Example Instances
- 8 Instructions
- 9 Valuesets
- 10 This information model in other releases
- 11 Information model references
- 12 Technical specifications in HL7v3 CDA and HL7 FHIR
- 13 Downloads
- 14 About this information
General information
Name: nl.zorg.FamilySituation ![]()
Version: 3.0
HCIM Status:Final
Release: 2018
Release status: Prepublished
Release date: 01-10-2018
Metadata
| DCM::CoderList | Werkgroep RadB Verpleegkundige Gegevens |
| DCM::ContactInformation.Address | * |
| DCM::ContactInformation.Name | * |
| DCM::ContactInformation.Telecom | * |
| DCM::ContentAuthorList | Werkgroep RadB Verpleegkundige Gegevens |
| DCM::CreationDate | 2-5-2014 |
| DCM::DeprecatedDate | |
| DCM::DescriptionLanguage | nl |
| DCM::EndorsingAuthority.Address | |
| DCM::EndorsingAuthority.Name | PM |
| DCM::EndorsingAuthority.Telecom | |
| DCM::Id | 2.16.840.1.113883.2.4.3.11.60.40.3.7.13 |
| DCM::KeywordList | Gezinssamenstelling, gezinssituatie, kinderen, zorgtaak |
| DCM::LifecycleStatus | Final |
| DCM::ModelerList | Werkgroep RadB Verpleegkundige Gegevens |
| DCM::Name | nl.zorg.Gezinssituatie |
| DCM::PublicationDate | 01-10-2018 |
| DCM::PublicationStatus | Prepublished |
| DCM::ReviewerList | Projectgroep RadB Verpleegkundige Gegevens & Kerngroep Registratie aan de Bron |
| DCM::RevisionDate | 31-12-2017 |
| DCM::Superseeds | nl.nfu.Gezinssituatie-v1.0 |
| DCM::Version | 3.0 |
| HCIM::PublicationLanguage | EN |
Revision History
Only available in Dutch
Publicatieversie 1.0 (01-07-2015)
Publicatieversie 3.0 (01-05-2016)
| ZIB-453 | Wijziging naamgeving ZIB's en logo's door andere opzet van beheer |
Concept
Traditionally, a family is defined as a group of people of one or more adults who carry responsibility for caring for and raising one or more children.
Currently, the term is used more broadly for all forms of cohabitation which form a recognizable social unit, of people who are or who are not related and who have long-lasting, affective bonds and provide each other with support and care.
Purpose
Information on the patient’s family situation is important in determining the extent to which the patient receives and can receive care and support. For example, the age of the patient’s children partially determines whether they can play a role in caregiving.
It is also important to know whether the patient needs support for daycare and/or care for dependent family members.
Situations in which this information is important include for example being discharged from the hospital or nursing home.
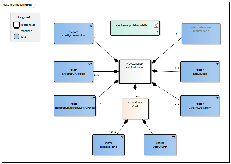
Information Model

| Type | Id | Concept | Card. | Definition | DefinitionCode | Reference | |||||||
| NL-CM:7.13.1 | Root concept of the FamilySituation information model. This concept contains all data elements of the FamilySituation information model. | ||||||||||||
| NL-CM:7.13.7 | 0..1 | Patient’s marital status. |
| ||||||||||
| NL-CM:7.13.8 | 0..1 | The family composition describes the patient’s home situation and the form of cohabitation.
A family can consist of one or more people. |
| ||||||||||
| NL-CM:7.13.2 | 0..1 | The number of children the patient has. Children in the context of this information model include step children, foster children, biological and adopted children. |
|
||||||||||
| NL-CM:7.13.9 | 0..1 | The number of children living at home with the patient. | |||||||||||
| NL-CM:7.13.10 | 0..* | The activities the patient carries out to care for a dependent family member. | |||||||||||
| NL-CM:7.13.3 | 0..* | Container of the Child concept. This container contains all data elements of the Child concept. |
|
||||||||||
| NL-CM:7.13.4 | 0..1 | The child’s date of birth. |
|
||||||||||
| NL-CM:7.13.5 | 0..1 | An indication stating whether the child lives at home. |
|
||||||||||
| NL-CM:7.13.6 | 0..1 | A comment on the family situation. |
|
||||||||||
Columns Concept and DefinitionCode: hover over the values for more information
For explanation of the symbols, please see the legend page
Example Instances
Only available in Dutch
| Gezinssituatie | |
| Gezinssamenstelling | Woont samen met familie |
| Zorgtaak | Heeft zorg voor vader die in huis woont. |
| AantalKinderen | 3 |
| AantalKinderenInwonend | 2 |
| Kind | |
| Leeftijd | 12 |
| Inwonend | Ja |
| Kind | |
| Leeftijd | 20 |
| Inwonend | Ja |
| Kind | |
| Leeftijd | 22 |
| Inwonend | Nee |
| BurgerlijkeStaat | |
| BurgerlijkeStaat | Ongehuwd |
| Toelichting | Beide inwonende kinderen zijn zeer zelfstandig. |
Instructions
Care for family members who depend on the patient is described in the Care Responsibility concept.
Family members who can provide the patient with care as a caregiver are entered as a caregiver in the HelpFromOthers information model.
Because of KOPP policy (Kinderen van Ouders met Psychiatrische Problemen, or Children of Parents with Psychiatric Problems) mental healthcare facilities require a record stating whether there are children in the family. This means that in a mental healthcare situation, the number of children (living at home) must be recorded, with information per individual child or as a total number.
Valuesets
FamilyCompositionCodelist
| Valueset OID: 2.16.840.1.113883.2.4.3.11.60.40.2.7.13.1 | Binding: Extensible |
| Conceptname | Conceptcode | Codesystem name | Codesystem OID | Description |
| Lives alone | 105529008 | SNOMED CT | 2.16.840.1.113883.6.96 | Alleenwonend |
| Lives with partner | 408821002 | SNOMED CT | 2.16.840.1.113883.6.96 | Samenwonend met partner |
| Lives with underage children | 8871000146101 | SNOMED CT | 2.16.840.1.113883.6.96 | Inwonende minderjarige kinderen |
| Lives with adult children | 8861000146107 | SNOMED CT | 2.16.840.1.113883.6.96 | Inwonende meerderjarige kinderen |
| Lives with parents | 224137008 | SNOMED CT | 2.16.840.1.113883.6.96 | Woont samen met ouders |
| Lives with relatives | 160756002 | SNOMED CT | 2.16.840.1.113883.6.96 | Woont samen met familie |
| Lives with friends | 224131009 | SNOMED CT | 2.16.840.1.113883.6.96 | Woont samen met vrienden |
| Other | OTH | NullFlavor | 2.16.840.1.113883.5.1008 | Anders |
This information model in other releases
- Release 2015, (Version 1.0)
- Release 2016, (Version 3.0)
- Release 2017, (Version 3.0)
- Prerelease 2019-2, (Version 3.2)
- Release 2020, (Version 3.2)
- Prerelease 2021-2, (Version 3.3)
- Prerelease 2022-1, (Version 3.3)
- Prerelease 2023-1, (Version 3.4)
- Prerelease 2024-1, (Versie 3.4)
- Release 2024, (Version 3.4.1)
Information model references
This information model refers to
This inforation model is used in
- --
Technical specifications in HL7v3 CDA and HL7 FHIR
To exchange information based on health and care information models, additional, more technical specifications are required.
Not every environment can handle the same technical specifications. For this reason, there are several types of technical specifications:
- HL7® version 3 CDA compatible specifications, available through the Nictiz ART-DECOR® environment

- HL7® FHIR® compatible specifications, available through the Nictiz environment on the Simplifier FHIR

Downloads
This information model is also available as pdf file
or as spreadsheet
About this information
The information in this wikipage is based on Prerelease 2018 #1
SNOMED CT and LOINC codes are based on:
- SNOMED Clinical Terms version: 20180731 [R] (July 2018 Release)
- LOINC version 2.64
Conditions for use are located on the mainpage ![]()
This page is generated on 01/11/2018 22:22:12 with ZibExtraction v. 2.0.6879.31307