Gezinssituatie-v3.0(2018NL)

Uit Zorginformatiebouwstenen
Ga naar: navigatie, zoeken


Let op!! Dit is niet de meeste recente versie van deze bouwsteen. Deze is hier te vinden.

Algemeen

Naam: nl.zorg.Gezinssituatie EN.png
Versie: 3.0
ZIB Status:Final
Publicatie: 2018
Publicatie status: Prepublished
Publicatie datum: 01-10-2018


Back 16.png Terug naar ZIB overzicht

Metadata

DCM::CoderList Werkgroep RadB Verpleegkundige Gegevens
DCM::ContactInformation.Address *
DCM::ContactInformation.Name *
DCM::ContactInformation.Telecom *
DCM::ContentAuthorList Werkgroep RadB Verpleegkundige Gegevens
DCM::CreationDate 2-5-2014
DCM::DeprecatedDate
DCM::DescriptionLanguage nl
DCM::EndorsingAuthority.Address
DCM::EndorsingAuthority.Name PM
DCM::EndorsingAuthority.Telecom
DCM::Id 2.16.840.1.113883.2.4.3.11.60.40.3.7.13
DCM::KeywordList Gezinssamenstelling, gezinssituatie, kinderen, zorgtaak
DCM::LifecycleStatus Final
DCM::ModelerList Werkgroep RadB Verpleegkundige Gegevens
DCM::Name nl.zorg.Gezinssituatie
DCM::PublicationDate 01-10-2018
DCM::PublicationStatus Prepublished
DCM::ReviewerList Projectgroep RadB Verpleegkundige Gegevens & Kerngroep Registratie aan de Bron
DCM::RevisionDate 31-12-2017
DCM::Superseeds nl.nfu.Gezinssituatie-v1.0
DCM::Version 3.0
HCIM::PublicationLanguage NL

Revision History

'

Publicatieversie 1.0 (01-07-2015)

Publicatieversie 3.0 (01-05-2016)

ZIB-453 Wijziging naamgeving ZIB's en logo's door andere opzet van beheer

Concept

Traditioneel is een gezin gedefinieerd als een leefverband van een of meer volwassenen die verantwoordelijkheid dragen voor de verzorging en de opvoeding van een of meer kinderen.
Tegenwoordig wordt de term breder gebruikt voor alle samenlevingsvormen die een herkenbare sociale eenheid vormen, met al dan niet verwante personen die duurzame en affectieve banden hebben en elkaar onderling steun en verzorging verlenen.

Purpose

Informatie over de gezinssituatie van de patiënt is van belang bij het vaststellen van de mate waarin de patiënt thuis verzorging en ondersteuning krijgt en kan krijgen. De leeftijd van de kinderen bepaalt bijvoorbeeld mede of zij een rol kunnen spelen bij de mantelzorg.
Ook is het van belang te weten of de patiënt ondersteuning nodig heeft voor opvang van en/of zorg voor afhankelijke gezinsleden.
Situaties waarin deze informatie van belang is, zijn bijvoorbeeld ontslag uit het ziekenhuis of verpleeghuis.

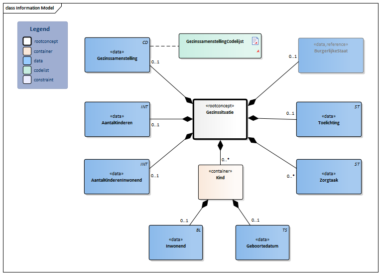
Information Model


#GezinssamenstellingCodelijst#10417#10413#10415#10410#10412#10416#10419#10420#10421BurgerlijkeStaat-v3.0.1(2018NL)Gezinssituatie-v3.0Model(2018NL).png


Type Id Concept Card. Definitie DefinitieCode Verwijzing
Block.png NL-CM:7.13.1 Arrowdown.pngGezinssituatie Rootconcept van de bouwsteen Gezinssituatie. Dit concept bevat alle gegevenselementen van de bouwsteen Gezinssituatie.
Verwijzing.png NL-CM:7.13.7 Arrowright.pngBurgerlijkeStaat 0..1 De burgerlijke staat van de patiënt.
Block.png BurgerlijkeStaat
CD.png NL-CM:7.13.8 Arrowright.pngGezinssamenstelling 0..1 De gezinssamenstelling beschrijft de thuissituatie van de patiënt en de samenlevingsvorm.

Een gezin kan uit één of meer personen bestaan.

List2.png GezinssamenstellingCodelijst
INT.png NL-CM:7.13.2 Arrowright.pngAantalKinderen 0..1 Het aantal kinderen dat de patiënt heeft. Kinderen in de context van deze bouwsteen zijn stiefkinderen, pleegkinderen, biologische en geadopteerde kinderen.
224118004 Number of offspring
INT.png NL-CM:7.13.9 Arrowright.pngAantalKinderenInwonend 0..1 Het aantal kinderen dat bij de patiënt woont.
ST.png NL-CM:7.13.10 Arrowright.pngZorgtaak 0..* De activiteiten die de patiënt verricht in het kader van zorg voor een afhankelijk gezinslid.
Folder.png NL-CM:7.13.3 Arrowdown.pngKind 0..* Container van het concept Kind. Deze container bevat alle gegevenselementen van het concept Kind.
67822003 Kind
TS.png NL-CM:7.13.4 Arrowright.pngGeboortedatum 0..1 De geboortedatum van het kind.
21112-8 Geboortedatum [tijdstempel] in ^patiënt
BL.png NL-CM:7.13.5 Arrowright.pngInwonend 0..1 Een indicator die aangeeft of het kind inwonend is.
224525003 Number in household
ST.png NL-CM:7.13.6 Arrowright.pngToelichting 0..1 Een toelichting op de gezinssituatie.
48767-8 Annotation comment [Interpretation] Narrative

Kolommen Concept en DefinitieCode: houdt de muis boven de waarde voor meer informatie
Voor uitleg over de gebruikte symbolen, zie de legenda pagina List2.png

Example Instances

Gezinssituatie
Gezinssamenstelling Woont samen met familie
Zorgtaak Heeft zorg voor vader die in huis woont.
AantalKinderen 3
AantalKinderenInwonend 2
Kind
Leeftijd 12
Inwonend Ja
Kind
Leeftijd 20
Inwonend Ja
Kind
Leeftijd 22
Inwonend Nee
BurgerlijkeStaat
BurgerlijkeStaat Ongehuwd
Toelichting Beide inwonende kinderen zijn zeer zelfstandig.

Instructions

Zorg voor gezinsleden die van de patiënt afhankelijk zijn wordt in het concept Zorgtaak vermeld.
Gezinsleden die de patiënt zorg kunnen geven als mantelzorger worden in de bouwsteen HulpVanAnderen vermeld als mantelzorger.

In het kader van het het beleid rondom KOPP (Kinderen van Ouders met Psychiatrische Problemen) is het in de GGZ instellingen verplicht vast te leggen of er kinderen in het gezin zijn. Dit houdt in dat voor de GGZ situatie of het aantal kinderen (inwonend) moet worden ingevuld, hetzij met informatie per kind hetzij als totaal aantal.

Valuesets

GezinssamenstellingCodelijst

Valueset OID: 2.16.840.1.113883.2.4.3.11.60.40.2.7.13.1 Binding: Extensible
Conceptnaam Conceptcode Codestelselnaam Codesysteem OID Omschrijving
Woont alleen 105529008 SNOMED CT 2.16.840.1.113883.6.96 Alleenwonend
Lives with partner 408821002 SNOMED CT 2.16.840.1.113883.6.96 Samenwonend met partner
Inwonende minderjarige kinderen 8871000146101 SNOMED CT 2.16.840.1.113883.6.96 Inwonende minderjarige kinderen
Inwonende meerderjarige kinderen 8861000146107 SNOMED CT 2.16.840.1.113883.6.96 Inwonende meerderjarige kinderen
Lives with parents 224137008 SNOMED CT 2.16.840.1.113883.6.96 Woont samen met ouders
Lives with relatives 160756002 SNOMED CT 2.16.840.1.113883.6.96 Woont samen met familie
Lives with friends 224131009 SNOMED CT 2.16.840.1.113883.6.96 Woont samen met vrienden
Other OTH NullFlavor 2.16.840.1.113883.5.1008 Anders

Deze bouwsteen in overige publicaties

Bouwsteen verwijzingen

Deze bouwsteen verwijst naar

Deze bouwsteen wordt gebruikt in

--

Technische specificaties in HL7v3 CDA en HL7 FHIR

Om informatie op basis van zorginformatiebouwstenen uit te wisselen zijn aanvullende, meer technische specificaties nodig.
Niet iedere omgeving kan met dezelfde technische specificaties overweg. Om deze reden zijn er meerdere typen technische specificaties:

  • HL7® versie 3 CDA compatibele specificaties, beschikbaar via de Nictiz ART-DECOR® omgeving Artdecor.jpg
  • HL7® FHIR® compatibele specificaties, beschikbaar via de Nictiz-omgeving op de Simplifier FHIR Registry Fhir.png

Downloads

De bouwsteen is ook beschikbaar als pdf bestand PDF.png of als spreadsheet Xlsx.png

Over deze informatie

De informatie in deze wiki pagina is gebaseerd op de Prepublicatie 2018 #1
SNOMED CT en LOINC codes zijn gebaseeerd op:

  • SNOMED Clinical Terms version: 20180731 [R] (July 2018 Release)
  • LOINC version 2.64

De voorwaarden van gebruik staan op de beginpagina List2.png
Deze pagina is gegenereerd op 23/12/2018 00:54:12 met ZibExtraction v. 3.0.6929.24609


Back 16.png Terug naar ZIB overzicht