Infusion-v3.0(2016EN)

Uit Zorginformatiebouwstenen
Ga naar: navigatie, zoeken


Attention!! This is not the most recent version of this information model. You can find the most recent version here.

General information

Name: nl.zorg.Infusion NL.png
Version: 3.0
HCIM Status:Final
Release: 2016
Release status: Published
Release date: 1-5-2016


Back 16.png Back to HCIM list

Metadata

DCM::CoderList Werkgroep RadB Verpleegkundige Gegevens
DCM::ContactInformation.Address *
DCM::ContactInformation.Name *
DCM::ContactInformation.Telecom *
DCM::ContentAuthorList Werkgroep RadB Verpleegkundige Gegevens
DCM::CreationDate 3-4-2014
DCM::DeprecatedDate
DCM::DescriptionLanguage nl
DCM::EndorsingAuthority.Address
DCM::EndorsingAuthority.Name PM
DCM::EndorsingAuthority.Telecom
DCM::Id 2.16.840.1.113883.2.4.3.11.60.40.3.10.2
DCM::KeywordList Infuus, Katheter,Toedieningssyteem
DCM::LifecycleStatus Final
DCM::ModelerList Werkgroep RadB Verpleegkundige Gegevens
DCM::Name nl.zorg.Infuus
DCM::PublicationDate 1-5-2016
DCM::PublicationStatus Published
DCM::ReviewerList Projectgroep RadB Verpleegkundige Gegevens & Kerngroep Registratie aan de Bron
DCM::RevisionDate 8-9-2015
DCM::Superseeds nl.nfu.Infuus-v1.0
DCM::Version 3.0
HCIM::PublicationLanguage EN

Revision History

Only available in Dutch

Publicatieversie 1.0 (01-07-2015)

Publicatieversie 3.0 (01-05-2016)

ZIB-453 Wijziging naamgeving ZIB's en logo's door andere opzet van beheer

Concept

A drip is a machine that slowly injects fluid into a blood vessel. The drip has a number of components.
The drip contains:

  • the (peripheral) cannula or the (central) catheter put into the patient peripherally or centrally;
  • the administering system connected to the cannula/catheter allowing the administered fluid to run;
  • the drip bag containing the fluid.

Multiple administering systems may be connected to one cannula/catheter. Furthermore, a central venous catheter may have multiple lumens.
Arterial and epidural catheters also exist in addition to venous catheters.

Purpose

The purpose of a drip is usually to administer fluid and/or medication.
Information on present drips is recorded to inform other healthcare providers. This information is of importance in determining the care required for the patient and in safely administering medication. In a transfer situation, the information offers the option to realize continuity of care by organizing specific expertise and materials in advance, for example.

Information Model


PlannedCareActivityForTransfer-v3.0(2016EN)#InfusionTypeCodelist#9569MedicationAdministration-v3.0(2016EN)MedicalDevice-v3.0(2016EN)#9570MedicalDevice-v3.0(2016EN)NursingIntervention-v3.0(2016EN)#10817#10861#10862#10864#LumenLocationCodelist#LineStatusCodelist#10867#10872MedicationAdministration-v3.0(2016EN)Infusion-v3.0Model(2016EN).png


Type Id Concept Card. Definition DefinitionCode Reference
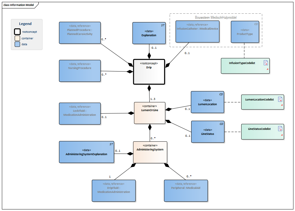
Block.png NL-CM:10.2.1 Arrowdown.pngDrip Root concept of the Drip information model. This root concept contains all data elements of the Drip information model.
Verwijzing.png NL-CM:10.2.3 Arrowright.pngInfusionCatheter::MedicalDevice 0..1 DripCatheter describes the presence of a drip catheter. If this is the case, the date of placement and insertion opening can be described in addition to the type of catheter. Furthermore, it offers the option to record identification information of the cannula/catheter if desired.
Block.png MedicalDevice
CD.png NL-CM:10.1.3 Arrowright.pngProductType A description of the type of cannula/catheter.
List2.png InfusionTypeCodelist
Verwijzing.png NL-CM:10.2.4 Arrowright.pngNursingProcedure 0..* A nursing procedure/point of attention in providing the drip and administering any fluid.
Block.png NursingIntervention
Verwijzing.png NL-CM:10.2.5 Arrowright.pngPlannedProcedure::PlannedCareActivity 0..* A planned (nursing) procedure or 'clinical reminder' in providing the drip, in which information can be included such as the date on which the drip (cannula and/or drip system) must be replaced.
Block.png PlannedCareActivityForTransfer
ST.png NL-CM:10.2.8 Arrowright.pngExplanation 0..1 An explanation of the drip.
48767-8 Annotation comment
Folder.png NL-CM:10.2.10 Arrowdown.pngLumenOrLine 1..3 Container of the LumenOrLine concept. This container contains all data elements of the LumenOrLine concept.

Central lines can contain one or more lumens; peripheral drips do not have lumens and only have one line.

CD.png NL-CM:10.2.9 Arrowright.pngLineStatus 0..1 LineStatus is used to indicate whether it is a running drip, whether it has been capped, or has been fitted with a heparin lock, etc.
List2.png LineStatusCodelist
CD.png NL-CM:10.2.11 Arrowright.pngLumenLocation 0..1 For central venous catheters with multiple lumens, LumenLocation indicates the relative position of the lumen with respect to the insertion opening.
List2.png LumenLocationCodelist
Verwijzing.png NL-CM:10.2.13 Arrowright.pngLockFluid::MedicationAdministration 0..1 The description of the fluid used as an anticoagulation lock, such as heparin.
Block.png MedicationAdministration
Folder.png NL-CM:10.2.7 Arrowdown.pngAdministeringSystem 0..* Container of the AdministeringSystem concept. This container contains all data elements of the AdministeringSystem concept.

The administering system contains the entire system making the fluid run from the drip bag via the cannula/catheter to the patient. This also includes any three-way valves/connecting joints used.

Verwijzing.png NL-CM:10.2.2 Arrowright.pngDripFluid::MedicationAdministration 1 The description of the fluid administered through the drip and the dose administered, as given in the medication prescription.
440132002 Parenteral dosage form product
Block.png MedicationAdministration
Verwijzing.png NL-CM:10.2.6 Arrowright.pngPeripheral::MedicalAid 0..* A description of medical aids required for administering the drip fluid and placing the catheter, such as a volumetric drip pump, syringe and drip bag.
Block.png MedicalDevice
ST.png NL-CM:10.2.12 Arrowright.pngAdministeringSystemExplanation 0..1 An explanation of the administering system.
48767-8 Annotation comment

Columns Concept and DefinitionCode: hover over the values for more information
For explanation of the symbols, please see the legend page List2.png

Example Instances

Only available in Dutch

Infuus
Infuuskatheter
ProductType Centraal veneuze katheter
BeginDatum 30-11-2014
HulpmiddelAnatomischeLocatie Vena subclavia links
VerpleegkundigeActie
Activiteit Insteekopening controleren.
GeplandeActie
Activiteit Op 31-12-2014 katheter verschonen.
LumenOfLijn
LumenLocatie Proximaal
LijnStatus Lopend
ToedieningsSysteem
ToedieningssysteemToelichting -
Randapparaat
ProductType Infuuspomp
InfuusVloeistof
ProductNaam TPV
Inloopsnelheid 1 liter per 24 uur
LumenOfLijn
Lumen locatie Mediaal
LijnStatus Zoutspoelingsslot
SlotVloeistof
ProductNaam NaCl 0.9 %
Keerdosis 5ml
LumenOfLijn
LumenLocatie Distaal
LijnStatus Lopend
ToedieningsSysteem
ToedieningssysteemToelichting -
Randapparaat
ProductType Infuuspomp
InfuusVloeistof
ProductNaam NaCl 0.9 %
Inloopsnelheid 500 ml per 24 uur
Toelichting -
Infuus
Infuuskatheter
ProductType Perifeer intraveneus infuus
BeginDatum 28-11-2014
HulpmiddelAnatomischeLocatie Linker onderarm
VerpleegkundigeActie
Activiteit Insteekopening controleren.
GeplandeActie
Activiteit Op 2-12 systeem verschonen.
LumenOfLijn
LumenLocatie -
LijnStatus Lopend
ToedieningsSysteem
ToedieningssysteemToelichting -
Randapparaat
ProductType Spuitenpomp (perfusor)
InfuusVloeistof
ProductNaam NaCl 0,9% + medicatie 5000 E heparine (totaal 48ml)
Inloopsnelheid 2ml per uur
ToedieningsSysteem
ToedieningssysteemToelichting -
Randapparaat
ProductType Infuuspomp
InfuusVloeistof
ProductNaam NaCl/gluc
Inloopsnelheid 500 ml / 24 uur
Toelichting -

References

1. Verpleegkundige Intensive Care Protocollen [Online] Beschikbaar op:http://ic.venvn.nl/Downloads/Verpleegkundige-Intensive-Care-Protocollen [Geraadpleegd: 13 februari 2015]

Valuesets

InfusionTypeCodelist

Valueset OID: 2.16.840.1.113883.2.4.3.11.60.40.2.10.2.1 Binding:
Conceptname Conceptcode Codesystem name Codesystem OID Description
Peripheral intravenous catheter 82449006 SNOMED CT 2.16.840.1.113883.6.96 Perifeer intraveneus infuus
Central venous catheter 52124006 SNOMED CT 2.16.840.1.113883.6.96 Centraal veneuze katheter
Epidural catheter 30610008 SNOMED CT 2.16.840.1.113883.6.96 Epidurale katheter
Arterial catheter 303727009 SNOMED CT 2.16.840.1.113883.6.96 Arteriële katheter
Implantable venous catheter 102318003 SNOMED CT 2.16.840.1.113883.6.96 Port-a-cath
Haemodialysis catheter 450866001 SNOMED CT 2.16.840.1.113883.6.96 Hemodialyse katheter
Other OTH NullFlavor 2.16.840.1.113883.5.1008 Anders

LineStatusCodelist

Valueset OID: 2.16.840.1.113883.2.4.3.11.60.40.2.10.2.3 Binding:
Conceptname Conceptcode Codesystem name Codesystem OID Description
Lopend LNP LijnStatus 2.16.840.1.113883.2.4.3.11.60.40.4.12.1 Lopend
Afgedopt DOP LijnStatus 2.16.840.1.113883.2.4.3.11.60.40.4.12.1 Afgedopt
Heparineslot HEP LijnStatus 2.16.840.1.113883.2.4.3.11.60.40.4.12.1 Heparineslot
Zoutspoelingslot ZOU LijnStatus 2.16.840.1.113883.2.4.3.11.60.40.4.12.1 Zoutspoelingslot
Other OTH NullFlavor 2.16.840.1.113883.5.1008 Anders

LumenLocationCodelist

Valueset OID: 2.16.840.1.113883.2.4.3.11.60.40.2.10.2.2 Binding:
Conceptname Conceptcode Codesystem name Codesystem OID Description
Proximal 40415009 SNOMED CT 2.16.840.1.113883.6.96 Proximaal
Medial 255561001 SNOMED CT 2.16.840.1.113883.6.96 Mediaal
Distal 46053002 SNOMED CT 2.16.840.1.113883.6.96 Distaal

This information model in other releases

Information model references

This information model refers to

This information model is used in

--

Technical specifications in HL7v3 CDA and HL7 FHIR

To exchange information based on health and care information models, additional, more technical specifications are required.
Not every environment can handle the same technical specifications. For this reason, there are several types of technical specifications:

  • HL7® version 3 CDA compatible specifications, available through the Nictiz ART-DECOR® environment Artdecor.jpg
  • HL7® FHIR® compatible specifications, available through the Nictiz environment on the Simplifier FHIR Fhir.png

Downloads

This information model is also available as pdf file PDF.png or as spreadsheet Xlsx.png

About this information

The information in this wikipage is based on Release summer 2016
Conditions for use are located on the mainpage List2.png
This page is generated on 21/12/2018 16:27:51 with ZibExtraction v. 3.0.6929.24609


Back 16.png Back to HCIM list