Infusion-v3.2(2017EN)

Uit Zorginformatiebouwstenen
Ga naar: navigatie, zoeken


Attention!! This is not the most recent version of this information model. You can find the most recent version here.

General information

Name: nl.zorg.Infusion NL.png
Version: 3.2
HCIM Status:Final
Release: 2017
Release status: Published
Release date: 31-12-2017


Back 16.png Back to HCIM list

Metadata

DCM::CoderList Werkgroep RadB Verpleegkundige Gegevens
DCM::ContactInformation.Address *
DCM::ContactInformation.Name *
DCM::ContactInformation.Telecom *
DCM::ContentAuthorList Werkgroep RadB Verpleegkundige Gegevens
DCM::CreationDate 3-4-2014
DCM::DeprecatedDate
DCM::DescriptionLanguage nl
DCM::EndorsingAuthority.Address
DCM::EndorsingAuthority.Name PM
DCM::EndorsingAuthority.Telecom
DCM::Id 2.16.840.1.113883.2.4.3.11.60.40.3.10.2
DCM::KeywordList Infuus, Katheter,Toedieningssyteem
DCM::LifecycleStatus Final
DCM::ModelerList Werkgroep RadB Verpleegkundige Gegevens
DCM::Name nl.zorg.Infuus
DCM::PublicationDate 31-12-2017
DCM::PublicationStatus Published
DCM::ReviewerList Projectgroep RadB Verpleegkundige Gegevens & Kerngroep Registratie aan de Bron
DCM::RevisionDate 31-12-2017
DCM::Superseeds nl.zorg.Infuus-v3.1
DCM::Version 3.2
HCIM::PublicationLanguage EN

Revision History

Only available in Dutch

Publicatieversie 1.0 (01-07-2015)

Publicatieversie 3.0 (01-05-2016)

Publicatieversie 3.1 (04-09-2017)

ZIB-433 Specificaties laten vervallen in CodelijstLumenStatus.
ZIB-530 Verwijzingen naar de bouwsteen Verpleegkundige Interventie verwijderd
ZIB-534 Toevoegen subcutaan infuus, verwijderen zout- en heparineslot
ZIB-607 Aanpassen verwijzingen naar medicatie zib ivm nieuwe medicatie zib's

Publicatieversie 3.2 (31-12-2017)

ZIB-646 Aanpassing SNOMED codes

.

Concept

An infusion is a device that slowly injects fluid into a blood vessel. The infusion has a number of components.
The infusion contains:

  • the (peripheral) cannula or the (central) catheter put into the patient peripherally or centrally;
  • the administering system connected to the cannula/catheter allowing the administered fluid to run,
  • the infusion bag containing the fluid.


Multiple administering systems may be connected to one cannula/catheter. Furthermore, a central venous catheter may have multiple lumens.
Arterial and epidural catheters also exist in addition to venous catheters.

Purpose

The purpose of an infusion is usually to administer fluid and/or medication.
Information on present infusions is recorded to inform other health professionals. This information is of importance in determining the care required for the patient and in safely administering medication. In a transfer situation, the information offers the option to realize continuity of care by organizing specific expertise and materials in advance, for example.

Information Model


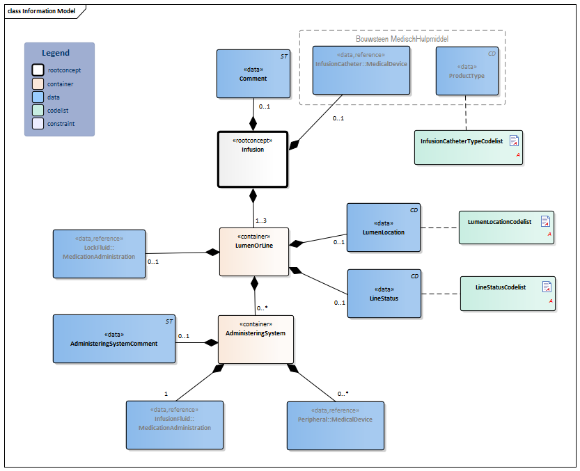
#InfusionCatheterTypeCodelist#9569MedicationAdministration2-v1.0.1(2017EN)MedicalDevice-v3.1(2017EN)#9570MedicalDevice-v3.1(2017EN)#10817#10861#10862#10864#LumenLocationCodelist#LineStatusCodelist#10867#10872MedicationAdministration2-v1.0.1(2017EN)Infusion-v3.2Model(2017EN).png


Type Id Concept Card. Definition DefinitionCode Reference
Block.png NL-CM:10.2.1 Arrowdown.pngInfusion Root concept of the Infusion information model. This root concept contains all data elements of the infusion information model.
19923001 Katheter
Verwijzing.png NL-CM:10.2.3 Arrowright.pngInfusionCatheter::MedicalDevice 0..1 InfusionCatheter describes the presence of an infusion catheter. If this is the case, the date of placement and insertion opening can be described in addition to the type of catheter. Furthermore, it offers the option to record identification information of the cannula/catheter if desired.
424226004 Using device
Block.png MedicalDevice
CD.png NL-CM:10.1.3 Arrowright.pngProductType A description of the type of cannula/catheter.
List2.png InfusionCatheterTypeCodelist
ST.png NL-CM:10.2.8 Arrowright.pngComment 0..1 A comment on the infusion.
48767-8 Annotation comment
Folder.png NL-CM:10.2.10 Arrowdown.pngLumenOrLine 1..3 Container of the LumenOrLine concept. This container contains all data elements of the LumenOrLine concept.

Central lines can contain one or more lumens; peripheral infusions do not have lumens and only have one line.

CD.png NL-CM:10.2.9 Arrowright.pngLineStatus 0..1 LineStatus is used to indicate whether it is a running infusion, whether it has been capped, or has been fitted with a heparin lock, etc.
List2.png LineStatusCodelist
CD.png NL-CM:10.2.11 Arrowright.pngLumenLocation 0..1 For central venous catheters with multiple lumens, LumenLocation indicates the relative position of the lumen with respect to the insertion opening.
List2.png LumenLocationCodelist
Verwijzing.png NL-CM:10.2.13 Arrowright.pngLockFluid::MedicationAdministration 0..1 The description of the fluid used as an anticoagulation lock, such as heparin.
Block.png MedicationAdministration2
Folder.png NL-CM:10.2.7 Arrowdown.pngAdministeringSystem 0..* Container of the AdministeringSystem concept. This container contains all data elements of the AdministeringSystem concept.

The administering system contains the entire system making the fluid run from the infusion bag via the cannula/catheter to the patient. This also includes any three-way valves/connecting joints used.

Verwijzing.png NL-CM:10.2.2 Arrowright.pngInfusionFluid::MedicationAdministration 1 The description of the fluid administered through the infusion and the dose administered, as given in the medication prescription.
440132002 Parenteral dosage form product
Block.png MedicationAdministration2
Verwijzing.png NL-CM:10.2.6 Arrowright.pngPeripheral::MedicalDevice 0..* A description of medical devices required for administering the infusion fluid and placing the catheter, such as a volumetric infusion pump, syringe and infusion bag.
363710007 Indirect device
Block.png MedicalDevice
ST.png NL-CM:10.2.12 Arrowright.pngAdministeringSystemComment 0..1 A comment on the administering system.
48767-8 Annotation comment

Columns Concept and DefinitionCode: hover over the values for more information
For explanation of the symbols, please see the legend page List2.png

Example Instances

Only available in Dutch

Infuus
Infuuskatheter
ProductType Centraal veneuze katheter
BeginDatum 30-11-2014
HulpmiddelAnatomischeLocatie Vena subclavia links
LumenOfLijn
LumenLocatie Proximaal
LijnStatus Lopend
ToedieningsSysteem
ToedieningssysteemToelichting -
Randapparaat
ProductType Infuuspomp
InfuusVloeistof
ProductNaam TPV
Inloopsnelheid 1 liter per 24 uur
LumenOfLijn
Lumen locatie Mediaal
LijnStatus Afgedopt
SlotVloeistof
ProductNaam NaCl 0.9 %
Keerdosis 5ml
LumenOfLijn
LumenLocatie Distaal
LijnStatus Lopend
ToedieningsSysteem
ToedieningssysteemToelichting -
Randapparaat
ProductType Infuuspomp
InfuusVloeistof
ProductNaam NaCl 0.9 %
Inloopsnelheid 500 ml per 24 uur
Toelichting -
Infuus
Infuuskatheter
ProductType Perifeer intraveneus infuus
BeginDatum 28-11-2014
HulpmiddelAnatomischeLocatie Linker onderarm
VerpleegkundigeActie
Activiteit Insteekopening controleren.
GeplandeActie
Activiteit Op 2-12 systeem verschonen.
LumenOfLijn
LumenLocatie -
LijnStatus Lopend
ToedieningsSysteem
ToedieningssysteemToelichting -
Randapparaat
ProductType Spuitenpomp (perfusor)
InfuusVloeistof
ProductNaam NaCl 0,9% + medicatie 5000 E heparine (totaal 48ml)
Inloopsnelheid 2ml per uur
ToedieningsSysteem
ToedieningssysteemToelichting -
Randapparaat
ProductType Infuuspomp
InfuusVloeistof
ProductNaam NaCl/gluc
Inloopsnelheid 500 ml / 24 uur
Toelichting -

References

1. Verpleegkundige Intensive Care Protocollen [Online] Beschikbaar op:http://ic.venvn.nl/Downloads/Verpleegkundige-Intensive-Care-Protocollen [Geraadpleegd: 13 februari 2015]

Valuesets

InfusionCatheterTypeCodelist

Valueset OID: 2.16.840.1.113883.2.4.3.11.60.40.2.10.2.1 Binding:
Conceptname Conceptcode Codesystem name Codesystem OID Description
Peripheral intravenous catheter 82449006 SNOMED CT 2.16.840.1.113883.6.96 Perifeer intraveneus infuus
Central venous catheter 52124006 SNOMED CT 2.16.840.1.113883.6.96 Centraal veneuze katheter
Epidural catheter 30610008 SNOMED CT 2.16.840.1.113883.6.96 Epidurale katheter
Arterial catheter 303727009 SNOMED CT 2.16.840.1.113883.6.96 Arteriële katheter
Implantable venous catheter 102318003 SNOMED CT 2.16.840.1.113883.6.96 Port-a-cath
Haemodialysis catheter 450866001 SNOMED CT 2.16.840.1.113883.6.96 Hemodialyse katheter
Subcutaneous catheter tbd SNOMED CT 2.16.840.1.113883.6.96 Subcutaan infuus
Other OTH NullFlavor 2.16.840.1.113883.5.1008 Anders

LineStatusCodelist

Valueset OID: 2.16.840.1.113883.2.4.3.11.60.40.2.10.2.3 Binding:
Conceptname Conceptcode Codesystem name Codesystem OID Description
Lopend LNP LijnStatus 2.16.840.1.113883.2.4.3.11.60.40.4.12.1 Lopend
Afgedopt DOP LijnStatus 2.16.840.1.113883.2.4.3.11.60.40.4.12.1 Afgedopt
Other OTH NullFlavor 2.16.840.1.113883.5.1008 Anders

LumenLocationCodelist

Valueset OID: 2.16.840.1.113883.2.4.3.11.60.40.2.10.2.2 Binding:
Conceptname Conceptcode Codesystem name Codesystem OID Description
Proximal 40415009 SNOMED CT 2.16.840.1.113883.6.96 Proximaal
Medial 255561001 SNOMED CT 2.16.840.1.113883.6.96 Mediaal
Distal 46053002 SNOMED CT 2.16.840.1.113883.6.96 Distaal

This information model in other releases

Information model references

This information model refers to

This information model is used in

--

Technical specifications in HL7v3 CDA and HL7 FHIR

To exchange information based on health and care information models, additional, more technical specifications are required.
Not every environment can handle the same technical specifications. For this reason, there are several types of technical specifications:

  • HL7® version 3 CDA compatible specifications, available through the Nictiz ART-DECOR® environment Artdecor.jpg
  • HL7® FHIR® compatible specifications, available through the Nictiz environment on the Simplifier FHIR Fhir.png

Downloads

This information model is also available as pdf file PDF.png or as spreadsheet Xlsx.png

About this information

The information in this wikipage is based on Release 2017
Conditions for use are located on the mainpage List2.png
This page is generated on 21/12/2018 14:47:50 with ZibExtraction v. 3.0.6929.24609


Back 16.png Back to HCIM list