General information
Name: nl.zorg.Infusion 
Version: 3.5
HCIM Status:Final
Release: 2024
Release status: Published
Release date: 25-04-2025
Metadata
| DCM::CoderList |
Werkgroep RadB Verpleegkundige Gegevens
|
| DCM::ContactInformation.Address |
*
|
| DCM::ContactInformation.Name |
*
|
| DCM::ContactInformation.Telecom |
*
|
| DCM::ContentAuthorList |
Werkgroep RadB Verpleegkundige Gegevens
|
| DCM::CreationDate |
3-4-2014
|
| DCM::DeprecatedDate |
|
| DCM::DescriptionLanguage |
nl
|
| DCM::EndorsingAuthority.Address |
|
| DCM::EndorsingAuthority.Name |
PM
|
| DCM::EndorsingAuthority.Telecom |
|
| DCM::Id |
2.16.840.1.113883.2.4.3.11.60.40.3.10.2
|
| DCM::KeywordList |
Infuus, Katheter,Toedieningssyteem
|
| DCM::LifecycleStatus |
Final
|
| DCM::ModelerList |
Werkgroep RadB Verpleegkundige Gegevens
|
| DCM::Name |
nl.zorg.Infuus
|
| DCM::PublicationDate |
25-04-2025
|
| DCM::PublicationStatus |
Published
|
| DCM::ReviewerList |
Projectgroep RadB Verpleegkundige Gegevens & Kerngroep Registratie aan de Bron
|
| DCM::RevisionDate |
03-09-2023
|
| DCM::Supersedes |
nl.zorg.Infuus-v3.4
|
| DCM::Version |
3.5
|
| HCIM::PublicationLanguage |
EN
|
Revision History
Only available in Dutch
Publicatieversie 1.0 (01-07-2015)
Publicatieversie 3.0 (01-05-2016)
| ZIB-453
|
Wijziging naamgeving ZIB's en logo's door andere opzet van beheer
|
Publicatieversie 3.1 (04-09-2017)
| ZIB-433
|
Specificaties laten vervallen in CodelijstLumenStatus.
|
| ZIB-530
|
Verwijzingen naar de bouwsteen Verpleegkundige Interventie verwijderd
|
| ZIB-534
|
Toevoegen subcutaan infuus, verwijderen zout- en heparineslot
|
| ZIB-607
|
Aanpassen verwijzingen naar medicatie zib ivm nieuwe medicatie zib's
|
Publicatieversie 3.2 (31-12-2017)
Publicatieversie 3.3 (06-07-2019)
| ZIB-845
|
Ontbrekende SNOMED CT code in InfuuskatheterTypeCodelijst
|
Publicatieversie 3.4 (01-12-2021)
Publicatieversie 3.5 (15-10-2023)
| ZIB-1718
|
Cardinaliteit wijzigen bij zib Infuus
|
| ZIB-1968
|
ZIB-infuus - InfuuskatheterTypeCodelijst - subcutaan infuus
|
Concept
An infusion is a device that slowly injects fluid into a blood vessel. The infusion has a number of components.
The infusion contains:
- the (peripheral) cannula or the (central) catheter put into the patient peripherally or centrally;
- the administering system connected to the cannula/catheter allowing the administered fluid to run,
- the infusion bag containing the fluid.
Multiple administering systems may be connected to one cannula/catheter. Furthermore, a central venous catheter may have multiple lumens.
Arterial and epidural catheters also exist in addition to venous catheters.
Purpose
The purpose of an infusion is usually to administer fluid and/or medication.
Information on present infusions is recorded to inform other health professionals. This information is of importance in determining the care required for the patient and in safely administering medication. In a transfer situation, the information offers the option to realize continuity of care by organizing specific expertise and materials in advance, for example.
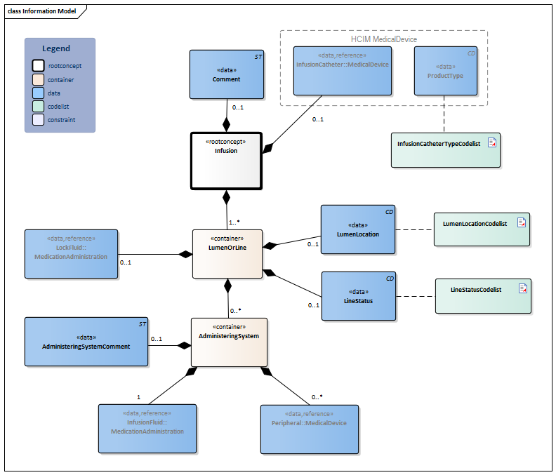
Information Model
| Type |
Id |
Concept |
Card. |
Definition |
DefinitionCode |
Reference
|
|
NL-CM:10.2.1
|
Infusion
|
|
Root concept of the Infusion information model. This root concept contains all data elements of the infusion information model.
|
|
|
|
NL-CM:10.2.3
|
|
InfusionCatheter::MedicalDevice
|
0..1
|
InfusionCatheter describes the presence of an infusion catheter. If this is the case, the date of placement and insertion opening can be described in addition to the type of catheter. Furthermore, it offers the option to record identification information of the cannula/catheter if desired.
|
|
|
|
NL-CM:10.1.3
|
|
|
|
ProductType
|
|
A description of the type of cannula/catheter.
|
|
|
|
NL-CM:10.2.8
|
|
Comment
|
0..1
|
A comment on the infusion.
|
| 48767-8 Annotation comment [Interpretation] Narrative
|
|
|
|
NL-CM:10.2.10
|
|
LumenOrLine
|
1..*
|
Container of the LumenOrLine concept. This container contains all data elements of the LumenOrLine concept.
Central lines can contain one or more lumens; peripheral infusions do not have lumens and only have one line.
|
|
|
|
NL-CM:10.2.9
|
|
|
LineStatus
|
0..1
|
LineStatus is used to indicate whether it is a running infusion, whether it has been capped, or has been fitted with a heparin lock, etc.
|
|
|
|
NL-CM:10.2.11
|
|
|
LumenLocation
|
0..1
|
For central venous catheters with multiple lumens, LumenLocation indicates the relative position of the lumen with respect to the insertion opening. When multiple medial lumina are present, specify them in the comment field.
|
|
|
|
NL-CM:10.2.13
|
|
|
LockFluid::MedicationAdministration
|
0..1
|
The description of the fluid used as an anticoagulation lock, such as heparin.
|
|
|
|
NL-CM:10.2.7
|
|
|
AdministeringSystem
|
0..*
|
Container of the AdministeringSystem concept. This container contains all data elements of the AdministeringSystem concept.
The administering system contains the entire system making the fluid run from the infusion bag via the cannula/catheter to the patient. This also includes any three-way valves/connecting joints used.
|
|
|
|
NL-CM:10.2.2
|
|
|
|
InfusionFluid::MedicationAdministration
|
1
|
The description of the fluid administered through the infusion and the dose administered, as given in the medication prescription.
|
| 440132002 Product manufactured as parenteral dose form
|
|
|
|
NL-CM:10.2.6
|
|
|
|
Peripheral::MedicalDevice
|
0..*
|
A description of medical devices required for administering the infusion fluid and placing the catheter, such as a volumetric infusion pump, syringe and infusion bag.
|
|
|
|
NL-CM:10.2.12
|
|
|
|
AdministeringSystemComment
|
0..1
|
A comment on the administering system.
|
| 48767-8 Annotation comment [Interpretation] Narrative
|
|
|
Columns Concept and DefinitionCode: hover over the values for more information
For explanation of the symbols, please see the legend page
Example Instances
Only available in Dutch
| Infuus
|
| Infuuskatheter
|
| ProductType
|
Centraal veneuze katheter
|
| BeginDatum
|
30-11-2014
|
| HulpmiddelAnatomischeLocatie
|
Vena subclavia links
|
| LumenOfLijn
|
| LumenLocatie
|
Proximaal
|
| LijnStatus
|
Lopend
|
|
|
ToedieningsSysteem
|
|
|
ToedieningssysteemToelichting
|
-
|
|
|
Randapparaat
|
|
|
ProductType
|
Infuuspomp
|
|
|
InfuusVloeistof
|
|
|
ProductNaam
|
TPV
|
|
|
Inloopsnelheid
|
1 liter per 24 uur
|
| LumenOfLijn
|
| Lumen locatie
|
Mediaal
|
| LijnStatus
|
Afgedopt
|
| SlotVloeistof
|
| ProductNaam
|
NaCl 0.9 %
|
| Keerdosis
|
5ml
|
| LumenOfLijn
|
| LumenLocatie
|
Distaal
|
| LijnStatus
|
Lopend
|
|
|
ToedieningsSysteem
|
|
|
ToedieningssysteemToelichting
|
-
|
|
|
Randapparaat
|
|
|
ProductType
|
Infuuspomp
|
|
|
InfuusVloeistof
|
|
|
ProductNaam
|
NaCl 0.9 %
|
|
|
Inloopsnelheid
|
500 ml per 24 uur
|
|
|
| Toelichting
|
-
|
| Infuus
|
| Infuuskatheter
|
| ProductType
|
Perifeer intraveneus infuus
|
| BeginDatum
|
28-11-2014
|
| HulpmiddelAnatomischeLocatie
|
Linker onderarm
|
| LumenOfLijn
|
| LumenLocatie
|
-
|
| LijnStatus
|
Lopend
|
|
|
ToedieningsSysteem
|
|
|
ToedieningssysteemToelichting
|
-
|
|
|
Randapparaat
|
|
|
ProductType
|
Spuitenpomp (perfusor)
|
|
|
InfuusVloeistof
|
|
|
ProductNaam
|
NaCl 0,9% + medicatie 5000 E heparine (totaal 48ml)
|
|
|
Inloopsnelheid
|
2ml per uur
|
|
|
ToedieningsSysteem
|
|
|
ToedieningssysteemToelichting
|
-
|
|
|
Randapparaat
|
|
|
ProductType
|
Infuuspomp
|
|
|
InfuusVloeistof
|
|
|
ProductNaam
|
NaCl/gluc
|
|
|
Inloopsnelheid
|
500 ml / 24 uur
|
|
|
| Toelichting
|
-
|
References
1. Verpleegkundige Intensive Care Protocollen [Online] Beschikbaar op:http://ic.venvn.nl/Downloads/Verpleegkundige-Intensive-Care-Protocollen [Geraadpleegd: 13 februari 2015]
Valuesets
InfusionCatheterTypeCodelist
| Valueset OID: 2.16.840.1.113883.2.4.3.11.60.40.2.10.2.1
|
Binding: Extensible
|
Status: Active
|
| Conceptname
|
Conceptcode
|
Codesystem name |
Codesystem OID
|
Description
|
| Peripheral intravenous catheter
|
82449006
|
SNOMED CT
|
2.16.840.1.113883.6.96
|
Perifeer intraveneus infuus
|
| Central venous catheter
|
52124006
|
SNOMED CT
|
2.16.840.1.113883.6.96
|
Centraal veneuze katheter
|
| Epidural catheter
|
30610008
|
SNOMED CT
|
2.16.840.1.113883.6.96
|
Epidurale katheter
|
| Arterial catheter
|
303727009
|
SNOMED CT
|
2.16.840.1.113883.6.96
|
Arteriële katheter
|
| Implantable venous catheter
|
102318003
|
SNOMED CT
|
2.16.840.1.113883.6.96
|
Port-a-cath
|
| Hemodialysis catheter
|
450866001
|
SNOMED CT
|
2.16.840.1.113883.6.96
|
Hemodialyse katheter
|
| Subcutaneous injection/infusion port needle
|
465504007
|
SNOMED CT
|
2.16.840.1.113883.6.96
|
Subcutaan infuus [DEPRECATED]
|
| Subcutaneous infusion catheter
|
290181000146100
|
SNOMED CT
|
2.16.840.1.113883.6.96
|
Subcutane katheter
|
|
|
| Value Other (OTH) from codesystem NullFlavor (OID: 2.16.840.1.113883.5.1008) is allowed in this valueset.
|
LineStatusCodelist
| Valueset OID: 2.16.840.1.113883.2.4.3.11.60.40.2.10.2.3
|
Binding: Extensible
|
Status: Active
|
| Conceptname
|
Conceptcode
|
Codesystem name |
Codesystem OID
|
Description
|
| Running
|
LNP
|
LijnStatus
|
2.16.840.1.113883.2.4.3.11.60.40.4.12.1
|
Lopend
|
| Capped
|
DOP
|
LijnStatus
|
2.16.840.1.113883.2.4.3.11.60.40.4.12.1
|
Afgedopt
|
|
|
| Value Other (OTH) from codesystem NullFlavor (OID: 2.16.840.1.113883.5.1008) is allowed in this valueset.
|
LumenLocationCodelist
| Valueset OID: 2.16.840.1.113883.2.4.3.11.60.40.2.10.2.2
|
Binding: Extensible
|
Status: Active
|
| Conceptname
|
Conceptcode
|
Codesystem name |
Codesystem OID
|
Description
|
| Proximal
|
40415009
|
SNOMED CT
|
2.16.840.1.113883.6.96
|
Proximaal
|
| Medial
|
255561001
|
SNOMED CT
|
2.16.840.1.113883.6.96
|
Mediaal
|
| Distal
|
46053002
|
SNOMED CT
|
2.16.840.1.113883.6.96
|
Distaal
|
|
|
| Value Other (OTH) from codesystem NullFlavor (OID: 2.16.840.1.113883.5.1008) is allowed in this valueset.
|
This information model in other releases
- Release 2015, (Version 1.0)
- Release 2016, (Version 3.0)
- Release 2017, (Version 3.2)
- Prerelease 2018-2, (Version 3.2)
- Prerelease 2019-2, (Version 3.3)
- Release 2020, (Version 3.3)
- Prerelease 2021-2, (Version 3.4)
- Prerelease 2022-1, (Version 3.4)
- Prerelease 2023-1, (Version 3.5)
- Prerelease 2024-1, (Versie 3.5)
Information model references
This information model refers to
This information model is used in
- --
Technical specifications in HL7v3 CDA and HL7 FHIR
To exchange information based on health and care information models, additional, more technical specifications are required.
Not every environment can handle the same technical specifications. For this reason, there are several types of technical specifications:
- HL7® version 3 CDA compatible specifications, available through the Nictiz ART-DECOR® environment

- HL7® FHIR® compatible specifications, available through the Nictiz environment on the Simplifier FHIR

Downloads
This information model is also available as pdf file
or as spreadsheet
About this information
The information in this wikipage is based on Release 2024
SNOMED CT and LOINC codes are based on:
- SNOMED Clinical Terms versie: 20250630 [R] (juni 2025-editie)
- LOINC version 2.77
Conditions for use are located on the mainpage 
This page is generated on 12/07/2025 16:26:52 with ZibExtraction v. 9.5.9242.40707