VerpleegkundigeInterventie-v3.0(2016NL)

Uit Zorginformatiebouwstenen
Ga naar: navigatie, zoeken


Let op!! Dit is niet de meeste recente versie van deze bouwsteen. Deze is hier te vinden.

Algemeen

Naam: nl.zorg.VerpleegkundigeInterventie EN.png
Versie: 3.0
ZIB Status:Final
Publicatie: 2016
Publicatie status: Published
Publicatie datum: 1-5-2016


Back 16.png Terug naar ZIB overzicht

Metadata

DCM::CoderList Werkgroep RadB Verpleegkundige Gegevens
DCM::ContactInformation.Address *
DCM::ContactInformation.Name *
DCM::ContactInformation.Telecom *
DCM::ContentAuthorList Werkgroep RadB Verpleegkundige Gegevens
DCM::CreationDate 7-7-2014
DCM::DeprecatedDate
DCM::DescriptionLanguage nl
DCM::EndorsingAuthority.Address
DCM::EndorsingAuthority.Name PM
DCM::EndorsingAuthority.Telecom
DCM::Id 2.16.840.1.113883.2.4.3.11.60.40.3.14.2
DCM::KeywordList Interventie, verpleegkundige actie
DCM::LifecycleStatus Final
DCM::ModelerList Werkgroep RadB Verpleegkundige Gegevens
DCM::Name nl.zorg.VerpleegkundigeInterventie
DCM::PublicationDate 1-5-2016
DCM::PublicationStatus Published
DCM::ReviewerList Projectgroep RadB Verpleegkundige Gegevens & Kerngroep Registratie aan de Bron
DCM::RevisionDate 8-9-2015
DCM::Superseeds nl.nfu.VerpleegkundigeInterventie-v1.0
DCM::Version 3.0
HCIM::PublicationLanguage NL

Revision History

'

Publicatieversie 1.0 (01-07-2015)

Publicatieversie 3.0 (01-05-2016)

ZIB-453 Wijziging naamgeving ZIB's en logo's door andere opzet van beheer

Concept

Een verpleegkundige interventie is de verzorging en/of behandeling die een verpleegkundige uitvoert op basis van een deskundig oordeel en klinische kennis. Het is een onderdeel van het verpleegkundige proces; interventies worden bepaald naar aanleiding van geïndiceerde zorgproblemen (verpleegkundige diagnoses) en op grond van behandeldoelen. De interventies worden geconcretiseerd in verpleegkundige acties.

Purpose

De verpleegkundige interventies zijn een essentieel onderdeel van het verpleegkundig proces. Een verpleegkundige interventie wordt vastgelegd om het verpleegkundig beleid te documenteren en om andere zorgverleners daarvan op de hoogte te stellen. De documentatie van verpleegkundige interventies biedt de mogelijkheid om vast te stellen of de in het behandelplan uitgezette interventies zijn uitgevoerd. Op deze manier kan optimale verpleging en continuïteit van zorg worden gefaciliteerd.

Evidence Base

Voor ondersteuning van het verpleegkundig proces (verpleegkundige diagnose/ verschijnselen, interventies en zorgresultaten) kan binnen in een organisatie gebruik worden gemaakt van verschillende classificaties. De keuze voor een bepaald classificatiesysteem is veelal afhankelijk van de context van de zorg (en de toegankelijkheid van de classificatie). Veel gebruikte systemen zijn Omaha System, NANDA,,NIC en NOC (tezamen ook wel NNN-classificatie benoemd) en ICF.

Voor meer informatie wordt verwezen naar de paragraaf 'References'.

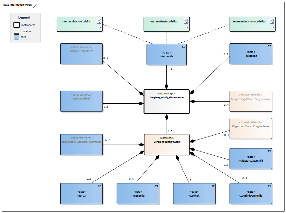
Information Model


#InterventieICNPCodelijst#InterventieNICCodelijst#InterventieOmahaCodelijst#10022#10013#10025Zorgverlener-v3.0(2016NL)OverdrachtConcern-v3.0(2016NL)#10018#10020#10017Zorgverlener-v3.0(2016NL)#10026#10028#10029MedischHulpmiddel-v3.0(2016NL)Behandeldoel-v3.0(2016NL)VerpleegkundigeInterventie-v3.0Model(2016NL).png


Type Id Concept Card. Definitie DefinitieCode Verwijzing
Block.png NL-CM:14.2.1 Arrowdown.pngVerpleegkundigeInterventie Rootconcept van de bouwsteen VerpleegkundigeInterventie. Dit rootconcept bevat alle gegevenselementen van de bouwsteen VerpleegkundigeInterventie.
CD.png NL-CM:14.2.2 Arrowright.pngInterventie 1 Een verpleegkundige interventie is een behandeling die een verpleegkundige uitvoert op basis van een deskundig oordeel en klinische kennis ten behoeve van een zorgvrager. De interventie is gericht is op een bepaald probleem (diagnose) en met een vooraf vastgesteld zorgresultaat. Er bestaan verschillende classificaties die de interventies beschrijven, waaronder NIC (National Intervention Classification) en Omaha System. Bij gebruik van deze bouwsteen wordt gebruik gemaakt van gecodeerde interventies.
List2.png InterventieICNPCodelijst
List2.png InterventieNICCodelijst
List2.png InterventieOmahaCodelijst
Verwijzing.png NL-CM:14.2.6 Arrowright.pngIndicatie::Probleem 0..1 Het verpleegkundig probleem (indicatie) dat ten grondslag ligt aan de interventie.
Block.png OverdrachtConcern
Verwijzing.png NL-CM:14.2.14 Arrowright.pngBehandeldoel 0..1 De beschrijving van het behandeldoel waar de keuze voor de interventie op gebaseerd is.
Block.png Behandeldoel
Folder.png NL-CM:14.2.9 Arrowdown.pngVerpleegkundigeActie 1..* Container van het concept VerpleegkundigeActie. Deze container bevat alle gegevenselementen van het concept VerpleegkundigeActie.
9632001 Nursing procedure
PQ.png NL-CM:14.2.3 Arrowright.pngInterval 0..1 Het interval geeft de tijd tussen de geplande acties weer.

Bij opgave van een interval ligt de nadruk op de tijd tussen de opeenvolgende acties, bijvoorbeeld bij wondbehandeling. De precieze tijdstippen zijn minder van belang.

PQ.png NL-CM:14.2.4 Arrowright.pngFrequentie 0..1 De frequentie beschrijft hoe vaak en over welke periode bepaalde acties uitgevoerd worden, bijvoorbeeld 3 maal daags.
ST.png NL-CM:14.2.10 Arrowright.pngActiviteit 1 De beschrijving van verpleegkundige acties die worden uitgevoerd bij verzorging van een patiënt. Een verpleegkundige interventie bestaat uit een verzameling van patiëntgebonden verpleegkundige acties.
TS.png NL-CM:14.2.11 Arrowright.pngActieStartDatumTijd 0..1 De startdatum (en eventueel starttijd) van de actie. Het concept biedt de mogelijkheid om het begin van de periode van een reeks van herhalende acties aan te geven.
TS.png NL-CM:14.2.12 Arrowright.pngActieEindDatumTijd 0..1 De einddatum (en eventueel eindtijd) van de actie. Het concept biedt de mogelijkheid om het einde van de periode van een reeks van herhalende acties aan te geven.
Verwijzing.png NL-CM:14.2.13 Arrowright.pngHulpmiddel::MedischHulpmiddel 0..* De beschrijving van de middelen die gebruikt worden bij de verpleegkundige actie, zoals verbandmiddelen.
Block.png MedischHulpmiddel
Verwijzing.png NL-CM:14.2.7 Arrowright.pngUitgevoerdDoor::Zorgverlener 0..1 De zorgverlener die de verpleegkundige actie uitvoert.
Block.png Zorgverlener
Verwijzing.png NL-CM:14.2.8 Arrowright.pngAangevraagdDoor::Zorgverlener 0..* De zorgverlener die de verpleegkundige interventie heeft aangevraagd. Indien gewenst kan ook alleen het specialisme van de aanvrager opgegeven worden.
Block.png Zorgverlener
ST.png NL-CM:14.2.5 Arrowright.pngToelichting 0..1 De toelichting op de verpleegkundige interventie.
48767-8 Annotation comment

Kolommen Concept en DefinitieCode: houdt de muis boven de waarde voor meer informatie
Voor uitleg over de gebruikte symbolen, zie de legenda pagina List2.png

Example Instances

VerpleegkundigeInterventie
Interventie Pijnmanagement
Indicatie
ProbleemNaam Pijn
Behandeldoel
Streefwaarde
MetingNaam Pijnscore
UitslagWaarde <4
UitslagDatumTijd 10-09-2015
VerpleegkundigeActie
Activiteit Ondersteuning van de wond bij hoesten.
ActieStartDatumTijd 10-08-2015
ActieEindDatumTijd 15-08-2015
VerpleegkundigeActie
Activiteit Toedienen medicatie volgens voorschrift bij pijnscore > 4.
ActieStartDatumTijd 10-08-2015
Toelichting -

References

1. Richtlijn Verpleegkundige en verzorgende verslaglegging (V&VN, 2011) [Online] Beschikbaar op:http://www.diliguide.nl/document/4060/file/pdf/ [Geraadpleegd: 13 februari 2015]

2. Vreeke E, Klein Wolterink G. Classificatie- en terminologiestelsels voor verpleegkundige informatie. Nictiz & NFU (2014). [Geraadpleegd: 13 februari 2015]

3. The Omaha System [Online] Beschikbaar op:http://www.omahasystem.org/ [Geraadpleegd: 13 februari 2015]

4. Nursing Intervention Classification (NIC) [Online] Beschikbaar op:http://www.nursing.uiowa.edu/center-for-nursing-classification-and-clinical-effectiveness [Geraadpleegd: 13 februari 2015]

5. Nursing Outcome Classification (NOC) [Online] Beschikbaar op:http://www.nursing.uiowa.edu/center-for-nursing-classification-and-clinical-effectiveness [Geraadpleegd: 13 februari 2015]

6. North American Nursing Diagnosis Association (NANDA) [Online] Beschikbaar op:http://www.nanda.org/ [Geraadpleegd: 13 februari 2015]

7. International Classification for Nursing Practice (ICNP) [Online] Beschikbaar op:www.icn.ch[Geraadpleegd: 13 februari 2015]

8. International Classification of Functioning, Disability and Health (ICF) [Online] Beschikbaar op:http://www.rivm.nl/who-fic/icf.htm [Geraadpleegd: 13 februari 2015]

Valuesets

InterventieICNPCodelijst

Valueset OID: 2.16.840.1.113883.2.4.3.11.60.40.2.14.2.1 Binding:
Conceptnaam Codestelselnaam Codesysteem OID
Alle waarden ICNP 2.16.840.1.113883.6.97

InterventieNICCodelijst

Valueset OID: 2.16.840.1.113883.2.4.3.11.60.40.2.14.2.2 Binding:
Conceptnaam Codestelselnaam Codesysteem OID
Alle waarden NIC 2.16.840.1.113883.6.15

InterventieOmahaCodelijst

Valueset OID: 2.16.840.1.113883.2.4.3.11.60.40.2.14.2.3 Binding:
Conceptnaam Codestelselnaam Codesysteem OID
Alle waarden Omaha 2.16.840.1.113883.6.98

Deze bouwsteen in overige publicaties

Bouwsteen verwijzingen

Deze bouwsteen verwijst naar

Deze bouwsteen wordt gebruikt in

Technische specificaties in HL7v3 CDA en HL7 FHIR

Om informatie op basis van zorginformatiebouwstenen uit te wisselen zijn aanvullende, meer technische specificaties nodig.
Niet iedere omgeving kan met dezelfde technische specificaties overweg. Om deze reden zijn er meerdere typen technische specificaties:

  • HL7® versie 3 CDA compatibele specificaties, beschikbaar via de Nictiz ART-DECOR® omgeving Artdecor.jpg
  • HL7® FHIR® compatibele specificaties, beschikbaar via de Nictiz-omgeving op de Simplifier FHIR Registry Fhir.png

Downloads

De bouwsteen is ook beschikbaar als pdf bestand PDF.png of als spreadsheet Xlsx.png

Over deze informatie

De informatie in deze wiki pagina is gebaseerd op de Publicatie zomer 2016
De voorwaarden van gebruik staan op de beginpagina List2.png
Deze pagina is gegenereerd op 21/12/2018 15:47:13 met ZibExtraction v. 3.0.6929.24609


Back 16.png Terug naar ZIB overzicht